FS4062是一款5V输入支持双节锂电池锂离子电池的升压充电管理IC5v升压充电8.4v电池
FS4062是一款5V升压型多串锂电池充电管理IC,可将USB 5V电源升压至8.4V/12.6V为双节/三节锂电池充电。该芯片采用SOP8封装,支持4.5-6V输入,具有涓流、恒流、恒压三段式充电功能,充电电压和电流分别通过外置分压电阻和检流电阻设定。其特点包括92%的高转换效率、250KHz开关频率、-40℃至+85℃工作温度范围,并内置软启动和充电状态指示功能。典型应用包括蓝牙音响、电动工具
5v升压充电IC;升压型充电管理芯片FS4062;8.4v升压型充电IC;5v升压充8.4v芯片 USB升压充双节锂电管理;
简介:
FS4062是一款可使用5V供电升压充多串锂电池的集成管理电路。FS4062非常适合对多串锂电池或磷酸铁锂电池
充电管理,外置 NMOS 和根据充电电流大小选择不同功率MOS, 外围元件少应用简单。
FS4062具用涓流、恒流、恒压充电模式,非常适合锂电池或磷酸铁锂电池
的充电。恒压充电值由外部分压电阻网络设置,恒流充电值通过外部检流
电阻阻值设置。对于深度放电的电池,电池电压低于涓流充电阀值时用设置
恒流充电时的 15%对电池涓流充电。 在恒压充电阶段,充电电流逐渐减小,
当充电电流减小到恒流充电的 10%时判定为电池已经充饱。
2、应用:
◇ 蓝牙音响
◇ 唱戏机
◇ 扩音器
◇ 蓝牙音响
◇ POS 机
◇ 电动工具
◇ 各类多串锂电池应用产品
3、特点
◇ 输入电压 4.5V-6V
◇ 对多串锂电池或磷酸铁锂电池进
行完整的充电管理
◇ 恒压充电值由外部分压电阻设定
◇ 恒流充电值由外部检流电阻设定
◇ 外置功率 MOS 升压
◇ 开关频率 250KHz
◇ 充电状态和充饱指示状态
◇ 软启动功能
◇ 工作温度-40℃到+85℃
◇ 采用常用的 SOP8封装
◇ 产品无铅、无卤元素,满足 RoHS
◇ 升压充电转换效率 92%
FS4062升压恒流充电8.4V电路图

FS4062升压恒流充电8.4V带锂电池保护电路图

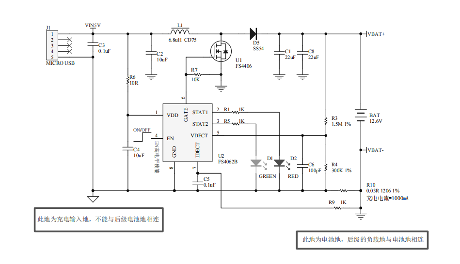
FS4062升压恒流充电12.6V带锂电池保护电路图

FS4062 是一款可使用目前市面上通用的普通 USB5V 电源给多串锂电池充电的集成电路。恒流电流由连接于芯片 GND 和电池负极间的R10电流检测电阻来设定。充电电流由内部基准和外部的R10阻值来设定,内部基准是 50mV 。即恒流充电电流值为:ICC=0.05V/R10恒压充电值通过电阻 R3 和 R4 分压网络反馈到 FB 管脚上,FS4062 根据 FB管脚上的电压决定充电状态。恒压值设定公式为:VBAT=1.8×(R3+R4)/R4自动再充电是在电池饱后电池电压电池电压低于设定值时,则再次开启升压充电对电池充电。自动再充电值公式为:VBAT=1.73×(R3+R4)/R4
更多推荐



所有评论(0)