51单片机智能台灯
51单片是一种低功耗、高性能CMOS-8位微控制器,拥有灵巧的8位CPU和可编程Flash,使得51单片机为众多嵌入式控制应用系统提供灵活、高效的解决方案。本设计所使用的芯片可兼容以下所有的51系列单片机(包括AT系列和STC系列)。
目录
具体实现功能
由51单片机+数码管+光敏电阻+人体感应模块+红外接近传感器等构成
具体功能:
(1)系统分为自动模式和手动模式。手动模式下,按下“加”、“减”按键手动调节亮度;
(2)自动模式下,光线暗且有人时,开启台灯,系统能够根据环境亮度自动调节灯亮度;当人离开后,延迟一定时间后自动关灯;
(3)坐姿提醒。坐姿不正确时,蜂鸣器提示;
(4)可以按键设定学习时间,学习时间到时,蜂鸣器提示。

仿真/实物演示视频:
51单片机智能台灯
设计介绍

51单片机简介
51单片是一种低功耗、高性能CMOS-8位微控制器,拥有灵巧的8位CPU和可编程Flash,使得51单片机为众多嵌入式控制应用系统提供灵活、高效的解决方案。
本设计所使用的芯片可兼容以下所有的51系列单片机(包括AT系列和STC系列)。

资料内容
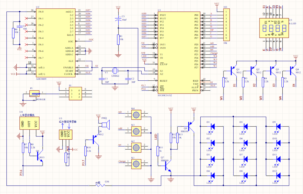
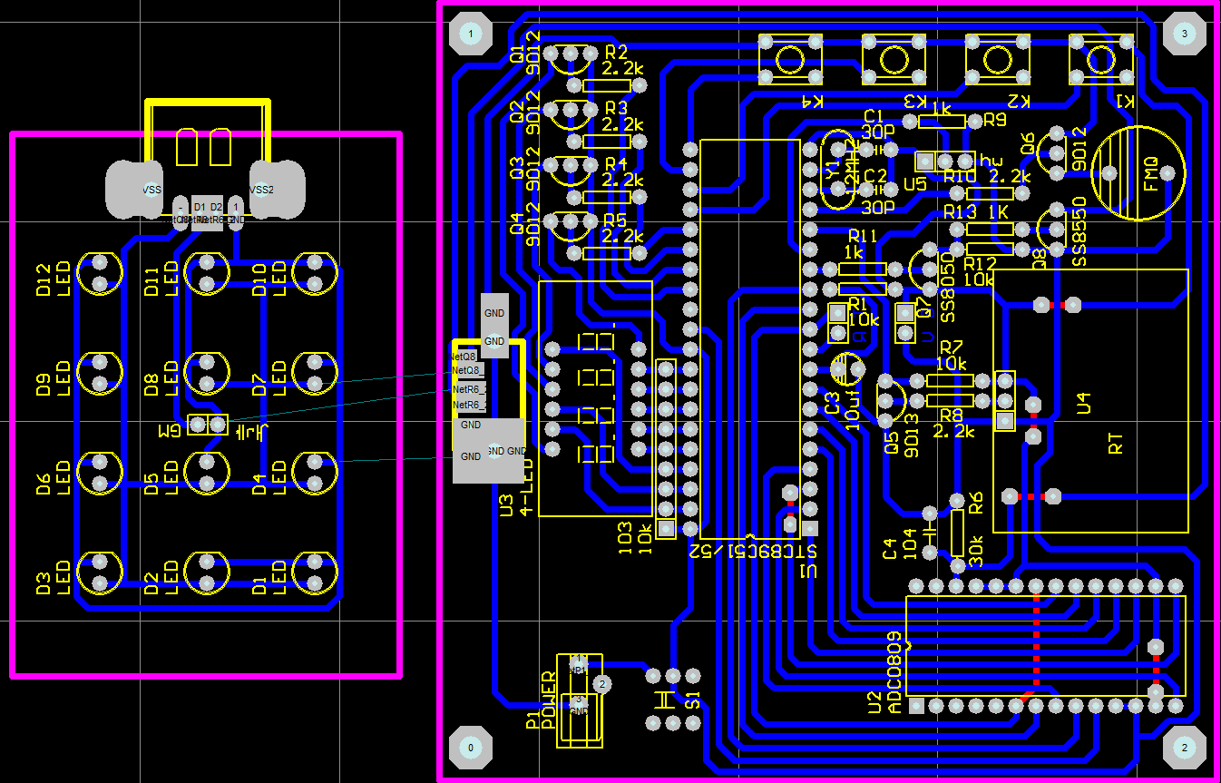
原理图和PCB(AD19)
本系统原理图和PCB设计采用Altium Designer19,具体如图。


注1:请使用Altium Designer19直接打开资料中的工程文件(资料中已说明打开方式)!
注2:此设计需按照原理图制作实物,不可直接烧录到任何开发板中运行(需要修改程序)!
仿真实现(protues8.7)
本设计利用protues8.7软件实现仿真设计,具体如图。

注1:请使用protues8.7直接打开资料中的工程文件(资料中已说明打开方式)!
注2:由于仿真软件限制,仿真设计和实物设计无法百分百对应!!
程序(Keil5)
本设计利用KEIL5软件实现程序设计。
主函数如下:
////////////////
/****************主函数**********************/
void main()
{
init(); //调用初始化函数
flag_auto=1; //初始化手动模式
delay(500); //延时500ms后开机
rsd=0;
while(1) //循环
{
KEY(); //调用按键函数
display(); //调用显示函数
}
}
程序运行结果如图:

注:请使用KEIL C51直接打开资料中的工程文件(资料中已说明打开方式)!
全部资料
全部资料包括原理图和PCB源文件(AD19)、程序(Keil5)、protues仿真(protues8.7)、设计报告(仅供参考)、仿真视频、开发资料、仿真视频、单片机最小系统介绍等,全网最全!资料内容如下图所示!!

资料获取
https://docs.qq.com/doc/DT2JmS3ZYdnBIR0ZM
更多推荐



所有评论(0)