HM5052原厂ESOP8 固定开关频率3A同步降压型锂电池充电IC开发
HM5052是一款高效3A锂离子电池充电芯片,采用1.0MHz同步降压转换器,充电效率高达92%。该芯片具有完整的充电管理功能,包括涓流、恒流、恒压三阶段充电,充电电压精度达±0.5%,最大充电电流3A可编程。内置多重保护功能(温度、短路、反灌保护)和双状态指示输出(NCHRG/NSTDBY)。当芯片温度超过145℃时会自动降流,确保安全。采用SOP8封装,配合PCB散热设计可维持大电流充电。适用
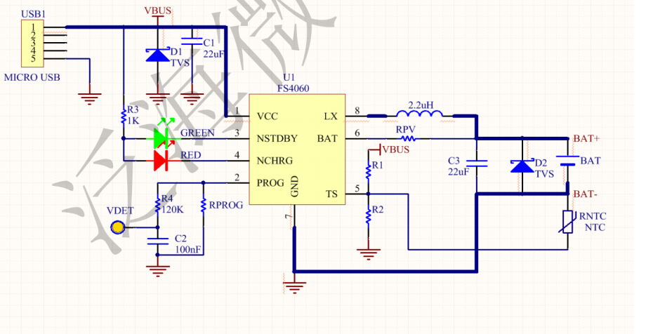
HM5052是一款面向5V交充适配器的3A锂离子电池充电器。它是采用1.0MHz固定频率的同步降压型转换器,利用芯片内部的功率晶体管对电池进行涓流、恒流和恒压充电。充电电流可以用外部电阻编程设定,最大持续充电电流可达3A,不需要另加防倒灌二极管。具有高达92%以上的充电效率,自身发热量极小。HM5052包含两个漏极开路输出的状态指示端,充电状态指示端NCHRG和充电满状态指示端NSTDBY。芯片内部的功率管理电路在芯片结温超过145℃时自动降低充电电流,这个功能可以使用户最大限度的利用芯片处理能力,不用担心芯片过热而损坏芯片或者损坏外部元器件。当 输 入 电 压 大 于 电 源 低 电 压 检 测 阈 ,HM5052开始对电池充电,NCHRG管脚输出低电平,表示充电正在进行。如果电池电压低于VTRIKL,充电器用小电流对电池进行涓流预充电。恒流模式对电池充电时,充电电流由电阻RPI确定。当电池电压接近4.2V时,充电电流将逐渐减小,HM5052进入恒压模式。当充电电流减小到充电结束阈值时,充电周期结束,NCHRG端输出高阻态,NSTDBY端输出低电平。充电结束阈值是ITERM。当 电 池 电 压 降 到 再 充 电 阈 值 以 下 时 ,HM5052自动开始新的充电周期。芯片内部的高精度的电压基准源,误差放大器和电阻分压网络确保电池端调制电压的精度在0.5%以内,满足了锂离子电池和锂聚合物电池精确充电的要求。当输入电压掉电或者输入电压低于电池电压时,充电器进入低功耗的睡眠模式,电池端消耗的电流小于3uA,从而增加了待机时间。HM5052是一款面向5V交流适配器的3A锂离子电池充电器。它是采用1.0MHz固定频率的同步降压型转换器,因此具有高达92%以上的充电效率,自身发热量极小。HM5052包括完整的充电终止电路、自动再充电和一个精确度达±0.5%的4.2V预设充电电压,内部集成了防反灌保护、输出短路保护、芯片及电池温度保护等多种功能。HM5052采用带散热片的SOP8封装,并且只需极少的外围元器件,因此能够被嵌入在各种手持式应用中,作为大容量电池的高效充电器。

输入电源电压(Vcc):-0.3V~6.5V BAT:-0.3V~7V LX:-0.3V~7V PROG:-0.3V~7V NCHRG:-0.3V~7V NSTDBY:-0.3V~7V TS:-0.3V~7V BAT短路持续时间:连续 最大结温:145℃ 工作环境温度范围:-40℃~85℃ 贮存温度范围:-65℃~125℃ 引脚温度(焊接时间10秒):260℃
1.0MHz固定开关频率 高达92%以上的输出效率 最大3.5A的可调输出电流 输入电流自动识别,适配器自适应 输出电压可调 无需高精度毫欧电阻 无需防反灌电流二极管 无需外置功率 MOS 管或续流二极管 精度达到±0.5%的4.2V充电电压 充电状态双输出、无电池和故障状态显示 待机模式下的供电电流为70uA 2.9V涓流充电 软启动限制了浪涌电流 电池温度监测功能 输出短路保护功能 采用8引脚SOP封装
移动电话 平板电脑 MP3、MP4播放器 数码相机 电子词典 GPS 便携式设备、各种充电器
芯片的高效散热是保证芯片长时间维持较大充电电流的前提。SOP8封装的外形尺寸较小,出于对芯片的散热考虑,PCB板的布局需特别注意。由此可以最大幅度的增加可使用的充电电流,这一点非常重要。用于耗散IC所产生的热量的散热通路从芯片至引线框架,并通过底部的散热片到达PCB板铜面。PCB板的铜箔作为IC的主要散热器,其面积要尽可能的宽阔,并向外延伸至较大的铜箔区域,以便将热量散播到周围环境中。在PCB放置过孔至内部层或背面层在改善充电器的总体热性能方面也是有显著效果,见图3。在PCB板+0 位置,放置2.5*6.5mm的方形PAD作为+0 的散热片,并且在PAD上放置4个1.2mm孔径、1.6mm孔间距的过孔作为散热孔。芯片焊接时将焊锡从PCB背面层灌进,使+0 底部自带散热片与PCB板散热片有效连接,从而保证+0的高效散热。芯片的高效散热是保证芯片长时间维持较大充电电流的前提。
VCC(引脚 1):输入电源电压端。当 VCC 与 BAT 管脚的电压差小于 30mV 时,+0 将进入低功耗的停机模式,此时 BAT 管脚的电流将小于 2uA。PROG(引脚 2):最大充电电流设置,电阻阻值在 1K~200ohm 之间。NSTDBY(引脚 3):充电完成指示端。当电池充电完成时,该管脚被内部开关拉至低电平,表示充电完成。否则该管脚处于高阻态。NCHRG(引脚 4):充电状态指示端。当充电器向电池充电时,该管脚被内部开关拉至低电平,表示充电正在进行;否则该管脚处于高阻态。
TS(引脚 5):电池温度检测输入端。将 TS 管脚接到电池的 NTC 传感器的输出端。如果 TS 管脚的电压小于输入电压的 45%或者大于输入电压的 80%,意味着电池温度过低或过高,则充电被暂停。如果 TS 直接接 VCC,电池温度检测功能取消,其他充电功能正常。如果 TS 直接接 GND,则进入待机模式,充电终止。BAT(引脚 6):电池电压检测端。在电池的正端和管脚之间串接一个电阻可以调节电池充满电压。在芯片被禁止工作或者睡眠模式时,BAT 管脚的漏电流小于 2uA。GND(引脚7):电源地。LX(引脚 8):内置功率 MOSFET 连接点。LX 为 +0 的电流输出端与外部电感相连作为电池充电电流的输入端。
更多推荐



所有评论(0)