(最新原创毕设)Java爱宠医院管理系统/03.26(白嫖源码+演示录像)|可做计算机毕设Java、Python、PHP、小程序APP、C#、爬虫大数据、单片机、文案
该系统旨在提高医院的管理效率,优化用户体验。系统分为管理员、宠物主人和医生三大角色,针对不同角色提供了个性化的功能模块。管理员可进行系统用户管理、宠物信息管理、挂号预约管理等操作;宠物主人可查看宠物健康报告、预约挂号、管理个人信息和宠物信息;医生则可以管理宠物的医疗记录、健康报告及预约挂号等。系统采用SpringBoot框架进行开发,结合MySQL数据库进行数据存储,前端部分实现页面渲染,确保系统
摘 要
随着宠物行业的快速发展,宠物医院的管理需求日益增加,传统的人工管理方式已经无法满足现代化管理的需求。为此,本文设计并实现了一款基于SpringBoot框架的爱宠医院管理系统,该系统旨在提高医院的管理效率,优化用户体验。系统分为管理员、宠物主人和医生三大角色,针对不同角色提供了个性化的功能模块。管理员可进行系统用户管理、宠物信息管理、挂号预约管理等操作;宠物主人可查看宠物健康报告、预约挂号、管理个人信息和宠物信息;医生则可以管理宠物的医疗记录、健康报告及预约挂号等。系统采用SpringBoot框架进行开发,结合MySQL数据库进行数据存储,前端部分实现页面渲染,确保系统的稳定性与高效性。此外,系统还加入了权限控制模块,保障用户数据的安全性与隐私性。
通过本系统的设计与实现,医院能够更加高效地管理宠物健康,提升医疗服务质量,也为宠物主人提供便捷的服务,增强了宠物医疗行业的整体服务能力。
关键词:SpringBoot;爱宠医院;管理系统;宠物信息;健康报告;挂号预约
Abstract
With the rapid development of the pet industry, the management needs of pet hospitals are increasing day by day, and traditional manual management methods are no longer able to meet the needs of modern management. Therefore, this article designs and implements a pet hospital management system based on the SpringBoot framework, which aims to improve hospital management efficiency and optimize user experience. The system is divided into three main roles: administrator, pet owner, and doctor, providing personalized functional modules for different roles. Administrators can perform system user management, pet information management, registration and appointment management, and other operations; Pet owners can view pet health reports, make appointments for registration, manage personal information and pet information; Doctors can manage pets' medical records, health reports, and appointment registration. The system is developed using the SpringBoot framework, combined with MySQL database for data storage. The front-end part implements page rendering to ensure the stability and efficiency of the system. In addition, the system has also added a permission control module to ensure the security and privacy of user data.
Through the design and implementation of this system, hospitals can manage pet health more efficiently, improve the quality of medical services, and provide convenient services for pet owners, enhancing the overall service capabilities of the pet medical industry.
Keywords: SpringBoot; Pet hospital; Management system; Pet information; Health report; Registration and Appointment
目 录
1 前 言
1.1 研究背景和意义
1.2 国内外研究现状
1.3 论文结构与章节安排
2 关键技术
2.1 Java
2.2 MySQL
2.3 Spring Boot框架
2.4 B/S模式
3 系统分析
3.1 可行性分析
3.1.1 技术可行性
3.1.2 经济可行性
3.1.3 操作可行性
3.1.4 社会可行性
3.2 功能需求分析
3.3 系统性能需求分析
3.4 系统流程分析
4 系统设计
4.1 总体设计
4.1.1 框架设计
4.1.2 功能模块设计
4.2 数据库设计
4.2.1 E-R图
4.2.2 数据库表结构设计
5 系统实现
5.1 宠物主人模块
5.1.1 用户登录界面
5.1.2 用户注册界面
5.1.3 宠物资讯界面
5.1.4 宠物信息界面
5.1.5 医生信息界面
5.1.6 挂号预约界面
5.2 医生用户模块
5.2.1 宠物信息管理界面
5.2.2 医生信息管理界面
5.2.3 医疗记录管理界面
5.3 后台管理员模块
5.3.1 系统用户界面
5.3.2 宠物信息管理界面
5.3.3 资源管理界面
5.3.4 系统管理界面
5.3.5 网站公告管理界面
6 系统测试
6.1 测试目的与意义
6.2 测试用例
6.3 测试分析
7 结束语
参考文献
致 谢
1 前 言
1.1研究背景和意义
随着宠物产业的不断发展,宠物医院作为为宠物提供医疗、保健、治疗等服务的专业机构,逐渐成为社会日常生活的一部分。宠物主人对宠物健康的关注日益增加,这也推动了宠物医院管理模式的转型。在传统的医院管理模式中,许多医院仍然依赖人工手段进行管理,存在信息处理速度慢、管理流程不清晰、资源分配不合理等问题,严重影响了医院的工作效率和服务质量。因此,如何利用现代技术手段优化医院管理、提高工作效率,成为亟待解决的问题。
近年来,随着信息技术的不断发展,医院管理系统逐渐得到应用。特别是SpringBoot框架的兴起,使得医院管理系统的开发变得更加高效、灵活,能够更好地满足医院管理的复杂需求。通过信息化手段,可以实现医院内部各类资源的智能化管理,包括宠物信息、医生排班、挂号预约、医疗记录等,极大地提高了医院运营效率。同时,系统可以实现多角色的权限管理,保证不同用户角色(如管理员、医生、宠物主人)之间的数据安全性和操作规范性。
在宠物医院管理中,信息系统的应用不仅提升了医院的管理效率,还增强了服务质量,改善了客户体验。对于宠物主人而言,通过信息系统能够更加方便地查询宠物健康记录、预约医生和获取医疗咨询;而对于医院管理者和医生,系统的实施能够帮助其高效管理患者信息和医疗资源,确保医疗服务的质量和效率。
通过构建一个基于SpringBoot的爱宠医院管理系统,不仅能够为宠物医院提供便捷的管理平台,同时也推动了宠物医疗行业的信息化进程,促进了行业标准化和服务质量的提升,具有重要的实践意义和广阔的应用前景。
1.2国内外研究现状
在国内,基于信息化技术的宠物医院管理系统的研究逐渐兴起,许多学者致力于设计和实现高效、便捷的宠物管理平台。郑妍等人提出了基于云开发和微信小程序的爱宠家系统,该系统利用云计算技术和移动端应用,实现了宠物信息的管理、预约挂号等功能[1]。这一研究为本课题的实现提供了可借鉴的思路,特别是在微信小程序和云平台的结合应用方面,可以为爱宠医院管理系统的移动端功能设计提供参考。王慧的研究设计了一个宠物医院管理系统,强调了数据管理和智能化功能的实现,能够有效地提升医院的运营效率和宠物主人就诊体验[2]。该系统的设计理念对本课题中的宠物信息管理和预约挂号功能设计有一定的启发,尤其是如何优化宠物数据管理流程。艾钰承等人的研究基于SpringBoot框架,设计并实现了“喵站”宠物服务平台,该平台实现了宠物健康管理、预约挂号等功能,能够为宠物医院提供全面的信息化服务[3]。这一研究为本课题提供了直接的技术支持,尤其是基于SpringBoot的系统架构设计,以及如何实现前后端分离的系统设计思路。税俊洁和王黎光的研究聚焦于基于微信小程序的医院预约挂号系统,该系统的设计思路和用户交互方式,能够为爱宠医院的挂号预约功能提供参考[4]。万涛等人提出的智能宠物管家系统,利用智能化技术提供宠物健康监测与管理,研究中涉及到的数据处理和智能化服务在本课题的健康报告和提醒功能中具有很大借鉴意义[5]。庞嵩昊等人提出的基于Vue和SpringBoot的前后端分离的宠物服务系统的设计与实现,强调了技术架构和用户体验的优化[6]。这一研究为本课题的前后端分离设计提供了有价值的经验,尤其是在系统架构和用户交互方面的应用。
在国外,宠物医疗服务管理系统的研究也在不断推进,尤其是在智能化和便捷性方面,已有许多相关的研究成果。Ullenboom提出的《Java编程练习》涵盖了多个编程框架和系统设计的实现,对开发基于Java的宠物医院管理系统提供了技术支持[7]。尽管该书并不直接涉及宠物医院管理系统,但它为基于SpringBoot框架的开发技术提供了重要的理论基础,尤其是对Java语言和开发工具的深入分析,对本课题的技术实现具有参考价值。Bhutada等人设计了一种先进的医院预约系统,能够有效管理预约和医生的日程安排[8]。该系统为本课题中挂号预约功能的设计提供了很好的借鉴,尤其是在多用户和多角色权限管理的实现方面,能够帮助优化医院资源调配。Zexin和Xiao提出的“多网络平台门诊预约系统”针对大医院的预约系统进行了优化,能够有效提升系统的响应速度和用户体验[9]。该研究为本课题中挂号预约管理功能的设计提供了借鉴,尤其是在优化系统性能和处理大量用户请求方面,具有很高的参考价值。
1.3论文结构与章节安排
本文共分为七章,章节内容安排如下:
第一章:引言,主要介绍爱宠医院管理系统领域研究的背景和意义,概述国内外研究的现状。
第二章:关键技术,主要探讨和说明实现爱宠医院管理系统的关键技术。
第三章:系统分析,主要从爱宠医院管理系统的可行性、功能、性能等方面进行分析,为后续系统设计提供理论支持。
第四章:系统设计,主要对爱宠医院管理系统功能模块、数据库进行功能设计。
第五章:系统实现,主要介绍了爱宠医院管理系统的功能、系统界面的实现。
第六章:系统测试,主要对爱宠医院管理系统进行测试,验证功能完整性、稳定性和安全性,评估系统在实际运行中的性能表现。
第七章:结束语。总结全文研究内容,提出对爱宠医院管理系统领域未来发展的展望和建议,指出研究的不足和可优化之处,为相关领域的进一步探索提供参考。
2 关键技术
2.1Java
Java是一种跨平台的编程语言,广泛用于开发各种类型的应用程序,包括Web应用、移动应用和大型软件系统。在爱宠医院管理系统中,Java通常用于后端开发,提供强大的处理能力和稳定性。同时Java是一种面向对象的编程语言,支持封装、继承和多态等特性,使代码更易于维护和重用。还拥有丰富的标准库和第三方框架,如Spring、Hibernate等,可以大大提高开发效率。
2.2MySQL
MySQL是一种流行的开源关系型数据库管理系统,用于存储和管理数据。在爱宠医院管理系统中,MySQL可以用于数据存储、数据查询和数据管理等方面,用户可以免费使用和修改源代码,为平台提供可靠和高性能的数据库支持。MySQL支持多种存储引擎,如InnoDB和MyISAM,可以根据不同的应用场景选择合适的存储引擎,以提高性能;提供了多种数据安全机制,如用户权限管理、数据加密和备份恢复等,确保数据的安全性。
2.3Spring Boot框架
Spring Boot是一个用于构建微服务的Java框架,简化了Spring应用程序的开发和部署过程。Spring Boot通过自动配置和约定优于配置的理念,简化了Spring应用程序的开发过程,使开发者可以更快地构建和部署应用程序;拥有丰富的生态系统,如Spring Cloud、Spring Security等,可以满足各种企业级应用的需求。在爱宠医院管理系统中,Spring Boot可以快速搭建后端服务,并实现各种功能模块的集成和管理。
2.4B/S模式
B/S模式,即浏览器/服务器模式,是一种常见的网络应用架构模式。在B/S模式中,用户通过浏览器作为客户端与服务器进行交互。在浏览器/服务器(browser / Server Architecture)系统中,用户只需通过浏览器,就能够轻松地向分布在网络各处的众多服务器发送海量的请求。B/S系统大大地简化了客户端的工作,让用户体验更加便捷。
3 系统分析
3.1可行性分析
3.1.1技术可行性
系统具有较高的技术可行性。SpringBoot框架简洁高效,支持自动配置和内嵌式服务器,便于开发和部署。与MySQL等数据库的兼容性良好,能够有效管理宠物信息、挂号预约和医疗记录等数据。通过Spring Security实现用户权限管理,保障系统安全性。前端使用Thymeleaf模板引擎与后端数据交互,确保动态页面展示。整体架构稳定且易于维护,为系统的开发和运行提供了强有力的技术支持。
3.1.2经济可行性
从经济角度来看,系统的投入成本相对较低,因为Spring Boot本身是一个免费、开源的框架,可以节省开发成本。使用MySQL作为数据库也具有成本效益高的优势。因此,本系统具有经济可行性。
3.1.3操作可行性
从操作角度来看,Spring Boot的简洁性和高度集成的特点使得系统的部署和运行相对简单,容易维护和管理的同时,能够提供一个界面直观友好和操作简单高效的系统,能满足用户的各项要求,方便用户快速上手使用。因此,本系统具有操作可行性。
3.1.4社会可行性
系统在社会上具有较强的可行性。随着宠物行业的快速发展,越来越多的人开始关注宠物的健康和医疗服务,宠物医院的需求不断增加。通过信息化管理系统,医院能够提高工作效率,减少人工操作错误,并优化医疗资源的分配,从而提升服务质量。系统为宠物主人提供便捷的在线预约、健康报告查询等功能,改善了用户体验。与此同时,系统的推广能够推动宠物医疗行业的标准化与现代化,提升整体行业的服务水平,符合社会对宠物医疗服务日益增长的需求。因此,基于SpringBoot的爱宠医院管理系统在社会上具有广阔的应用前景。
从技术、经济、操作和社会四个维度来看,爱宠医院管理系统的开发均具备高度的可行性。
3.2功能需求分析
(一)宠物主人角色用例如下图所示。

图3.1宠物主人用例图
宠物主人具体功能说明如下所示。
首页:展示宠物主人所需的基本信息和快捷操作入口。
网站公告:查看医院的最新公告和通知,及时了解重要信息。
宠物资讯:查看宠物相关的资讯文章,了解如何更好地照顾宠物。
宠物信息:查看和管理自己的宠物信息,包括宠物的健康状况、过往医疗记录等。
医生信息:查询医生的基本信息,选择合适的医生进行挂号或咨询。
我的账户:管理个人账户信息,包括修改个人资料、密码等。
个人中心:包含宠物主人所有的个人信息管理功能。
个人首页:展示个人和宠物的概览信息。
宠物信息:详细展示宠物的健康记录、挂号预约等。
系统提醒:查看系统发送的通知和提醒信息。
健康报告:查看宠物的健康检查报告。
挂号预约:预约挂号、查看历史预约情况。
医疗记录:查看宠物的历次医疗记录和治疗情况。
收藏:宠物主人可以收藏感兴趣的资讯和医生。
评论管理:管理自己对医生、服务等的评价,留下反馈。
(二)医生用户角色用例如下图所示。

图3.2医生用户用例图
医生用户具体功能说明如下所示。
后台首页:展示医生工作台,包括患者预约、健康报告、医疗记录等相关信息。
宠物信息管理:医生可以查看、编辑、更新宠物的基本信息。
健康报告管理:医生根据宠物的检查结果生成健康报告,提供专业的医疗建议。
医生信息管理:医生可以更新自己的个人信息,如联系方式、擅长领域等。
挂号预约管理:查看并管理预约挂号的宠物主人,安排诊疗时间和顺序。
医疗记录管理:记录并管理宠物的治疗过程、药物使用、疗效等信息,确保医疗工作的专业性和连贯性。
(三)管理员角色用例如下图所示。

图3.3管理员用例图
系统后台管理端管理员具体功能说明如下所示。
后台首页:展示系统概况和各项重要数据统计,帮助管理员进行决策和分析。
系统用户:管理员可以管理系统用户(如医生、宠物主人等)的权限,添加、删除或修改用户信息。
宠物信息管理:管理员可以查看和编辑所有宠物的详细信息,确保宠物信息的准确性。
系统提醒管理:管理员设置系统提醒,确保用户及时获得系统通知和更新。
健康报告管理:管理员可以管理宠物的健康报告,确保报告的记录和存档的准确性。
医生信息管理:管理员负责医生信息的管理,维护医生档案,包括其专长、资格等。
挂号预约管理:管理员负责审核和管理宠物主人的挂号预约,优化挂号流程。
医疗记录管理:管理员可以查看和管理所有宠物的医疗记录,保证医疗过程的完整和追溯。
系统管理(轮播图):管理首页的轮播图和宣传内容,提升用户体验和互动。
网站公告管理:发布和管理网站公告,确保宠物主人和医生及时了解医院的最新动态。
资源管理(宠物资讯、资讯分类):管理宠物资讯、资讯分类以及相关资源,提供便捷的信息检索和查看功能。
3.3系统性能需求分析
1.可用性需求
系统必须具备高可用性,以确保其在各种使用场景下能够稳定运行。为满足可用性要求,系统应当具备自恢复能力和冗余机制,避免因单点故障而导致的服务中断。具体而言,系统的部署架构应支持负载均衡和集群配置,通过多个实例的协作提高整体系统的可用性。系统应提供详尽的监控与告警机制,能够实时追踪系统运行状态,及时发现潜在问题并触发自动恢复操作或通知管理员。在用户体验方面,系统需要提供清晰的错误提示信息,并能够在发生异常时通过回滚操作或其他容错机制,保证用户的操作不受到严重影响。
2.可靠性需求
可靠性要求系统在长时间运行中保持稳定,能够有效应对各种可能的故障和压力。系统设计应支持高可用的数据库架构,采用数据库主从复制、分片等技术以实现数据的可靠存储与访问。应用层应具备容错能力,在面对硬件故障、网络中断等意外情况时,能够保持系统的正常服务或在故障恢复后迅速恢复数据和业务流程。系统应具备日志记录功能,能够全面记录操作过程和异常信息,从而为问题追踪与系统优化提供数据支持。系统的可靠性还需要通过压力测试和稳定性测试来验证,确保在大规模用户访问及高并发场景下能够正常运行,不发生崩溃或数据丢失现象。
3.安全性需求
系统的安全性需求必须得到高度重视,确保系统和用户数据的保密性、完整性和可用性。为实现数据安全,系统应采用加密技术,特别是在用户认证、敏感数据传输和存储过程中,采用SSL/TLS协议进行加密通信,确保数据在传输过程中不被窃取或篡改。系统应支持用户身份验证与授权管理,采用如OAuth、JWT等安全机制防止未授权访问。访问控制应细化到资源级别,确保不同角色的用户只能访问其权限范围内的功能。为了防止恶意攻击,系统还应加强对常见攻击方式(如SQL注入、XSS攻击、CSRF攻击等)的防护,通过输入验证、输出转义、会话管理等技术措施提高系统的安全性。系统应定期进行安全审计与漏洞扫描,及时发现并修补可能的安全漏洞,保障系统的长期安全运营。
3.4系统流程分析
系统须支撑整个机构不同层面的多种职能,而各功能模块间存在着多种关联信息,组成一个有机整体,并针对就业数据自身特点和面临的现实条件,对系统进行流程图设计。活动图是一种用于对系统的动态行为建模的另一种常用图表,通常用于可视化展示系统中各个活动的执行顺序、流程控制和数据交互,展现从一个活动到另一个活动的控制流,活动图在本质上是一种流程图;但活动图着重表现从一个活动到另一个活动的控制流。因此,这里列举了2个业务活动图。
(1)用户登录查询的业务流程如下。
用户注册登录,系统从数据库获取用户数据信息,登录成功用户进入查询页面,用户输入查询关键字,数据库查询用户所输入的关键字,查询成功显示查询的模块信息,查询失败不显示。用户登录查询功能的活动图如图3-4所示。

图3.4 用户登录查询活动图
(2)管理员添加信息的业务流程如下。
此活动图描述了管理员添加信息。管理员可以通过信息管理模块页面选择要添加的基本信息。添加成功传入数据库中,失败则不添加。管理员可以保存信息并更新系统中的信息。管理员添加信息功能的活动图如图3-5所示。

图3.5管理员添加信息活动图
4 系统设计
4.1总体设计
4.1.1框架设计
B/S架构,即浏览器/服务器架构,是一种基于Web的分布式计算范式。在此架构中,应用程序的逻辑被巧妙地区分为客户端和服务器两部分。具体而言,客户端借助广泛使用的浏览器界面,进行应用访问与操作;而服务器端则肩负起业务逻辑处理、数据存储及管理的核心职责。值得一提的是,客户端无需安装特定的软件,用户仅需通过浏览器输入相应的URL地址,即可轻松访问应用程序,这一特性极大地提升了用户的使用便捷性和系统的维护效率。服务器端通常采用高性能的计算机和数据库系统,能够处理大量并发请求和复杂的业务逻辑。B/S架构的优势在于其跨平台性和易于维护性,开发者可以通过更新服务器端的代码来实现整个系统的升级和维护,而无需逐一更新客户端。

图4.1系统架构图
4.1.2功能模块设计
功能模块设计是系统开发过程中的重要阶段,它旨在将系统划分为不同的模块,每个模块负责完成特定的功能或任务。爱宠医院管理系统由多个功能模块组成,每个模块下又包含具体的功能操作。功能模块图如下图所示。

图4.2系统功能结构图
4.2数据库设计
4.2.1E-R图
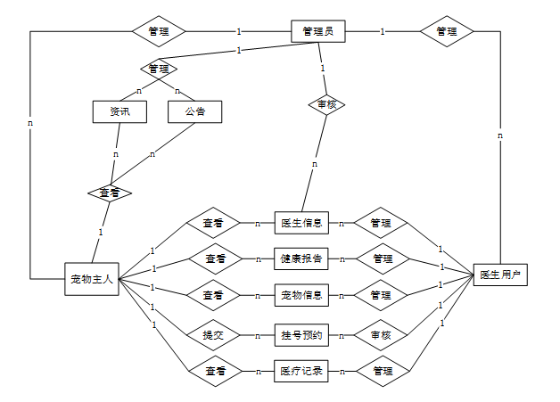
E-R图有助于理清系统中的数据结构和关系,为后续的数据库表结构设计提供指导。在进行数据库设计之前,首先需要先绘制实体-关系(E-R)图。E-R图将帮助我们理清业务中的实体(Entity)及它们之间的关系(Relationship),从而为后续的数据库表设计提供基础。根据前文可以得出本爱宠医院管理系统拥有多个实体,在此列举主要实体,各个实体之间联系总E-R图如下图所示。

图4.3总E-R图
4.2.2数据库表结构设计
在E-R图确定后,接下来可以根据实体和关系的属性设计数据库表结构。在E-R图明确了实体和它们之间的关系后,接下来可以开始设计数据库表结构。每个实体对应一个数据库表,每个属性对应表中的字段。如下列表格所示,在此列举主要数据表。
|
编号 |
字段名 |
类型 |
长度 |
是否非空 |
是否主键 |
注释 |
|
1 |
token_id |
int |
是 |
是 |
临时访问牌ID |
|
|
2 |
token |
varchar |
64 |
否 |
否 |
临时访问牌 |
|
3 |
info |
text |
65535 |
否 |
否 |
信息 |
|
4 |
maxage |
int |
是 |
否 |
最大寿命:默认2小时 |
|
|
5 |
create_time |
timestamp |
是 |
否 |
创建时间 |
|
|
6 |
update_time |
timestamp |
是 |
否 |
更新时间 |
|
|
7 |
user_id |
int |
是 |
否 |
用户编号 |
表 4-2-article(文章)
|
编号 |
字段名 |
类型 |
长度 |
是否非空 |
是否主键 |
注释 |
|
1 |
article_id |
mediumint |
是 |
是 |
文章id |
|
|
2 |
title |
varchar |
125 |
是 |
是 |
标题 |
|
3 |
type |
varchar |
64 |
是 |
否 |
文章分类 |
|
4 |
hits |
int |
是 |
否 |
点击数 |
|
|
5 |
praise_len |
int |
是 |
否 |
点赞数 |
|
|
6 |
create_time |
timestamp |
是 |
否 |
创建时间 |
|
|
7 |
update_time |
timestamp |
是 |
否 |
更新时间 |
|
|
8 |
source |
varchar |
255 |
否 |
否 |
来源 |
|
9 |
url |
varchar |
255 |
否 |
否 |
来源地址 |
|
10 |
tag |
varchar |
255 |
否 |
否 |
标签 |
|
11 |
content |
longtext |
4294967295 |
否 |
否 |
正文 |
|
12 |
img |
varchar |
255 |
否 |
否 |
封面图 |
|
13 |
description |
text |
65535 |
否 |
否 |
文章描述 |
表 4-3-article_type(文章分类)
|
编号 |
字段名 |
类型 |
长度 |
是否非空 |
是否主键 |
注释 |
|
1 |
type_id |
smallint |
是 |
是 |
分类ID |
|
|
2 |
display |
smallint |
是 |
否 |
显示顺序 |
|
|
3 |
name |
varchar |
16 |
是 |
否 |
分类名称 |
|
4 |
father_id |
smallint |
是 |
否 |
上级分类ID |
|
|
5 |
description |
varchar |
255 |
否 |
否 |
描述 |
|
6 |
icon |
text |
65535 |
否 |
否 |
分类图标 |
|
7 |
url |
varchar |
255 |
否 |
否 |
外链地址 |
|
8 |
create_time |
timestamp |
是 |
否 |
创建时间 |
|
|
9 |
update_time |
timestamp |
是 |
否 |
更新时间 |
表 4-4-auth(用户权限管理)
|
编号 |
字段名 |
类型 |
长度 |
是否非空 |
是否主键 |
注释 |
|
1 |
auth_id |
int |
是 |
是 |
授权ID |
|
|
2 |
user_group |
varchar |
64 |
否 |
否 |
用户组 |
|
3 |
mod_name |
varchar |
64 |
否 |
否 |
模块名 |
|
4 |
table_name |
varchar |
64 |
否 |
否 |
表名 |
|
5 |
page_title |
varchar |
255 |
否 |
否 |
页面标题 |
|
6 |
path |
varchar |
255 |
否 |
否 |
路由路径 |
|
7 |
parent |
varchar |
64 |
否 |
否 |
父级菜单 |
|
8 |
parent_sort |
int |
是 |
否 |
父级菜单排序 |
|
|
9 |
position |
varchar |
32 |
否 |
否 |
位置 |
|
10 |
mode |
varchar |
32 |
是 |
否 |
跳转方式 |
|
11 |
add |
tinyint |
是 |
否 |
是否可增加 |
|
|
12 |
del |
tinyint |
是 |
否 |
是否可删除 |
|
|
13 |
set |
tinyint |
是 |
否 |
是否可修改 |
|
|
14 |
get |
tinyint |
是 |
否 |
是否可查看 |
|
|
15 |
field_add |
text |
65535 |
否 |
否 |
添加字段 |
|
16 |
field_set |
text |
65535 |
否 |
否 |
修改字段 |
|
17 |
field_get |
text |
65535 |
否 |
否 |
查询字段 |
|
18 |
table_nav_name |
varchar |
500 |
否 |
否 |
跨表导航名称 |
|
19 |
table_nav |
varchar |
500 |
否 |
否 |
跨表导航 |
|
20 |
option |
text |
65535 |
否 |
否 |
配置 |
|
21 |
create_time |
timestamp |
是 |
否 |
创建时间 |
|
|
22 |
update_time |
timestamp |
是 |
否 |
更新时间 |
表 4-5-code_token(验证码)
|
编号 |
字段名 |
类型 |
长度 |
是否非空 |
是否主键 |
注释 |
|
1 |
code_token_id |
int |
是 |
是 |
验证码ID |
|
|
2 |
token |
varchar |
255 |
否 |
否 |
令牌 |
|
3 |
code |
varchar |
255 |
否 |
否 |
验证码 |
|
4 |
expire_time |
timestamp |
是 |
否 |
失效时间 |
|
|
5 |
create_time |
timestamp |
是 |
否 |
创建时间 |
|
|
6 |
update_time |
timestamp |
是 |
否 |
更新时间 |
表 4-6-collect(收藏)
|
编号 |
字段名 |
类型 |
长度 |
是否非空 |
是否主键 |
注释 |
|
1 |
collect_id |
int |
是 |
是 |
收藏ID |
|
|
2 |
user_id |
int |
是 |
是 |
收藏人ID |
|
|
3 |
source_table |
varchar |
255 |
否 |
否 |
来源表 |
|
4 |
source_field |
varchar |
255 |
否 |
否 |
来源字段 |
|
5 |
source_id |
int |
是 |
否 |
来源ID |
|
|
6 |
title |
varchar |
255 |
否 |
否 |
标题 |
|
7 |
img |
varchar |
255 |
否 |
否 |
封面 |
|
8 |
create_time |
timestamp |
是 |
否 |
创建时间 |
|
|
9 |
update_time |
timestamp |
是 |
否 |
更新时间 |
表 4-7-comment(评论)
|
编号 |
字段名 |
类型 |
长度 |
是否非空 |
是否主键 |
注释 |
|
1 |
comment_id |
int |
是 |
是 |
评论ID |
|
|
2 |
user_id |
int |
是 |
是 |
评论人ID |
|
|
3 |
reply_to_id |
int |
是 |
否 |
回复评论ID |
|
|
4 |
content |
longtext |
4294967295 |
否 |
否 |
内容 |
|
5 |
nickname |
varchar |
255 |
否 |
否 |
昵称 |
|
6 |
avatar |
varchar |
255 |
否 |
否 |
头像地址 |
|
7 |
create_time |
timestamp |
是 |
否 |
创建时间 |
|
|
8 |
update_time |
timestamp |
是 |
否 |
更新时间 |
|
|
9 |
source_table |
varchar |
255 |
否 |
否 |
来源表 |
|
10 |
source_field |
varchar |
255 |
否 |
否 |
来源字段 |
|
11 |
source_id |
int |
是 |
否 |
来源ID |
表 4-8-doctor_information(医生信息)
|
编号 |
字段名 |
类型 |
长度 |
是否非空 |
是否主键 |
注释 |
|
1 |
doctor_information_id |
int |
是 |
是 |
医生信息ID |
|
|
2 |
doctor_user |
int |
否 |
否 |
医生用户 |
|
|
3 |
doctors_name |
varchar |
64 |
否 |
否 |
医生姓名 |
|
4 |
photo_of_doctor |
varchar |
255 |
否 |
否 |
医生照片 |
|
5 |
gender_of_doctor |
varchar |
64 |
否 |
否 |
医生性别 |
|
6 |
doctor_title |
varchar |
64 |
否 |
否 |
医生职称 |
|
7 |
registration_price |
double |
否 |
否 |
挂号价格 |
|
|
8 |
doctor_presentation |
longtext |
4294967295 |
否 |
否 |
医生介绍 |
|
9 |
praise_len |
int |
是 |
否 |
点赞数 |
|
|
10 |
collect_len |
int |
是 |
否 |
收藏数 |
|
|
11 |
registered_appointment_limit_times |
int |
是 |
否 |
挂号限制次数 |
|
|
12 |
create_time |
datetime |
是 |
否 |
创建时间 |
|
|
13 |
update_time |
timestamp |
是 |
否 |
更新时间 |
表 4-9-doctor_user(医生用户)
|
编号 |
字段名 |
类型 |
长度 |
是否非空 |
是否主键 |
注释 |
|
1 |
doctor_user_id |
int |
是 |
是 |
医生用户ID |
|
|
2 |
doctors_name |
varchar |
64 |
否 |
否 |
医生姓名 |
|
3 |
gender_of_doctor |
varchar |
64 |
否 |
否 |
医生性别 |
|
4 |
doctors_phone |
varchar |
16 |
否 |
否 |
医生手机 |
|
5 |
doctors_qualification |
varchar |
255 |
否 |
否 |
医生资质 |
|
6 |
examine_state |
varchar |
16 |
是 |
否 |
审核状态 |
|
7 |
user_id |
int |
是 |
否 |
用户ID |
|
|
8 |
create_time |
datetime |
是 |
否 |
创建时间 |
|
|
9 |
update_time |
timestamp |
是 |
否 |
更新时间 |
表 4-10-health_report(健康报告)
|
编号 |
字段名 |
类型 |
长度 |
是否非空 |
是否主键 |
注释 |
|
1 |
health_report_id |
int |
是 |
是 |
健康报告ID |
|
|
2 |
pet_name |
varchar |
64 |
否 |
否 |
宠物名称 |
|
3 |
pet_gender |
varchar |
64 |
否 |
否 |
宠物性别 |
|
4 |
pet_category |
varchar |
64 |
否 |
否 |
宠物类别 |
|
5 |
pet_breed |
varchar |
64 |
否 |
否 |
宠物品种 |
|
6 |
pet_owner |
int |
否 |
否 |
宠物主人 |
|
|
7 |
owners_name |
varchar |
64 |
否 |
否 |
主人姓名 |
|
8 |
doctor_user |
int |
否 |
否 |
医生用户 |
|
|
9 |
doctors_name |
varchar |
64 |
否 |
否 |
医生姓名 |
|
10 |
health_status |
varchar |
64 |
否 |
否 |
健康状态 |
|
11 |
health_advice |
text |
65535 |
否 |
否 |
健康建议 |
|
12 |
create_time |
datetime |
是 |
否 |
创建时间 |
|
|
13 |
update_time |
timestamp |
是 |
否 |
更新时间 |
|
|
14 |
source_table |
varchar |
255 |
否 |
否 |
来源表 |
|
15 |
source_id |
int |
否 |
否 |
来源ID |
|
|
16 |
source_user_id |
int |
否 |
否 |
来源用户 |
表 4-11-hits(用户点击)
|
编号 |
字段名 |
类型 |
长度 |
是否非空 |
是否主键 |
注释 |
|
1 |
hits_id |
int |
是 |
是 |
点赞ID |
|
|
2 |
user_id |
int |
是 |
否 |
点赞人 |
|
|
3 |
create_time |
timestamp |
是 |
否 |
创建时间 |
|
|
4 |
update_time |
timestamp |
是 |
否 |
更新时间 |
|
|
5 |
source_table |
varchar |
255 |
否 |
否 |
来源表 |
|
6 |
source_field |
varchar |
255 |
否 |
否 |
来源字段 |
|
7 |
source_id |
int |
是 |
否 |
来源ID |
表 4-12-medical_records(医疗记录)
|
编号 |
字段名 |
类型 |
长度 |
是否非空 |
是否主键 |
注释 |
|
1 |
medical_records_id |
int |
是 |
是 |
医疗记录ID |
|
|
2 |
doctor_user |
int |
否 |
否 |
医生用户 |
|
|
3 |
doctors_name |
varchar |
64 |
否 |
否 |
医生姓名 |
|
4 |
pet_name |
varchar |
64 |
否 |
否 |
宠物名称 |
|
5 |
pet_gender |
varchar |
64 |
否 |
否 |
宠物性别 |
|
6 |
pet_owner |
int |
否 |
否 |
宠物主人 |
|
|
7 |
owners_name |
varchar |
64 |
否 |
否 |
主人姓名 |
|
8 |
inspection_results |
text |
65535 |
否 |
否 |
检查结果 |
|
9 |
diagnostic_content |
text |
65535 |
否 |
否 |
诊断内容 |
|
10 |
treatment_plan |
text |
65535 |
否 |
否 |
治疗方案 |
|
11 |
medication_recommendations |
text |
65535 |
否 |
否 |
用药建议 |
|
12 |
create_time |
datetime |
是 |
否 |
创建时间 |
|
|
13 |
update_time |
timestamp |
是 |
否 |
更新时间 |
|
|
14 |
source_table |
varchar |
255 |
否 |
否 |
来源表 |
|
15 |
source_id |
int |
否 |
否 |
来源ID |
|
|
16 |
source_user_id |
int |
否 |
否 |
来源用户 |
表 4-13-notice(公告)
|
编号 |
字段名 |
类型 |
长度 |
是否非空 |
是否主键 |
注释 |
|
1 |
notice_id |
mediumint |
是 |
是 |
公告ID |
|
|
2 |
title |
varchar |
125 |
是 |
否 |
标题 |
|
3 |
content |
longtext |
4294967295 |
否 |
否 |
正文 |
|
4 |
create_time |
timestamp |
是 |
否 |
创建时间 |
|
|
5 |
update_time |
timestamp |
是 |
否 |
更新时间 |
表 4-14-pet_information(宠物信息)
|
编号 |
字段名 |
类型 |
长度 |
是否非空 |
是否主键 |
注释 |
|
1 |
pet_information_id |
int |
是 |
是 |
宠物信息ID |
|
|
2 |
pet_name |
varchar |
64 |
否 |
否 |
宠物名称 |
|
3 |
pet_photo |
varchar |
255 |
否 |
否 |
宠物照片 |
|
4 |
pet_gender |
varchar |
64 |
否 |
否 |
宠物性别 |
|
5 |
pet_category |
varchar |
64 |
否 |
否 |
宠物类别 |
|
6 |
pet_age |
double |
否 |
否 |
宠物年龄 |
|
|
7 |
pet_breed |
varchar |
64 |
否 |
否 |
宠物品种 |
|
8 |
whether_sterilized_or_not |
varchar |
64 |
否 |
否 |
是否绝育 |
|
9 |
pet_owner |
int |
否 |
否 |
宠物主人 |
|
|
10 |
owners_name |
varchar |
64 |
否 |
否 |
主人姓名 |
|
11 |
pet_weight |
varchar |
64 |
否 |
否 |
宠物体重 |
|
12 |
pet_body_temperature |
varchar |
64 |
否 |
否 |
宠物体温 |
|
13 |
vaccination |
date |
否 |
否 |
疫苗接种 |
|
|
14 |
system_reminder_limit_times |
int |
是 |
否 |
提醒限制次数 |
|
|
15 |
health_report_limit_times |
int |
是 |
否 |
分析限制次数 |
|
|
16 |
create_time |
datetime |
是 |
否 |
创建时间 |
|
|
17 |
update_time |
timestamp |
是 |
否 |
更新时间 |
表 4-15-pet_owner(宠物主人)
|
编号 |
字段名 |
类型 |
长度 |
是否非空 |
是否主键 |
注释 |
|
1 |
pet_owner_id |
int |
是 |
是 |
宠物主人ID |
|
|
2 |
owners_name |
varchar |
64 |
否 |
否 |
主人姓名 |
|
3 |
master_gender |
varchar |
64 |
否 |
否 |
主人性别 |
|
4 |
masters_mobile_phone |
varchar |
16 |
否 |
否 |
主人手机 |
|
5 |
examine_state |
varchar |
16 |
是 |
否 |
审核状态 |
|
6 |
user_id |
int |
是 |
否 |
用户ID |
|
|
7 |
create_time |
datetime |
是 |
否 |
创建时间 |
|
|
8 |
update_time |
timestamp |
是 |
否 |
更新时间 |
表 4-16-praise(点赞)
|
编号 |
字段名 |
类型 |
长度 |
是否非空 |
是否主键 |
注释 |
|
1 |
praise_id |
int |
是 |
是 |
点赞ID |
|
|
2 |
user_id |
int |
是 |
是 |
点赞人 |
|
|
3 |
create_time |
timestamp |
是 |
否 |
创建时间 |
|
|
4 |
update_time |
timestamp |
是 |
否 |
更新时间 |
|
|
5 |
source_table |
varchar |
255 |
否 |
否 |
来源表 |
|
6 |
source_field |
varchar |
255 |
否 |
否 |
来源字段 |
|
7 |
source_id |
int |
是 |
否 |
来源ID |
|
|
8 |
status |
tinyint |
是 |
否 |
点赞状态:1为点赞,0已取消 |
表 4-17-registered_appointment(挂号预约)
|
编号 |
字段名 |
类型 |
长度 |
是否非空 |
是否主键 |
注释 |
|
1 |
registered_appointment_id |
int |
是 |
是 |
挂号预约ID |
|
|
2 |
doctor_user |
int |
否 |
否 |
医生用户 |
|
|
3 |
doctors_name |
varchar |
64 |
否 |
否 |
医生姓名 |
|
4 |
registration_price |
double |
否 |
否 |
挂号价格 |
|
|
5 |
pet_name |
varchar |
64 |
否 |
否 |
宠物名称 |
|
6 |
pet_gender |
varchar |
64 |
否 |
否 |
宠物性别 |
|
7 |
pet_owner |
int |
否 |
否 |
宠物主人 |
|
|
8 |
owners_name |
varchar |
64 |
否 |
否 |
主人姓名 |
|
9 |
appointment_time |
datetime |
否 |
否 |
预约时间 |
|
|
10 |
examine_state |
varchar |
16 |
是 |
否 |
审核状态 |
|
11 |
pay_state |
varchar |
16 |
是 |
否 |
支付状态 |
|
12 |
pay_type |
varchar |
16 |
否 |
否 |
支付类型: 微信、支付宝、网银 |
|
13 |
medical_records_limit_times |
int |
是 |
否 |
接诊限制次数 |
|
|
14 |
create_time |
datetime |
是 |
否 |
创建时间 |
|
|
15 |
update_time |
timestamp |
是 |
否 |
更新时间 |
|
|
16 |
source_table |
varchar |
255 |
否 |
否 |
来源表 |
|
17 |
source_id |
int |
否 |
否 |
来源ID |
|
|
18 |
source_user_id |
int |
否 |
否 |
来源用户 |
表 4-18-slides(轮播图)
|
编号 |
字段名 |
类型 |
长度 |
是否非空 |
是否主键 |
注释 |
|
1 |
slides_id |
int |
是 |
是 |
轮播图ID |
|
|
2 |
title |
varchar |
64 |
否 |
否 |
标题 |
|
3 |
content |
varchar |
255 |
否 |
否 |
内容 |
|
4 |
url |
varchar |
255 |
否 |
否 |
链接 |
|
5 |
img |
varchar |
255 |
否 |
否 |
轮播图 |
|
6 |
hits |
int |
是 |
否 |
点击量 |
|
|
7 |
create_time |
timestamp |
是 |
否 |
创建时间 |
|
|
8 |
update_time |
timestamp |
是 |
否 |
更新时间 |
表 4-19-system_reminder( 系统提醒)
|
编号 |
字段名 |
类型 |
长度 |
是否非空 |
是否主键 |
注释 |
|
1 |
system_reminder_id |
int |
是 |
是 |
系统提醒ID |
|
|
2 |
pet_name |
varchar |
64 |
否 |
否 |
宠物名称 |
|
3 |
pet_gender |
varchar |
64 |
否 |
否 |
宠物性别 |
|
4 |
pet_owner |
int |
否 |
否 |
宠物主人 |
|
|
5 |
owners_name |
varchar |
64 |
否 |
否 |
主人姓名 |
|
6 |
notification_title |
varchar |
64 |
否 |
否 |
通知标题 |
|
7 |
notification_content |
text |
65535 |
否 |
否 |
通知内容 |
|
8 |
create_time |
datetime |
是 |
否 |
创建时间 |
|
|
9 |
update_time |
timestamp |
是 |
否 |
更新时间 |
|
|
10 |
source_table |
varchar |
255 |
否 |
否 |
来源表 |
|
11 |
source_id |
int |
否 |
否 |
来源ID |
|
|
12 |
source_user_id |
int |
否 |
否 |
来源用户 |
表 4-20-upload(文件上传)
|
编号 |
字段名 |
类型 |
长度 |
是否非空 |
是否主键 |
注释 |
|
1 |
upload_id |
int |
是 |
是 |
上传ID |
|
|
2 |
name |
varchar |
64 |
否 |
否 |
文件名 |
|
3 |
path |
varchar |
255 |
否 |
否 |
访问路径 |
|
4 |
file |
varchar |
255 |
否 |
否 |
文件路径 |
|
5 |
display |
varchar |
255 |
否 |
否 |
显示顺序 |
|
6 |
father_id |
int |
否 |
否 |
父级ID |
|
|
7 |
dir |
varchar |
255 |
否 |
否 |
文件夹 |
|
8 |
type |
varchar |
32 |
否 |
否 |
文件类型 |
表 4-21-user(用户账户)
|
编号 |
字段名 |
类型 |
长度 |
是否非空 |
是否主键 |
注释 |
|
1 |
user_id |
int |
是 |
是 |
用户ID |
|
|
2 |
state |
smallint |
是 |
否 |
账户状态:(1可用|2异常|3已冻结|4已注销) |
|
|
3 |
user_group |
varchar |
32 |
否 |
否 |
所在用户组 |
|
4 |
login_time |
timestamp |
是 |
否 |
上次登录时间 |
|
|
5 |
phone |
varchar |
11 |
否 |
否 |
手机号码 |
|
6 |
phone_state |
smallint |
是 |
否 |
手机认证:(0未认证|1审核中|2已认证) |
|
|
7 |
username |
varchar |
16 |
是 |
否 |
用户名 |
|
8 |
nickname |
varchar |
16 |
否 |
否 |
昵称 |
|
9 |
password |
varchar |
64 |
是 |
否 |
密码 |
|
10 |
|
varchar |
64 |
否 |
否 |
邮箱 |
|
11 |
email_state |
smallint |
是 |
否 |
邮箱认证:(0未认证|1审核中|2已认证) |
|
|
12 |
avatar |
varchar |
255 |
否 |
否 |
头像地址 |
|
13 |
open_id |
varchar |
255 |
否 |
否 |
针对获取用户信息字段 |
|
14 |
create_time |
timestamp |
是 |
否 |
创建时间 |
表 4-22-user_group(用户组)
|
编号 |
字段名 |
类型 |
长度 |
是否非空 |
是否主键 |
注释 |
|
1 |
group_id |
mediumint |
是 |
是 |
用户组ID |
|
|
2 |
display |
smallint |
是 |
否 |
显示顺序 |
|
|
3 |
name |
varchar |
16 |
是 |
否 |
名称 |
|
4 |
description |
varchar |
255 |
否 |
否 |
描述 |
|
5 |
source_table |
varchar |
255 |
否 |
否 |
来源表 |
|
6 |
source_field |
varchar |
255 |
否 |
否 |
来源字段 |
|
7 |
source_id |
int |
是 |
否 |
来源ID |
|
|
8 |
register |
smallint |
否 |
否 |
注册位置 |
|
|
9 |
create_time |
timestamp |
是 |
否 |
创建时间 |
|
|
10 |
update_time |
timestamp |
是 |
否 |
更新时间 |
5 系统实现
5.1宠物主人模块
5.1.1用户登录界面
用户输入用户名和密码后,系统首先对这些输入进行基本的格式验证,确保用户名和密码符合系统设定的格式要求(如长度、特殊字符要求等)。系统接收到用户输入后,会根据用户名查找系统中存储的用户信息数据库或者其他持久化存储方式。系统需要验证密码的正确性,验证成功即可成功登录。

图5.1用户登录界面设计
登录关键代码如下:
/**
* 登录
* @param data
* @param httpServletRequest
* @return
*/
@PostMapping("login")
public Map<String, Object> login(@RequestBody Map<String, String> data, HttpServletRequest httpServletRequest) {
log.info("[执行登录接口]");
String username = data.get("username");
String email = data.get("email");
String phone = data.get("phone");
String password = data.get("password");
List resultList = null;
Map<String, String> map = new HashMap<>();
if(username != null && "".equals(username) == false){
map.put("username", username);
resultList = service.selectBaseList(service.select(map, new HashMap<>()));
}
else if(email != null && "".equals(email) == false){
map.put("email", email);
resultList = service.selectBaseList(service.select(map, new HashMap<>()));
}
else if(phone != null && "".equals(phone) == false){
map.put("phone", phone);
resultList = service.selectBaseList(service.select(map, new HashMap<>()));
}else{
return error(30000, "账号或密码不能为空");
}
if (resultList == null || password == null) {
return error(30000, "账号或密码不能为空");
}
//判断是否有这个用户
if (resultList.size()<=0){
return error(30000,"用户不存在");
}
User byUsername = (User) resultList.get(0);
Map<String, String> groupMap = new HashMap<>();
groupMap.put("name",byUsername.getUserGroup());
List groupList = userGroupService.selectBaseList(userGroupService.select(groupMap, new HashMap<>()));
if (groupList.size()<1){
return error(30000,"用户组不存在");
}
UserGroup userGroup = (UserGroup) groupList.get(0);
//查询用户审核状态
if (!StringUtils.isEmpty(userGroup.getSourceTable())){
String res = service.selectExamineState(userGroup.getSourceTable(),byUsername.getUserId());
if (res==null){
return error(30000,"用户不存在");
}
if (!res.equals("已通过")){
return error(30000,"该用户审核未通过");
}
}
//查询用户状态
if (byUsername.getState()!=1){
return error(30000,"用户非可用状态,不能登录");
}
String md5password = service.encryption(password);
if (byUsername.getPassword().equals(md5password)) {
// 存储Token到数据库
AccessToken accessToken = new AccessToken();
accessToken.setToken(UUID.randomUUID().toString().replaceAll("-", ""));
accessToken.setUser_id(byUsername.getUserId());
Duration duration = Duration.ofSeconds(7200L);
redisTemplate.opsForValue().set(accessToken.getToken(), accessToken,duration);
// 返回用户信息
JSONObject user = JSONObject.parseObject(JSONObject.toJSONString(byUsername));
user.put("token", accessToken.getToken());
JSONObject ret = new JSONObject();
ret.put("obj",user);
return success(ret);
} else {
return error(30000, "账号或密码不正确");
}
}
5.1.2用户注册界面
用户注册时,系统要求用户提供必要的信息,例如用户名、密码、电子邮件地址等。这些信息通常由用户在注册表单中输入,并通过前端验证确保格式的正确性。注册过程完成后,系统会为新用户创建一个账户。这包括分配一个唯一的用户ID和设置初始的权限或者角色。

图5.2用户注册界面设计
注册关键代码如下:
/**
* 注册
* @param user
* @return
*/
@PostMapping("register")
public Map<String, Object> signUp(@RequestBody User user) {
// 查询用户
Map<String, String> query = new HashMap<>();
Map<String,Object> map = JSON.parseObject(JSON.toJSONString(user));
query.put("username",user.getUsername());
List list = service.selectBaseList(service.select(query, new HashMap<>()));
if (list.size()>0){
return error(30000, "用户已存在");
}
map.put("password",service.encryption(String.valueOf(map.get("password"))));
service.insert(map);
return success(1);
}
5.1.3宠物资讯界面
宠物主人可以访问医院提供的宠物资讯栏目,获取关于宠物护理、健康管理、疾病预防等方面的信息。此功能为宠物主人提供了丰富的资源,帮助其更好地照顾宠物。
宠物资讯主界面图如下所示。

图5.3宠物资讯主界面设计
5.1.4宠物信息界面
宠物信息功能用于记录和管理宠物的基本资料,包括宠物的姓名、年龄、品种、疫苗接种记录、体检信息等。宠物主人可以随时查看和更新宠物的健康状况,并记录宠物的历次治疗信息。
宠物信息主界面图如下所示。

图5.4宠物信息主界面设计
5.1.5医生信息界面
宠物主人可以查看医院内所有医生的个人资料、专业领域、从业经历以及患者评价等,帮助他们选择合适的医生进行就诊或咨询。医生信息功能确保宠物主人能够做出明智的选择,选择最适合其宠物需求的医生。
医生信息主界面图如下所示。

图5.5医生信息主界面设计
5.1.6挂号预约界面
挂号预约功能允许宠物主人通过系统预约医生。用户可以选择合适的医生和时间段进行预约,方便管理宠物的就诊安排。预约信息也会自动同步到系统中,便于医院和宠物主人双方的管理。
挂号预约主界面图如下所示。

图5.6挂号预约主界面设计
5.2医生用户模块
5.2.1宠物信息管理界面
医生用户点击“宠物信息管理”这一菜单会显示宠物信息列表这个子菜单,点击“宠物信息列表”可以查看宠物信息详情,可以进行查询、重置和打印等操作。
宠物信息管理主界面图如下所示。

图5.7宠物信息管理界面设计
宠物信息添加代码如下:
@PostMapping("/add")
@Transactional
public Map<String, Object> add(HttpServletRequest request) throws IOException {
service.insert(service.readBody(request.getReader()));
return success(1);
}
public Map<String, Object> addMap(Map<String,Object> map){
service.insert(map);
return success(1);
}
5.2.2医生信息管理界面
医生用户点击“医生信息管理”这一菜单会显示医生信息列表和医生信息添加两个子菜单,点击“医生信息列表”可以查看医生信息详情,可以进行查询、重置和删除等操作。点击“医生信息添加”,医生用户可以添加新的医生信息。
医生信息管理主界面图如下所示。

图5.8医生信息管理界面设计
5.2.3医疗记录管理界面
医生用户点击“医疗记录管理”这一菜单会显示医疗记录列表这个子菜单,点击“医疗记录列表”可以查看医疗记录详情,可以进行查询、重置和打印等操作。
医疗记录管理主界面图如下所示。

图5.9医疗记录管理界面设计
5.3后台管理员模块
5.3.1系统用户界面
管理员可以管理系统中的所有用户,包括宠物主人和医生用户。此功能允许管理员添加、修改、删除用户信息,并根据需要调整用户权限,确保系统的安全性和可控性。
系统用户主界面图如下所示。

图5.10系统用户界面设计
添加系统用户信息关键代码:
@PostMapping("/add")
@Transactional
public Map<String, Object> add(HttpServletRequest request) throws IOException {
service.insert(service.readBody(request.getReader()));
return success(1);
}
public Map<String, Object> addMap(Map<String,Object> map){
service.insert(map);
return success(1);
}
5.3.2宠物信息管理界面
管理员点击“宠物信息管理”这一菜单会显示宠物信息列表和宠物信息添加两个子菜单,点击“宠物信息列表”可以查看宠物信息详情,可以进行查询、重置、删除和打印等操作。点击“宠物信息添加”,管理员可以添加新的宠物信息。
宠物信息管理主界面图如下所示。

图5.11宠物信息管理界面设计
添加宠物信息用代码如下:
@PostMapping("/add")
@Transactional
public Map<String, Object> add(HttpServletRequest request) throws IOException {
service.insert(service.readBody(request.getReader()));
return success(1);
}
@Transactional
public Map<String, Object> addMap(Map<String,Object> map){
service.insert(map);
return success(1);
}
5.3.3资源管理界面
资源管理功能主要用于管理医院网站上的宠物资讯和相关分类。管理员可以上传、编辑和删除宠物相关的文章和资讯。管理员还可以对资讯进行分类管理,确保资讯内容清晰、便于用户查找和阅读。此外,管理员可以定期更新宠物资讯内容,确保信息的时效性和专业性,提升宠物主人对医院的信任感。
资源管理界面如下所示。

图5.12资源管理详情界面设计
添加资讯分类用代码如下:
@PostMapping("/add")
@Transactional
public Map<String, Object> add(HttpServletRequest request) throws IOException {
service.insert(service.readBody(request.getReader()));
return success(1);
}
@Transactional
public Map<String, Object> addMap(Map<String,Object> map){
service.insert(map);
return success(1);
}
5.3.4系统管理界面
管理员可以对轮播图进行管理,包括添加、修改、删除轮播图,设置轮播图属性等。
系统管理界面如下所示。

图5.13系统管理界面设计
5.3.5网站公告管理界面
管理员可以发布公告信息,所有用户都可以查看公告信息。同时,管理员还需要能够查看和管理所有公告信息。
网站公告管理界面如下所示。

图5.14网站公告管理界面设计
上传图片关键代码如下:
@PostMapping("/upload")
public Map<String, Object> upload(@RequestParam("file") MultipartFile file) {
log.info("进入方法");
if (file.isEmpty()) {
return error(30000, "没有选择文件");
}
try {
//判断有没路径,没有则创建
String filePath = System.getProperty("user.dir") + "/src/main/resources/static/";
File targetDir = new File(filePath);
if (!targetDir.exists() && !targetDir.isDirectory()) {
if (targetDir.mkdirs()) {
log.info("创建目录成功");
} else {
log.error("创建目录失败");
}
}
String fileName = file.getOriginalFilename();
File dest = new File(filePath + fileName);
log.info("文件路径:{}", dest.getPath());
log.info("文件名:{}", dest.getName());
file.transferTo(dest);
JSONObject jsonObject = new JSONObject();
jsonObject.put("url", "/api/upload/" + fileName);
return success(jsonObject);
} catch (IOException e) {
log.info("上传失败:{}", e.getMessage());
}
return error(30000, "上传失败");
6 系统测试
6.1测试目的与意义
在软件开发生命周期中,系统测试占据着举足轻重的地位。通过进行全面而系统的测试,我们能够确保软件在实际使用环境中具备稳定运行的能力,从而满足用户的多样化需求,并显著提升软件的整体质量与可靠性。这一过程不仅有助于识别并修复潜在问题,还能为软件的持续优化提供有力支撑。
随着现代信息的快速发展,在社会各大领域中已经都开始应用网络信息技术,在应用网络技术的同时人们也开始把软件的质量问题作为了一个重要焦点来关注,因为一个软件的好与坏它决定着这个系统在市场上的生存,所以我们必须要把软件质量来做好,这样才有一定的生存能力。对于用户来说它们首先选用的都是保证这个系统软件的质量问题,因为一个系统的软件质量决定着用户在后期上成本经济的问题。图6-1就是纠错测试流程。

图6.1测试与纠错信息流程
6.2测试用例
在系统的功能验证阶段,我们将对全部的功能界面进行全面测试。具体而言,我们将模拟用户行为,输入各类数据并进行提交操作,随后仔细观察和分析每个页面的响应反馈。这一过程旨在验证系统的功能完整性,确保页面所呈现的功能与预期相符,并能够完全实现预设的交互逻辑。通过这种全面细致的测试方法,我们将确保系统在实际应用中能够稳定、准确地响应用户需求。
下表是系统登录功能测试用例,检测了用户名和密码的不同的输入情况,观察系统的响应情况。得出该功能达到了设计目标。
表6.1系统登录功能测试用例
|
功能描述 |
用于系统登录 |
|
|
测试目的 |
检测登录时的合法性检查 |
|
|
测试数据以及操作 |
预期结果 |
实际结果 |
|
输入的用户名和密码带有非法字符 |
提示用户名或者密码错误 |
与预期结果一致 |
|
输入的用户名或者密码为空 |
提示用户名或者密码错误 |
与预期结果一致 |
|
输入的用户名和密码不存在 |
提示用户名或者密码错误 |
与预期结果一致 |
|
输入正确的用户名和密码 |
登录成功 |
与预期结果一致 |
下表是注册功能测试用例,检测了各种数据的输入情况,观察系统的响应情况。得出该功能达到了设计目标。
表6.2注册功能测试用例
|
功能描述 |
用于用户注册 |
|
|
测试目的 |
检测用户注册时的合法性检查 |
|
|
测试数据以及操作 |
预期结果 |
实际结果 |
|
输入的手机号不合法 |
提示请输入正确的手机号码 |
与预期结果一致 |
|
输入的字段为空 |
提示必填项不能为空 |
与预期结果一致 |
|
输入的密码少于6位 |
提示密码必须为6-12位 |
与预期结果一致 |
|
输入的密码大于12位 |
提示密码必须为6-12位 |
与预期结果一致 |
下表是宠物信息管理功能的测试用例,检测了对宠物信息的增加,删除,修改,查询操作是否成功运行。观察系统的响应情况,得出该功能也达到了设计目标,系统运行正确。
前置条件;登录系统。
表6.3宠物信息管理的测试用例
|
功能描述 |
用于宠物信息 |
|
|
测试目的 |
检测宠物信息时的各种操作的运行情况 |
|
|
测试数据以及操作 |
预期结果 |
实际结果 |
|
点击添加宠物信息,必填项合法输入,点击保存 |
提示添加成功 |
与预期结果一致 |
|
点击添加宠物信息,必填项输入不合法,点击保存 |
提示必填项不能为空 |
与预期结果一致 |
|
点击修改宠物信息,必填项修改为空,点击保存 |
提示必填项不能为空 |
与预期结果一致 |
|
点击修改宠物信息,必填项输入不合法,点击保存 |
提示必填项不能为空 |
与预期结果一致 |
|
点击删除宠物信息,选择宠物信息删除 |
提示删除成功 |
与预期结果一致 |
|
点击搜索宠物信息,输入存在的宠物信息名 |
查找出相应宠物信息 |
与预期结果一致 |
|
点击搜索宠物信息,输入不存在的宠物信息名 |
不显示宠物信息 |
与预期结果一致 |
下表是健康报告管理功能的测试用例,检测了健康报告管理中对健康报告的增加,删除,修改,查询操作是否成功运行。观察系统的响应情况,得出该功能也达到了设计目标,系统运行正确。
前置条件;登录系统。
表6.4健康报告管理的测试用例
|
功能描述 |
用于健康报告 |
|
|
测试目的 |
检测健康报告时的各种操作的运行情况 |
|
|
测试数据以及操作 |
预期结果 |
实际结果 |
|
点击添加健康报告,必填项合法输入,点击保存 |
提示添加成功 |
与预期结果一致 |
|
点击添加健康报告,必填项输入不合法,点击保存 |
提示必填项不能为空 |
与预期结果一致 |
|
点击修改健康报告,必填项修改为空,点击保存 |
提示必填项不能为空 |
与预期结果一致 |
|
点击修改健康报告,必填项输入不合法,点击保存 |
提示必填项不能为空 |
与预期结果一致 |
|
点击删除健康报告,选择健康报告删除 |
提示删除成功 |
与预期结果一致 |
|
点击搜索健康报告,输入存在的健康报告名 |
查找出相应健康报告 |
与预期结果一致 |
|
点击搜索健康报告,输入不存在的健康报告名 |
不显示健康报告 |
与预期结果一致 |
下表是医生信息管理功能的测试用例,检测了医生信息管理中对医生信息的增加,删除,修改,查询操作是否成功运行。观察系统的响应情况,得出该功能也达到了设计目标,系统运行正确。
前置条件;登录系统。
表6.5医生信息管理的测试用例
|
功能描述 |
用于医生信息 |
|
|
测试目的 |
检测医生信息时的各种操作的运行情况 |
|
|
测试数据以及操作 |
预期结果 |
实际结果 |
|
点击添加医生信息,必填项合法输入,点击保存 |
提示添加成功 |
与预期结果一致 |
|
点击添加医生信息,必填项输入不合法,点击保存 |
提示必填项不能为空 |
与预期结果一致 |
|
点击修改医生信息,必填项修改为空,点击保存 |
提示必填项不能为空 |
与预期结果一致 |
|
点击修改医生信息,必填项输入不合法,点击保存 |
提示必填项不能为空 |
与预期结果一致 |
|
点击删除医生信息,选择医生信息删除 |
提示删除成功 |
与预期结果一致 |
|
点击搜索医生信息,输入存在的医生信息名 |
查找出相应医生信息 |
与预期结果一致 |
|
点击搜索医生信息,输入不存在的医生信息名 |
不显示医生信息 |
与预期结果一致 |
下表是医疗记录管理功能的测试用例,检测了医疗记录管理中对医疗记录的增加,删除,修改,查询操作是否成功运行。观察系统的响应情况,得出该功能也达到了设计目标,系统运行正确。
前置条件;登录系统。
表6.6医疗记录管理的测试用例
|
功能描述 |
用于医疗记录 |
|
|
测试目的 |
检测医疗记录时的各种操作的运行情况 |
|
|
测试数据以及操作 |
预期结果 |
实际结果 |
|
点击添加医疗记录,必填项合法输入,点击保存 |
提示添加成功 |
与预期结果一致 |
|
点击添加医疗记录,必填项输入不合法,点击保存 |
提示必填项不能为空 |
与预期结果一致 |
|
点击修改医疗记录,必填项修改为空,点击保存 |
提示必填项不能为空 |
与预期结果一致 |
|
点击修改医疗记录,必填项输入不合法,点击保存 |
提示必填项不能为空 |
与预期结果一致 |
|
点击删除医疗记录,选择医疗记录删除 |
提示删除成功 |
与预期结果一致 |
|
点击搜索医疗记录,输入存在的医疗记录名 |
查找出相应医疗记录 |
与预期结果一致 |
|
点击搜索医疗记录,输入不存在的医疗记录名 |
不显示医疗记录 |
与预期结果一致 |
6.3测试分析
爱宠医院管理系统开发与设计满足相关信息的管理需求,在设计时借鉴了国内外优秀网站的优点,从界面到系统设计都保证了管理员以及用户能够方便操作。系统的主要特点和优点归纳如下:
(1)本系统用的移置性和针对性都比较高,因为针对性高可以提供更好的服务而移置性可以在多个系统上运行,更给用户带来了极大的方便。
(2)该爱宠医院管理系统开发与设计内容全面,管理员可以及时的全面的处理各种错误,异常,这样避免了很多因用户的马虎操作而出现的失误,其操作方便,用户界面友好,能够上网的人都可以很好的进行操作。
经过对上述的测试结果分析,所有基本功能齐全,操作简单,系统运行性能良好,系统安全可靠,能促进爱宠医院管理系统的发展,发展前景广阔。
7 结束语
本文描述了爱宠医院管理系统的原理和开发过程,该系统是通过SpringBoot框架来搭建后台,中间件使用的是Tomcat服务器,数据库管理平台采用开源的Mysql,前端使用的主要是VUE页面展示技术。
在开发前做了许多的准备,在本系统的设计和开发过程中阅览和学习了许多文献资料,从开发这个爱宠医院管理系统的过程中我也收获了许许多多宝贵的方法以及设计思路,对系统的开发也起到了很重要的作用,系统的开发技术选用的都是自己比较熟悉的,比如Web、SpringBoot、MYSQL,这些技术都是在以前的学习中学到了,其中许多的设计思路和方法都是在以前不断地学习中摸索出来的经验,其实对于我们来说工作量还是比较大的,但是正是由于之前的积累与准备,才能顺利的完成这个项目,由此看来,积累经验跟做好准备是十分重要的事情。
当然在该系统的设计与实现的过程中也离不开老师以及同学们的帮助,正是因为他们的指导与帮助,我才能够成功的在预期内完成了这个系统。同时在这个过程当中我也收获了很多东西,此系统也有需要改进的地方,但是由于专业知识的浅薄,并不能做到十分完美,希望以后有机会可以让其真正的投入到使用之中。
参考文献
- 郑妍,张未名,张润园,等.基于云开发和微信小程序的爱宠家系统[J].电脑编程技巧与维护,2023,(06):79-81.DOI:10.16184/j.cnki.comprg.2023.06.050.
- 王慧.一个宠物医院管理系统的设计与实现[J].电脑知识与技术,2023,19(10):67-70.DOI:10.14004/j.cnki.ckt.2023.0505.
- 艾钰承,朱海风,刘舟.基于SpringBoot的“喵站”宠物服务平台的设计与实现[J].科技资讯,2023,21(22):22-25.DOI:10.16661/j.cnki.1672-3791.2305-5042-0756.
- 税俊洁,王黎光.基于微信小程序的医院预约挂号系统的设计与实现[J].电脑编程技巧与维护,2023,(10):64-67.DOI:10.16184/j.cnki.comprg.2023.10.033.
- 万涛,吴杰,葛晶晶,等.智能宠物管家系统的设计[J].现代电子技术,2023,46(16):155-159.DOI:10.16652/j.issn.1004-373x.2023.16.027.
- 庞嵩昊,李盈,赵艺,等.基于Vue和SpringBoot前后端分离的宠物服务系统的设计与实现[J].电脑知识与技术,2023,19(21):42-45.DOI:10.14004/j.cnki.ckt.2023.1068.
- Ullenboom C .Java Programming Exercises:The Workbook for Becoming a Great Java Developer[M].CRC Press:2023-07-18.
- Bhutada S ,Mahankali H ,Chandupatla V , et al.SMART DOCTORS ASSISTANT- AN ADVANCED APPOINTMENT BOOKING SYSTEM FOR HOSPITALS[J].International Journal of Advanced Research (IJAR),2023,11(5):
- Zexin A ,Xiao Z .System Design of Multiple Network Platform Outpatient Appointment Registration System for Large General Hospitals[J].Journal of Physics: Conference Series,2019,1288012036-012036.
- 田斌.基于SSM框架的宠物医院系统设计[J].无线互联科技,2023,20(14):69-71.
- 肖新凤.基于FISCO BCOS宠物管理系统设计与实现[J].信息与电脑(理论版),2023,35(16):133-135.
- 平欣,宋育斌,孔维宾,等.基于GPS与微信小程序的智能宠物管理系统设计[J].软件导刊,2023,22(02):121-126.
- 庄帅.宠物管理系统的设计及实现[J].福建电脑,2022,38(05):68-72.DOI:10.16707/j.cnki.fjpc.2022.05.017.
- 王曼维,杨荻,李岩,等.基于SpringBoot框架的智慧医疗问诊系统设计与实现[J].中国医学装备,2022,19(03):133-136.
- 胡小勇.基于SpringBoot的医院门诊管理信息系统的设计与实现[D].华中科技大学,2021.DOI:10.27157/d.cnki.ghzku.2021.001118.
- 于永利.基于SpringBoot的药品订购系统的设计与实现[J].信息与电脑,2025,37(04):117-119.
- 鄂雪妮,沈志涛,王超.基于Springboot微服务架构的移动网络用户投诉预处理系统设计与实现[J].长江信息通信,2025,38(01):115-117.DOI:10.20153/j.issn.2096-9759.2025.01.033.
- 高键,王海淼.基于SpringBoot的结构化面试一体化系统的设计与实现[J].电脑知识与技术,2024,20(33):47-50.DOI:10.14004/j.cnki.ckt.2024.1701.
- 段瑞,李方一.Java项目任务教学研究与设计[C]//河南省民办教育协会.2024年高等教育发展论坛论文集(上册).绵阳城市学院;,2024:287-288.DOI:10.26914/c.cnkihy.2024.009751.
致 谢
这次毕业设计能够完成,最重要的就是来自指导老师的帮助,老师不厌其烦的对我的论文及毕业设计提出非常有建设性的建议,我的毕设施能够完成离不开老师的帮助。我对老师由衷的表示感谢,
其次要感谢大学四年里学院里所有的任课老师的教导,老师们在我整个大学四年里给予了我丰富的知识,让我能够在大学中不虚度光阴,踏踏实实的学习,没有这些老师不辞辛劳的教诲,我无法完成这四年的学业。
最后,我要感谢我的家人和同学们。感谢父母在物质与精神上给予我无限的支持和鼓励。感谢我的同学们,在论文写作期间,你们给予了我许多宝贵的建议和帮助,让我在学术研究的道路上不再孤单。
再次感谢所有在我大学生活中给予我帮助和支持的人们。您们的关怀和鼓励将永远铭刻在我的心中,成为我未来前行的动力。
由于自己的水平有限,毕设仍然存在着很大的缺陷,各位老师若提出意见,我会努力改正。
免费领取项目源码,请关注❤点赞收藏并私信博主,谢谢-
更多推荐



所有评论(0)