51单片机温度检测报警
51单片是一种低功耗、高性能CMOS-8位微控制器,拥有灵巧的8位CPU和可编程Flash,使得51单片机为众多嵌入式控制应用系统提供灵活、高效的解决方案。本设计所使用的芯片可兼容以下所有的51系列单片机(包括AT系列和STC系列)。
目录
具体实现功能
由51单片机+液晶1602显示+DS18B20温度传感器+按键+蜂鸣器等构成
具体功能:
(1)采用DS18B20温度传感器测温并用LCD1602显示;
(2)按键为设置按键、加键和减键。可设置上下限温度报警值;
(3)当温度超过设定的上限或下限时,指示灯亮,蜂鸣器报警。

仿真/实物演示视频:
51单片机温度检测报警
设计介绍

51单片机简介
51单片是一种低功耗、高性能CMOS-8位微控制器,拥有灵巧的8位CPU和可编程Flash,使得51单片机为众多嵌入式控制应用系统提供灵活、高效的解决方案。
本设计所使用的芯片可兼容以下所有的51系列单片机(包括AT系列和STC系列)。

资料内容
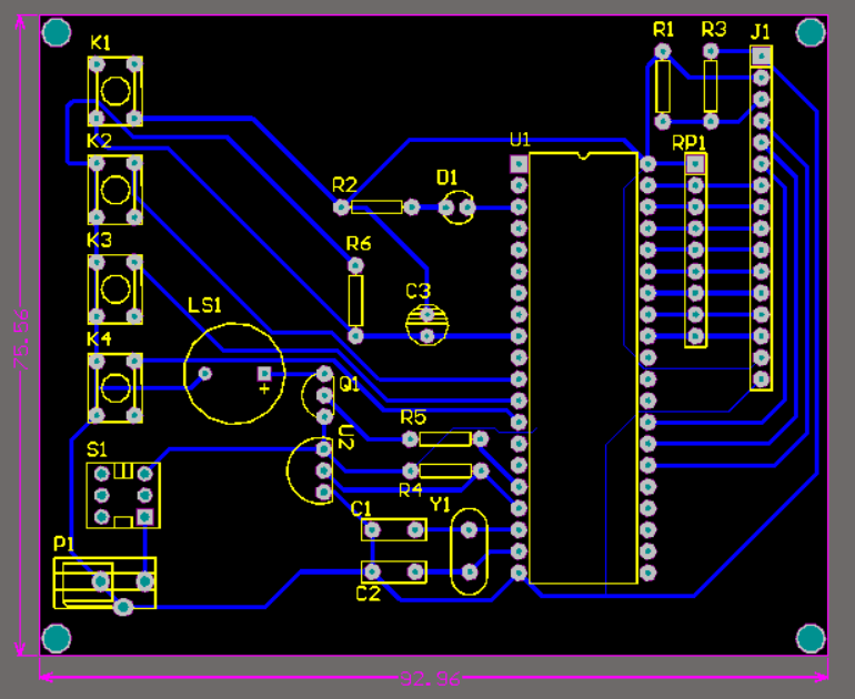
原理图和PCB(AD19)
本系统原理图和PCB设计采用Altium Designer19,具体如图。


注1:请使用Altium Designer19直接打开资料中的工程文件(资料中已说明打开方式)!
注2:此设计需按照原理图制作实物,不可直接烧录到任何开发板中运行(需要修改程序)!
仿真实现(protues8.7)
本设计利用protues8.7软件实现仿真设计,具体如图。

注1:请使用protues8.7直接打开资料中的工程文件(资料中已说明打开方式)!
注2:由于仿真软件限制,仿真设计和实物设计无法百分百对应!!
程序(Keil5)
本设计利用KEIL5软件实现程序设计。
主函数如下:
////////////////
/*****主函数*****/
void main(void)
{
uint z;
delay(1);
lcd_init();
delay(1);
init_eeprom();
InitTimer(); //初始化定时器
for(z=0;z<100;z++)
{
check_wendu();
delay(1);
}
while(1)
{
display();
KEY();
Alarm();
check_wendu();
}
}
程序运行结果如图:

注:请使用KEIL C51直接打开资料中的工程文件(资料中已说明打开方式)!
全部资料
全部资料包括原理图和PCB源文件(AD19)、程序(Keil5)、protues仿真(protues8.7)、设计报告(仅供参考)、仿真视频、开发资料、仿真视频、单片机最小系统介绍等,全网最全!资料内容如下图所示!!

资料获取
https://docs.qq.com/doc/DT21Zc3NPU0phbFhk
更多推荐



所有评论(0)