【ETestDEV5教程25】通信协议管理之字段属性
本文介绍了ETestDEV5测试软件的使用方法,重点阐述了14种通用属性配置。包括命名规范、标题设置、自动值功能、数据编码方式等基础属性,以及整数、浮点数、字节流、自定义类型等数据类型的具体配置方法。同时还详细说明了位置标记、分组、分支、区间操作等高级功能的实现方式,并配有相关示意图说明。该教程适用于嵌入式软件测试、硬件在环测试等场景,为ETestDEV5用户提供了全面的操作指南。
·
ETestDEV是一款面向测试系统的测试软件开发环境,主要应用于嵌入式软件测试、快速原型验证、硬件在环测试、工业自动化测试等场景。本教程针对ETestDEV5的使用方法进行详细说明。若有疑问,欢迎留言。
1.通用属性
- 命名
字段名需要符合变量命名规范,由英文字母、中文、下划线_或数字组成。同一个协议内的字段名称不能重复。
根据协议字段所承载的内容明确命名,以便清晰地描述每个字段的作用。例如:帧命令类型字段,命名为cmd;帧长度字段,命名为len。 - 标题
输入有意义的标题名称,便于用户理解。
根据协议段所承载的内容明确确定标题,以便清晰地描述每个字段的作用。例如:帧命令类型字段,命名为“命令类型”;帧长度字段,命名为“长度”。 - 自动值
当报文数据打包时,如果对应协议段的值为空,则自动使用autoValue属性值打包。如果对应协议段已经赋值,该属性会被忽略。autoValue属性值可以设置为常量、协议段引用、内置函数调用或计算表达式。

- 数据编码与表示
通信协议数据表示方式:有符号、无符号、原码、反码、补码。
通信协议数据编码方式:大端序、小端序。
具体定义和特点,如下表所示。
2.整数

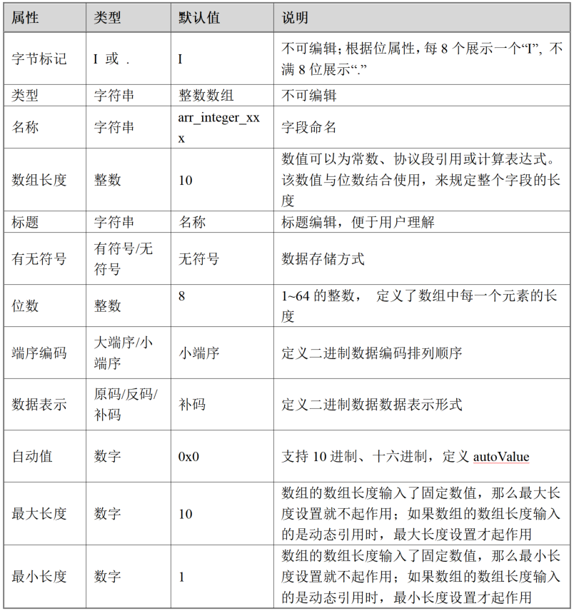
3.整数数组

4.浮点数

5.浮点数组

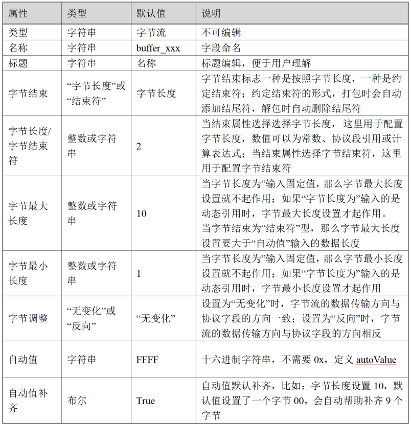
6.字节流

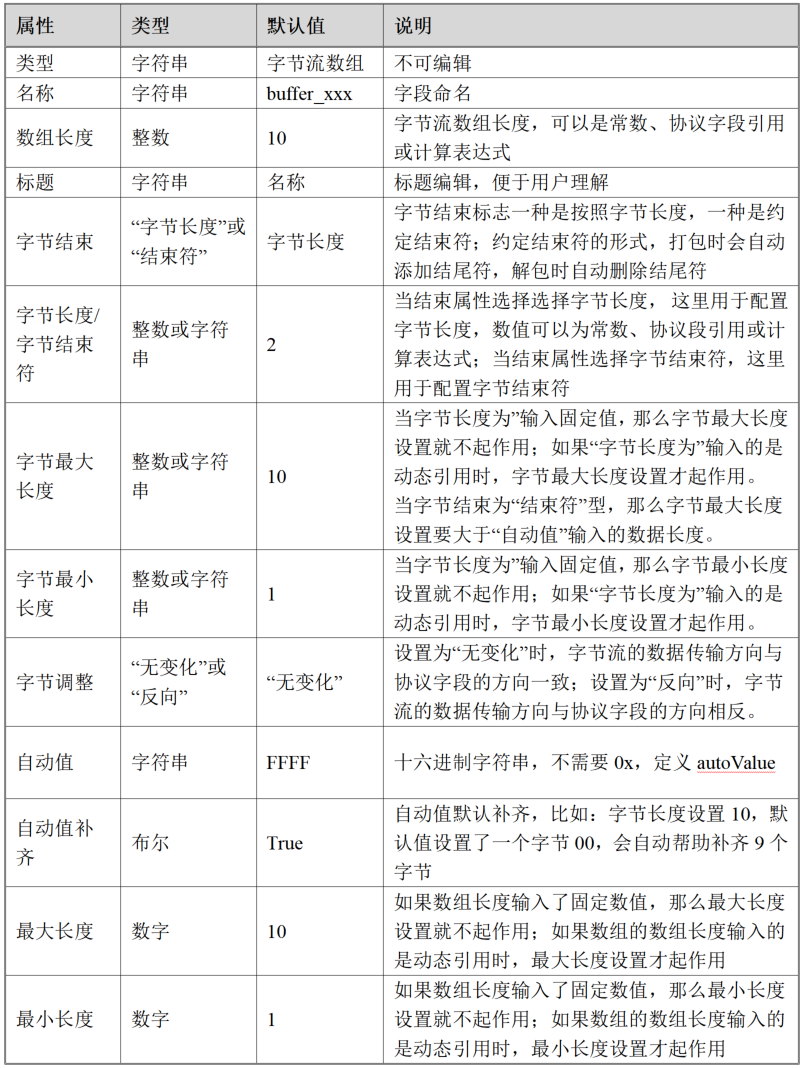
7.字节流数组

8.自定义

9.位置标记

10.分组

11.分组数组

12.分支

13.区间操作

14.引用

更多推荐


所有评论(0)