51单片机GPS定位GSM短信上报
51单片是一种低功耗、高性能CMOS-8位微控制器,拥有灵巧的8位CPU和可编程Flash,使得51单片机为众多嵌入式控制应用系统提供灵活、高效的解决方案。本设计所使用的芯片可兼容以下所有的51系列单片机(包括AT系列和STC系列)。
目录
具体实现功能
由51单片机+GPS模块+SIM800A模块+指示灯+电源等构成。
具体功能:
(1)系统上电后,向特定手机号码发送短信,短信内容为系统当前经纬度信息,40s左右发一次;
(2)若需要立刻发送经纬度信息,直接按下发送按键即可立刻发送,不用等待40s;
(3)状态指示灯指示短信发送及初始化状态。

仿真/实物演示视频:
51单片机GPS定位GSM短信上报
设计介绍

51单片机简介
51单片是一种低功耗、高性能CMOS-8位微控制器,拥有灵巧的8位CPU和可编程Flash,使得51单片机为众多嵌入式控制应用系统提供灵活、高效的解决方案。
本设计所使用的芯片可兼容以下所有的51系列单片机(包括AT系列和STC系列)。

资料内容
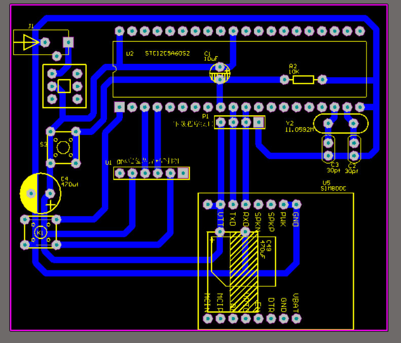
原理图和PCB(AD19)
本系统原理图和PCB设计采用Altium Designer19,具体如图。


注1:请使用Altium Designer19直接打开资料中的工程文件(资料中已说明打开方式)!
注2:此设计需按照原理图制作实物,不可直接烧录到任何开发板中运行(需要修改程序)!
程序(Keil5)
本设计利用KEIL5软件实现程序设计。
主函数如下:
////////////////
void main(void)
{
uchar i;
Uart1_Init();
Uart2_Init();
Time1_Init();
for(i=0; i<20; i++)
{
A_dat[i]=0;
B_dat[i]=0;
}
ReadPhone();
UartData_Byte(1,phone);
EA=1;
while(1)
{
if(Space_Time==0)
{
if(Basedat_Flag==1) GSM_Init(); //-- GSM初始化获取基站定位信息
else
{
if(SIM800_Num!=0)
{
GSM_Send_Message(); //-- SIM800发短信
SIM800_Num=0;
}
}
}
Scan_keyscan();
}
}
程序运行结果如图:

注:请使用KEIL C51直接打开资料中的工程文件(资料中已说明打开方式)!
全部资料
全部资料包括原理图和PCB源文件(AD19)、程序(Keil5)、protues仿真(protues8.7)、设计报告(仅供参考)、仿真视频、开发资料、仿真视频、单片机最小系统介绍等,全网最全!资料内容如下图所示!!

资料获取
https://docs.qq.com/doc/DT0FHUUxPbmZnTUF6
更多推荐



所有评论(0)