功率MOSFET在印染染色智能温控系统中的应用选型方案——精准、可靠与高效的热管理驱动设计指南
本文针对印染染色工艺中多路负载、高湿腐蚀环境及连续运行要求,以场景化、系统化为设计导向,提出一套完整、可落地的功率MOSFET选型与设计实施方案。本文提出的场景化选型与系统化设计方法,旨在实现精度、效率、可靠性与成本的最佳平衡。1. 精准高效温控: 通过低R_{ds(on)}高压器件与高频PWM驱动,实现加热功率的快速无级调节,温度控制精度可达±0.5℃,能耗降低10–20%。- R_{ds(on
在现代化印染工业中,智能温控系统是保障染色质量、节能降耗与生产安全的核心环节。其加热器、循环泵及阀门驱动等功率控制单元,直接决定了温场的均匀性、响应速度及系统长期稳定性。功率MOSFET作为主控开关器件,其选型优劣直接影响加热效率、控制精度、电磁干扰及设备寿命。本文针对印染染色工艺中多路负载、高湿腐蚀环境及连续运行要求,以场景化、系统化为设计导向,提出一套完整、可落地的功率MOSFET选型与设计实施方案。
一、选型总体原则:环境适配与稳健设计

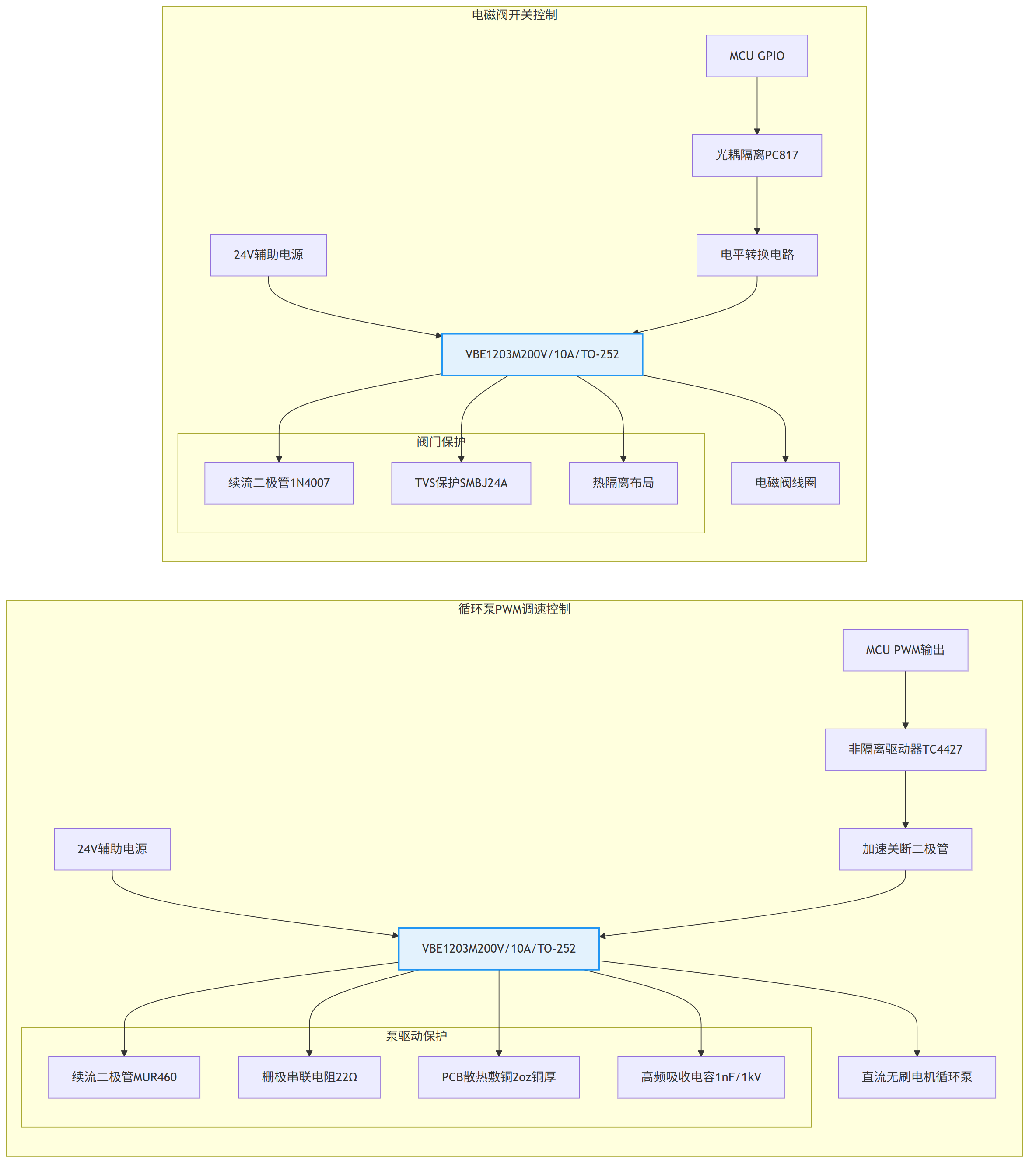
图1: 印染染色智能温控系统方案与适用功率器件型号分析推荐VBPB19R47S与VBA3102N与VBE1203M与产品应用拓扑图_03_pump
功率MOSFET的选型需在电气性能、封装可靠性、热管理及环境耐受性之间取得平衡,以适应工业现场复杂工况。
1. 电压与电流裕量设计
依据系统供电电压(常见24V、380V交流整流后或更高直流母线),选择耐压值留有 ≥50% 裕量的MOSFET,以应对电网波动、感性负载反冲及开关尖峰。根据负载的连续与冲击电流,确保电流规格具有充足余量,建议连续工作电流不超过器件标称值的 60%。
2. 低损耗与热稳定性优先
传导损耗与导通电阻 (R_{ds(on)}) 直接相关,在高压大电流回路应选择 (R_{ds(on)}) 尽可能低的器件;开关损耗影响频率响应与自身发热,需关注栅极电荷 (Q_g) 及输出电容 (C_{oss})。高温高湿环境下,器件热阻与材料稳定性至关重要。
3. 封装与工业级可靠性
根据功率等级、散热条件及防护需求选择封装。大功率主回路宜采用TO-247、TO-3P等传统封装,便于安装散热器;中低功率或空间受限处可选TO-220、TO-252等。所有器件应具备良好的防潮、抗腐蚀特性。
4. 驱动兼容性与保护
工业控制系统驱动电压多样,需确保MOSFET的栅极阈值电压 (V_{th}) 与控制器输出匹配,或设计可靠的电平转换。必须集成过流、过温及电压尖峰防护。
二、分场景MOSFET选型策略
印染染色温控系统主要负载可分为三类:主加热器驱动、循环泵与阀门控制、辅助电源与传感器开关。各类负载特性差异显著,需针对性选型。
场景一:主加热器驱动(三相交流加热,功率5kW–20kW)
主加热器要求高耐压、大电流通断能力,需承受高频PWM斩波,强调高效率与低热阻。
- 推荐型号:VBPB19R47S(Single-N,900V,47A,TO-3P)
- 参数优势:
- 采用SJ_Multi-EPI技术,耐压高达900V,R_{ds(on)} 仅100 mΩ(@10 V),导通损耗极低。
- 连续电流47A,可满足中大功率加热回路需求,留有充足裕量。
- TO-3P封装机械强度高,与散热器接触面大,热阻低,适合长期高温运行。
- 场景价值:
- 支持高频PWM控制,实现加热功率的快速精密调节,提升温度控制精度与响应速度。
- 低导通损耗与优良散热设计可降低温升,提高系统整体能效与可靠性。
- 设计注意:
- 必须配备专用驱动IC(如隔离驱动)并安装足够面积的散热器(建议配合风扇强制风冷)。
- 漏极需并联RC吸收网络或TVS,以抑制关断电压尖峰。
场景二:循环泵与阀门控制(单相电机或电磁阀,功率200W–1.5kW)
循环泵与阀门要求中压中电流开关,需适应频繁启停与潜在液锤冲击,强调稳健与长寿命。
- 推荐型号:VBE1203M(Single-N,200V,10A,TO-252)
- 参数优势:
- 耐压200V,R_{ds(on)} 为245 mΩ(@10 V),在24V/48V系统中裕量充足。
- 连续电流10A,可覆盖常见泵阀负载,峰值承受能力强。
- TO-252(DPAK)封装体积适中,通过PCB敷铜与散热片即可有效散热,便于紧凑布局。
- 场景价值:
- 可用于泵阀的PWM调速或直接通断控制,实现流量与压力的精确调节。
- 良好的性价比与可靠性,适合多路分布式控制,降低系统成本。
- 设计注意:
- 驱动电机等感性负载时,漏源极需并联续流二极管,栅极串联电阻以抑制振铃。
- 在多路控制时,注意布局隔离,避免热耦合。
场景三:辅助电源与传感器开关(低压DC-DC转换、传感器供电,功率<50W)
辅助电路要求低导通电阻、低栅极电荷,可由低压MCU直接驱动,强调低功耗与高集成度。
- 推荐型号:VBA3102N(Dual-N+N,100V,12A,SOP8)

图2: 印染染色智能温控系统方案与适用功率器件型号分析推荐VBPB19R47S与VBA3102N与VBE1203M与产品应用拓扑图_04_auxiliary
- 参数优势:
- 集成双路N沟道MOSFET,节省PCB空间,简化多路控制设计。
- R_{ds(on)} 低至12 mΩ(@10 V),导通压降小,V_{th} 为1.8V,可直接由3.3V/5V MCU驱动。
- SOP8封装适合高密度贴装,通过PCB敷铜可实现良好散热。
- 场景价值:
- 可用于DC-DC同步整流或多路传感器、风扇的独立电源开关,显著降低待机损耗。
- 双路独立控制便于实现功能模块的电源时序管理与故障隔离。
- 设计注意:
- 每路栅极建议串联小电阻(如22Ω)并就近放置下拉电阻,提高抗干扰能力。
- 注意双通道之间的热耦合,布局时保证散热均衡。
三、系统设计关键实施要点
1. 驱动电路优化
- 高压大电流MOSFET(如VBPB19R47S):必须采用隔离型驱动IC,提供足够驱动电流(≥2A),并设置死区时间防止桥臂直通。
- 中压MOSFET(如VBE1203M):可采用非隔离驱动IC或光耦隔离驱动,栅极回路加入加速关断二极管。
- 低压多路MOSFET(如VBA3102N):MCU直驱时,注意驱动电流能力,必要时增加图腾柱推挽电路。
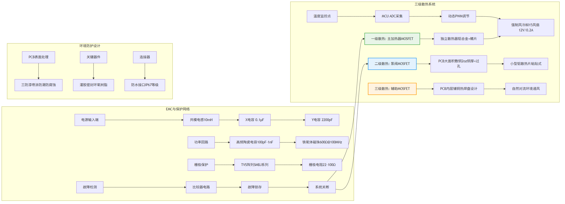
2. 热管理设计
- 分级散热策略:
- 主加热器MOSFET(TO-3P)必须安装于独立散热器上,并涂抹高性能导热硅脂。
- 泵阀控制MOSFET(TO-252)可依靠PCB大面积铺铜并结合小型散热片。
- 辅助开关MOSFET(SOP8)依靠PCB内部铺铜层自然散热。
- 环境适应:印染车间环境温湿度高,所有散热设计需预留30%以上余量,关键器件可考虑涂覆三防漆。
3. EMC与可靠性提升
- 噪声抑制:
- 在每个MOSFET的漏源极就近并联高频陶瓷电容(100pF–1nF)吸收开关噪声。
- 电源输入端加装共模电感与X/Y电容,输出至电机线路串联铁氧体磁珠。
- 防护设计:
- 栅极对地配置TVS管(如SMBJ5.0A)防止静电或过压击穿。
- 主回路增设压敏电阻与保险丝,实现浪涌与过流保护。
- 推荐使用霍尔电流传感器进行实时电流监测,实现软件保护。
四、方案价值与扩展建议
核心价值
1. 精准高效温控: 通过低R_{ds(on)}高压器件与高频PWM驱动,实现加热功率的快速无级调节,温度控制精度可达±0.5℃,能耗降低10–20%。
2. 系统高可靠性: 针对工业环境选用的高耐压、工业级封装器件,配合分级散热与多重防护,保障系统7×24小时连续稳定运行。
3. 紧凑与智能化: 采用集成双路及小型化封装,支持更多检测与控制功能集成,便于实现分布式智能温控节点。
优化与调整建议
- 功率升级: 若加热功率超过20kW,可采用多颗VBPB19R47S并联,或选用电流等级更高的模块(如IPM)。
- 环境强化: 在腐蚀性气体浓度高的车间,可对PCB组件进行整体灌胶密封,或选择完全塑封的模块化产品。
- 控制升级: 对于要求极高的温度均匀性,可搭配PID算法与预测控制,并采用更低栅极电荷的MOSFET以提升PWM频率。

图3: 印染染色智能温控系统方案与适用功率器件型号分析推荐VBPB19R47S与VBA3102N与VBE1203M与产品应用拓扑图_05_thermal
- 维护性设计: 功率回路采用插件封装(如TO-247),便于现场检测与更换。
功率MOSFET的选型是印染染色智能温控系统电控设计的核心环节。本文提出的场景化选型与系统化设计方法,旨在实现精度、效率、可靠性与成本的最佳平衡。随着工业4.0推进,未来可进一步探索SiC MOSFET在更高频、更高效率主加热系统中的应用,为下一代绿色智能印染装备提供强大动力。在提质增效与节能减排的行业大趋势下,扎实的硬件设计是打造核心竞争力与可靠产品的根本保证。
更多推荐



所有评论(0)