(最新原创毕设)Java汽车租赁平台/03.24(白嫖源码+演示录像)|可做计算机毕设Java、Python、PHP、小程序APP、C#、爬虫大数据、单片机、文案
平台支持用户通过网站或移动端进行车辆预订、租赁信息查询、账户管理等功能,提供车主用户和管理员两类操作界面,使得整个租赁过程更加高效和智能化。在技术层面,平台使用了SpringBoot框架与前端技术相结合,构建了具有强大功能的后台管理系统与用户交互界面,支持车辆信息管理、用户管理、租赁信息管理、新闻资讯管理等多项功能。系统支持多种支付方式,确保用户和车主的体验得到保障。数据的持久化与处理使用了MyS
摘 要
随着移动互联网的发展,传统的汽车租赁模式逐渐向线上平台转型,极大地提升了租赁服务的便捷性与效率。基于SpringBoot框架的汽车租赁平台作为一种创新的技术解决方案,通过构建高效、稳定、易扩展的系统架构,满足了用户在租车过程中对便捷性、安全性和信息透明度的需求。SpringBoot作为一种轻量级的开发框架,简化了开发流程,提升了平台的开发效率。平台支持用户通过网站或移动端进行车辆预订、租赁信息查询、账户管理等功能,提供车主用户和管理员两类操作界面,使得整个租赁过程更加高效和智能化。
在技术层面,平台使用了SpringBoot框架与前端技术相结合,构建了具有强大功能的后台管理系统与用户交互界面,支持车辆信息管理、用户管理、租赁信息管理、新闻资讯管理等多项功能。系统支持多种支付方式,确保用户和车主的体验得到保障。数据的持久化与处理使用了MySQL数据库,保证了数据的安全性与高效性。此外,平台设计还充分考虑了系统的可扩展性和高并发处理能力,以应对日益增长的用户需求和业务规模。
本论文将详细探讨基于SpringBoot框架开发的汽车租赁平台的架构设计、关键技术以及系统实现,分析其在实际应用中的优势与前景,为开发类似的在线租赁平台提供借鉴与参考。
关键词:汽车租赁平台,SpringBoot,系统架构,数据库管理
ABSTRACT
With the development of mobile Internet, the traditional car rental model has gradually transformed to an online platform, greatly improving the convenience and efficiency of rental services. The car rental platform based on the SpringBoot framework is an innovative technological solution that meets users' needs for convenience, security, and information transparency during the rental process by building an efficient, stable, and easily scalable system architecture. SpringBoot, as a lightweight development framework, simplifies the development process and improves the platform's development efficiency. The platform supports users to book vehicles, query rental information, and manage accounts through websites or mobile devices. It provides two types of operating interfaces for car owners, users, and administrators, making the entire rental process more efficient and intelligent.
At the technical level, the platform combines the SpringBoot framework with front-end technology to build a powerful backend management system and user interaction interface, supporting multiple functions such as vehicle information management, user management, rental information management, and news information management. The system supports multiple payment methods to ensure a guaranteed user and car owner experience. The persistence and processing of data use MySQL database, ensuring the security and efficiency of the data. In addition, the platform design also fully considers the scalability and high concurrency processing capability of the system to cope with the increasing user demand and business scale.
This paper will explore in detail the architecture design, key technologies, and system implementation of a car rental platform developed based on the SpringBoot framework, analyze its advantages and prospects in practical applications, and provide reference and guidance for the development of similar online rental platforms.
Keywords: Car rental platform, SpringBoot, System architecture, database management
目 录
1 绪论
1.1课题研究背景及意义
随着社会经济的不断发展,交通出行需求日益增加,尤其是在城市化进程加速的背景下,个人拥有私家车的成本和负担逐渐增大。与此同时,越来越多的人开始寻求灵活便捷的出行方式,汽车租赁成为了一种重要的出行方式。传统的汽车租赁模式主要依赖于线下门店,手续繁琐、信息不对称等问题限制了其发展。随着互联网技术的进步,线上汽车租赁平台逐渐成为人们出行的主要选择,提供了更为便捷、快速、透明的服务。
在这一背景下,基于SpringBoot框架的汽车租赁平台作为一种新兴的技术解决方案,充分发挥了现代软件架构的优势,提升了平台的稳定性、可维护性和扩展性。SpringBoot框架凭借其简洁的配置和高效的开发模式,能够快速构建一个高效的汽车租赁系统,解决传统租赁模式中的一些关键问题。平台不仅能满足用户在车辆预订、信息查询等方面的需求,还能为车主提供便捷的车辆管理与租赁服务。
随着消费者对服务质量和用户体验的要求日益提高,汽车租赁平台在优化用户操作流程、加强信息管理和支付系统安全性等方面逐步完善,为用户提供了更为智能化、个性化的服务。这种转型不仅推动了汽车租赁行业的发展,也为相关领域的技术创新提供了新的思路。
因此,研究并开发基于SpringBoot的汽车租赁平台具有重要意义,不仅能够提升租赁服务的效率与质量,还能推动整个行业的数字化转型和可持续发展。
1.2国内外发展现状分析
随着汽车租赁行业的不断发展,国内外对汽车租赁平台的研究逐渐深入,尤其是在信息技术与互联网的应用方面取得了显著进展。国外在汽车租赁平台的研究起步较早,许多先进国家的企业率先开发了基于互联网的租赁服务平台,这些平台不仅提供了车辆的租赁,还涵盖了车辆管理、客户关系管理、支付系统等多方面功能。例如,欧美地区的主要租车公司纷纷搭建了在线平台,利用信息技术优化业务流程,提升客户体验。国外的一些研究主要集中在如何提升平台的运营效率、优化用户界面设计、降低运营成本等方面,并不断推动汽车租赁行业的数字化与智能化。
在国内,随着消费者对便捷出行需求的增加,汽车租赁行业逐渐进入了快速发展的阶段。国内的汽车租赁平台开始广泛采用互联网技术,借助移动互联网发展趋势,不仅提供传统的租赁服务,还增加了许多创新功能,如实时车辆定位、在线支付、车辆状态监控等。许多企业在研究如何改进汽车租赁流程、提升租赁效率和用户体验方面取得了积极进展。国内的研究也逐渐向平台架构设计、系统集成和数据管理方向发展,尤其是在平台的安全性、信息透明度和用户界面的优化方面,研究成果显著。
尽管国内外的研究都取得了显著进展,但仍面临一些挑战。例如,如何进一步提升平台的系统稳定性与扩展性,如何更好地整合多方资源,提供个性化服务,如何应对高并发的用户需求,仍是当前研究和实践中需要解决的问题。未来,随着技术的进一步发展,汽车租赁平台的研究将更加注重系统的智能化和个性化服务,同时关注平台安全性、用户隐私保护等方面的技术创新。
在此背景下,基于SpringBoot框架的汽车租赁平台因其简便高效的开发优势,逐渐成为国内外研究中的重要方向,得到了广泛关注和应用。
2 相关技术简介
2.1 B/S框架
B/S(Browser/Server)架构是一种基于浏览器和服务器的应用架构模式。它以Web浏览器作为客户端,服务器端通过Web技术提供应用服务。客户端通过浏览器与服务器进行交互,用户无需安装专门的客户端应用程序,只需要通过互联网连接即可访问应用程序[1]。在B/S架构中,客户端主要承担用户界面的呈现和基本的输入输出功能,而核心的业务处理、数据存储等操作则由服务器端完成。这种架构的核心优势在于无需在每个客户端机器上安装或更新软件,只要用户的浏览器符合要求,就可以使用系统。
B/S(Browser/Server)架构是一种网络架构模型,其主要特点是客户端通过浏览器与服务器进行通信,所有的业务逻辑和数据处理都在服务器端完成,客户端仅负责展示数据[2]。B/S架构本质上是一种客户端-服务器模式的变体,它通过将传统的C/S(Client/Server)架构中的客户端功能移到浏览器中,简化了客户端的开发和维护工作。在B/S架构中,用户通过浏览器发送请求,浏览器负责展示从服务器获取的数据,服务器则处理请求并返回响应。该架构避免了安装和配置客户端软件的麻烦,也减少了对客户端硬件的依赖,适合于需要大规模部署和跨平台支持的应用系统。
B/S模式三层结构图如图2-1所示。

图2-1 B/S模式三层结构图
2.2 SpringBoot框架
SpringBoot是一个用于简化Spring应用开发的开源框架,通过减少开发人员配置和依赖的复杂性,使得开发者能够快速构建基于Spring的生产级应用。SpringBoot基于Spring框架之上,提供了一种自配置的方式,使得开发者可以以最少的配置来启动和开发Spring应用[3]。它通过约定优于配置的原则,将常见的配置预设,使得开发人员能够聚焦于业务逻辑的实现,而不必过多关注繁琐的配置和环境搭建。
SpringBoot框架的核心特点之一是其自动配置功能。它能够根据项目中已存在的类和库,自动推断出开发环境的配置需求,减少了手动配置的工作量。SpringBoot还提供了嵌入式Web服务器支持(如Tomcat、Jetty等),使得应用可以以独立的Java应用形式运行,不再依赖外部的Web容器。这种特性使得SpringBoot特别适合于微服务架构的构建。SpringBoot还通过其提供的启动器(Starters)简化了常见功能的集成,例如数据库连接、消息队列、缓存、认证与授权等,从而提升了开发效率[4]。
2.3 Vue技术
Vue.js是一款用于构建用户界面的渐进式JavaScript框架,提供一种灵活而高效的方式来开发单页面应用(SPA)。Vue的设计理念是通过尽量简化开发过程,提供一种声明式的方式来构建用户界面[5]。Vue.js通过数据驱动的视图模型,允许开发者以声明式语法绑定数据与视图,使得应用的状态和界面表现更加简洁和可维护。它的核心思想是通过组件化开发将复杂的UI拆分为可重用的独立模块,从而提升了代码的模块化、可维护性和可扩展性。
Vue.js具备响应式数据绑定和虚拟DOM的特性。响应式数据绑定意味着当数据变化时,Vue会自动更新与之绑定的DOM元素,从而实现视图的实时更新。虚拟DOM则是Vue.js的一种优化手段,通过将对DOM的操作抽象为一个虚拟的DOM树来提高性能,减少实际DOM操作的开销[6]。Vue还提供了丰富的插件和工具,如Vue Router用于路由管理,Vuex用于状态管理,方便开发者构建复杂的前端应用。Vue的灵活性和简洁性使其成为现代Web开发中常用的前端框架之一。
2.4 MySQL数据库
MySQL是一种开源的关系型数据库管理系统(RDBMS),基于SQL(结构化查询语言)进行数据操作。作为一个被广泛使用的数据库系统,MySQL具有高度的性能、可扩展性和可靠性。MySQL使用表格结构来存储数据,每个表由多个列和行组成,数据通过SQL查询语言进行操作[7]。MySQL支持多种数据类型,如整数、浮动小数、字符串、日期等,以满足不同应用场景对数据存储的需求。在实际应用中,MySQL通常用于存储和管理结构化数据,通过索引、视图、触发器等功能提升数据查询的效率和数据的完整性。
MySQL支持ACID事务特性(原子性、一致性、隔离性、持久性),确保数据库操作的可靠性和数据的一致性。它还支持多种存储引擎,其中InnoDB是最常用的存储引擎,具备事务支持、行级锁定和外键约束等特性,适用于高并发、高可靠性的数据存储需求。MySQL可以通过主从复制、分区和分库分表等技术实现横向扩展,以应对大规模数据存储和高负载的应用需求。MySQL还具有灵活的权限管理机制,支持用户角色管理、细粒度的权限控制等,保障数据的安全性。
3 系统需求分析
3.1系统功能需求分析
汽车租赁平台包含注册用户、管理员和车主用户三大角色,主要功能如下:
3.1.1.注册用户主要功能
首页:用户进入平台后查看平台的最新动态和可租赁车辆。
网站公告:查看平台发布的最新公告和通知。
新闻资讯:阅读平台相关的新闻资讯内容,了解行业动态和车辆信息等。
车辆信息:查看平台上的可租赁车辆,包括车辆的类型、租赁价格、租赁条件等。
我的账户:查看和管理个人账户信息,如账户余额、租赁记录、收藏等。
个人中心:个人中心包含以下子模块:
个人首页:展示用户的个人信息和平台活动概况。
租赁信息:查看用户的租赁记录,包括已租赁的车辆、租赁时间和费用。
取消信息:查看用户的租赁取消记录,了解已取消的租赁信息。
收藏:管理用户收藏的车辆,方便随时查看和租赁。
评论管理:查看用户在租赁车辆后的评价和评论。
注册用户用例图如图3-1所示。

图3-1 注册用户用例图
3.1.2.管理员主要功能
后台首页:管理员的首页界面,展示平台的整体信息和数据概况,便于快速查看各项管理任务。
系统用户管理:管理员可管理所有系统用户的信息,包括用户的注册、删除、权限分配等操作。
车辆信息管理:管理员能够查看、编辑和管理所有平台上的车辆信息,包括车辆的类型、状态、位置等。
车辆类型管理:对车辆种类进行分类管理,便于用户根据需求选择不同类型的车辆。
租赁信息管理:管理员可以查看和管理所有用户的租赁记录,包括租赁的车辆、时间、费用等。
取消信息管理:管理用户取消租赁的请求及其原因,及时处理相关的退款或取消操作。
系统管理(轮播图管理):管理员可上传和修改首页的轮播图内容,以更新平台的宣传或通知。
网站公告管理:管理员发布和管理平台的公告,确保用户及时了解平台的重要信息和通知。
资源管理(新闻资讯、资讯分类):管理员管理平台的新闻和资讯内容,确保信息的更新和分类。
管理员用例图如图3-2所示。

图3-2 管理员用例图
3.1.3.车主用户主要功能
后台首页:车主用户的首页界面,展示相关的车主信息和车辆状况。
车辆信息管理:车主可以查看、编辑和管理自己车辆的信息,确保车辆的状态和租赁可用性。
租赁信息管理:车主管理自己的租赁记录,包括已租赁的车辆、租赁期间的费用等。
取消信息管理:车主管理租赁取消的信息,包括用户的取消请求和相关的处理操作。
车主用户用例图如图3-3所示。

图3-3车主用户用例图
3.2系统非功能性分析
汽车租赁平台非功能性需求分析是一个重要的部分。非功能性需求主要关注的是系统如何运行,而不是它具体完成什么功能。这些需求包括性能、可用性、安全性、可维护性、可扩展性、易用性等方面。以下是一个关于汽车租赁平台非功能性需求分析的概要。
性能需求:系统需确保快速响应和高吞吐量,以支持大量用户同时访问,即使在高峰时段也能保持流畅的操作体验,避免因延迟或卡顿影响用户体验。
可用性:安系统必须具备高可用性,采用冗余部署、负载均衡等策略,确保即使部分组件故障也能迅速恢复服务,减少服务中断时间,保障用户业务的连续性。
安全性:鉴于系统处理用户敏感信息,必须实施严格的安全措施,包括数据加密、访问控制、防攻击机制等,以保护用户数据免受未授权访问或泄露。
可维护性:系统设计应注重可维护性,采用模块化、标准化的架构,提供详尽的开发文档和用户手册,确保系统易于理解和维护,降低长期运维成本。
可扩展性:随着业务的发展,系统可能需要扩展功能或提升性能。因此,系统需具备灵活的可扩展性,能够轻松添加新模块、优化性能,以应对未来增长的需求。
易用性:用户界面应直观易用,符合用户习惯,提供清晰的导航和友好的操作反馈,帮助用户快速上手并高效完成任务,提升整体用户满意度。
3.3系统可行性分析
通过汽车租赁平台的可行性分析,可以从技术可行性、经济可行性和操作可行性三个维度进行深入探讨,以确保系统的开发与应用具有坚实的可行性基础。
3.3.1技术可行性
Springboot作为目前流行的Java企业级应用开发框架,以其“约定优于配置”的原则,极大地简化了开发流程,降低了技术门槛。同时,结合MyBatis Plus这一强大的ORM框架,可以高效实现数据持久化操作。前端采用Vue框架,不仅提升了用户界面的交互体验,也实现了前后端分离的现代Web架构。MySQL数据库作为后端数据存储,以其高性能和稳定性为系统提供了可靠的数据支持。综上所述,从技术角度来看,该系统的开发具备高度可行性。
3.3.2经济可行性
考虑到Springboot、Vue、MyBatis Plus及MySQL等均为开源技术,无需支付高昂的许可费用,大大降低了系统的开发成本。同时,这些技术拥有广泛的用户群体和成熟的社区支持,便于获取技术支持和资源共享。此外,系统的实施将显著提升用户体验,从而带来潜在的经济效益。因此,从经济角度来看,该系统的开发同样具备可行性。
3.3.3操作可行性
系统设计应遵循用户友好原则,确保用户能够轻松上手并高效使用。通过合理的界面布局、直观的操作流程以及详尽的帮助文档,可以大大降低用户的学习成本,提高系统的操作可行性。此外,系统还应具备完善的权限管理和数据安全机制,确保操作的安全性和合规性。
从技术、经济和操作三个维度来看,汽车租赁平台的开发均具备高度的可行性。
4 系统设计
4.1系统架构设计
系统由表现层、业务逻辑层、数据访问层和数据库服务器组成。表现层通过浏览器(如IE、Chrome、Firefox)与用户交互,采用FreeMarker、Bootstrap、jQuery等技术实现界面呈现。业务逻辑层负责处理系统的核心业务逻辑,通过分模块设计实现功能分离。数据访问层使用MyBatis框架连接数据库,执行数据的增删改查操作。数据库服务器采用MySQL进行数据存储和管理,为系统提供稳定的数据库支持。整个架构通过Tomcat服务器完成用户请求的接收和处理,确保系统的高效运行[8]。整个系统架构如图4-1所示。

图4-1 系统架构图
4.2系统总体功能设计
汽车租赁平台的整体结构设计如图4-2所示。

图4-2整体功能结构设计图
4.3系统流程设计
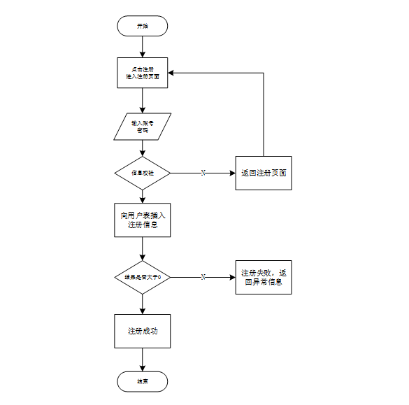
4.3.1用户注册流程图
注册的过程,第一部分是账号的注册,第二部分是信息完善。在业务开展过程中,管理员可对用户信息进行修改等管理操作,注册流程如图4-3用户注册流程图所示。

图4-3用户注册流程图
4.3.2用户登录流程图
登录时,用户填写用户名、密码、选择身份进行登录,在登录过程中后端会对发送过来的信息进行验证和判断,具体的登录流程如图4-4用户登录流程图所示。

图4-4用户登录流程图
4.4数据库设计
4.4.1数据库设计原则
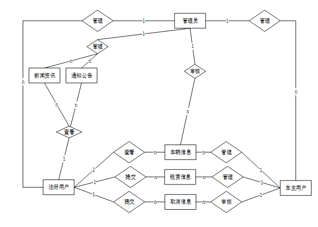
汽车租赁平台在进行数据库设计时,考虑到个人能力与数据库选择,选择了数据库Mysql。以下将使用E-R展示数据库中设计的实体及主要的字段和类型及数据库的描述。
4.4.2数据库实体
数据库实体设计是数据库设计的关键步骤,对实际业务逻辑中涉及的实体及其属性进行抽象建模,明确系统中的主要信息对象及其关系[9]。在实体设计中,根据需求分析确定系统的核心实体,如用户、角色、权限等,提取实体的主要属性,如用户的ID、姓名、联系方式,名称、类型等,同时定义各实体之间的关系,包括一对一、一对多、多对多等。在设计过程中,注重实体的完整性、规范性和唯一性,确保设计能够满足系统功能需求,并为后续的表设计提供清晰的结构框架。实体设计需遵循数据库设计的标准化要求,避免数据冗余和不必要的复杂度。
数据库实体E-R图如图4-5所示:

图4-5数据库E-R图
4.4.3数据库表设计
数据库表设计基于实体设计,将抽象的实体映射为具体的表结构。设计过程中,为每个实体定义表名、字段名及数据类型 [10]。根据业务需求,合理定义主键、外键及约束条件,确保表之间的关联性,例如通过外键建立用户表和角色表之间的关系。表设计时注重数据存储的完整性、一致性,并通过索引优化查询效率,最终确保数据库结构能够支持系统的功能需求。以下是系统的数据库表设计展示。
表 4-1-access_token(登陆访问时长)
|
编号 |
字段名 |
类型 |
长度 |
是否非空 |
是否主键 |
注释 |
|
1 |
token_id |
int |
是 |
是 |
临时访问牌ID |
|
|
2 |
token |
varchar |
64 |
否 |
否 |
临时访问牌 |
|
3 |
info |
text |
65535 |
否 |
否 |
信息 |
|
4 |
maxage |
int |
是 |
否 |
最大寿命:默认2小时 |
|
|
5 |
create_time |
timestamp |
是 |
否 |
创建时间 |
|
|
6 |
update_time |
timestamp |
是 |
否 |
更新时间 |
|
|
7 |
user_id |
int |
是 |
否 |
用户编号 |
表 4-2-article(文章)
|
编号 |
字段名 |
类型 |
长度 |
是否非空 |
是否主键 |
注释 |
|
1 |
article_id |
mediumint |
是 |
是 |
文章id |
|
|
2 |
title |
varchar |
125 |
是 |
是 |
标题 |
|
3 |
type |
varchar |
64 |
是 |
否 |
文章分类 |
|
4 |
hits |
int |
是 |
否 |
点击数 |
|
|
5 |
praise_len |
int |
是 |
否 |
点赞数 |
|
|
6 |
create_time |
timestamp |
是 |
否 |
创建时间 |
|
|
7 |
update_time |
timestamp |
是 |
否 |
更新时间 |
|
|
8 |
source |
varchar |
255 |
否 |
否 |
来源 |
|
9 |
url |
varchar |
255 |
否 |
否 |
来源地址 |
|
10 |
tag |
varchar |
255 |
否 |
否 |
标签 |
|
11 |
content |
longtext |
4294967295 |
否 |
否 |
正文 |
|
12 |
img |
varchar |
255 |
否 |
否 |
封面图 |
|
13 |
description |
text |
65535 |
否 |
否 |
文章描述 |
表 4-3-article_type(文章分类)
|
编号 |
字段名 |
类型 |
长度 |
是否非空 |
是否主键 |
注释 |
|
1 |
type_id |
smallint |
是 |
是 |
分类ID |
|
|
2 |
display |
smallint |
是 |
否 |
显示顺序 |
|
|
3 |
name |
varchar |
16 |
是 |
否 |
分类名称 |
|
4 |
father_id |
smallint |
是 |
否 |
上级分类ID |
|
|
5 |
description |
varchar |
255 |
否 |
否 |
描述 |
|
6 |
icon |
text |
65535 |
否 |
否 |
分类图标 |
|
7 |
url |
varchar |
255 |
否 |
否 |
外链地址 |
|
8 |
create_time |
timestamp |
是 |
否 |
创建时间 |
|
|
9 |
update_time |
timestamp |
是 |
否 |
更新时间 |
表 4-4-auth(用户权限管理)
|
编号 |
字段名 |
类型 |
长度 |
是否非空 |
是否主键 |
注释 |
|
1 |
auth_id |
int |
是 |
是 |
授权ID |
|
|
2 |
user_group |
varchar |
64 |
否 |
否 |
用户组 |
|
3 |
mod_name |
varchar |
64 |
否 |
否 |
模块名 |
|
4 |
table_name |
varchar |
64 |
否 |
否 |
表名 |
|
5 |
page_title |
varchar |
255 |
否 |
否 |
页面标题 |
|
6 |
path |
varchar |
255 |
否 |
否 |
路由路径 |
|
7 |
parent |
varchar |
64 |
否 |
否 |
父级菜单 |
|
8 |
parent_sort |
int |
是 |
否 |
父级菜单排序 |
|
|
9 |
position |
varchar |
32 |
否 |
否 |
位置 |
|
10 |
mode |
varchar |
32 |
是 |
否 |
跳转方式 |
|
11 |
add |
tinyint |
是 |
否 |
是否可增加 |
|
|
12 |
del |
tinyint |
是 |
否 |
是否可删除 |
|
|
13 |
set |
tinyint |
是 |
否 |
是否可修改 |
|
|
14 |
get |
tinyint |
是 |
否 |
是否可查看 |
|
|
15 |
field_add |
text |
65535 |
否 |
否 |
添加字段 |
|
16 |
field_set |
text |
65535 |
否 |
否 |
修改字段 |
|
17 |
field_get |
text |
65535 |
否 |
否 |
查询字段 |
|
18 |
table_nav_name |
varchar |
500 |
否 |
否 |
跨表导航名称 |
|
19 |
table_nav |
varchar |
500 |
否 |
否 |
跨表导航 |
|
20 |
option |
text |
65535 |
否 |
否 |
配置 |
|
21 |
create_time |
timestamp |
是 |
否 |
创建时间 |
|
|
22 |
update_time |
timestamp |
是 |
否 |
更新时间 |
表 4-5-cancel_information(取消信息)
|
编号 |
字段名 |
类型 |
长度 |
是否非空 |
是否主键 |
注释 |
|
1 |
cancel_information_id |
int |
是 |
是 |
取消信息ID |
|
|
2 |
rental_users |
int |
否 |
否 |
租赁用户 |
|
|
3 |
user_name |
varchar |
64 |
否 |
否 |
用户姓名 |
|
4 |
upload_user |
int |
否 |
否 |
上传用户 |
|
|
5 |
car_owners_name |
varchar |
64 |
否 |
否 |
车主姓名 |
|
6 |
vehicle_brand |
varchar |
64 |
否 |
否 |
车辆品牌 |
|
7 |
license_plate_number |
varchar |
64 |
否 |
否 |
车牌号码 |
|
8 |
cancel_time |
datetime |
否 |
否 |
取消时间 |
|
|
9 |
reason_for_cancellation |
text |
65535 |
否 |
否 |
取消原因 |
|
10 |
examine_state |
varchar |
16 |
是 |
否 |
审核状态 |
|
11 |
examine_reply |
varchar |
16 |
否 |
否 |
审核回复 |
|
12 |
create_time |
datetime |
是 |
否 |
创建时间 |
|
|
13 |
update_time |
timestamp |
是 |
否 |
更新时间 |
|
|
14 |
source_table |
varchar |
255 |
否 |
否 |
来源表 |
|
15 |
source_id |
int |
否 |
否 |
来源ID |
|
|
16 |
source_user_id |
int |
否 |
否 |
来源用户 |
表 4-6-car_owner_user(车主用户)
|
编号 |
字段名 |
类型 |
长度 |
是否非空 |
是否主键 |
注释 |
|
1 |
car_owner_user_id |
int |
是 |
是 |
车主用户ID |
|
|
2 |
car_owners_name |
varchar |
64 |
否 |
否 |
车主姓名 |
|
3 |
car_owners_age |
double |
否 |
否 |
车主年龄 |
|
|
4 |
car_owner_gender |
varchar |
64 |
否 |
否 |
车主性别 |
|
5 |
examine_state |
varchar |
16 |
是 |
否 |
审核状态 |
|
6 |
user_id |
int |
是 |
否 |
用户ID |
|
|
7 |
create_time |
datetime |
是 |
否 |
创建时间 |
|
|
8 |
update_time |
timestamp |
是 |
否 |
更新时间 |
表 4-7-code_token(验证码)
|
编号 |
字段名 |
类型 |
长度 |
是否非空 |
是否主键 |
注释 |
|
1 |
code_token_id |
int |
是 |
是 |
验证码ID |
|
|
2 |
token |
varchar |
255 |
否 |
否 |
令牌 |
|
3 |
code |
varchar |
255 |
否 |
否 |
验证码 |
|
4 |
expire_time |
timestamp |
是 |
否 |
失效时间 |
|
|
5 |
create_time |
timestamp |
是 |
否 |
创建时间 |
|
|
6 |
update_time |
timestamp |
是 |
否 |
更新时间 |
表 4-8-collect(收藏)
|
编号 |
字段名 |
类型 |
长度 |
是否非空 |
是否主键 |
注释 |
|
1 |
collect_id |
int |
是 |
是 |
收藏ID |
|
|
2 |
user_id |
int |
是 |
是 |
收藏人ID |
|
|
3 |
source_table |
varchar |
255 |
否 |
否 |
来源表 |
|
4 |
source_field |
varchar |
255 |
否 |
否 |
来源字段 |
|
5 |
source_id |
int |
是 |
否 |
来源ID |
|
|
6 |
title |
varchar |
255 |
否 |
否 |
标题 |
|
7 |
img |
varchar |
255 |
否 |
否 |
封面 |
|
8 |
create_time |
timestamp |
是 |
否 |
创建时间 |
|
|
9 |
update_time |
timestamp |
是 |
否 |
更新时间 |
表 4-9-comment(评论)
|
编号 |
字段名 |
类型 |
长度 |
是否非空 |
是否主键 |
注释 |
|
1 |
comment_id |
int |
是 |
是 |
评论ID |
|
|
2 |
user_id |
int |
是 |
是 |
评论人ID |
|
|
3 |
reply_to_id |
int |
是 |
否 |
回复评论ID |
|
|
4 |
content |
longtext |
4294967295 |
否 |
否 |
内容 |
|
5 |
nickname |
varchar |
255 |
否 |
否 |
昵称 |
|
6 |
avatar |
varchar |
255 |
否 |
否 |
头像地址 |
|
7 |
create_time |
timestamp |
是 |
否 |
创建时间 |
|
|
8 |
update_time |
timestamp |
是 |
否 |
更新时间 |
|
|
9 |
source_table |
varchar |
255 |
否 |
否 |
来源表 |
|
10 |
source_field |
varchar |
255 |
否 |
否 |
来源字段 |
|
11 |
source_id |
int |
是 |
否 |
来源ID |
表 4-10-hits(用户点击)
|
编号 |
字段名 |
类型 |
长度 |
是否非空 |
是否主键 |
注释 |
|
1 |
hits_id |
int |
是 |
是 |
点赞ID |
|
|
2 |
user_id |
int |
是 |
否 |
点赞人 |
|
|
3 |
create_time |
timestamp |
是 |
否 |
创建时间 |
|
|
4 |
update_time |
timestamp |
是 |
否 |
更新时间 |
|
|
5 |
source_table |
varchar |
255 |
否 |
否 |
来源表 |
|
6 |
source_field |
varchar |
255 |
否 |
否 |
来源字段 |
|
7 |
source_id |
int |
是 |
否 |
来源ID |
表 4-11-leasing_information(租赁信息)
|
编号 |
字段名 |
类型 |
长度 |
是否非空 |
是否主键 |
注释 |
|
1 |
leasing_information_id |
int |
是 |
是 |
租赁信息ID |
|
|
2 |
rental_users |
int |
否 |
否 |
租赁用户 |
|
|
3 |
user_name |
varchar |
64 |
否 |
否 |
用户姓名 |
|
4 |
upload_user |
int |
否 |
否 |
上传用户 |
|
|
5 |
car_owners_name |
varchar |
64 |
否 |
否 |
车主姓名 |
|
6 |
vehicle_brand |
varchar |
64 |
否 |
否 |
车辆品牌 |
|
7 |
license_plate_number |
varchar |
64 |
否 |
否 |
车牌号码 |
|
8 |
leasing_price |
double |
否 |
否 |
租赁价格 |
|
|
9 |
rental_unit |
varchar |
64 |
否 |
否 |
租赁单位 |
|
10 |
rental_time |
datetime |
否 |
否 |
租赁时间 |
|
|
11 |
lease_days |
double |
否 |
否 |
租赁天数 |
|
|
12 |
total_price |
double |
否 |
否 |
合计总价 |
|
|
13 |
order_status |
varchar |
64 |
否 |
否 |
订单状态 |
|
14 |
examine_state |
varchar |
16 |
是 |
否 |
审核状态 |
|
15 |
examine_reply |
varchar |
16 |
否 |
否 |
审核回复 |
|
16 |
pay_state |
varchar |
16 |
是 |
否 |
支付状态 |
|
17 |
pay_type |
varchar |
16 |
否 |
否 |
支付类型: 微信、支付宝、网银 |
|
18 |
cancel_information_limit_times |
int |
是 |
否 |
取消订单限制次数 |
|
|
19 |
create_time |
datetime |
是 |
否 |
创建时间 |
|
|
20 |
update_time |
timestamp |
是 |
否 |
更新时间 |
|
|
21 |
source_table |
varchar |
255 |
否 |
否 |
来源表 |
|
22 |
source_id |
int |
否 |
否 |
来源ID |
|
|
23 |
source_user_id |
int |
否 |
否 |
来源用户 |
表 4-12-notice(公告)
|
编号 |
字段名 |
类型 |
长度 |
是否非空 |
是否主键 |
注释 |
|
1 |
notice_id |
mediumint |
是 |
是 |
公告ID |
|
|
2 |
title |
varchar |
125 |
是 |
否 |
标题 |
|
3 |
content |
longtext |
4294967295 |
否 |
否 |
正文 |
|
4 |
create_time |
timestamp |
是 |
否 |
创建时间 |
|
|
5 |
update_time |
timestamp |
是 |
否 |
更新时间 |
表 4-13-praise(点赞)
|
编号 |
字段名 |
类型 |
长度 |
是否非空 |
是否主键 |
注释 |
|
1 |
praise_id |
int |
是 |
是 |
点赞ID |
|
|
2 |
user_id |
int |
是 |
是 |
点赞人 |
|
|
3 |
create_time |
timestamp |
是 |
否 |
创建时间 |
|
|
4 |
update_time |
timestamp |
是 |
否 |
更新时间 |
|
|
5 |
source_table |
varchar |
255 |
否 |
否 |
来源表 |
|
6 |
source_field |
varchar |
255 |
否 |
否 |
来源字段 |
|
7 |
source_id |
int |
是 |
否 |
来源ID |
|
|
8 |
status |
tinyint |
是 |
否 |
点赞状态:1为点赞,0已取消 |
表 4-14-registered_user(注册用户)
|
编号 |
字段名 |
类型 |
长度 |
是否非空 |
是否主键 |
注释 |
|
1 |
registered_user_id |
int |
是 |
是 |
注册用户ID |
|
|
2 |
user_name |
varchar |
64 |
否 |
否 |
用户姓名 |
|
3 |
user_age |
double |
否 |
否 |
用户年龄 |
|
|
4 |
user_gender |
varchar |
64 |
否 |
否 |
用户性别 |
|
5 |
examine_state |
varchar |
16 |
是 |
否 |
审核状态 |
|
6 |
user_id |
int |
是 |
否 |
用户ID |
|
|
7 |
create_time |
datetime |
是 |
否 |
创建时间 |
|
|
8 |
update_time |
timestamp |
是 |
否 |
更新时间 |
表 4-15-schedule(日程管理)
|
编号 |
字段名 |
类型 |
长度 |
是否非空 |
是否主键 |
注释 |
|
1 |
schedule_id |
smallint |
是 |
是 |
日程ID |
|
|
2 |
content |
varchar |
255 |
否 |
否 |
日程内容 |
|
3 |
scheduled_time |
datetime |
否 |
否 |
计划时间 |
|
|
4 |
user_id |
int |
是 |
否 |
用户ID |
|
|
5 |
create_time |
datetime |
否 |
否 |
创建时间 |
|
|
6 |
update_time |
datetime |
否 |
否 |
更新时间 |
表 4-16-score(评分)
|
编号 |
字段名 |
类型 |
长度 |
是否非空 |
是否主键 |
注释 |
|
1 |
score_id |
int |
是 |
是 |
评分ID |
|
|
2 |
user_id |
int |
是 |
否 |
评分人 |
|
|
3 |
nickname |
varchar |
64 |
否 |
否 |
昵称 |
|
4 |
score_num |
double |
是 |
否 |
评分 |
|
|
5 |
create_time |
timestamp |
是 |
否 |
创建时间 |
|
|
6 |
update_time |
timestamp |
是 |
否 |
更新时间 |
|
|
7 |
source_table |
varchar |
255 |
否 |
否 |
来源表 |
|
8 |
source_field |
varchar |
255 |
否 |
否 |
来源字段 |
|
9 |
source_id |
int |
是 |
否 |
来源ID |
表 4-17-slides(轮播图)
|
编号 |
字段名 |
类型 |
长度 |
是否非空 |
是否主键 |
注释 |
|
1 |
slides_id |
int |
是 |
是 |
轮播图ID |
|
|
2 |
title |
varchar |
64 |
否 |
否 |
标题 |
|
3 |
content |
varchar |
255 |
否 |
否 |
内容 |
|
4 |
url |
varchar |
255 |
否 |
否 |
链接 |
|
5 |
img |
varchar |
255 |
否 |
否 |
轮播图 |
|
6 |
hits |
int |
是 |
否 |
点击量 |
|
|
7 |
create_time |
timestamp |
是 |
否 |
创建时间 |
|
|
8 |
update_time |
timestamp |
是 |
否 |
更新时间 |
表 4-18-upload(文件上传)
|
编号 |
字段名 |
类型 |
长度 |
是否非空 |
是否主键 |
注释 |
|
1 |
upload_id |
int |
是 |
是 |
上传ID |
|
|
2 |
name |
varchar |
64 |
否 |
否 |
文件名 |
|
3 |
path |
varchar |
255 |
否 |
否 |
访问路径 |
|
4 |
file |
varchar |
255 |
否 |
否 |
文件路径 |
|
5 |
display |
varchar |
255 |
否 |
否 |
显示顺序 |
|
6 |
father_id |
int |
否 |
否 |
父级ID |
|
|
7 |
dir |
varchar |
255 |
否 |
否 |
文件夹 |
|
8 |
type |
varchar |
32 |
否 |
否 |
文件类型 |
表 4-19-user(用户账户)
|
编号 |
字段名 |
类型 |
长度 |
是否非空 |
是否主键 |
注释 |
|
1 |
user_id |
int |
是 |
是 |
用户ID |
|
|
2 |
state |
smallint |
是 |
否 |
账户状态:(1可用|2异常|3已冻结|4已注销) |
|
|
3 |
user_group |
varchar |
32 |
否 |
否 |
所在用户组 |
|
4 |
login_time |
timestamp |
是 |
否 |
上次登录时间 |
|
|
5 |
phone |
varchar |
11 |
否 |
否 |
手机号码 |
|
6 |
phone_state |
smallint |
是 |
否 |
手机认证:(0未认证|1审核中|2已认证) |
|
|
7 |
username |
varchar |
16 |
是 |
否 |
用户名 |
|
8 |
nickname |
varchar |
16 |
否 |
否 |
昵称 |
|
9 |
password |
varchar |
64 |
是 |
否 |
密码 |
|
10 |
|
varchar |
64 |
否 |
否 |
邮箱 |
|
11 |
email_state |
smallint |
是 |
否 |
邮箱认证:(0未认证|1审核中|2已认证) |
|
|
12 |
avatar |
varchar |
255 |
否 |
否 |
头像地址 |
|
13 |
open_id |
varchar |
255 |
否 |
否 |
针对获取用户信息字段 |
|
14 |
create_time |
timestamp |
是 |
否 |
创建时间 |
表 4-20-user_group(用户组)
|
编号 |
字段名 |
类型 |
长度 |
是否非空 |
是否主键 |
注释 |
|
1 |
group_id |
mediumint |
是 |
是 |
用户组ID |
|
|
2 |
display |
smallint |
是 |
否 |
显示顺序 |
|
|
3 |
name |
varchar |
16 |
是 |
否 |
名称 |
|
4 |
description |
varchar |
255 |
否 |
否 |
描述 |
|
5 |
source_table |
varchar |
255 |
否 |
否 |
来源表 |
|
6 |
source_field |
varchar |
255 |
否 |
否 |
来源字段 |
|
7 |
source_id |
int |
是 |
否 |
来源ID |
|
|
8 |
register |
smallint |
否 |
否 |
注册位置 |
|
|
9 |
create_time |
timestamp |
是 |
否 |
创建时间 |
|
|
10 |
update_time |
timestamp |
是 |
否 |
更新时间 |
表 4-21-vehicle_information(车辆信息)
|
编号 |
字段名 |
类型 |
长度 |
是否非空 |
是否主键 |
注释 |
|
1 |
vehicle_information_id |
int |
是 |
是 |
车辆信息ID |
|
|
2 |
upload_user |
int |
否 |
否 |
上传用户 |
|
|
3 |
car_owners_name |
varchar |
64 |
否 |
否 |
车主姓名 |
|
4 |
vehicle_brand |
varchar |
64 |
否 |
否 |
车辆品牌 |
|
5 |
vehicle_year |
varchar |
64 |
否 |
否 |
车辆年份 |
|
6 |
cover_photo |
varchar |
255 |
否 |
否 |
封面图片 |
|
7 |
vehicle_type |
varchar |
64 |
否 |
否 |
车辆类型 |
|
8 |
license_plate_number |
varchar |
64 |
否 |
否 |
车牌号码 |
|
9 |
leasing_price |
double |
否 |
否 |
租赁价格 |
|
|
10 |
rental_unit |
varchar |
64 |
否 |
否 |
租赁单位 |
|
11 |
vehicle_status |
varchar |
64 |
否 |
否 |
车辆状态 |
|
12 |
vehicle_details |
longtext |
4294967295 |
否 |
否 |
车辆详情 |
|
13 |
hits |
int |
是 |
否 |
点击数 |
|
|
14 |
praise_len |
int |
是 |
否 |
点赞数 |
|
|
15 |
collect_len |
int |
是 |
否 |
收藏数 |
|
|
16 |
comment_len |
int |
是 |
否 |
评论数 |
|
|
17 |
examine_state |
varchar |
16 |
是 |
否 |
审核状态 |
|
18 |
examine_reply |
varchar |
16 |
否 |
否 |
审核回复 |
|
19 |
leasing_information_limit_times |
int |
是 |
否 |
租赁限制次数 |
|
|
20 |
create_time |
datetime |
是 |
否 |
创建时间 |
|
|
21 |
update_time |
timestamp |
是 |
否 |
更新时间 |
表 4-22-vehicle_type(车辆类型)
|
编号 |
字段名 |
类型 |
长度 |
是否非空 |
是否主键 |
注释 |
|
1 |
vehicle_type_id |
int |
是 |
是 |
车辆类型ID |
|
|
2 |
type_name |
varchar |
64 |
否 |
否 |
类型名称 |
|
3 |
create_time |
datetime |
是 |
否 |
创建时间 |
|
|
4 |
update_time |
timestamp |
是 |
否 |
更新时间 |
5 系统实现
5.1注册用户功能实现
5.1.1用户注册
用户注册:输入账号、设置密码、确认密码、昵称、邮箱、选择用户身份、用户姓名、用户性别、联系电话等用户个人信息,点击注册按钮进行注册,用户注册界面如下图所示。

图5-1用户注册界面图
5.1.2用户登录
用户登录:输入用户名跟密码点击登录按钮,校验通过后即可登录,用户登录界面如下图所示。

图5-2用户登录界面图
5.1.3我的账户
我的账户:包含个人资料修改跟密码修改,个人资料可修改头像等。我的账户界面如下图所示。

图5-3我的账户界面图
5.1.4车辆信息
用户进入车辆信息页面,浏览车辆的图片、名称、描述等基本信息。通过搜索栏输入关键词或筛选条件,快速定位车辆信息。可以进行租赁。车辆信息界面如下图所示。

图5-4车辆信息界面
5.1.5新闻资讯
用户在资讯页面浏览新闻资讯信息。通过分类标签筛选资讯类型,点击标题查看详细文章,页面提供评论区供用户交流心得。新闻资讯主界面图如下所示。

图5-5新闻资讯主界面设计
5.1.6租赁信息
在个人中心用户可以查看租赁记录,包括已租赁的车辆、租赁时间和费用。租赁信息主界面图如下所示。

图5-6租赁信息主界面设计
5.2管理员功能实现
5.2.1车辆信息管理
管理员登录后,进入“车辆信息管理”模块。在列表中,可以查看所有车辆信息和相关评论并进行审核,点击任意条目进入编辑页面。可添加车辆信息、修改车辆信息或删除不再适用的条目。更改完成后,需点击“保存”按钮,确认修改。车辆信息管理界面如下图所示。

图5-7车辆信息管理界面
5.2.2系统管理
系统管理:可以查看轮播图详情,以及查询、重置、删除、添加等操作。系统管理界面如下图所示。

图5-8系统管理界面
5.2.3网站公告管理
管理员可以发布网站公告,管理员还可以编辑、删除或修改已发布的公告,确保公告内容的时效性和准确性。网站公告管理界面所示。

图5-9网站公告管理界面
5.2.4车辆类型管理
管理员登录后,进入“车辆类型管理”模块。在列表中,可以查看所有车辆类型和相关评论,点击任意条目进入编辑页面。可添加车辆类型、修改车辆类型或删除不再适用的条目。更改完成后,需点击“保存”按钮,确认修改。车辆类型管理界面所示。

图5-10车辆类型管理界面
5.3车主用户功能实现
5.3.1车辆信息管理
车主用户登录后,进入“车辆信息管理”模块。在列表中,可以查看所有车辆信息和相关评论,点击任意条目进入编辑页面。可添加车辆信息、修改车辆信息或删除不再适用的条目。更改完成后,需点击“保存”按钮,确认修改。车辆信息管理界面如下图所示。

图5-11车辆信息管理界面
5.3.2租赁信息管理
车主用户点击“租赁信息管理”这一菜单会显示租赁信息列表这个子菜单,点击“租赁信息列表”可以查看租赁信息详情和用户评论,可以进行查询和审核操作。租赁信息管理界面如下图所示。

图5-12租赁信息管理界面
5.3.3取消信息管理
车主用户点击“取消信息管理”这一菜单会显示取消信息列表这个子菜单,点击“取消信息列表”可以查看取消信息详情和用户评论,可以进行查询和审核操作。取消信息管理界面如下图所示。

图5-13取消信息管理界面
6 系统测试
6.1系统测试目标
为了保证“汽车租赁平台”的质量,使其能够稳定的运行,并排除其可能存在的未知隐患。解除软件可能存在的故障,理清楚测试与纠错的关系,如图6-1所示。

图6-1测试与纠错信息流程
6.2系统功能测试
通过对系统中所含的主要实体对象及其功能操作进行测试用例设计。以下是详细的测试:
用户登录功能测试:
表6-1 用户登录功能测试表
|
用例名称 |
用户登录系统 |
|
目的 |
测试用户通过正确的用户名和密码可否登录功能 |
|
前提 |
未登录的情况下 |
|
测试流程 |
1) 进入登录页面 2) 输入正确的用户名和密码 |
|
预期结果 |
用户名和密码正确的时候,跳转到登录成功界面,反之则显示错误信息,提示重新输入 |
|
实际结果 |
实际结果与预期结果一致 |
汽车信息查看功能测试:
表6-2 汽车信息查看功能测试表
|
用例名称 |
汽车信息查看 |
|
目的 |
测试汽车信息查看功能 |
|
前提 |
用户登录 |
|
测试流程 |
点击汽车信息列表 |
|
预期结果 |
可以查看到所有汽车信息 |
|
实际结果 |
实际结果与预期结果一致 |
管理员添加新闻资讯界面测试:
表6-3 新闻资讯界面测试表
|
用例名称 |
新闻资讯添加测试用例 |
|
目的 |
测试新闻资讯添加功能 |
|
前提 |
管理员正常登录情况下 |
|
测试流程 |
1)管理员点击新闻资讯,然后点击添加后并填写信息。 2)点击进行提交。 |
|
预期结果 |
提交以后,页面首页会显示新的新闻资讯 |
|
实际结果 |
实际结果与预期结果一致 |
汽车信息搜索功能测试:
表6-4汽车信息搜索功能测试表
|
用例名称 |
汽车信息搜索测试 |
|
目的 |
测试汽车信息搜索功能 |
|
前提 |
无 |
|
测试流程 |
1)在搜索框填入搜索关键字。 2)点击搜索按钮。 |
|
预期结果 |
页面显示包含有搜索关键字的汽车信息 |
|
实际结果 |
实际结果与预期结果一致 |
密码修改功能测试:
表6-5 密码修改功能测试表
|
用例名称 |
密码修改测试用例 |
|
目的 |
测试管理员密码修改功能 |
|
前提 |
管理员用户正常登录情况下 |
|
测试流程 |
1)管理员密码修改并完成填写。 2)点击进行提交。 |
|
预期结果 |
使用新的密码可以登录 |
|
实际结果 |
实际结果与预期结果一致 |
6.3测试结果总结
经过上述测试,并对测试数据结果综合分析。汽车租赁平台具备简便,数据透明等特性。完全符合汽车租赁平台的要求。
结 论
在本文的汽车租赁平台设计与实现过程中,通过Spring Boot框架的
应用,成功构建了一个高效、可扩展的汽车租赁平台,并得出了一些重要结论。
采用微服务架构提升了系统的模块化与可维护性,降低了系统间的耦合度,推动了开发效率的提升。实践表明,微服务架构能够有效解决传统单体架构在高并发和快速迭代中的问题,适用于汽车租赁平台。
尽管系统已取得一定成果,但在处理大规模用户数据时,性能优化仍需加强,特别是在高并发情况下,系统的稳定性和响应速度需进一步提升。此外,用户反馈机制仍不完善,未来应加强用户交互功能,及时收集并响应需求。
展望未来,我们将优化系统性能,引入云计算支持更大规模的用户访问,并加强用户数据分析,为精准营销和个性化服务提供支持。同时,我们将完善用户反馈机制,构建一个更加互动、以用户为中心的汽车租赁平台。
参考文献
- 刘江涛,王亮亮,吴庆茹,等.基于B/S模式的铁路勘测设计案例信息化管理系统设计与实现[J].铁路计算机应用,2021,30(03):32-35.
- 张丹丹,李弘.基于B/S架构的办公管理系统设计与开发[J].铁路通信信号工程技术,2024,21(09):44-48+106.
- 王志亮,纪松波.基于SpringBoot的Web前端与数据库的接口设计[J].工业控制计算机,2023,36(03):51-53.
- 熊永平.基于SpringBoot框架应用开发技术的分析与研究[J].电脑知识与技术,2021,15(36):76-77.
- 赵媛.基于Vue的Web系统前端性能优化分析[J].电脑编程技巧与维护,2024,(09):44-46.
- 秦冬.浅析Vue框架在前端开发中的应用[J].信息与电脑(理论版),2024,36(13):61-63.
- 李艳杰.MySQL数据库下存储过程的综合运用研究[J].现代信息科技,2023,7(11):80-82+88.
- 陈倩怡,何军.Vue+Springboot+MyBatis技术应用解析[J].电脑编程技巧与维护,2020,(01):14-15+28.
- 周晓玉,崔文超.基于Web技术的数据库应用系统设计[J].信息与电脑(理论版),2023,35(09):189-191.
- 马艳艳,吴晓光.计算机软件与数据库的设计策略分析[J].电子技术,2024,53(05):104-105.
- 朱睿颖.美国两起涉事车辆均来自汽车租赁平台[N].现代物流报,2025-01-08(003).DOI:10.28842/n.cnki.nwzxx.2025.000012.
- Ullenboom C .Java Programming Exercises:Volume Two: Java Standard Library[M].CRC Press:2024-03-30.
- Jing Y ,Funabiki* N,Th S, et al.A Proposal of Hint Function for Java Programming Learning Assistant System[J].International Journal of Information and Education Technology,2023,13(11):
- Davi V .Designing Hexagonal Architecture with Java:Build maintainable and long-lasting applications with Java and Quarkus[M].Packt Publishing Limited:2023-09-29.DOI:10.0000/9781837630714.
- 王强.基于微服务的汽车租赁平台的设计与实现[D].北京邮电大学,2021.DOI:10.26969/d.cnki.gbydu.2021.001172.
- 刘卫壮.基于区块链的共享汽车分时租赁交易平台设计与开发[D].山东大学,2021.DOI:10.27272/d.cnki.gshdu.2021.006901.
- 李萌,黄海.基于云平台的汽车租赁信息化管理系统研究[J].信息技术与信息化,2021,(02):58-61.
- 贾真.共享汽车租赁法律问题研究[D].广东财经大学,2020.DOI:10.27734/d.cnki.ggdsx.2020.000381.
- 黄向宇,李俊蕊.新能源物流配送车融资租赁平台模式构建[J].区域治理,2019,(37):60-62.
- 孙震.个性化推荐汽车租赁系统的设计与实现[D].北京交通大学,2019.DOI:10.26944/d.cnki.gbfju.2019.000522.
致 谢
在撰写这篇关于汽车租赁平台的毕业论文之际,我满怀感激之情,回顾整个设计过程,从最初的构想到最终的成果,每一步都凝聚了众多人的支持与帮助。
这个过程中,我经历了从无到有的创造,从理论学习到实践应用的跨越,不仅深化了我对Spring Boot框架的理解,也锻炼了我的系统设计与编程能力。
在此,我要特别感谢我的导师。是您的悉心指导与无私奉献,让我在迷茫时找到了方向,在困难前鼓起了勇气。您的严谨治学态度和深厚学术造诣,不仅让我在学术上受益匪浅,更在人生道路上树立了榜样。
我也要感谢我的同学们。我们一起熬夜讨论,一起解决难题,你们的陪伴与帮助,让我的大学生活更加丰富多彩。在团队合作中,我学会了沟通与协作,也更加珍惜这份难得的友谊。
我还要感谢我的家人。是你们的理解与支持,让我能够全身心地投入到学业中。在我遇到挫折时,是你们给予我温暖与鼓励,让我有勇气面对一切挑战。
展望未来,我将带着这份感激与收获,继续前行。我深知,技术的道路永无止境,我将不断学习新知识,掌握新技能,为未来的工作与研究打下坚实的基础。同时,我也希望能将所学应用到更广阔的领域,为社会的发展贡献自己的一份力量。
免费领取项目源码,请关注❤点赞收藏并私信博主,谢谢-
更多推荐



所有评论(0)