基于STM32的MPU6050传感器应用(IIC)
MPU6050 采用 InvenSense 公司的 MPU6050 作为主芯片, 能同时检测三轴加速度、三轴陀螺仪(三轴角速度)的运动数据以及温度数据。利用 MPU6050 芯片内部的 DMP 模块(Digital Motion Processor 数字运动处理器), 可对传感器数据进行滤波、融合处理,直接通过 IIC 接口向主控器输出姿态解算后的数据,降低主控器的运算量。其姿态解算频率最高可达
若该文为原创文章,转载请注明原文出处。
一、MPU6050 简介
MPU6050 采用 InvenSense 公司的 MPU6050 作为主芯片, 能同时检测三轴加速度、三轴陀螺仪(三轴角速度)的运动数据以及温度数据。利用 MPU6050 芯片内部的 DMP 模块(Digital Motion Processor 数字运动处理器), 可对传感器数据进行滤波、融合处理,直接通过 IIC 接口向主控器输出姿态解算后的数据,降低主控器的运算量。其姿态解算频率最高可达 200Hz, 非常适合用于对姿态控制实时要求较高的领域。常见应用于手机、智能手环、四轴飞行器、计步器等的姿态检测。

二、MPU6050模块的引脚功能说明
该模块引出的8个引脚功能说明见下表,
|
序号 |
引脚名称 |
说明 |
|---|---|---|
|
1 |
VCC |
3.3/5V电源输入 |
|
2 |
GND |
地线 |
|
3 |
SCL |
I2C从时钟信号线SCL (模块上已接上拉电阻) |
|
4 |
SDA |
I2C从数据信号线SDA (模块上已接上拉电阻) |
|
5 |
XDA |
I2C主串行数据信号线,用于外接传感器(模块上已接上拉电阻) |
|
6 |
XCL |
I2C主串行时钟信号线,用于外接传感器(模块上已接上拉电阻) |
|
7 |
AD0 |
从机地址设置引脚 :1.接地或悬空时, 地址为0x68;2.接VCC时,地址为0x69 |
|
8 |
INT |
中断输出引脚 |
其中的SDA/SCL、XDA/XCL通讯引脚分别为两组I2C信号线。当模块与外部主机通讯时,使用SDA/SCL,如与STM32芯片通讯; 而XDA/XCL则用于MPU6050芯片与其它I2C传感器通讯时使用,例如使用它与磁场传感器连接,MPU6050模块可以把从主机SDA/SCL接收的数据或命令通过XDA/XCL引脚转发到磁场传感器中。 但实际上这种功能比较鸡肋,控制麻烦且效率低,一般会直接把磁场传感器之类的I2C传感器直接与MPU6050挂载在同一条总线上(即都连接到SDA/SCL),使用主机直接控制。
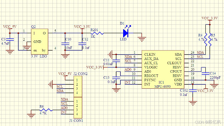
三、硬件原理图说明

它的硬件非常简单,SDA与SCL被引出方便与外部I2C主机连接,看图中的右上角,可知该模块的I2C通讯引脚SDA及SCL已经连接了上拉电阻, 因此它与外部I2C通讯主机通讯时直接使用导线连接起来即可;而MPU6050模块与其它传感器通讯使用的XDA、XCL引脚没有接上拉电阻,要使用时需要注意。 模块自身的I2C设备地址可通过AD0引脚的电平控制,当AD0接地时,设备地址为0x68(七位地址),当AD0接电源时,设备地址为0x69(七位地址)。 另外,当传感器有新数据的时候会通过INT引脚通知STM32。
由于MPU6050检测时是基于自身中心坐标系的,见图2 - 3,它表示的坐标系及旋转符号标出了MPU6050传感器的XYZ轴的加速度有角速度的正方向。所以在安装模块时,您需要考虑它与所在设备的坐标系统的关系。

四、连接方式
|
序号 |
引脚名称 |
F103-MINI开发板 |
|---|---|---|
|
1 |
VCC |
接3.3V或5V |
|
2 |
GND |
GND |
|
3 |
SCL |
PB10 (软件IIC) |
|
4 |
SDA |
PB11(软件IIC) |
|
5 |
AD0 |
PA8控制AD0电平,从而控制MPU地址 |
|
6 |
INT |
悬空或接地 |
注:
如果AD0脚(9脚)接地,IIC地址为0X68(不包含最低位).
如果接V3.3,则IIC地址为0X69(不包含最低位).
#define MPU_ADDR 0X68
五、源码
1、文件

2、源码
1)mpuiic.h
#ifndef __MPUIIC_H
#define __MPUIIC_H
#include "sys.h"
//IO操作函数
#define MPU_IIC_SCL PBout(10) //SCL
#define MPU_IIC_SDA PBout(11) //SDA
#define MPU_READ_SDA PBin(11) //输入SDA
//IIC所有操作函数
void MPU_IIC_Delay(void); //MPU IIC延时函数
void MPU_IIC_Init(void); //初始化IIC的IO口
void MPU_IIC_Start(void); //发送IIC开始信号
void MPU_IIC_Stop(void); //发送IIC停止信号
void MPU_IIC_Send_Byte(u8 txd); //IIC发送一个字节
u8 MPU_IIC_Read_Byte(unsigned char ack);//IIC读取一个字节
u8 MPU_IIC_Wait_Ack(void); //IIC等待ACK信号
void MPU_IIC_Ack(void); //IIC发送ACK信号
void MPU_IIC_NAck(void); //IIC不发送ACK信号
void IMPU_IC_Write_One_Byte(u8 daddr,u8 addr,u8 data);
u8 MPU_IIC_Read_One_Byte(u8 daddr,u8 addr);
#endif
2) mpuiic.c
#include "mpuiic.h"
#include "delay.h"
//IO方向设置
void MPU_SDA_IN(void)
{
GPIO_InitTypeDef GPIO_InitStructure;
RCC_APB2PeriphClockCmd(RCC_APB2Periph_GPIOB,ENABLE);//先使能外设IO PORTB时钟
GPIO_InitStructure.GPIO_Pin = GPIO_Pin_11; // 端口配置
GPIO_InitStructure.GPIO_Mode = GPIO_Mode_IPU; //推挽输出
GPIO_Init(GPIOB, &GPIO_InitStructure); //根据设定参数初始化GPIO
}
void MPU_SDA_OUT(void)
{
GPIO_InitTypeDef GPIO_InitStructure;
RCC_APB2PeriphClockCmd(RCC_APB2Periph_GPIOB,ENABLE);//先使能外设IO PORTB时钟
GPIO_InitStructure.GPIO_Pin = GPIO_Pin_11; // 端口配置
GPIO_InitStructure.GPIO_Mode = GPIO_Mode_Out_PP; //推挽输出
GPIO_InitStructure.GPIO_Speed = GPIO_Speed_50MHz; //IO口速度为50MHz
GPIO_Init(GPIOB, &GPIO_InitStructure); //根据设定参数初始化GPIO
}
//MPU IIC 延时函数
void MPU_IIC_Delay(void)
{
delay_us(2);
}
//初始化IIC
void MPU_IIC_Init(void)
{
GPIO_InitTypeDef GPIO_InitStructure;
RCC_APB2PeriphClockCmd(RCC_APB2Periph_GPIOB,ENABLE);//先使能外设IO PORTB时钟
GPIO_InitStructure.GPIO_Pin = GPIO_Pin_10|GPIO_Pin_11; // 端口配置
GPIO_InitStructure.GPIO_Mode = GPIO_Mode_Out_PP; //推挽输出
GPIO_InitStructure.GPIO_Speed = GPIO_Speed_50MHz; //IO口速度为50MHz
GPIO_Init(GPIOB, &GPIO_InitStructure); //根据设定参数初始化GPIO
GPIO_SetBits(GPIOB,GPIO_Pin_10|GPIO_Pin_11); //PB10,PB11 输出高
}
//产生IIC起始信号
void MPU_IIC_Start(void)
{
MPU_SDA_OUT(); //sda线输出
MPU_IIC_SDA=1;
MPU_IIC_SCL=1;
MPU_IIC_Delay();
MPU_IIC_SDA=0;//START:when CLK is high,DATA change form high to low
MPU_IIC_Delay();
MPU_IIC_SCL=0;//钳住I2C总线,准备发送或接收数据
}
//产生IIC停止信号
void MPU_IIC_Stop(void)
{
MPU_SDA_OUT();//sda线输出
MPU_IIC_SCL=0;
MPU_IIC_SDA=0;//STOP:when CLK is high DATA change form low to high
MPU_IIC_Delay();
MPU_IIC_SCL=1;
MPU_IIC_SDA=1;//发送I2C总线结束信号
MPU_IIC_Delay();
}
//等待应答信号到来
//返回值:1,接收应答失败
// 0,接收应答成功
u8 MPU_IIC_Wait_Ack(void)
{
u8 ucErrTime=0;
MPU_SDA_IN(); //SDA设置为输入
MPU_IIC_SDA=1;MPU_IIC_Delay();
MPU_IIC_SCL=1;MPU_IIC_Delay();
while(MPU_READ_SDA)
{
ucErrTime++;
if(ucErrTime>250)
{
MPU_IIC_Stop();
return 1;
}
}
MPU_IIC_SCL=0;//时钟输出0
return 0;
}
//产生ACK应答
void MPU_IIC_Ack(void)
{
MPU_IIC_SCL=0;
MPU_SDA_OUT();
MPU_IIC_SDA=0;
MPU_IIC_Delay();
MPU_IIC_SCL=1;
MPU_IIC_Delay();
MPU_IIC_SCL=0;
}
//不产生ACK应答
void MPU_IIC_NAck(void)
{
MPU_IIC_SCL=0;
MPU_SDA_OUT();
MPU_IIC_SDA=1;
MPU_IIC_Delay();
MPU_IIC_SCL=1;
MPU_IIC_Delay();
MPU_IIC_SCL=0;
}
//IIC发送一个字节
//返回从机有无应答
//1,有应答
//0,无应答
void MPU_IIC_Send_Byte(u8 txd)
{
u8 t;
MPU_SDA_OUT();
MPU_IIC_SCL=0;//拉低时钟开始数据传输
for(t=0;t<8;t++)
{
MPU_IIC_SDA=(txd&0x80)>>7;
txd<<=1;
MPU_IIC_SCL=1;
MPU_IIC_Delay();
MPU_IIC_SCL=0;
MPU_IIC_Delay();
}
}
//读1个字节,ack=1时,发送ACK,ack=0,发送nACK
u8 MPU_IIC_Read_Byte(unsigned char ack)
{
unsigned char i,receive=0;
MPU_SDA_IN();//SDA设置为输入
for(i=0;i<8;i++ )
{
MPU_IIC_SCL=0;
MPU_IIC_Delay();
MPU_IIC_SCL=1;
receive<<=1;
if(MPU_READ_SDA)receive++;
MPU_IIC_Delay();
}
if (!ack)
MPU_IIC_NAck();//发送nACK
else
MPU_IIC_Ack(); //发送ACK
return receive;
}
3) mpu.h
#ifndef __MPU6050_H
#define __MPU6050_H
#include "mpuiic.h"
#include "inv_mpu_dmp_motion_driver.h"
#include<mpuiic.h>
#include "inv_mpu.h"
//MPU6050 AD0控制脚
#define MPU_AD0_CTRL PAout(8) //控制AD0电平,从而控制MPU地址
//#define MPU_ACCEL_OFFS_REG 0X06 //accel_offs寄存器,可读取版本号,寄存器手册未提到
//#define MPU_PROD_ID_REG 0X0C //prod id寄存器,在寄存器手册未提到
#define MPU_SELF_TESTX_REG 0X0D //自检寄存器X
#define MPU_SELF_TESTY_REG 0X0E //自检寄存器Y
#define MPU_SELF_TESTZ_REG 0X0F //自检寄存器Z
#define MPU_SELF_TESTA_REG 0X10 //自检寄存器A
#define MPU_SAMPLE_RATE_REG 0X19 //采样频率分频器
#define MPU_CFG_REG 0X1A //配置寄存器
#define MPU_GYRO_CFG_REG 0X1B //陀螺仪配置寄存器
#define MPU_ACCEL_CFG_REG 0X1C //加速度计配置寄存器
#define MPU_MOTION_DET_REG 0X1F //运动检测阀值设置寄存器
#define MPU_FIFO_EN_REG 0X23 //FIFO使能寄存器
#define MPU_I2CMST_CTRL_REG 0X24 //IIC主机控制寄存器
#define MPU_I2CSLV0_ADDR_REG 0X25 //IIC从机0器件地址寄存器
#define MPU_I2CSLV0_REG 0X26 //IIC从机0数据地址寄存器
#define MPU_I2CSLV0_CTRL_REG 0X27 //IIC从机0控制寄存器
#define MPU_I2CSLV1_ADDR_REG 0X28 //IIC从机1器件地址寄存器
#define MPU_I2CSLV1_REG 0X29 //IIC从机1数据地址寄存器
#define MPU_I2CSLV1_CTRL_REG 0X2A //IIC从机1控制寄存器
#define MPU_I2CSLV2_ADDR_REG 0X2B //IIC从机2器件地址寄存器
#define MPU_I2CSLV2_REG 0X2C //IIC从机2数据地址寄存器
#define MPU_I2CSLV2_CTRL_REG 0X2D //IIC从机2控制寄存器
#define MPU_I2CSLV3_ADDR_REG 0X2E //IIC从机3器件地址寄存器
#define MPU_I2CSLV3_REG 0X2F //IIC从机3数据地址寄存器
#define MPU_I2CSLV3_CTRL_REG 0X30 //IIC从机3控制寄存器
#define MPU_I2CSLV4_ADDR_REG 0X31 //IIC从机4器件地址寄存器
#define MPU_I2CSLV4_REG 0X32 //IIC从机4数据地址寄存器
#define MPU_I2CSLV4_DO_REG 0X33 //IIC从机4写数据寄存器
#define MPU_I2CSLV4_CTRL_REG 0X34 //IIC从机4控制寄存器
#define MPU_I2CSLV4_DI_REG 0X35 //IIC从机4读数据寄存器
#define MPU_I2CMST_STA_REG 0X36 //IIC主机状态寄存器
#define MPU_INTBP_CFG_REG 0X37 //中断/旁路设置寄存器
#define MPU_INT_EN_REG 0X38 //中断使能寄存器
#define MPU_INT_STA_REG 0X3A //中断状态寄存器
#define MPU_ACCEL_XOUTH_REG 0X3B //加速度值,X轴高8位寄存器
#define MPU_ACCEL_XOUTL_REG 0X3C //加速度值,X轴低8位寄存器
#define MPU_ACCEL_YOUTH_REG 0X3D //加速度值,Y轴高8位寄存器
#define MPU_ACCEL_YOUTL_REG 0X3E //加速度值,Y轴低8位寄存器
#define MPU_ACCEL_ZOUTH_REG 0X3F //加速度值,Z轴高8位寄存器
#define MPU_ACCEL_ZOUTL_REG 0X40 //加速度值,Z轴低8位寄存器
#define MPU_TEMP_OUTH_REG 0X41 //温度值高八位寄存器
#define MPU_TEMP_OUTL_REG 0X42 //温度值低8位寄存器
#define MPU_GYRO_XOUTH_REG 0X43 //陀螺仪值,X轴高8位寄存器
#define MPU_GYRO_XOUTL_REG 0X44 //陀螺仪值,X轴低8位寄存器
#define MPU_GYRO_YOUTH_REG 0X45 //陀螺仪值,Y轴高8位寄存器
#define MPU_GYRO_YOUTL_REG 0X46 //陀螺仪值,Y轴低8位寄存器
#define MPU_GYRO_ZOUTH_REG 0X47 //陀螺仪值,Z轴高8位寄存器
#define MPU_GYRO_ZOUTL_REG 0X48 //陀螺仪值,Z轴低8位寄存器
#define MPU_I2CSLV0_DO_REG 0X63 //IIC从机0数据寄存器
#define MPU_I2CSLV1_DO_REG 0X64 //IIC从机1数据寄存器
#define MPU_I2CSLV2_DO_REG 0X65 //IIC从机2数据寄存器
#define MPU_I2CSLV3_DO_REG 0X66 //IIC从机3数据寄存器
#define MPU_I2CMST_DELAY_REG 0X67 //IIC主机延时管理寄存器
#define MPU_SIGPATH_RST_REG 0X68 //信号通道复位寄存器
#define MPU_MDETECT_CTRL_REG 0X69 //运动检测控制寄存器
#define MPU_USER_CTRL_REG 0X6A //用户控制寄存器
#define MPU_PWR_MGMT1_REG 0X6B //电源管理寄存器1
#define MPU_PWR_MGMT2_REG 0X6C //电源管理寄存器2
#define MPU_FIFO_CNTH_REG 0X72 //FIFO计数寄存器高八位
#define MPU_FIFO_CNTL_REG 0X73 //FIFO计数寄存器低八位
#define MPU_FIFO_RW_REG 0X74 //FIFO读写寄存器
#define MPU_DEVICE_ID_REG 0X75 //器件ID寄存器
//如果AD0脚(9脚)接地,IIC地址为0X68(不包含最低位).
//如果接V3.3,则IIC地址为0X69(不包含最低位).
#define MPU_ADDR 0X68
////因为模块AD0默认接GND,所以转为读写地址后,为0XD1和0XD0(如果接VCC,则为0XD3和0XD2)
//#define MPU_READ 0XD1
//#define MPU_WRITE 0XD0
u8 MPU_Init(void); //初始化MPU6050
u8 MPU_Write_Len(u8 addr,u8 reg,u8 len,u8 *buf);//IIC连续写
u8 MPU_Read_Len(u8 addr,u8 reg,u8 len,u8 *buf); //IIC连续读
u8 MPU_Write_Byte(u8 reg,u8 data); //IIC写一个字节
u8 MPU_Read_Byte(u8 reg); //IIC读一个字节
u8 MPU_Set_Gyro_Fsr(u8 fsr);
u8 MPU_Set_Accel_Fsr(u8 fsr);
u8 MPU_Set_LPF(u16 lpf);
u8 MPU_Set_Rate(u16 rate);
u8 MPU_Set_Fifo(u8 sens);
void mpu_scan(void);
short MPU_Get_Temperature(void);
u8 MPU_Get_Gyroscope(short *gx,short *gy,short *gz);
u8 MPU_Get_Accelerometer(short *ax,short *ay,short *az);
#endif
4、mpu.c
#include "mpu.h"
#include "sys.h"
#include "delay.h"
#include "usart.h"
#include "inv_mpu.h"
#include "inv_mpu_dmp_motion_driver.h"
#include "usart.h"
u8 MPU_Init(void)
{
u8 res;
GPIO_InitTypeDef GPIO_InitStructure;
RCC_APB2PeriphClockCmd(RCC_APB2Periph_GPIOA,ENABLE);//先使能外设IO PORTA时钟
GPIO_InitStructure.GPIO_Pin = GPIO_Pin_8; // 端口配置
GPIO_InitStructure.GPIO_Mode = GPIO_Mode_Out_PP; //推挽输出
GPIO_InitStructure.GPIO_Speed = GPIO_Speed_50MHz; //IO口速度为50MHz
GPIO_Init(GPIOA, &GPIO_InitStructure); //根据设定参数初始化GPIOA
MPU_AD0_CTRL=0; //控制MPU6050的AD0脚为低电平,从机地址为:0X68
MPU_IIC_Init();//初始化IIC总线
MPU_Write_Byte(MPU_PWR_MGMT1_REG,0X80); //复位MPU6050
delay_ms(100);
MPU_Write_Byte(MPU_PWR_MGMT1_REG,0X00); //唤醒MPU6050
MPU_Set_Gyro_Fsr(3); //陀螺仪传感器,±2000dps
MPU_Set_Accel_Fsr(0); //加速度传感器,±2g
MPU_Set_Rate(50); //设置采样率50Hz
MPU_Write_Byte(MPU_INT_EN_REG,0X00); //关闭所有中断
MPU_Write_Byte(MPU_USER_CTRL_REG,0X00); //I2C主模式关闭
MPU_Write_Byte(MPU_FIFO_EN_REG,0X00); //关闭FIFO
MPU_Write_Byte(MPU_INTBP_CFG_REG,0X80); //INT引脚低电平有效
res=MPU_Read_Byte(MPU_DEVICE_ID_REG);
if(res==MPU_ADDR)//器件ID正确
{
MPU_Write_Byte(MPU_PWR_MGMT1_REG,0X01); //设置CLKSEL,PLL X轴为参考
MPU_Write_Byte(MPU_PWR_MGMT2_REG,0X00); //加速度与陀螺仪都工作
MPU_Set_Rate(50); //设置采样率为50Hz
}else return 1;
return 0;
}
//设置MPU6050陀螺仪传感器满量程范围
//fsr:0,±250dps;1,±500dps;2,±1000dps;3,±2000dps
//返回值:0,设置成功
// 其他,设置失败
u8 MPU_Set_Gyro_Fsr(u8 fsr)
{
return MPU_Write_Byte(MPU_GYRO_CFG_REG,fsr<<3);//设置陀螺仪满量程范围
}
//设置MPU6050加速度传感器满量程范围
//fsr:0,±2g;1,±4g;2,±8g;3,±16g
//返回值:0,设置成功
// 其他,设置失败
u8 MPU_Set_Accel_Fsr(u8 fsr)
{
return MPU_Write_Byte(MPU_ACCEL_CFG_REG,fsr<<3);//设置加速度传感器满量程范围
}
//设置MPU6050的数字低通滤波器
//lpf:数字低通滤波频率(Hz)
//返回值:0,设置成功
// 其他,设置失败
u8 MPU_Set_LPF(u16 lpf)
{
u8 data=0;
if(lpf>=188)data=1;
else if(lpf>=98)data=2;
else if(lpf>=42)data=3;
else if(lpf>=20)data=4;
else if(lpf>=10)data=5;
else data=6;
return MPU_Write_Byte(MPU_CFG_REG,data);//设置数字低通滤波器
}
//设置MPU6050的采样率(假定Fs=1KHz)
//rate:4~1000(Hz)
//返回值:0,设置成功
// 其他,设置失败
u8 MPU_Set_Rate(u16 rate)
{
u8 data;
if(rate>1000)rate=1000;
if(rate<4)rate=4;
data=1000/rate-1;
data=MPU_Write_Byte(MPU_SAMPLE_RATE_REG,data); //设置数字低通滤波器
return MPU_Set_LPF(rate/2); //自动设置LPF为采样率的一半
}
//得到温度值
//返回值:温度值(扩大了100倍)
short MPU_Get_Temperature(void)
{
u8 buf[2];
short raw;
float temp;
MPU_Read_Len(MPU_ADDR,MPU_TEMP_OUTH_REG,2,buf);
raw=((u16)buf[0]<<8)|buf[1];
temp=36.53+((double)raw)/340;
return temp*100;;
}
//得到陀螺仪值(原始值)
//gx,gy,gz:陀螺仪x,y,z轴的原始读数(带符号)
//返回值:0,成功
// 其他,错误代码
u8 MPU_Get_Gyroscope(short *gx,short *gy,short *gz)
{
u8 buf[6],res;
res=MPU_Read_Len(MPU_ADDR,MPU_GYRO_XOUTH_REG,6,buf);
if(res==0)
{
*gx=((u16)buf[0]<<8)|buf[1];
*gy=((u16)buf[2]<<8)|buf[3];
*gz=((u16)buf[4]<<8)|buf[5];
}
return res;;
}
//得到加速度值(原始值)
//gx,gy,gz:陀螺仪x,y,z轴的原始读数(带符号)
//返回值:0,成功
// 其他,错误代码
u8 MPU_Get_Accelerometer(short *ax,short *ay,short *az)
{
u8 buf[6],res;
res=MPU_Read_Len(MPU_ADDR,MPU_ACCEL_XOUTH_REG,6,buf);
if(res==0)
{
*ax=((u16)buf[0]<<8)|buf[1];
*ay=((u16)buf[2]<<8)|buf[3];
*az=((u16)buf[4]<<8)|buf[5];
}
return res;;
}
//IIC连续写
//addr:器件地址
//reg:寄存器地址
//len:写入长度
//buf:数据区
//返回值:0,正常
// 其他,错误代码
u8 MPU_Write_Len(u8 addr,u8 reg,u8 len,u8 *buf)
{
u8 i;
MPU_IIC_Start();
MPU_IIC_Send_Byte((addr<<1)|0);//发送器件地址+写命令
if(MPU_IIC_Wait_Ack()) //等待应答
{
MPU_IIC_Stop();
return 1;
}
MPU_IIC_Send_Byte(reg); //写寄存器地址
MPU_IIC_Wait_Ack(); //等待应答
for(i=0;i<len;i++)
{
MPU_IIC_Send_Byte(buf[i]); //发送数据
if(MPU_IIC_Wait_Ack()) //等待ACK
{
MPU_IIC_Stop();
return 1;
}
}
MPU_IIC_Stop();
return 0;
}
//IIC连续读
//addr:器件地址
//reg:要读取的寄存器地址
//len:要读取的长度
//buf:读取到的数据存储区
//返回值:0,正常
// 其他,错误代码
u8 MPU_Read_Len(u8 addr,u8 reg,u8 len,u8 *buf)
{
MPU_IIC_Start();
MPU_IIC_Send_Byte((addr<<1)|0);//发送器件地址+写命令
if(MPU_IIC_Wait_Ack()) //等待应答
{
MPU_IIC_Stop();
return 1;
}
MPU_IIC_Send_Byte(reg); //写寄存器地址
MPU_IIC_Wait_Ack(); //等待应答
MPU_IIC_Start();
MPU_IIC_Send_Byte((addr<<1)|1);//发送器件地址+读命令
MPU_IIC_Wait_Ack(); //等待应答
while(len)
{
if(len==1)*buf=MPU_IIC_Read_Byte(0);//读数据,发送nACK
else *buf=MPU_IIC_Read_Byte(1); //读数据,发送ACK
len--;
buf++;
}
MPU_IIC_Stop(); //产生一个停止条件
return 0;
}
//IIC写一个字节
//reg:寄存器地址
//data:数据
//返回值:0,正常
// 其他,错误代码
u8 MPU_Write_Byte(u8 reg,u8 data)
{
MPU_IIC_Start();
MPU_IIC_Send_Byte((MPU_ADDR<<1)|0);//发送器件地址+写命令
if(MPU_IIC_Wait_Ack()) //等待应答
{
MPU_IIC_Stop();
return 1;
}
MPU_IIC_Send_Byte(reg); //写寄存器地址
MPU_IIC_Wait_Ack(); //等待应答
MPU_IIC_Send_Byte(data);//发送数据
if(MPU_IIC_Wait_Ack()) //等待ACK
{
MPU_IIC_Stop();
return 1;
}
MPU_IIC_Stop();
return 0;
}
//IIC读一个字节
//reg:寄存器地址
//返回值:读到的数据
u8 MPU_Read_Byte(u8 reg)
{
u8 res;
MPU_IIC_Start();
MPU_IIC_Send_Byte((MPU_ADDR<<1)|0);//发送器件地址+写命令
MPU_IIC_Wait_Ack(); //等待应答
MPU_IIC_Send_Byte(reg); //写寄存器地址
MPU_IIC_Wait_Ack(); //等待应答
MPU_IIC_Start();
MPU_IIC_Send_Byte((MPU_ADDR<<1)|1);//发送器件地址+读命令
MPU_IIC_Wait_Ack(); //等待应答
res=MPU_IIC_Read_Byte(0);//读取数据,发送nACK
MPU_IIC_Stop(); //产生一个停止条件
return res;
}
int count;
/*
获取步数
*/
void mpu_scan()
{
dmp_get_pedometer_step_count(&count);//调用DMP器件库的函数来获取当前的步数,需要注意的是:必须连续走7步或者7步以上才会显示步数
}
还有几个文件 dmpkey.h dmpmap.h inv_mpu.c inv_mpu.h inv_mpu_dmp_motion_driver.c
及inv_mpu_dmp_motion_driver.h这几个文件,这里不贴了,可以下载正点原子的例程。
3、测试
float pitch,roll,yaw; //欧拉角
short aacx,aacy,aacz; //加速度传感器原始数据
short gyrox,gyroy,gyroz; //陀螺仪原始数据
short temp; //温度
unsigned long step_count = 0; // 计算步数
int main(void)
{
delay_init(); //延时函数初始化
NVIC_PriorityGroupConfig(NVIC_PriorityGroup_2); //设置NVIC中断分组2:2位抢占优先级,2位响应优先级
RCC_APB2PeriphClockCmd(RCC_APB2Periph_AFIO, ENABLE);
GPIO_PinRemapConfig(GPIO_Remap_SWJ_JTAGDisable , ENABLE);
MPU_Init(); //初始化MPU6050
while(mpu_dmp_init())
{
}
while(1)
{
if(mpu_dmp_get_data(&pitch,&roll,&yaw)==0)
{
temp=MPU_Get_Temperature(); //得到温度值
MPU_Get_Accelerometer(&aacx,&aacy,&aacz); //得到加速度传感器数据
MPU_Get_Gyroscope(&gyrox,&gyroy,&gyroz); //得到陀螺仪数据
}
dmp_get_pedometer_step_count(&step_count);//调用DMP器件库的函数来获取当前的步数,需要注意的是:必须连续走7步或者7步以上才会显示步数
}
}
测试过程中发现一下现象,单次测试后如果延时时间,那会没检测到 数据,比如增加延时5秒。
但由于想要单次获取数据,所以硬获取20次数据。
for(i = 0; i < 20; i++)
{
if(mpu_dmp_get_data(&pitch,&roll,&yaw)==0)
{
temp=MPU_Get_Temperature(); //得到温度值
MPU_Get_Accelerometer(&aacx,&aacy,&aacz); //得到加速度传感器数据
MPU_Get_Gyroscope(&gyrox,&gyroy,&gyroz); //得到陀螺仪数据
}
dmp_get_pedometer_step_count(&step_count);//调用DMP器件库的函数来获取当前的步数,需要注意的是:必须连续走7步或者7步以上才会显示步数
}
具体是是什么情况没有细究。能用就好。
如有侵权,或需要完整代码,请及时联系博主。
更多推荐



所有评论(0)