(最新原创毕设)Java农产品溯源小程序/03.23(白嫖源码+演示录像)|可做计算机毕设Java、Python、PHP、小程序APP、C#、爬虫大数据、单片机、文案
该小程序为消费者、农户和管理员提供了不同的功能模块。消费者可以通过小程序了解农产品的详细信息,包括生产过程、质量认证、运输轨迹等,确保食品来源的透明性;农户可以录入和更新产品信息,并通过平台管理农事活动、产品认证等,提升农业生产的规范性;管理员则通过后台系统进行用户管理、产品分类、运输信息、质量认证等综合管理,保证平台的高效运营和信息的准确性。小程序的开发基于SpringBoot框架,通过其高效的
摘要
随着农业发展和消费者对食品安全的关注日益增加,农产品溯源成为确保食品质量、增强消费者信任的重要手段。本文基于SpringBoot框架设计并实现了一款农产品溯源小程序,旨在通过数字化手段提供便捷的溯源信息查询服务。该小程序为消费者、农户和管理员提供了不同的功能模块。消费者可以通过小程序了解农产品的详细信息,包括生产过程、质量认证、运输轨迹等,确保食品来源的透明性;农户可以录入和更新产品信息,并通过平台管理农事活动、产品认证等,提升农业生产的规范性;管理员则通过后台系统进行用户管理、产品分类、运输信息、质量认证等综合管理,保证平台的高效运营和信息的准确性。小程序的开发基于SpringBoot框架,通过其高效的开发模式和优异的性能,实现了系统的稳定性和可扩展性。系统还采用了前后端分离的设计模式,提高了用户体验和系统响应速度。
本研究展示了如何利用现代信息技术提升农产品溯源体系的效率,为消费者提供了更高的信任保障,为农户带来更高的管理便利性,并为农业信息化建设提供了参考。
关键词:农产品溯源;小程序;SpringBoot;食品安全
Abstract
With the development of agriculture and the increasing attention of consumers to food safety, traceability of agricultural products has become an important means to ensure food quality and enhance consumer trust. This article designs and implements an agricultural product traceability mini program based on the SpringBoot framework, aiming to provide convenient traceability information query services through digital means. This mini program provides different functional modules for consumers, farmers, and administrators. Consumers can obtain detailed information about agricultural products through mini programs, including production processes, quality certifications, transportation trajectories, etc., to ensure transparency of food sources; Farmers can input and update product information, and manage agricultural activities, product certification, etc. through the platform to enhance the standardization of agricultural production; Administrators perform comprehensive management such as user management, product classification, transportation information, quality certification, etc. through the backend system to ensure the efficient operation of the platform and the accuracy of information. The development of mini programs is based on the SpringBoot framework, which achieves system stability and scalability through its efficient development mode and excellent performance. The system also adopts a front-end and back-end separation design pattern, which improves user experience and system response speed.
This study demonstrates how to use modern information technology to improve the efficiency of agricultural product traceability system, provide consumers with higher trust guarantee, bring higher management convenience to farmers, and provide reference for agricultural informatization construction.
Key words: Traceability of agricultural products; Mini program; SpringBoot; food safety
目录
1 绪论
1.1研究背景和意义
随着社会经济的快速发展,食品安全问题日益成为公众关注的焦点,尤其是农产品的质量安全问题,直接关系到人民群众的身体健康和生活质量。近年来,食品安全事件频频发生,农产品的质量监管问题愈加突出,消费者对于农产品来源和生产过程的透明度需求不断增强。传统的农产品流通模式缺乏有效的追溯机制,无法实现从田间到餐桌的全程监控,导致一些不合格产品进入市场,严重影响消费者的信任和食品安全保障。
为了有效解决这一问题,农产品溯源系统的建设变得至关重要。通过信息化手段,实现对农产品从生产、加工、运输到销售等环节的全程追踪,能够确保农产品的来源清晰,质量可控,且问题能够及时追查和解决。随着移动互联网技术的普及,开发一款便于消费者查询农产品信息、农户管理生产过程、平台管理质量控制的小程序,成为推动农产品溯源体系建设的重要途径。此类小程序能够通过便捷的操作界面,提升信息透明度和消费者的信任度,同时也有助于提高农户的生产管理效率,推动农业产业的现代化。
农产品溯源小程序不仅能够实现信息的透明化、可追溯化,还能够促进农业产业链的规范化管理。其开发和应用意义深远,不仅为农民提供了更为便捷的农事管理工具,也为消费者提供了更可靠的农产品质量保证,最终推动农业的持续健康发展。通过溯源技术的应用,能够有效提升农业产品的市场竞争力,帮助农产品建立起更高的品牌价值,从而推动农业产业的高质量发展。
1.2国内外研究现状
农产品溯源系统在国内外得到了广泛的关注和研究,尤其是在食品安全和质量保障方面。随着食品安全问题的日益严重,许多国家和地区开始推动农产品溯源体系的建设。国外在农产品溯源领域起步较早,许多发达国家已经建立了较为完善的溯源系统。例如,在欧洲,欧盟自2002年起实施了食品追溯法规,要求所有农产品和食品必须具备可追溯性。美国也通过FDA(美国食品药品监督管理局)推出了食品安全现代化法案,推动了农产品溯源技术的应用和普及。日本、澳大利亚等国家在农产品溯源方面也采取了类似的政策,借助先进的信息技术手段,确保食品的来源可追溯,且质量可控。
在国内,随着食品安全问题的多发,农产品溯源系统的研究与应用逐渐获得政府和企业的重视。近年来,国家陆续出台了相关政策,推动农产品溯源的建设。例如,中国政府于2015年发布的《食品安全法》对农产品溯源提出了明确要求,并在农业领域推广应用。与此同时,国内一些企业和科研机构也开始进行农产品溯源技术的探索,研究方向主要集中在基于条形码、二维码、RFID(射频识别)等技术的溯源系统的开发与应用。通过信息化手段,对农产品从种植、生产、加工、运输到销售的各个环节进行追踪和管理,不仅提高了农产品的质量安全保障,也提升了消费者的信任度。
尽管国内外的农产品溯源研究取得了一定的进展,但仍然面临一些挑战,如溯源信息的真实性、系统的标准化以及跨部门、跨区域的数据共享问题。对于如何构建更加高效、透明、可靠的溯源系统,依然是国内外研究的重要方向。在这一背景下,结合现代技术开发适合中国国情的农产品溯源小程序,成为了推动农产品溯源体系进一步发展的重要课题。
2 相关技术介绍
2.1B/S框架
B/S(Browser/Server)架构是一种基于浏览器和服务器的应用架构模式。它以Web浏览器作为客户端,服务器端通过Web技术提供应用服务。客户端通过浏览器与服务器进行交互,用户无需安装专门的客户端应用程序,只需要通过互联网连接即可访问应用程序[1]。在B/S架构中,客户端主要承担用户界面的呈现和基本的输入输出功能,而核心的业务处理、数据存储等操作则由服务器端完成。这种架构的核心优势在于无需在每个客户端机器上安装或更新软件,只要用户的浏览器符合要求,就可以使用系统。
B/S(Browser/Server)架构是一种网络架构模型,其主要特点是客户端通过浏览器与服务器进行通信,所有的业务逻辑和数据处理都在服务器端完成,客户端仅负责展示数据[2]。B/S架构本质上是一种客户端-服务器模式的变体,它通过将传统的C/S(Client/Server)架构中的客户端功能移到浏览器中,简化了客户端的开发和维护工作。在B/S架构中,用户通过浏览器发送请求,浏览器负责展示从服务器获取的数据,服务器则处理请求并返回响应。该架构避免了安装和配置客户端软件的麻烦,也减少了对客户端硬件的依赖,适合于需要大规模部署和跨平台支持的应用系统。
B/S模式三层结构图如图2-1所示。

图2-1 B/S模式三层结构图
2.2 SpringBoot框架
SpringBoot是一个用于简化Spring应用开发的开源框架,通过减少开发人员配置和依赖的复杂性,使得开发者能够快速构建基于Spring的生产级应用。SpringBoot基于Spring框架之上,提供了一种自配置的方式,使得开发者可以以最少的配置来启动和开发Spring应用[3]。它通过约定优于配置的原则,将常见的配置预设,使得开发人员能够聚焦于业务逻辑的实现,而不必过多关注繁琐的配置和环境搭建。
SpringBoot框架的核心特点之一是其自动配置功能。它能够根据项目中已存在的类和库,自动推断出开发环境的配置需求,减少了手动配置的工作量。SpringBoot还提供了嵌入式Web服务器支持(如Tomcat、Jetty等),使得应用可以以独立的Java应用形式运行,不再依赖外部的Web容器。这种特性使得SpringBoot特别适合于微服务架构的构建。SpringBoot还通过其提供的启动器(Starters)简化了常见功能的集成,例如数据库连接、消息队列、缓存、认证与授权等,从而提升了开发效率[4]。
2.3 Vue技术
Vue.js是一款用于构建用户界面的渐进式JavaScript框架,提供一种灵活而高效的方式来开发单页面应用(SPA)。Vue的设计理念是通过尽量简化开发过程,提供一种声明式的方式来构建用户界面[5]。Vue.js通过数据驱动的视图模型,允许开发者以声明式语法绑定数据与视图,使得应用的状态和界面表现更加简洁和可维护。它的核心思想是通过组件化开发将复杂的UI拆分为可重用的独立模块,从而提升了代码的模块化、可维护性和可扩展性。
Vue.js具备响应式数据绑定和虚拟DOM的特性。响应式数据绑定意味着当数据变化时,Vue会自动更新与之绑定的DOM元素,从而实现视图的实时更新。虚拟DOM则是Vue.js的一种优化手段,通过将对DOM的操作抽象为一个虚拟的DOM树来提高性能,减少实际DOM操作的开销[6]。Vue还提供了丰富的插件和工具,如Vue Router用于路由管理,Vuex用于状态管理,方便开发者构建复杂的前端应用。Vue的灵活性和简洁性使其成为现代Web开发中常用的前端框架之一。
2.4 MySQL数据库
MySQL是一种开源的关系型数据库管理系统(RDBMS),基于SQL(结构化查询语言)进行数据操作。作为一个被广泛使用的数据库系统,MySQL具有高度的性能、可扩展性和可靠性。MySQL使用表格结构来存储数据,每个表由多个列和行组成,数据通过SQL查询语言进行操作[7]。MySQL支持多种数据类型,如整数、浮动小数、字符串、日期等,以满足不同应用场景对数据存储的需求。在实际应用中,MySQL通常用于存储和管理结构化数据,通过索引、视图、触发器等功能提升数据查询的效率和数据的完整性。
MySQL支持ACID事务特性(原子性、一致性、隔离性、持久性),确保数据库操作的可靠性和数据的一致性。它还支持多种存储引擎,其中InnoDB是最常用的存储引擎,具备事务支持、行级锁定和外键约束等特性,适用于高并发、高可靠性的数据存储需求。MySQL可以通过主从复制、分区和分库分表等技术实现横向扩展,以应对大规模数据存储和高负载的应用需求。MySQL还具有灵活的权限管理机制,支持用户角色管理、细粒度的权限控制等,保障数据的安全性。
2.5小程序框架介绍
这款微信小程序的设计旨在帮助用户快速、便捷地创建出一款拥有完全独特 特色的应用。它由一套完善的框架结构,将用户界面、操作界面、功能界面等多种功能完美结合,使用户只需要一点点的操作,就能轻松实现微信小程序的创建。框架的核心功能是一个快速的数据绑定机制,它能够轻松地将用户的信息和界面进行一致性的管理。它不仅支持对用户信息的实时监控,还能够根据用户的需求,实现对界面的快速调整和优化,从而使用户能够轻松地构建强大的微信小程序。
3 需求分析
3.1可行性分析
3.1.1技术可行性
从技术可行性角度来看,所选技术能够充分满足当前应用需求。B/S架构具有良好的跨平台特性,借助浏览器端渲染与服务器端处理,能够实现不同操作系统和设备上的无缝访问。SpringBoot框架基于成熟的Spring生态,自动配置机制降低了开发与部署的复杂度,支持高效开发和微服务架构的实现。Vue.js作为前端技术,其响应式数据绑定和虚拟DOM优化使得大规模应用的构建与维护更加高效。MySQL数据库在数据存储、查询优化方面具有强大能力,其ACID事务特性与高并发支持能够保证数据一致性与系统稳定性,且广泛应用于多种行业,具备可扩展性和高效性。
3.1.2操作可行性
从操作可行性角度,所有选用的技术都有良好的文档支持和广泛的开发社区。B/S架构的实施依赖于常见的Web技术,技术栈成熟,操作流程规范,适合企业级应用的快速部署与运维。SpringBoot框架简化了Spring应用的配置与开发,集成了嵌入式Web服务器,使得开发者能够快速启动项目,减少了对开发环境和部署环境的依赖。Vue.js以组件化的设计思想,极大提升了前端开发的效率与代码复用性,操作简便。MySQL数据库提供了易于管理的用户界面,操作界面直观,支持多种操作系统,适合日常的数据库管理和维护工作。
3.1.3经济可行性
从经济可行性角度,所有选用的技术均为开源软件,降低了开发与部署成本。B/S架构减少了客户端软件的安装和更新需求,减轻了IT维护成本。SpringBoot框架通过减少配置和自动化部署,降低了开发和运营的时间成本。Vue.js提供了快速开发的能力,减少了前端开发的人员需求。MySQL作为开源数据库,不仅在授权成本上具有优势,而且通过其高效的查询与事务处理能力,可以在保证性能的同时降低硬件资源的投入,实现资源的高效利用。
3.2系统性能需求分析
1.可用性需求
系统必须具备高可用性,以确保其在各种使用场景下能够稳定运行。为满足可用性要求,系统应当具备自恢复能力和冗余机制,避免因单点故障而导致的服务中断。具体而言,系统的部署架构应支持负载均衡和集群配置,通过多个实例的协作提高整体系统的可用性。系统应提供详尽的监控与告警机制,能够实时追踪系统运行状态,及时发现潜在问题并触发自动恢复操作或通知管理员。在用户体验方面,系统需要提供清晰的错误提示信息,并能够在发生异常时通过回滚操作或其他容错机制,保证用户的操作不受到严重影响。
2.可靠性需求
可靠性要求系统在长时间运行中保持稳定,能够有效应对各种可能的故障和压力。系统设计应支持高可用的数据库架构,采用数据库主从复制、分片等技术以实现数据的可靠存储与访问。应用层应具备容错能力,在面对硬件故障、网络中断等意外情况时,能够保持系统的正常服务或在故障恢复后迅速恢复数据和业务流程。系统应具备日志记录功能,能够全面记录操作过程和异常信息,从而为问题追踪与系统优化提供数据支持。系统的可靠性还需要通过压力测试和稳定性测试来验证,确保在大规模用户访问及高并发场景下能够正常运行,不发生崩溃或数据丢失现象。
3.安全性需求
系统的安全性需求必须得到高度重视,确保系统和用户数据的保密性、完整性和可用性。为实现数据安全,系统应采用加密技术,特别是在用户认证、敏感数据传输和存储过程中,采用SSL/TLS协议进行加密通信,确保数据在传输过程中不被窃取或篡改。系统应支持用户身份验证与授权管理,采用如OAuth、JWT等安全机制防止未授权访问。访问控制应细化到资源级别,确保不同角色的用户只能访问其权限范围内的功能。为了防止恶意攻击,系统还应加强对常见攻击方式(如SQL注入、XSS攻击、CSRF攻击等)的防护,通过输入验证、输出转义、会话管理等技术措施提高系统的安全性。系统应定期进行安全审计与漏洞扫描,及时发现并修补可能的安全漏洞,保障系统的长期安全运营。
3.3功能需求分析
功能需求分析是对系统所需功能进行详细描述的过程,明确系统的目标、功能模块及其相互关系。在此阶段,结合用户需求、业务流程和技术架构,识别系统必须实现的各项功能,并对其优先级、实现方式和约束条件进行梳理。通过功能需求分析,确保系统设计能够满足实际需求,且具有良好的可用性、可维护性和扩展性,为后续的系统开发和测试提供明确的指导和依据。
3.3.1消费者功能
对于消费者而言,主要功能包括浏览首页查看最新动态和推荐内容,获取农产品资讯,查询各类农产品的详细信息,了解与农产品相关的天气预报,参与或了解农事活动安排,提交问题反馈,查看平台发布的公告,并管理个人信息,如收藏、评论、运输信息等。消费者可以通过这些功能,实时掌握农产品的相关信息,方便日常查询。
消费者用例图如图3-1所示。

图3-1 消费者用例图
3.3.2农户账号功能
对于农户账号,功能则侧重于农产品的管理与录入,农户可以通过该平台浏览首页、查看农产品资讯、录入新产品信息、更新已有产品的详细资料,包括产地、质量等。同时,农户还可以查询天气预报,帮助安排农事活动,管理自己的农事计划和活动,并查看网站公告,及时获取平台。
农户账号用例图如图3-2所示。

图3-2 农户账号用例图
3.3.3管理员功能
管理员在农产品溯源小程序中负责多个关键管理功能。首先,管理员可以访问后台首页,查看用户动态、产品统计和平台活动信息。管理员管理所有平台用户账号,包括注册、权限和安全设置。负责对农产品进行分类管理,确保产品按类型、地区等清晰分类,并更新运输相关车辆信息。管理员审核和更新农户上传的产品信息,确保准确合规,并维护农产品的详细资料。同时,管理员还负责质量认证、运输信息管理,确保农产品的质量和可追溯性。管理员还组织农事项目和活动,处理用户反馈,管理系统内容如轮播图,发布和更新网站公告,及时发布平台资讯,并负责资讯分类和资源管理,确保平台信息的准确和及时更新。这些功能保证了平台的高效运行和服务质量。
管理员用例图如图3-3所示。

图3-3管理员用例图
3.4系统总体流程设计
3.4.1数据开发流程
系统开发流程的主要步骤,从需求分析到系统完成的全过程。流程包括需求分析、总体设计(结构、功能、数据)、详细设计(模块、编码)、模块整合与调用,以及测试、扩展和完善,最终完成系统的开发。本系统的开发流程如图3-4所示

图3-4系统开发流程图
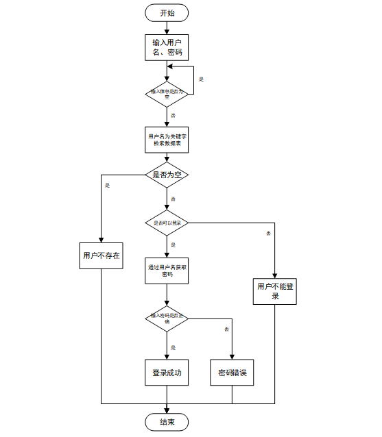
3.4.2用户登录流程
用户输入用户名和密码后,系统先检查输入是否为空,再验证用户名是否存在,若存在则通过用户名获取密码并校验。若密码正确则登录成功,否则提示密码错误。若用户名不存在或无法登录,提示用户操作无效。如图3-5所示。

图3-5登录流程图
3.4.3系统操作流程
用户首先进入系统登录界面,输入用户名和密码后,系统验证信息是否正确。若验证失败,返回登录界面重新输入;若验证成功,则进入功能界面,执行相应功能处理后结束操作流程。操作流程如图3-6所示。

图3-6系统操作流程图
3.4.4添加信息流程
管理员可以添加信息,用户添加可以自己权限内的信息,输入信息后,要想利用这个软件来进行系统的安全管理,首先需要登录到该软件中。添加信息流程如图3-7所示。

图3-7添加信息流程图
3.4.5修改信息流程
用户首先选择需要修改的记录,输入修改后的数据,系统判断输入数据是否合法。若数据不合法,提示重新输入;若数据合法,则将修改后的数据写入数据库,完成操作后流程结束。修改信息流程图如图3-8所示。

图3-8 修改信息流程图
3.4.6删除信息流程
用户选择需要删除的记录后,系统判断是否确认删除。若未确认,返回选择环节;若确认删除,则更新数据库,删除对应记录,完成操作后流程结束。删除信息流程图如图3-9所示。

图3-9删除信息流程图
4 系统设计
4.1系统架构设计
系统由表现层、业务逻辑层、数据访问层和数据库服务器组成。表现层通过浏览器(如IE、Chrome、Firefox)与用户交互,采用FreeMarker、Bootstrap、jQuery等技术实现界面呈现。业务逻辑层负责处理系统的核心业务逻辑,通过分模块设计实现功能分离。数据访问层使用MyBatis框架连接数据库,执行数据的增删改查操作。数据库服务器采用MySQL进行数据存储和管理,为系统提供稳定的数据库支持。整个架构通过Tomcat服务器完成用户请求的接收和处理,确保系统的高效运行[8]。整个系统架构如图4-1所示。

图4-1 系统架构图
4.2系统总体功能设计

图4-2 系统功能结构图
4.2.1注册时序图
用户通过注册模块发送注册请求,系统完成注册后返回确认信息。随后,用户通过登录模块发送登录请求,系统验证用户信息后允许访问目标系统。用户完成操作后可选择退出,系统终止会话。注册时序图,如图4-3所示。

图4-3 注册时序图
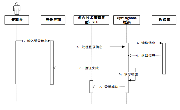
4.2.2登录时序图
管理员输入登录信息后,登录界面将信息传递至前台管理界面,随后通过SpringBoot框架读取数据库中的用户信息并返回。系统验证信息,若验证成功则登录成功,若验证失败则返回错误提示。登录时序图如图4-4所示。

图4-4登录时序图
4.2.3管理员修改用户信息时序图
管理员输入登录信息后,进入用户信息管理模块,选择增删改查操作并提交命令至数据库。数据库执行操作后返回成功状态,系统显示用户管理界面并提示操作成功。管理员修改用户信息时序图如图4-5所示。

图4-5管理员修改用户信息时序图
4.2.4管理员管理系统信息时序图
管理员通过访问系统发起请求,系统接收访问后转向系统信息模块进行管理操作。管理完成后,系统返回管理结果至系统,最终反馈给管理员,管理员可选择退出。管理员管理系统信息时序图如图4-6所示。

图4-6管理员管理系统信息时序图
4.3数据库设计
数据库设计是系统开发中至关重要的环节,为系统提供高效、规范的数据存储和管理方案。设计过程包括需求分析、实体设计、表设计和逻辑结构设计。首先,通过分析业务需求,确定系统的核心实体及其属性,同时明确实体间的关系。接着,将实体抽象为具体的数据库表,为每张表定义字段名、数据类型、主键和外键,通过主外键关系和关联表设计,保证数据的完整性和一致性。最后,数据库逻辑设计进一步优化表之间的关系,通过索引、视图和存储过程提升查询效率和操作性能。整个设计需严格遵循规范,避免数据冗余和冲突,确保系统在高并发访问和复杂数据处理场景下的稳定性和高效性。
4.3.1数据库实体设计
数据库实体设计是数据库设计的关键步骤,对实际业务逻辑中涉及的实体及其属性进行抽象建模,明确系统中的主要信息对象及其关系[9]。在实体设计中,根据需求分析确定系统的核心实体,如用户、角色、权限等,提取实体的主要属性,如用户的ID、姓名、联系方式,名称、类型等,同时定义各实体之间的关系,包括一对一、一对多、多对多等。在设计过程中,注重实体的完整性、规范性和唯一性,确保设计能够满足系统功能需求,并为后续的表设计提供清晰的结构框架。实体设计需遵循数据库设计的标准化要求,避免数据冗余和不必要的复杂度。
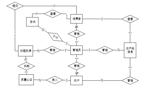
以下将展示系统的全局E-R图。
系统全局E-R图如图4-7所示。

图4-7系统E-R图
4.3.2数据库表设计
数据库表设计基于实体设计,将抽象的实体映射为具体的表结构。设计过程中,为每个实体定义表名、字段名及数据类型 [10]。根据业务需求,合理定义主键、外键及约束条件,确保表之间的关联性,例如通过外键建立用户表和角色表之间的关系。表设计时注重数据存储的完整性、一致性,并通过索引优化查询效率,最终确保数据库结构能够支持系统的功能需求。以下是系统的数据库表设计展示。
|
编号 |
字段名 |
类型 |
长度 |
是否非空 |
是否主键 |
注释 |
|
1 |
token_id |
int |
是 |
是 |
临时访问牌ID |
|
|
2 |
token |
varchar |
64 |
否 |
否 |
临时访问牌 |
|
3 |
info |
text |
65535 |
否 |
否 |
信息 |
|
4 |
maxage |
int |
是 |
否 |
最大寿命:默认2小时 |
|
|
5 |
create_time |
timestamp |
是 |
否 |
创建时间 |
|
|
6 |
update_time |
timestamp |
是 |
否 |
更新时间 |
|
|
7 |
user_id |
int |
是 |
否 |
用户编号 |
表 4-2-agricultural_product_information(农产品信息)
|
编号 |
字段名 |
类型 |
长度 |
是否非空 |
是否主键 |
注释 |
|
1 |
agricultural_product_information_id |
int |
是 |
是 |
农产品信息ID |
|
|
2 |
product_batch |
varchar |
64 |
否 |
否 |
产品批次 |
|
3 |
product_name |
varchar |
64 |
否 |
否 |
产品名称 |
|
4 |
product_images |
varchar |
255 |
否 |
否 |
产品图片 |
|
5 |
product_classification |
varchar |
64 |
否 |
否 |
产品分类 |
|
6 |
product_origin |
varchar |
64 |
否 |
否 |
产品产地 |
|
7 |
product_price |
double |
否 |
否 |
产品价格 |
|
|
8 |
product_quantity |
double |
否 |
否 |
产品数量 |
|
|
9 |
farmers_account_number |
int |
否 |
否 |
农户账号 |
|
|
10 |
name_of_farmer |
varchar |
64 |
否 |
否 |
农户姓名 |
|
11 |
traceability_code |
longtext |
4294967295 |
否 |
否 |
溯源码 |
|
12 |
praise_len |
int |
是 |
否 |
点赞数 |
|
|
13 |
collect_len |
int |
是 |
否 |
收藏数 |
|
|
14 |
comment_len |
int |
是 |
否 |
评论数 |
|
|
15 |
quality_certification_limit_times |
int |
是 |
否 |
上传报告限制次数 |
|
|
16 |
transportation_information_limit_times |
int |
是 |
否 |
运输限制次数 |
|
|
17 |
create_time |
datetime |
是 |
否 |
创建时间 |
|
|
18 |
update_time |
timestamp |
是 |
否 |
更新时间 |
|
|
19 |
source_table |
varchar |
255 |
否 |
否 |
来源表 |
|
20 |
source_id |
int |
否 |
否 |
来源ID |
|
|
21 |
source_user_id |
int |
否 |
否 |
来源用户 |
表 4-3-agricultural_project(农事项目)
|
编号 |
字段名 |
类型 |
长度 |
是否非空 |
是否主键 |
注释 |
|
1 |
agricultural_project_id |
int |
是 |
是 |
农事项目ID |
|
|
2 |
name_of_farming |
varchar |
64 |
否 |
否 |
农事名称 |
|
3 |
description_of_farming |
text |
65535 |
否 |
否 |
农事描述 |
|
4 |
create_time |
datetime |
是 |
否 |
创建时间 |
|
|
5 |
update_time |
timestamp |
是 |
否 |
更新时间 |
表 4-4-auth(用户权限管理)
|
编号 |
字段名 |
类型 |
长度 |
是否非空 |
是否主键 |
注释 |
|
1 |
auth_id |
int |
是 |
是 |
授权ID |
|
|
2 |
user_group |
varchar |
64 |
否 |
否 |
用户组 |
|
3 |
mod_name |
varchar |
64 |
否 |
否 |
模块名 |
|
4 |
table_name |
varchar |
64 |
否 |
否 |
表名 |
|
5 |
page_title |
varchar |
255 |
否 |
否 |
页面标题 |
|
6 |
path |
varchar |
255 |
否 |
否 |
路由路径 |
|
7 |
parent |
varchar |
64 |
否 |
否 |
父级菜单 |
|
8 |
parent_sort |
int |
是 |
否 |
父级菜单排序 |
|
|
9 |
position |
varchar |
32 |
否 |
否 |
位置 |
|
10 |
mode |
varchar |
32 |
是 |
否 |
跳转方式 |
|
11 |
add |
tinyint |
是 |
否 |
是否可增加 |
|
|
12 |
del |
tinyint |
是 |
否 |
是否可删除 |
|
|
13 |
set |
tinyint |
是 |
否 |
是否可修改 |
|
|
14 |
get |
tinyint |
是 |
否 |
是否可查看 |
|
|
15 |
field_add |
text |
65535 |
否 |
否 |
添加字段 |
|
16 |
field_set |
text |
65535 |
否 |
否 |
修改字段 |
|
17 |
field_get |
text |
65535 |
否 |
否 |
查询字段 |
|
18 |
table_nav_name |
varchar |
500 |
否 |
否 |
跨表导航名称 |
|
19 |
table_nav |
varchar |
500 |
否 |
否 |
跨表导航 |
|
20 |
option |
text |
65535 |
否 |
否 |
配置 |
|
21 |
create_time |
timestamp |
是 |
否 |
创建时间 |
|
|
22 |
update_time |
timestamp |
是 |
否 |
更新时间 |
表 4-5-code_token(验证码)
|
编号 |
字段名 |
类型 |
长度 |
是否非空 |
是否主键 |
注释 |
|
1 |
code_token_id |
int |
是 |
是 |
验证码ID |
|
|
2 |
token |
varchar |
255 |
否 |
否 |
令牌 |
|
3 |
code |
varchar |
255 |
否 |
否 |
验证码 |
|
4 |
expire_time |
timestamp |
是 |
否 |
失效时间 |
|
|
5 |
create_time |
timestamp |
是 |
否 |
创建时间 |
|
|
6 |
update_time |
timestamp |
是 |
否 |
更新时间 |
表 4-6-collect(收藏)
|
编号 |
字段名 |
类型 |
长度 |
是否非空 |
是否主键 |
注释 |
|
1 |
collect_id |
int |
是 |
是 |
收藏ID |
|
|
2 |
user_id |
int |
是 |
是 |
收藏人ID |
|
|
3 |
source_table |
varchar |
255 |
否 |
否 |
来源表 |
|
4 |
source_field |
varchar |
255 |
否 |
否 |
来源字段 |
|
5 |
source_id |
int |
是 |
否 |
来源ID |
|
|
6 |
title |
varchar |
255 |
否 |
否 |
标题 |
|
7 |
img |
varchar |
255 |
否 |
否 |
封面 |
|
8 |
create_time |
timestamp |
是 |
否 |
创建时间 |
|
|
9 |
update_time |
timestamp |
是 |
否 |
更新时间 |
表 4-7-comment(评论)
|
编号 |
字段名 |
类型 |
长度 |
是否非空 |
是否主键 |
注释 |
|
1 |
comment_id |
int |
是 |
是 |
评论ID |
|
|
2 |
user_id |
int |
是 |
是 |
评论人ID |
|
|
3 |
reply_to_id |
int |
是 |
否 |
回复评论ID |
|
|
4 |
content |
longtext |
4294967295 |
否 |
否 |
内容 |
|
5 |
nickname |
varchar |
255 |
否 |
否 |
昵称 |
|
6 |
avatar |
varchar |
255 |
否 |
否 |
头像地址 |
|
7 |
create_time |
timestamp |
是 |
否 |
创建时间 |
|
|
8 |
update_time |
timestamp |
是 |
否 |
更新时间 |
|
|
9 |
source_table |
varchar |
255 |
否 |
否 |
来源表 |
|
10 |
source_field |
varchar |
255 |
否 |
否 |
来源字段 |
|
11 |
source_id |
int |
是 |
否 |
来源ID |
表 4-8-consumer(消费者)
|
编号 |
字段名 |
类型 |
长度 |
是否非空 |
是否主键 |
注释 |
|
1 |
consumer_id |
int |
是 |
是 |
消费者ID |
|
|
2 |
consumers_name |
varchar |
64 |
否 |
否 |
消费者姓名 |
|
3 |
consumer_gender |
varchar |
64 |
否 |
否 |
消费者性别 |
|
4 |
consumer_mobile_phone |
varchar |
16 |
是 |
是 |
消费者手机 |
|
5 |
examine_state |
varchar |
16 |
是 |
否 |
审核状态 |
|
6 |
user_id |
int |
是 |
否 |
用户ID |
|
|
7 |
create_time |
datetime |
是 |
否 |
创建时间 |
|
|
8 |
update_time |
timestamp |
是 |
否 |
更新时间 |
表 4-9-farmers_account_number(农户账号)
|
编号 |
字段名 |
类型 |
长度 |
是否非空 |
是否主键 |
注释 |
|
1 |
farmers_account_number_id |
int |
是 |
是 |
农户账号ID |
|
|
2 |
name_of_farmer |
varchar |
64 |
否 |
否 |
农户姓名 |
|
3 |
gender_of_farmers |
varchar |
64 |
否 |
否 |
农户性别 |
|
4 |
farmers_mobile_phone |
varchar |
16 |
是 |
是 |
农户手机 |
|
5 |
examine_state |
varchar |
16 |
是 |
否 |
审核状态 |
|
6 |
user_id |
int |
是 |
否 |
用户ID |
|
|
7 |
create_time |
datetime |
是 |
否 |
创建时间 |
|
|
8 |
update_time |
timestamp |
是 |
否 |
更新时间 |
表 4-10-farming_activities(农事活动)
|
编号 |
字段名 |
类型 |
长度 |
是否非空 |
是否主键 |
注释 |
|
1 |
farming_activities_id |
int |
是 |
是 |
农事活动ID |
|
|
2 |
activity_title |
varchar |
64 |
否 |
否 |
活动标题 |
|
3 |
farming_pictures |
varchar |
255 |
否 |
否 |
农事图片 |
|
4 |
upload_farmers |
int |
否 |
否 |
上传农户 |
|
|
5 |
name_of_farmer |
varchar |
64 |
否 |
否 |
农户姓名 |
|
6 |
agricultural_project |
varchar |
64 |
否 |
否 |
农事项目 |
|
7 |
description_of_farming |
varchar |
64 |
否 |
否 |
农事描述 |
|
8 |
praise_len |
int |
是 |
否 |
点赞数 |
|
|
9 |
collect_len |
int |
是 |
否 |
收藏数 |
|
|
10 |
comment_len |
int |
是 |
否 |
评论数 |
|
|
11 |
create_time |
datetime |
是 |
否 |
创建时间 |
|
|
12 |
update_time |
timestamp |
是 |
否 |
更新时间 |
表 4-11-forum(论坛)
|
编号 |
字段名 |
类型 |
长度 |
是否非空 |
是否主键 |
注释 |
|
1 |
forum_id |
mediumint |
是 |
是 |
论坛ID |
|
|
2 |
display |
smallint |
是 |
否 |
排序 |
|
|
3 |
user_id |
mediumint |
是 |
否 |
用户ID |
|
|
4 |
nickname |
varchar |
16 |
否 |
否 |
昵称 |
|
5 |
praise_len |
int |
否 |
否 |
点赞数 |
|
|
6 |
hits |
int |
是 |
否 |
访问数 |
|
|
7 |
title |
varchar |
125 |
是 |
否 |
标题 |
|
8 |
keywords |
varchar |
125 |
否 |
否 |
关键词 |
|
9 |
description |
varchar |
255 |
否 |
否 |
描述 |
|
10 |
url |
varchar |
255 |
否 |
否 |
来源地址 |
|
11 |
tag |
varchar |
255 |
否 |
否 |
标签 |
|
12 |
img |
text |
65535 |
否 |
否 |
封面图 |
|
13 |
content |
longtext |
4294967295 |
否 |
否 |
正文 |
|
14 |
create_time |
timestamp |
是 |
否 |
创建时间 |
|
|
15 |
update_time |
timestamp |
是 |
否 |
更新时间 |
|
|
16 |
avatar |
varchar |
255 |
否 |
否 |
发帖人头像 |
|
17 |
type |
varchar |
64 |
是 |
否 |
论坛分类 |
|
18 |
istop |
int |
是 |
否 |
是否置顶 |
表 4-12-forum_type(论坛分类)
|
编号 |
字段名 |
类型 |
长度 |
是否非空 |
是否主键 |
注释 |
|
1 |
type_id |
smallint |
是 |
是 |
分类ID |
|
|
2 |
name |
varchar |
16 |
是 |
否 |
分类名称 |
|
3 |
description |
varchar |
255 |
否 |
否 |
描述 |
|
4 |
url |
varchar |
255 |
否 |
否 |
外链地址 |
|
5 |
father_id |
smallint |
是 |
否 |
上级分类ID |
|
|
6 |
icon |
varchar |
255 |
否 |
否 |
分类图标 |
|
7 |
create_time |
timestamp |
是 |
否 |
创建时间 |
|
|
8 |
update_time |
timestamp |
是 |
否 |
更新时间 |
表 4-13-hits(用户点击)
|
编号 |
字段名 |
类型 |
长度 |
是否非空 |
是否主键 |
注释 |
|
1 |
hits_id |
int |
是 |
是 |
点赞ID |
|
|
2 |
user_id |
int |
是 |
否 |
点赞人 |
|
|
3 |
create_time |
timestamp |
是 |
否 |
创建时间 |
|
|
4 |
update_time |
timestamp |
是 |
否 |
更新时间 |
|
|
5 |
source_table |
varchar |
255 |
否 |
否 |
来源表 |
|
6 |
source_field |
varchar |
255 |
否 |
否 |
来源字段 |
|
7 |
source_id |
int |
是 |
否 |
来源ID |
表 4-14-notice(公告)
|
编号 |
字段名 |
类型 |
长度 |
是否非空 |
是否主键 |
注释 |
|
1 |
notice_id |
mediumint |
是 |
是 |
公告ID |
|
|
2 |
title |
varchar |
125 |
是 |
否 |
标题 |
|
3 |
content |
longtext |
4294967295 |
否 |
否 |
正文 |
|
4 |
create_time |
timestamp |
是 |
否 |
创建时间 |
|
|
5 |
update_time |
timestamp |
是 |
否 |
更新时间 |
表 4-15-praise(点赞)
|
编号 |
字段名 |
类型 |
长度 |
是否非空 |
是否主键 |
注释 |
|
1 |
praise_id |
int |
是 |
是 |
点赞ID |
|
|
2 |
user_id |
int |
是 |
是 |
点赞人 |
|
|
3 |
create_time |
timestamp |
是 |
否 |
创建时间 |
|
|
4 |
update_time |
timestamp |
是 |
否 |
更新时间 |
|
|
5 |
source_table |
varchar |
255 |
否 |
否 |
来源表 |
|
6 |
source_field |
varchar |
255 |
否 |
否 |
来源字段 |
|
7 |
source_id |
int |
是 |
否 |
来源ID |
|
|
8 |
status |
tinyint |
是 |
否 |
点赞状态:1为点赞,0已取消 |
表 4-16-product_classification(产品分类)
|
编号 |
字段名 |
类型 |
长度 |
是否非空 |
是否主键 |
注释 |
|
1 |
product_classification_id |
int |
是 |
是 |
产品分类ID |
|
|
2 |
product_classification |
varchar |
64 |
否 |
否 |
产品分类 |
|
3 |
create_time |
datetime |
是 |
否 |
创建时间 |
|
|
4 |
update_time |
timestamp |
是 |
否 |
更新时间 |
表 4-17-product_entry(产品录入)
|
编号 |
字段名 |
类型 |
长度 |
是否非空 |
是否主键 |
注释 |
|
1 |
product_entry_id |
int |
是 |
是 |
产品录入ID |
|
|
2 |
product_batch |
varchar |
64 |
否 |
否 |
产品批次 |
|
3 |
product_name |
varchar |
64 |
否 |
否 |
产品名称 |
|
4 |
product_images |
varchar |
255 |
否 |
否 |
产品图片 |
|
5 |
product_classification |
varchar |
64 |
否 |
否 |
产品分类 |
|
6 |
product_origin |
varchar |
64 |
否 |
否 |
产品产地 |
|
7 |
product_price |
double |
否 |
否 |
产品价格 |
|
|
8 |
product_quantity |
double |
否 |
否 |
产品数量 |
|
|
9 |
farmers_account_number |
int |
否 |
否 |
农户账号 |
|
|
10 |
name_of_farmer |
varchar |
64 |
否 |
否 |
农户姓名 |
|
11 |
examine_state |
varchar |
16 |
是 |
否 |
审核状态 |
|
12 |
examine_reply |
varchar |
16 |
否 |
否 |
审核回复 |
|
13 |
agricultural_product_information_limit_times |
int |
是 |
否 |
录入限制次数 |
|
|
14 |
create_time |
datetime |
是 |
否 |
创建时间 |
|
|
15 |
update_time |
timestamp |
是 |
否 |
更新时间 |
表 4-18-quality_certification(质量认证)
|
编号 |
字段名 |
类型 |
长度 |
是否非空 |
是否主键 |
注释 |
|
1 |
quality_certification_id |
int |
是 |
是 |
质量认证ID |
|
|
2 |
product_batch |
varchar |
64 |
否 |
否 |
产品批次 |
|
3 |
product_name |
varchar |
64 |
否 |
否 |
产品名称 |
|
4 |
certification_report |
varchar |
255 |
否 |
否 |
认证报告 |
|
5 |
farmers_account_number |
int |
否 |
否 |
农户账号 |
|
|
6 |
name_of_farmer |
varchar |
64 |
否 |
否 |
农户姓名 |
|
7 |
examine_state |
varchar |
16 |
是 |
否 |
审核状态 |
|
8 |
examine_reply |
varchar |
16 |
否 |
否 |
审核回复 |
|
9 |
create_time |
datetime |
是 |
否 |
创建时间 |
|
|
10 |
update_time |
timestamp |
是 |
否 |
更新时间 |
|
|
11 |
source_table |
varchar |
255 |
否 |
否 |
来源表 |
|
12 |
source_id |
int |
否 |
否 |
来源ID |
|
|
13 |
source_user_id |
int |
否 |
否 |
来源用户 |
表 4-19-question_feedback(问题反馈)
|
编号 |
字段名 |
类型 |
长度 |
是否非空 |
是否主键 |
注释 |
|
1 |
question_feedback_id |
int |
是 |
是 |
问题反馈ID |
|
|
2 |
feedback_to_users |
int |
否 |
否 |
反馈用户 |
|
|
3 |
user_name |
varchar |
64 |
否 |
否 |
用户姓名 |
|
4 |
feedback_content |
text |
65535 |
否 |
否 |
反馈内容 |
|
5 |
feedback_picture |
varchar |
255 |
否 |
否 |
反馈图片 |
|
6 |
examine_state |
varchar |
16 |
是 |
否 |
审核状态 |
|
7 |
examine_reply |
varchar |
16 |
否 |
否 |
审核回复 |
|
8 |
create_time |
datetime |
是 |
否 |
创建时间 |
|
|
9 |
update_time |
timestamp |
是 |
否 |
更新时间 |
表 4-20-schedule(日程管理)
|
编号 |
字段名 |
类型 |
长度 |
是否非空 |
是否主键 |
注释 |
|
1 |
schedule_id |
smallint |
是 |
是 |
日程ID |
|
|
2 |
content |
varchar |
255 |
否 |
否 |
日程内容 |
|
3 |
scheduled_time |
datetime |
否 |
否 |
计划时间 |
|
|
4 |
user_id |
int |
是 |
否 |
用户ID |
|
|
5 |
create_time |
datetime |
否 |
否 |
创建时间 |
|
|
6 |
update_time |
datetime |
否 |
否 |
更新时间 |
表 4-21-score(评分)
|
编号 |
字段名 |
类型 |
长度 |
是否非空 |
是否主键 |
注释 |
|
1 |
score_id |
int |
是 |
是 |
评分ID |
|
|
2 |
user_id |
int |
是 |
否 |
评分人 |
|
|
3 |
nickname |
varchar |
64 |
否 |
否 |
昵称 |
|
4 |
score_num |
double |
是 |
否 |
评分 |
|
|
5 |
create_time |
timestamp |
是 |
否 |
创建时间 |
|
|
6 |
update_time |
timestamp |
是 |
否 |
更新时间 |
|
|
7 |
source_table |
varchar |
255 |
否 |
否 |
来源表 |
|
8 |
source_field |
varchar |
255 |
否 |
否 |
来源字段 |
|
9 |
source_id |
int |
是 |
否 |
来源ID |
表 4-22-slides(轮播图)
|
编号 |
字段名 |
类型 |
长度 |
是否非空 |
是否主键 |
注释 |
|
1 |
slides_id |
int |
是 |
是 |
轮播图ID |
|
|
2 |
title |
varchar |
64 |
否 |
否 |
标题 |
|
3 |
content |
varchar |
255 |
否 |
否 |
内容 |
|
4 |
url |
varchar |
255 |
否 |
否 |
链接 |
|
5 |
img |
varchar |
255 |
否 |
否 |
轮播图 |
|
6 |
hits |
int |
是 |
否 |
点击量 |
|
|
7 |
create_time |
timestamp |
是 |
否 |
创建时间 |
|
|
8 |
update_time |
timestamp |
是 |
否 |
更新时间 |
表 4-23-transportation_information(运输信息)
|
编号 |
字段名 |
类型 |
长度 |
是否非空 |
是否主键 |
注释 |
|
1 |
transportation_information_id |
int |
是 |
是 |
运输信息ID |
|
|
2 |
product_batch |
varchar |
64 |
否 |
否 |
产品批次 |
|
3 |
product_name |
varchar |
64 |
否 |
否 |
产品名称 |
|
4 |
product_classification |
varchar |
64 |
否 |
否 |
产品分类 |
|
5 |
product_origin |
varchar |
64 |
否 |
否 |
产品产地 |
|
6 |
product_quantity |
double |
否 |
否 |
产品数量 |
|
|
7 |
product_price |
double |
否 |
否 |
产品价格 |
|
|
8 |
transportation_starting_point |
varchar |
64 |
否 |
否 |
运输起点 |
|
9 |
transportation_end_point |
varchar |
64 |
否 |
否 |
运输终点 |
|
10 |
transport_vehicles |
varchar |
64 |
否 |
否 |
运输车辆 |
|
11 |
vehicle_model |
varchar |
64 |
否 |
否 |
车辆型号 |
|
12 |
compartment_temperature |
varchar |
64 |
否 |
否 |
车厢温度 |
|
13 |
compartment_humidity |
varchar |
64 |
否 |
否 |
车厢湿度 |
|
14 |
create_time |
datetime |
是 |
否 |
创建时间 |
|
|
15 |
update_time |
timestamp |
是 |
否 |
更新时间 |
|
|
16 |
source_table |
varchar |
255 |
否 |
否 |
来源表 |
|
17 |
source_id |
int |
否 |
否 |
来源ID |
|
|
18 |
source_user_id |
int |
否 |
否 |
来源用户 |
表 4-24-upload(文件上传)
|
编号 |
字段名 |
类型 |
长度 |
是否非空 |
是否主键 |
注释 |
|
1 |
upload_id |
int |
是 |
是 |
上传ID |
|
|
2 |
name |
varchar |
64 |
否 |
否 |
文件名 |
|
3 |
path |
varchar |
255 |
否 |
否 |
访问路径 |
|
4 |
file |
varchar |
255 |
否 |
否 |
文件路径 |
|
5 |
display |
varchar |
255 |
否 |
否 |
显示顺序 |
|
6 |
father_id |
int |
否 |
否 |
父级ID |
|
|
7 |
dir |
varchar |
255 |
否 |
否 |
文件夹 |
|
8 |
type |
varchar |
32 |
否 |
否 |
文件类型 |
表 4-25-user(用户账户)
|
编号 |
字段名 |
类型 |
长度 |
是否非空 |
是否主键 |
注释 |
|
1 |
user_id |
int |
是 |
是 |
用户ID |
|
|
2 |
state |
smallint |
是 |
否 |
账户状态:(1可用|2异常|3已冻结|4已注销) |
|
|
3 |
user_group |
varchar |
32 |
否 |
否 |
所在用户组 |
|
4 |
login_time |
timestamp |
是 |
否 |
上次登录时间 |
|
|
5 |
phone |
varchar |
11 |
否 |
否 |
手机号码 |
|
6 |
phone_state |
smallint |
是 |
否 |
手机认证:(0未认证|1审核中|2已认证) |
|
|
7 |
username |
varchar |
16 |
是 |
否 |
用户名 |
|
8 |
nickname |
varchar |
16 |
否 |
否 |
昵称 |
|
9 |
password |
varchar |
64 |
是 |
否 |
密码 |
|
10 |
|
varchar |
64 |
否 |
否 |
邮箱 |
|
11 |
email_state |
smallint |
是 |
否 |
邮箱认证:(0未认证|1审核中|2已认证) |
|
|
12 |
avatar |
varchar |
255 |
否 |
否 |
头像地址 |
|
13 |
open_id |
varchar |
255 |
否 |
否 |
针对获取用户信息字段 |
|
14 |
create_time |
timestamp |
是 |
否 |
创建时间 |
表 4-26-user_group(用户组)
|
编号 |
字段名 |
类型 |
长度 |
是否非空 |
是否主键 |
注释 |
|
1 |
group_id |
mediumint |
是 |
是 |
用户组ID |
|
|
2 |
display |
smallint |
是 |
否 |
显示顺序 |
|
|
3 |
name |
varchar |
16 |
是 |
否 |
名称 |
|
4 |
description |
varchar |
255 |
否 |
否 |
描述 |
|
5 |
source_table |
varchar |
255 |
否 |
否 |
来源表 |
|
6 |
source_field |
varchar |
255 |
否 |
否 |
来源字段 |
|
7 |
source_id |
int |
是 |
否 |
来源ID |
|
|
8 |
register |
smallint |
否 |
否 |
注册位置 |
|
|
9 |
create_time |
timestamp |
是 |
否 |
创建时间 |
|
|
10 |
update_time |
timestamp |
是 |
否 |
更新时间 |
表 4-27-vehicle_information(车辆信息)
|
编号 |
字段名 |
类型 |
长度 |
是否非空 |
是否主键 |
注释 |
|
1 |
vehicle_information_id |
int |
是 |
是 |
车辆信息ID |
|
|
2 |
license_plate_number |
varchar |
64 |
否 |
否 |
车牌号码 |
|
3 |
vehicle_model |
varchar |
64 |
否 |
否 |
车辆型号 |
|
4 |
compartment_temperature |
double |
否 |
否 |
车厢温度 |
|
|
5 |
compartment_humidity |
double |
否 |
否 |
车厢湿度 |
|
|
6 |
create_time |
datetime |
是 |
否 |
创建时间 |
|
|
7 |
update_time |
timestamp |
是 |
否 |
更新时间 |
5 系统实现
5.1消费者功能实现
5.1.1农产品信息
用户进入在农产品信息页面,浏览产品名称、产品分类、产品价格等基本信息。通过搜索栏输入关键词或筛选条件,快速定位农产品信息界面。可以进行点赞、收藏和评论。农产品信息界面如图5-1所示。

图5-1农产品信息界面
5.1.2运输信息
消费者可以清晰地看到农产品的运输信息,包括产品批次、产品名称 、产品分类、产品产地、产品数量、产品价格 、运输起点、运输终点、运输车辆 、
车辆型号、车厢温度、车厢湿度等信息。运输信息界面如图5-2所示。

图5-2运输信息界面
5.1.3农事活动
用户进入在农事活动页面,浏览农户姓名、农事项目等基本信息。通过搜索栏输入关键词或筛选条件,快速定位农事活动界面。可以进行点赞、收藏和评论。农事活动界面如图5-3所示。

图5-3农事活动界面
5.1.4农产品资讯
用户在资讯页面浏览农产品资讯信息。通过分类标签筛选资讯类型,点击标题查看详细文章,页面提供评论区供用户交流心得。农产品资讯界面如图5-4所示。

图5-4农产品资讯界面
5.2农户账号功能实现
5.2.1产品录入
该功能允许农户将自己的农产品信息录入平台,包括产品批次、产品名称、产品图片、产品分类、产品产地、产品价格、产品数量、农户账号、农户姓名等详细信息。农户在此模块中填写的内容将直接影响产品的展示和信息透明度,同时也为消费者提供了真实可信的产品数据。产品录入界面如图5-5所示。

图5-5课程安排界面
5.2.2质量认证
农户可以输入自己产品的质量认证信息,通过质量认证提升产品的市场竞争力。质量认证界面如图5-6所示。

图5-6质量认证界面
5.2.3农事活动
农户可以上传各种农事活动,提升农业生产能力。农事活动界面如图5-7所示。

图5-7农事活动界面
5.3管理员功能实现
5.3.1系统用户
在“系统用户”模块下,管理员可以管理系统上的三类用户:管理员、消费者和农户账号。管理员可以进行用户的增、删、改、查操作,包括设置权限、修改用户信息等。系统用户界面如图5-8所示。

图5-8系统用户界面
5.3.2产品分类管理
管理员点击“产品分类管理”这一菜单会显示产品分类列表和产品分类添加两个子菜单,点击“产品分类列表”可以查看产品分类详情,可以进行删除的操作。点击“产品分类添加”,管理员可以添加新的产品分类。产品分类管理界面如图5-9所示。

图5-9产品分类管理界面
5.3.3系统管理
管理员点击“系统管理-轮播图管理”菜单,可以对前台展示的轮播图进行设置,系统管理界面如图5-10所示。

图5-10系统管理界面
5.3.4网站公告管理
管理员点击“网站公告管理”这个菜单,可以对系统中的通知公告进行管理,包括通知公告的增删改查等操作。网站公告管理界面如图5-11所示。

图5-11网站公告管理界面
5.3.5资讯管理
管理员在资讯管理页面查看所有农产品资讯文章,支持新增、编辑和删除操作。点击“新增”填写标题、内容并上传图片,选择分类后发布。可批量删除过期文章。资讯管理界面如图5-12所示。
图5-12资讯管理界面
5.3.6农事项目管理
管理员点击“农事项目管理”这一菜单会显示农事项目列表和农事项目添加两个子菜单,点击“农事项目列表”可以查看农事项目详情,可以进行删除的操作。点击“农事项目添加”,管理员可以添加新的农事项目。农事项目管理界面如图5-13所示。

图5-13农事项目管理界面
6 系统测试
6.1测试目的
系统测试的主要目的是确保系统的功能、性能和稳定性满足需求规格说明书中的要求,并验证系统在实际使用环境中的可用性和可靠性。通过测试,可以发现软件中的缺陷、漏洞和潜在问题,确保系统运行的准确性、完整性和安全性。在功能测试中,目的是验证系统各功能模块是否按设计实现预期功能,例如用户登录、信息管理、数据查询等核心功能是否准确执行。性能测试的目的是验证系统在高并发、数据量大等压力场景下的响应时间和处理能力,确保系统具备良好的性能。兼容性测试的目的是确保系统在不同的硬件、软件和浏览器环境中能正常运行。测试还包括对异常处理和边界条件的验证,确保系统在异常场景下能够正确处理和恢复。最终,通过测试确保系统可以安全稳定地部署上线,为用户提供可靠的服务。
6.2测试方法
系统测试采用多种测试方法,以全面验证系统的功能和性能。功能测试采用黑盒测试方法,通过设计测试用例直接验证系统功能是否符合需求,无需了解内部代码逻辑。例如,设计用例验证用户登录模块,通过输入合法和非法的用户名与密码,检查系统响应是否符合预期。性能测试采用压力测试和负载测试方法,通过模拟高并发用户访问、数据处理的场景,评估系统的响应时间、吞吐量和稳定性。兼容性测试通过在不同操作系统、浏览器和硬件设备上运行系统,验证其在不同环境中的适应性[11]。异常测试通过设计边界条件和异常输入,检查系统对非法数据和操作的处理能力。测试用例的设计需覆盖系统的所有功能模块和接口,确保测试过程的全面性。通过系统测试方法的综合应用,可以有效发现问题,并为系统的优化和改进提供依据。
6.3测试内容
系统的测试用例表格如下图所示。
表6-1 系统测试用例表
|
测试项 |
测试用例 |
问题 |
结论 |
|
登录功能测试 |
打开登录页面 输入正确的用户名和密码 点击“登录”按钮 |
无 |
符合预期 |
|
登录功能测试 |
打开登录页面 输入错误的用户名 输入正确的密码 点击“登录”按钮 |
无 |
符合预期 |
|
登录功能测试 |
打开登录页面 输入正确的用户名 输入错误的密码 点击“登录”按钮 |
无 |
符合预期 |
|
登录功能测试 |
打开登录页面 输入不存在的用户名和密码 点击“登录”按钮 |
无 |
符合预期 |
|
注册功能测试 |
打开注册页面 输入合法的用户名、密码、邮箱等信息 点击“注册”按钮 |
无 |
符合预期 |
|
注册功能测试 |
打开注册页面 输入已存在的用户名 输入其他合法信息 点击“注册”按钮 |
无 |
符合预期 |
|
注册功能测试 |
打开注册页面 输入合法用户名但密码不符合要求(如长度不足) 点击“注册”按钮 |
无 |
符合预期 |
|
注册功能测试 |
打开注册页面 输入合法用户名和密码但邮箱格式错误 点击“注册”按钮 |
无 |
符合预期 |
|
查看农事活动测试 |
登录系统 进入农事活动页面 浏览农事活动图片、名称等信息 |
无 |
符合预期 |
|
查看农事活动测试 |
登录系统 进入农事活动页面 使用搜索栏输入关键词搜索农事活动 |
无 |
符合预期 |
|
查看农事活动测试 |
登录系统 进入农事活动页面 点击农事活动详情查看完整信息 |
无 |
符合预期 |
|
查看农事活动测试 |
登录系统 进入农事活动页面 不输入任何搜索条件直接点击搜索 |
无 |
符合预期 |
6.4测试结论
经过系统全面的功能测试、性能测试和可靠性测试,本系统在测试环境下运行良好,功能模块均按照设计要求实现,核心功能表现稳定,未发现严重功能缺陷或阻塞性问题。所有关键测试用例均通过,覆盖率达到预期目标,验证了系统的功能性、稳定性和兼容性。
7 总结
经过一个学期的毕业设计的实现完成已接近尾声,到目前为止,当我回想起整个学期的系统开发日,收获颇丰。毕业设计的主要任务是建立一个智能化的农产品溯源小程序,主要使用springboot+vue+小程序框架和Mysql数据库的开发工具,对系统的每个功能模块进行相对应的操作,最后,系统调试结果表明系统基本可以满足功能要求。
农产品溯源小程序的开发对我大学学习的改进有很大帮助。它使我能够学习计算机知识的相关技术方面问题及与人交往的沟通交流方面,让我意识到无论我们做什么,我们都需要坚持不懈,努力工作,只有这样尝试了并且坚持去做了,我们才可以成功,才可以获得成功的喜悦,如果没有尝试,只是想,那连成功的机会都没有,实际操作进行做了,才会越来越近的靠近成功,随着道路一路向前,未来的路是美好的。
在项目的设计过程中,我克服了各种困难,并且在面对这些困难,我积极的面对,想办法解决问题,并且更好的掌握了理论知识和动手操作实践能力,从系统的开发到设计完成,我完成了一个更全面、更完善、更安全的系统,这也让我取得了很大的成就感,也使我对未来的生活更有信心。
参考文献
- 刘江涛,王亮亮,吴庆茹,等.基于B/S模式的铁路勘测设计案例信息化管理系统设计与实现[J].铁路计算机应用,2021,30(03):32-35.
- 张丹丹,李弘.基于B/S架构的办公管理系统设计与开发[J].铁路通信信号工程技术,2024,21(09):44-48+106.
- 王志亮,纪松波.基于SpringBoot的Web前端与数据库的接口设计[J].工业控制计算机,2023,36(03):51-53.
- 熊永平.基于SpringBoot框架应用开发技术的分析与研究[J].电脑知识与技术,2021,15(36):76-77.
- 赵媛.基于Vue的Web系统前端性能优化分析[J].电脑编程技巧与维护,2024,(09):44-46.
- 秦冬.浅析Vue框架在前端开发中的应用[J].信息与电脑(理论版),2024,36(13):61-63.
- 李艳杰.MySQL数据库下存储过程的综合运用研究[J].现代信息科技,2023,7(11):80-82+88.
- 陈倩怡,何军.Vue+Springboot+MyBatis技术应用解析[J].电脑编程技巧与维护,2020,(01):14-15+28.
- 周晓玉,崔文超.基于Web技术的数据库应用系统设计[J].信息与电脑(理论版),2023,35(09):189-191.
- 马艳艳,吴晓光.计算机软件与数据库的设计策略分析[J].电子技术,2024,53(05):104-105.
- 李俊萌.计算机软件测试技术与开发应用策略分析[J].信息记录材料,2023,24(03):50-52.
- 段瑞,李方一.Java项目任务教学研究与设计[C]//河南省民办教育协会.2024年高等教育发展论坛论文集(上册).绵阳城市学院;,2024:2.DOI:10.26914/c.cnkihy.2024.009751.
- Wai H K ,Funabiki N,Aung T S, et al.Answer Code Validation Program with Test Data Generation for Code Writing Problem in Java Programming Learning Assistant System[J].Engineering Letters,2024,32(5):
- Ullenboom C .Java Programming Exercises:Volume Two: Java Standard Library[M].CRC Press:2024-03-30.
- Davi V .Designing Hexagonal Architecture with Java:Build maintainable and long-lasting applications with Java and Quarkus[M].Packt Publishing Limited:2023-09-29.DOI:10.0000/9781837630714.
- 李超群.基于区块链与物联网的冬枣产品溯源系统设计与实现[D].石河子大学,2023.DOI:10.27332/d.cnki.gshzu.2023.001271.
- 张雅倩.基于物联网和区块链技术的农产品溯源防伪系统设计与实现[D].内蒙古农业大学,2023.DOI:10.27229/d.cnki.gnmnu.2023.001040.
- 施倍胜.基于Fabric超级账本的农产品信息溯源系统[D].南昌大学,2023.DOI:10.27232/d.cnki.gnchu.2023.002892.
- 张龙梅,伍星华,李思寰,等.区块链+物联网技术在湘西地区农产品溯源中的应用[J].经济研究导刊,2023,(10):42-44.
- 吴海雄,费娟,孙石泉,等.基于二维码与小程序的可溯源系统[J].长江信息通信,2021,34(09):72-75.
致谢
本论文的完成离不开众多导师、同学以及亲友的支持与帮助。在此,首先向我的导师表示最诚挚的感谢。在整个研究和写作过程中,导师以严谨治学的态度和丰富的专业知识给予了我无私的指导,从论文选题到最终定稿的每一个环节,都为我提供了宝贵的建议与意见,使我得以不断完善研究内容、拓展学术视野。导师耐心细致的指导不仅帮助我解决了许多学术难题,也让我在研究能力与学术写作方面得到了显著的提升。导师的鼓励与支持是我完成这篇论文的重要动力,也让我深刻体会到学术研究的严谨性与意义。
我还要感谢在学习生活中给予我帮助和支持的同学、朋友以及家人。论文撰写过程中,许多同学与我共同探讨问题,分享经验与资料,使我的研究更加全面深入。朋友们的关心和陪伴让我在繁忙的研究过程中能够调节心情,保持良好的状态。特别感谢我的家人,他们始终给予我无条件的理解和支持,为我创造了安心学习与研究的环境。正是因为有了大家的帮助和支持,我才能克服论文写作中的重重困难并顺利完成。再次向所有支持和帮助过我的人表达衷心的感谢。
免费领取项目源码,请关注❤点赞收藏并私信博主,谢谢-
更多推荐




所有评论(0)