基于STM32单片机的无线胎压监测系统
本文设计了一种基于STM32单片机的无线胎压监测系统,通过气压和温度传感器实时采集轮胎状态数据,经STM32处理后在LCD屏显示,并利用蓝牙模块实现远程传输。系统包含数据采集、处理、显示和无线传输模块,当轮胎压力异常时触发蜂鸣器报警。该方案解决了传统监测方式实时性差的问题,具有模块化设计、可靠性高、易于扩展的特点,为行车安全提供了有效保障。硬件设计涵盖主控芯片、传感器、显示屏等核心部件,软件采用初
一、摘要
随着汽车工业的快速发展,轮胎压力监测成为保障行车安全的重要环节。传统的胎压监测方式存在实时性差、监测不便等问题。为此,本文提出了一种基于STM32单片机的无线胎压监测系统实时监测与预轮胎压力警,提高行车的安全。本系统以STM32单片机为核心,通过集成气压传感器、温度传感器、LCD显示屏以及蓝牙无线传输模块,构建了完整的胎压监测解决方案。气压传感器负责实时采集轮胎压力数据,温度传感器则监测轮胎温度,两者共同确保数据的全面性和准确性。LCD显示屏用于直观显示当前轮胎的压力和温度信息,方便驾驶员随时查看。同时,系统还配备了蓝牙无线传输模块,能够将监测数据实时传输至手机或车载终端,实现远程监控和预警功能。
系统包括数据采集模块、数据处理模块、显示模块和无线传输模块。数据采集模块负责采集轮胎压力和温度数据;数据处理模块对采集到的数据进行处理和分析;显示模块用于显示处理后的数据;无线传输模块则负责将数据传输至外部设备。本系统通过实时监测轮胎压力和温度,及时发现潜在的安全隐患,有效预防因轮胎问题引发的交通事故。同时,无线传输功能使得驾驶员能够随时随地掌握轮胎状态,提高了行车的便捷性和安全性。
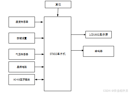
二、总体方案设计
基于STM32单片机的无线胎压监测系统旨在实现对车辆轮胎压力的实时监测与预警,提高行车安全性。本系统采用模块化设计,主要包括STM32单片机核心控制模块、气压传感器模块、晶振电路模块、LCD1602显示屏模块、HC-05蓝牙模块以及按键设置和蜂鸣器报警模块。
STM32单片机作为系统的核心,负责数据的采集、处理与传输。气压传感器模块实时采集轮胎压力数据,并将数据传输至STM32单片机。晶振电路为单片机提供稳定的时钟信号,确保系统运行的准确性。LCD1602显示屏用于实时显示轮胎压力信息,方便用户直观查看。HC-05蓝牙模块实现数据的无线传输,用户可通过手机等终端设备远程查看轮胎压力数据,实现远程监控。按键设置模块允许用户根据需要调整系统参数,如压力阈值等。当轮胎压力异常时,蜂鸣器报警模块将发出警报,提醒用户及时处理。本系统通过各模块的协同工作,实现了对轮胎压力的实时监测、显示、传输与预警,具有结构简单、可靠性高、易于扩展等优点,为行车安全提供了有力保障。
图2.1 系统总体设计
三、系统硬件设计
无线胎压监测系统主要涵盖了STM32主控芯片、气压传感器、温度传感器、LCD显示屏、蜂鸣器电源供应单元等核心部件。各模块之间通过STM32单片机进行协调工作,确保系统的稳定性和高效性。
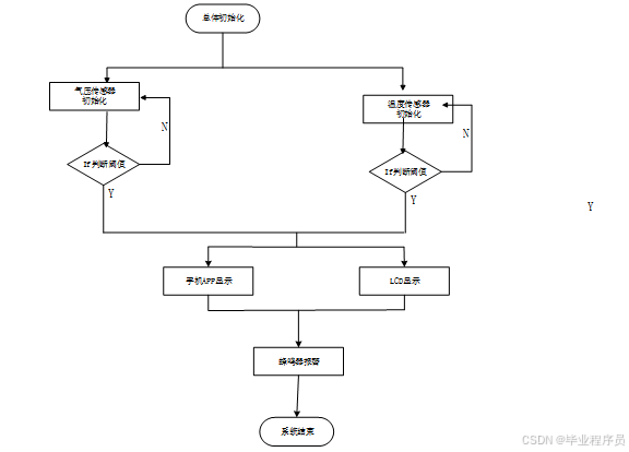
首先,在总体主程序中,需要包含初始化模块,用于初始化系统的各个硬件和软件模块,确保系统在启动时能够正常运行。在初始化模块中,需要对传感器进行校准、设置控制参数,并建立与外部设备的通信连接,如图4.1系统总体路程图设计图。
图4.1 系统总体流程图
四、效果图

源码获取
下方名片联系我即可!!
大家点赞、收藏、关注、评论啦 、查看👇🏻获取联系方式👇🏻
更多推荐



所有评论(0)