计算机毕业设计必看必学~基于SSM高校学生综合测评系统的设计与实现,原创定制程序、单片机、java、PHP、Python、小程序、文案全套、毕设成品等!
本文设计并实现了一个基于B/S结构的高校学生综合测评系统,采用Java语言和MySQL数据库,运用SSM框架开发。系统分为管理员端和学生端,实现了学生档案管理、学术活动、实践经历、评测任务、宿舍文明、竞赛项目、综合测评等功能模块。通过测试验证,系统运行稳定,提高了高校学生测评工作的信息化水平和管理效率。相比传统管理模式,本系统合理利用网络资源,降低了经济投入,优化了工作流程。系统设计注重用户体验,
随着互联网时代的到来,同时计算机网络技术高速发展,网络管理运用也变得越来越广泛。因此,建立一个BS 结构的高校学生综合测评系统,会使高校学生综合测评系统工作系统化、规范化,也会提高高校学生综合测评系统平台形象,提高管理效率。
本学生综合测评系统是针对目前高校学生综合测评系统的实际需求,从实际工作出发,对过去的高校学生综合测评系统存在的问题进行分析,结合计算机系统的结构、概念、模型、原理、方法,在计算机各种优势的情况下,采用目前最流行的B/S结构、java语言 MySQL 数据库设计并实现的。本高校学生综合测评系统主要包括登录管理员模块如下:用户管理、学生档家、学术活动、实践经历、评测任务、、宿舍文明、竞赛项目、综合测评、获奖信息、获奖通知等功能;学生:学生档案、学术活动、实践经历、评测任务、宿舍文明、竞赛项目、综合测评、获奖信息、获奖通知等模块。它帮助高校学生综合测评系统实现了信息化、网络化,通过测试,实现了系统设计目标,相比传统的管理模式,本系统合理的利用了网络数据资源,有效的减少了高校学生综合测评系统的经济投入,大大提高了工作人员的效率。
关键词:高校学生综合测评系统;JAVA;SSM;MYSQL
With the advent of the Internet era and the rapid development of computer network technology, network management has become more and more widely used. Therefore, establishing a comprehensive evaluation system for college students with a BS structure will systematize and standardize the work of the system, improve the platform image of the system, and enhance management efficiency.
This student comprehensive evaluation system is aimed at the actual needs of the current university student comprehensive evaluation system. Starting from practical work, it analyzes the problems existing in the past university student comprehensive evaluation system, combines the structure, concepts, models, principles, and methods of computer systems, and adopts the most popular B/S structure and Java language MySQL database design and implementation under various advantages of computers. The comprehensive evaluation system for students in this university mainly includes the following login administrator modules: user management, student registration, academic activities, practical experience, evaluation tasks, dormitory civilization, competition projects, comprehensive evaluation, award information, award notification, and other functions; Students: modules such as student files, academic activities, practical experience, evaluation tasks, dormitory civilization, competition projects, comprehensive evaluation, award information, award notification, etc. It has helped the comprehensive evaluation system for college students achieve informatization and networking. Through testing, the system design goals have been achieved. Compared with traditional management models, this system makes reasonable use of network data resources, effectively reducing the economic investment in the comprehensive evaluation system for college students, and greatly improving the efficiency of staff.
Keywords: Comprehensive evaluation system for college students; JAVA; SSM; MYSQL
目录
1.1 选题背景
为了全面的推进大学的学生综合素质教育工作,大力提高大学生的综合素质,培养具有创新精神和实践能力的优秀人才,使学生们在德、智、体、美等几方面全面发展,这既是全面推进我国现代化事业的必然选择,也是我校人才培养的一项紧迫任务。因此,全面客观的研究大现代学生思想现状,探索新形势下如何推进大学生的素质教育,引导学生树立正确的世界观、人生观、价值观,造就“有理想、有道德、有文化、有纪律”的德、智、体、美、劳等全面发展的社会主义事业建设者和接班人,具有重大的战略意义。
1.2 研究意义
学生往往因为不能及时的查询信息而造成许多烦恼。另一方面,学生综合素质测评系统信息网站没能进行系统的管理与维护使学生综合素质测评系统信息没能及时的更新。而传统的学生综合素质测评系统管理,采用的还是人工查询、手工备案的方式。但是随之人数的增多这种管理方式的工作量不断加大,这种做法就存在费时费力、缺乏时效性等缺点。一旦系统建立好之后,一方面,学生可以在第一时间在系统里查询所需的信息,另一方面,系统还可以管理信息,就减少了人工处理的工作量。
建立本学生综合素质测评系统信息管理是为了通过管理者对信息的录入,以方便学生对自己所须信息的查询,一旦查询到自己所需要的信息,学生便可以从系统中获得信息,以方便在线查询。如果没有查询到自己所需求的信息,也可以提醒管理者增添。这样,本系统旨在建立学生与管理员二者之间的桥梁关系,从而使学生能及时看效的从管理者手中呈现到信息。所以我们认为建立一个学生综合素质测评系统信息管理是非常必要的,其方便高效、简单快捷的管理模式是很有使用性的。
1.3 论文结构安排
论文将分层次经行编排,除去论文摘要、目录、致谢、文献参考部分,正文部分还会对网站需求做出分析,以及阐述大体的设计和实现的功能,最后罗列部分调测记录,论文主要架构如下:
第1章 交代了项目的背景以及研究的意义。
第2章 对本系统的可行性、功能需求展开分析。
第3章 阐述了项目的总体设计。
第4章 阐明了高校学生综合测评系统详细功能的实现,主要根据技术性的功能模块功能实现。
第5章 罗列了部分系统调试与测试的记录。
2.1系统可行性分析
2.1.1技术可行性分析
高校学生综合测评系统存储所使用的是mysql数据库以及开发中所使用的是IDEA、Tomcat这些开发工具的使用,能够给我们的编写工作带来许多的便利。系统使用SSM框架进行开发,使系统的可扩展性和维护性更佳,减少java配置代码,简化编程代码,目前SSM框架也是很多企业选择的框架之一。
2.1.2经济可行性分析
在开发高校学生综合测评系统中所使用的开发软件像IDEA开发工具、Tomcat8.0服务器、MySQL5.7数据库、Photoshop图片处理软件等,这些都是开源免费的,这些环境在学校都进行了系统的学习,自己能够独立操作完成,不需要额外花费,而且系统的开发工具从网上都可以直接下载,因此在经济方面是可行的。
2.1.3操作可行性分析
此次项目设计的时候我参考了很多类似系统的成功案例,对它们的操作界面以及功能都进行了系统的分析,将众多案例结合在一起,突出以人为本简化操作,所以具有基本计算机知识的人都会操作本项目。因此操作可行性也没有问题。
2.2系统需求分析
2.2.1功能需求分析
高校学生综合测评系统是为了让学校的使用者更加方便的进行管理学生测评相关联的一些信息,使用者查找管理的时候能够节省大量的时间和精力,有效减少不必要的查找时间。系统在功能上划分为学生端和管理员端两大部分。
学生端:
(1)注册登录:当学生想要对系统中所实现的功能进行查询管理的时候,就必须进行登录到系统当中,如果没有账号的话,在登录界面,点击“注册”按钮就会跳转到注册的界面,根据提示填写好注册信息,添加提交,学生的信息在数据库中就添加完成了,然后再输入填写好的账号和密码进行登录;
(2)学生档案:学生在登录以后,点击“学生档案”可以查看个人的档案详情信息;
(3)学术活动:点击“学术活动”这个按钮可以查看到系统中管理员添加的所有学术活动信息,点击后面的“详情”会进入详情界面;
(4)实践经历:点击“实践经历”这个菜单,可以查看个人的实践经历详情信息;
(5)评测任务:学生用户点击“评测任务”这个菜单,可以查看到系统中管理员添加的所有评测任务信息,点击后面的“详情”会进入详情界面;
(6)宿舍文明:学生用户点击“宿舍文明”这个菜单,可以查看到系统中管理员添加的所有宿舍文明信息,点击后面的“详情”会进入详情界面;
(7)竞赛项目:学生用户点击“竞赛项目”这个菜单,可以查看到系统中管理员添加的所有竞赛项目信息,点击后面的“详情”会进入详情界面;
(8)综合测评:学生用户点击“综合测评”这个菜单,点击“新增”根据系统提示输入综合测评相关信息完成新增,提交后台由管理员进行审核,也可进行重置等操作;
(9)获奖信息:学生用户点击“获奖信息”这个菜单,可以查看到系统中管理员添加的所有获奖信息,点击后面的“详情”会进入详情界面;
(10)获奖通知:学生用户点击“获奖通知”这个菜单,可以查看到系统中管理员添加的获奖通知信息,点击后面的“详情”会进入详情界面;
管理员端:
(1)登录:管理员的账号是在数据表表中直接设置生成的,不需要进行注册;
(2)用户管理:管理员可以对系统中所有的用户角色进行管控,包含了管理员和学生用户这两种角色,如果需要添加新的用户,点击页面中的“添加”按钮根据提示输入上用户信息,点击“提交”以后在对应的用户界面就可以查看到了,可以点击用户后面的“删除”按钮直接删除某一用户。
(3)学生档案管理:支持通过学生姓名或院系名称进行查询学生档案信息,如果想要添加新的学生档案信息,点击“新增”按钮,然后根据提示填写好学生档案详细信息,点击提交所新增的学生档案信息在数据库就保存下来了,也可以选择要删除的学生档案信息直接点击“删除”按钮进行学生档案信息的删除。
(4)学术活动管理:支持通过学生姓名或院系名称进行查询学术活动信息,如果想要添加新的学术活动信息,点击“新增”按钮,然后根据提示填写好学术活动详细信息,点击提交所新增的学术活动在数据库就保存下来了,也可以选择要删除的学术活动直接点击“删除”按钮进行学术活动的删除。
(5)实践活动管理:支持通过学生姓名或院系名称进行查询实践活动,如果想要添加新的实践活动,点击“新增”按钮,然后根据提示填写好实践活动详细信息,点击提交所新增的实践活动在数据库就保存下来了,也可以选择要删除的实践活动信息直接点击“删除”按钮进行实践活动的删除。
(6)评测任务管理:支持通过任务名称进行查询评测任务信息,如果想要添加新的评测任务信息,点击“新增”按钮,然后根据提示填写好评测任务详细信息,点击提交所新增的评测任务信息在数据库就保存下来了,也可以选择要删除的评测任务直接点击“删除”按钮进行评测任务的删除。
(7)宿舍文明管理:支持通过宿舍名称进行查询宿舍文明信息,如果想要添加新的宿舍文明信息,点击“新增”按钮,然后根据提示填写好宿舍文明详细信息,点击提交所新增的宿舍文明信息在数据库就保存下来了,也可以选择要删除的宿舍文明直接点击“删除”按钮进行宿舍文明的删除。
(8)竞赛项目管理:支持通过项目名称或项目分类进行查询竞赛项目信息,如果想要添加新的竞赛项目,点击“新增”按钮,然后根据提示填写好竞赛项目详细信息,点击提交所新增的竞赛项目在数据库就保存下来了,也可以选择要删除的竞赛项目直接点击“删除”按钮进行竞赛项目的删除。
(9)综合测评:支持通过院系名称或学生姓名进行查询学生提交的综合测评信息,点击后面的“详情”会进入详情界面并进行审核回复操作,点击后面的“获奖信息”根据提示填写好获奖的相关信息,提交后台获奖信息在数据库就保存下来了,也可进行重置或删除操作;
(10)获奖通知:支持通过院系名称或学生姓名进行查询学生获奖信息,点击后面的“详情”会进入详情界面,点击“获奖通知”根据提示填写好通知内容,提交后台获奖通知在数据库就保存下来了。
(11)个人信息:管理员点击“个人信息”按钮,可以对个人的头像、昵称、手机号码等信息进行更新。
(12)修改密码:管理员点击“修改密码”按钮,可以对登录密码进行更改,首先输入原密码,然后再输入新密码和确认密码,当原密码正确,输入两次新密码一致,则修改成功,否则给出错误提示信息。
2.2.2非功能性需求分析
高校学生综合测评系统的非功能性需求比如高校学生综合测评系统的安全性怎么样,可靠性怎么样,性能怎么样,可拓展性怎么样等。具体可以表示在如下3-1表格中:
表2.1 高校学生综合测评系统非功能需求表
|
安全性 |
主要指高校学生综合测评系统数据库的安装,数据库的使用和密码的设定必须合乎规范。 |
|
可靠性 |
可靠性是指高校学生综合测评系统能够安装用户的指示进行操作,经过测试,可靠性90%以上。 |
|
性能 |
性能是影响高校学生综合测评系统占据市场的必要条件,所以性能最好要佳才好。 |
|
可扩展性 |
比如数据库预留多个属性,比如接口的使用等确保了系统的非功能性需求。 |
|
易用性 |
用户只要跟着高校学生综合测评系统的页面展示内容进行操作,就可以了。 |
|
可维护性 |
高校学生综合测评系统开发的可维护性是非常重要的,经过测试,可维护性没有问题 |
2.3系统用例分析
高校学生综合测评系统中学生角色用例图如图2.1所示:

图2.1 学生角色用例图
高校学生综合测评系统中管理员角色用例图如图2.3所示:

图2.2 管理员角色用例图
在分析了项目开发的背景、意义以及其开发的可行性后,接下来就是探讨项目的功能划分,以及具体实现的时候对项目数据库各种表的设计,在本章会做一个系统的介绍。
3.1系统功能模块设计
系功能模块的设计就是把系统具体要实现哪些功能,功能如何划分做一个系统的架构,以模块图的方式展示出来,方便我们进行功能得罗列以及涉及。在系统的功能方面,项目分成了管理员+教师+学生三个模块,每个模块登录进去对应相应的功能,具体的功能模块图如图3.1所示。

图3.1 高校学生综合测评系统功能模块图
3.2数据库设计
数据库的设计承载者系统的各种数据,在一个系统中各种数据都需要一个专门的容器,数据库就是这个容器,在建立数据库的时候,主要是数据库模型的设计以及各个数据库表的设计两部分。
3.2.1数据库概念结构设计
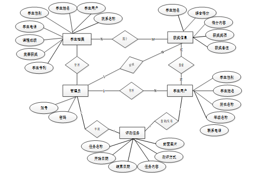
下面是整个高校学生综合测评系统中主要的数据库表总E-R实体关系图。

图3.2 高校学生综合测评系统总E-R关系图
3.2.2数据库逻辑结构设计
通过前面E-R关系图可以看到项目需要创建很多个数据表。以下是项目中的主要数据库表的关系模型:
表academic_activities (学术活动)
|
编号 |
名称 |
数据类型 |
长度 |
小数位 |
允许空值 |
主键 |
默认值 |
说明 |
|
1 |
academic_activities_id |
int |
10 |
0 |
N |
Y |
学术活动ID |
|
|
2 |
student_users |
int |
10 |
0 |
Y |
N |
0 |
学生用户 |
|
3 |
student_name |
varchar |
64 |
0 |
Y |
N |
学生姓名 |
|
|
4 |
department_name |
varchar |
64 |
0 |
Y |
N |
院系名称 |
|
|
5 |
grade_name |
varchar |
64 |
0 |
Y |
N |
年级名称 |
|
|
6 |
class_name |
varchar |
64 |
0 |
Y |
N |
班级名称 |
|
|
7 |
student_gender |
varchar |
64 |
0 |
Y |
N |
学生性别 |
|
|
8 |
student_phone_number |
varchar |
64 |
0 |
Y |
N |
学生电话 |
|
|
9 |
activity_name |
varchar |
64 |
0 |
Y |
N |
活动名称 |
|
|
10 |
event_date |
date |
10 |
0 |
Y |
N |
活动日期 |
|
|
11 |
activity_content |
text |
65535 |
0 |
Y |
N |
活动内容 |
|
|
12 |
capability_assessment |
text |
65535 |
0 |
Y |
N |
能力评估 |
|
|
13 |
create_time |
datetime |
19 |
0 |
N |
N |
CURRENT_TIMESTAMP |
创建时间 |
|
14 |
update_time |
timestamp |
19 |
0 |
N |
N |
CURRENT_TIMESTAMP |
更新时间 |
|
编号 |
名称 |
数据类型 |
长度 |
小数位 |
允许空值 |
主键 |
默认值 |
说明 |
|
1 |
token_id |
int |
10 |
0 |
N |
Y |
临时访问牌ID |
|
|
2 |
token |
varchar |
64 |
0 |
Y |
N |
临时访问牌 |
|
|
3 |
info |
text |
65535 |
0 |
Y |
N |
||
|
4 |
maxage |
int |
10 |
0 |
N |
N |
2 |
最大寿命:默认2小时 |
|
5 |
create_time |
timestamp |
19 |
0 |
N |
N |
CURRENT_TIMESTAMP |
创建时间: |
|
6 |
update_time |
timestamp |
19 |
0 |
N |
N |
CURRENT_TIMESTAMP |
更新时间: |
|
7 |
user_id |
int |
10 |
0 |
N |
N |
0 |
用户编号: |
|
编号 |
名称 |
数据类型 |
长度 |
小数位 |
允许空值 |
主键 |
默认值 |
说明 |
|
1 |
article_id |
mediumint |
8 |
0 |
N |
Y |
文章id:[0,8388607] |
|
|
2 |
title |
varchar |
125 |
0 |
N |
Y |
标题:[0,125]用于文章和html的title标签中 |
|
|
3 |
type |
varchar |
64 |
0 |
N |
N |
0 |
文章分类:[0,1000]用来搜索指定类型的文章 |
|
4 |
hits |
int |
10 |
0 |
N |
N |
0 |
点击数:[0,1000000000]访问这篇文章的人次 |
|
5 |
praise_len |
int |
10 |
0 |
N |
N |
0 |
点赞数 |
|
6 |
create_time |
timestamp |
19 |
0 |
N |
N |
CURRENT_TIMESTAMP |
创建时间: |
|
7 |
update_time |
timestamp |
19 |
0 |
N |
N |
CURRENT_TIMESTAMP |
更新时间: |
|
8 |
source |
varchar |
255 |
0 |
Y |
N |
来源:[0,255]文章的出处 |
|
|
9 |
url |
varchar |
255 |
0 |
Y |
N |
来源地址:[0,255]用于跳转到发布该文章的网站 |
|
|
10 |
tag |
varchar |
255 |
0 |
Y |
N |
标签:[0,255]用于标注文章所属相关内容,多个标签用空格隔开 |
|
|
11 |
content |
longtext |
2147483647 |
0 |
Y |
N |
正文:文章的主体内容 |
|
|
12 |
img |
varchar |
255 |
0 |
Y |
N |
封面图 |
|
|
13 |
description |
text |
65535 |
0 |
Y |
N |
文章描述 |
|
编号 |
名称 |
数据类型 |
长度 |
小数位 |
允许空值 |
主键 |
默认值 |
说明 |
|
1 |
type_id |
smallint |
5 |
0 |
N |
Y |
分类ID:[0,10000] |
|
|
2 |
display |
smallint |
5 |
0 |
N |
N |
100 |
显示顺序:[0,1000]决定分类显示的先后顺序 |
|
3 |
name |
varchar |
16 |
0 |
N |
N |
分类名称:[2,16] |
|
|
4 |
father_id |
smallint |
5 |
0 |
N |
N |
0 |
上级分类ID:[0,32767] |
|
5 |
description |
varchar |
255 |
0 |
Y |
N |
描述:[0,255]描述该分类的作用 |
|
|
6 |
icon |
text |
65535 |
0 |
Y |
N |
分类图标: |
|
|
7 |
url |
varchar |
255 |
0 |
Y |
N |
外链地址:[0,255]如果该分类是跳转到其他网站的情况下,就在该URL上设置 |
|
|
8 |
create_time |
timestamp |
19 |
0 |
N |
N |
CURRENT_TIMESTAMP |
创建时间: |
|
9 |
update_time |
timestamp |
19 |
0 |
N |
N |
CURRENT_TIMESTAMP |
更新时间: |
|
编号 |
名称 |
数据类型 |
长度 |
小数位 |
允许空值 |
主键 |
默认值 |
说明 |
|
1 |
auth_id |
int |
10 |
0 |
N |
Y |
授权ID: |
|
|
2 |
user_group |
varchar |
64 |
0 |
Y |
N |
用户组: |
|
|
3 |
mod_name |
varchar |
64 |
0 |
Y |
N |
模块名: |
|
|
4 |
table_name |
varchar |
64 |
0 |
Y |
N |
表名: |
|
|
5 |
page_title |
varchar |
255 |
0 |
Y |
N |
页面标题: |
|
|
6 |
path |
varchar |
255 |
0 |
Y |
N |
路由路径: |
|
|
7 |
position |
varchar |
32 |
0 |
Y |
N |
位置: |
|
|
8 |
mode |
varchar |
32 |
0 |
N |
N |
_blank |
跳转方式: |
|
9 |
add |
tinyint |
3 |
0 |
N |
N |
1 |
是否可增加: |
|
10 |
del |
tinyint |
3 |
0 |
N |
N |
1 |
是否可删除: |
|
11 |
set |
tinyint |
3 |
0 |
N |
N |
1 |
是否可修改: |
|
12 |
get |
tinyint |
3 |
0 |
N |
N |
1 |
是否可查看: |
|
13 |
field_add |
text |
65535 |
0 |
Y |
N |
添加字段: |
|
|
14 |
field_set |
text |
65535 |
0 |
Y |
N |
修改字段: |
|
|
15 |
field_get |
text |
65535 |
0 |
Y |
N |
查询字段: |
|
|
16 |
table_nav_name |
varchar |
500 |
0 |
Y |
N |
跨表导航名称: |
|
|
17 |
table_nav |
varchar |
500 |
0 |
Y |
N |
跨表导航: |
|
|
18 |
option |
text |
65535 |
0 |
Y |
N |
配置: |
|
|
19 |
create_time |
timestamp |
19 |
0 |
N |
N |
CURRENT_TIMESTAMP |
创建时间: |
|
20 |
update_time |
timestamp |
19 |
0 |
N |
N |
CURRENT_TIMESTAMP |
更新时间: |
|
编号 |
名称 |
数据类型 |
长度 |
小数位 |
允许空值 |
主键 |
默认值 |
说明 |
|
1 |
award_information_id |
int |
10 |
0 |
N |
Y |
获奖信息ID |
|
|
2 |
student_users |
int |
10 |
0 |
Y |
N |
0 |
学生用户 |
|
3 |
department_name |
varchar |
64 |
0 |
Y |
N |
院系名称 |
|
|
4 |
grade_name |
varchar |
64 |
0 |
Y |
N |
年级名称 |
|
|
5 |
class_name |
varchar |
64 |
0 |
Y |
N |
班级名称 |
|
|
6 |
student_name |
varchar |
64 |
0 |
Y |
N |
学生姓名 |
|
|
7 |
student_gender |
varchar |
64 |
0 |
Y |
N |
学生性别 |
|
|
8 |
student_phone_number |
varchar |
64 |
0 |
Y |
N |
学生电话 |
|
|
9 |
comprehensive_score |
varchar |
64 |
0 |
Y |
N |
综合得分 |
|
|
10 |
scoring_content |
text |
65535 |
0 |
Y |
N |
得分内容 |
|
|
11 |
awards |
varchar |
64 |
0 |
Y |
N |
获奖奖项 |
|
|
12 |
award_amount |
varchar |
64 |
0 |
Y |
N |
奖项金额 |
|
|
13 |
electronic_certificate_of_commendation |
varchar |
255 |
0 |
Y |
N |
电子奖状 |
|
|
14 |
number_of_winners |
varchar |
64 |
0 |
Y |
N |
获奖人数 |
|
|
15 |
award_remarks |
text |
65535 |
0 |
Y |
N |
获奖备注 |
|
|
16 |
praise_len |
int |
10 |
0 |
N |
N |
0 |
点赞数 |
|
17 |
create_time |
datetime |
19 |
0 |
N |
N |
CURRENT_TIMESTAMP |
创建时间 |
|
18 |
update_time |
timestamp |
19 |
0 |
N |
N |
CURRENT_TIMESTAMP |
更新时间 |
|
编号 |
名称 |
数据类型 |
长度 |
小数位 |
允许空值 |
主键 |
默认值 |
说明 |
|
1 |
award_notification_id |
int |
10 |
0 |
N |
Y |
获奖通知ID |
|
|
2 |
notification_title |
varchar |
64 |
0 |
Y |
N |
通知标题 |
|
|
3 |
student_users |
int |
10 |
0 |
Y |
N |
0 |
学生用户 |
|
4 |
student_name |
varchar |
64 |
0 |
Y |
N |
学生姓名 |
|
|
5 |
comprehensive_score |
varchar |
64 |
0 |
Y |
N |
综合得分 |
|
|
6 |
scoring_content |
text |
65535 |
0 |
Y |
N |
得分内容 |
|
|
7 |
awards |
varchar |
64 |
0 |
Y |
N |
获奖奖项 |
|
|
8 |
award_amount |
varchar |
64 |
0 |
Y |
N |
奖项金额 |
|
|
9 |
notification_content |
text |
65535 |
0 |
Y |
N |
通知内容 |
|
|
10 |
create_time |
datetime |
19 |
0 |
N |
N |
CURRENT_TIMESTAMP |
创建时间 |
|
11 |
update_time |
timestamp |
19 |
0 |
N |
N |
CURRENT_TIMESTAMP |
更新时间 |
|
编号 |
名称 |
数据类型 |
长度 |
小数位 |
允许空值 |
主键 |
默认值 |
说明 |
|
1 |
collect_id |
int |
10 |
0 |
N |
Y |
收藏ID: |
|
|
2 |
user_id |
int |
10 |
0 |
N |
N |
0 |
收藏人ID: |
|
3 |
source_table |
varchar |
255 |
0 |
Y |
N |
来源表: |
|
|
4 |
source_field |
varchar |
255 |
0 |
Y |
N |
来源字段: |
|
|
5 |
source_id |
int |
10 |
0 |
N |
N |
0 |
来源ID: |
|
6 |
title |
varchar |
255 |
0 |
Y |
N |
标题: |
|
|
7 |
img |
varchar |
255 |
0 |
Y |
N |
封面: |
|
|
8 |
create_time |
timestamp |
19 |
0 |
N |
N |
CURRENT_TIMESTAMP |
创建时间: |
|
9 |
update_time |
timestamp |
19 |
0 |
N |
N |
CURRENT_TIMESTAMP |
更新时间: |
|
编号 |
名称 |
数据类型 |
长度 |
小数位 |
允许空值 |
主键 |
默认值 |
说明 |
|
1 |
comment_id |
int |
10 |
0 |
N |
Y |
评论ID: |
|
|
2 |
user_id |
int |
10 |
0 |
N |
N |
0 |
评论人ID: |
|
3 |
reply_to_id |
int |
10 |
0 |
N |
N |
0 |
回复评论ID:空为0 |
|
4 |
content |
longtext |
2147483647 |
0 |
Y |
N |
内容: |
|
|
5 |
nickname |
varchar |
255 |
0 |
Y |
N |
昵称: |
|
|
6 |
avatar |
varchar |
255 |
0 |
Y |
N |
头像地址:[0,255] |
|
|
7 |
create_time |
timestamp |
19 |
0 |
N |
N |
CURRENT_TIMESTAMP |
创建时间: |
|
8 |
update_time |
timestamp |
19 |
0 |
N |
N |
CURRENT_TIMESTAMP |
更新时间: |
|
9 |
source_table |
varchar |
255 |
0 |
Y |
N |
来源表: |
|
|
10 |
source_field |
varchar |
255 |
0 |
Y |
N |
来源字段: |
|
|
11 |
source_id |
int |
10 |
0 |
N |
N |
0 |
来源ID: |
|
编号 |
名称 |
数据类型 |
长度 |
小数位 |
允许空值 |
主键 |
默认值 |
说明 |
|
1 |
competition_projects_id |
int |
10 |
0 |
N |
Y |
竞赛项目ID |
|
|
2 |
project_number |
varchar |
64 |
0 |
Y |
N |
项目编号 |
|
|
3 |
entry_name |
varchar |
64 |
0 |
Y |
N |
项目名称 |
|
|
4 |
project_classification |
varchar |
64 |
0 |
Y |
N |
项目分类 |
|
|
5 |
project_bonus_points |
varchar |
64 |
0 |
Y |
N |
项目加分 |
|
|
6 |
cover_photo |
varchar |
255 |
0 |
Y |
N |
封面图片 |
|
|
7 |
project_description |
text |
65535 |
0 |
Y |
N |
项目描述 |
|
|
8 |
praise_len |
int |
10 |
0 |
N |
N |
0 |
点赞数 |
|
9 |
create_time |
datetime |
19 |
0 |
N |
N |
CURRENT_TIMESTAMP |
创建时间 |
|
10 |
update_time |
timestamp |
19 |
0 |
N |
N |
CURRENT_TIMESTAMP |
更新时间 |
表comprehensive_evaluation (综合测评)
|
编号 |
名称 |
数据类型 |
长度 |
小数位 |
允许空值 |
主键 |
默认值 |
说明 |
|
1 |
comprehensive_evaluation_id |
int |
10 |
0 |
N |
Y |
综合测评ID |
|
|
2 |
student_users |
int |
10 |
0 |
Y |
N |
0 |
学生用户 |
|
3 |
department_name |
varchar |
64 |
0 |
Y |
N |
院系名称 |
|
|
4 |
grade_name |
varchar |
64 |
0 |
Y |
N |
年级名称 |
|
|
5 |
class_name |
varchar |
64 |
0 |
Y |
N |
班级名称 |
|
|
6 |
student_name |
varchar |
64 |
0 |
Y |
N |
学生姓名 |
|
|
7 |
student_gender |
varchar |
64 |
0 |
Y |
N |
学生性别 |
|
|
8 |
student_phone_number |
varchar |
64 |
0 |
Y |
N |
学生电话 |
|
|
9 |
proof_materials |
varchar |
255 |
0 |
Y |
N |
证明材料 |
|
|
10 |
evaluation_content |
text |
65535 |
0 |
Y |
N |
测评内容 |
|
|
11 |
evaluation_remarks |
text |
65535 |
0 |
Y |
N |
测评备注 |
|
|
12 |
comprehensive_score |
varchar |
64 |
0 |
Y |
N |
综合得分 |
|
|
13 |
scoring_content |
text |
65535 |
0 |
Y |
N |
得分内容 |
|
|
14 |
examine_state |
varchar |
16 |
0 |
N |
N |
未审核 |
审核状态 |
|
15 |
examine_reply |
varchar |
16 |
0 |
Y |
N |
审核回复 |
|
|
16 |
create_time |
datetime |
19 |
0 |
N |
N |
CURRENT_TIMESTAMP |
创建时间 |
|
17 |
update_time |
timestamp |
19 |
0 |
N |
N |
CURRENT_TIMESTAMP |
更新时间 |
表dormitory_civilization (宿舍文明)
|
编号 |
名称 |
数据类型 |
长度 |
小数位 |
允许空值 |
主键 |
默认值 |
说明 |
|
1 |
dormitory_civilization_id |
int |
10 |
0 |
N |
Y |
宿舍文明ID |
|
|
2 |
dormitory_name |
varchar |
64 |
0 |
Y |
N |
宿舍名称 |
|
|
3 |
dormitory_population |
varchar |
64 |
0 |
Y |
N |
宿舍人数 |
|
|
4 |
dormitory_rating |
varchar |
64 |
0 |
Y |
N |
宿舍评分 |
|
|
5 |
cover_photo |
varchar |
255 |
0 |
Y |
N |
封面图片 |
|
|
6 |
violation_records |
text |
65535 |
0 |
Y |
N |
违规记录 |
|
|
7 |
evaluation_content |
text |
65535 |
0 |
Y |
N |
评比内容 |
|
|
8 |
praise_len |
int |
10 |
0 |
N |
N |
0 |
点赞数 |
|
9 |
create_time |
datetime |
19 |
0 |
N |
N |
CURRENT_TIMESTAMP |
创建时间 |
|
10 |
update_time |
timestamp |
19 |
0 |
N |
N |
CURRENT_TIMESTAMP |
更新时间 |
|
编号 |
名称 |
数据类型 |
长度 |
小数位 |
允许空值 |
主键 |
默认值 |
说明 |
|
1 |
evaluation_task_id |
int |
10 |
0 |
N |
Y |
评测任务ID |
|
|
2 |
task_number |
varchar |
64 |
0 |
Y |
N |
任务编号 |
|
|
3 |
task_name |
varchar |
64 |
0 |
Y |
N |
任务名称 |
|
|
4 |
start_date |
date |
10 |
0 |
Y |
N |
开始日期 |
|
|
5 |
end_date |
date |
10 |
0 |
Y |
N |
结束日期 |
|
|
6 |
cover_photo |
varchar |
255 |
0 |
Y |
N |
封面图片 |
|
|
7 |
evaluation_method |
text |
65535 |
0 |
Y |
N |
测评方式 |
|
|
8 |
task_weight |
text |
65535 |
0 |
Y |
N |
任务权重 |
|
|
9 |
task_content |
text |
65535 |
0 |
Y |
N |
任务内容 |
|
|
10 |
praise_len |
int |
10 |
0 |
N |
N |
0 |
点赞数 |
|
11 |
create_time |
datetime |
19 |
0 |
N |
N |
CURRENT_TIMESTAMP |
创建时间 |
|
12 |
update_time |
timestamp |
19 |
0 |
N |
N |
CURRENT_TIMESTAMP |
更新时间 |
|
编号 |
名称 |
数据类型 |
长度 |
小数位 |
允许空值 |
主键 |
默认值 |
说明 |
|
1 |
hits_id |
int |
10 |
0 |
N |
Y |
点赞ID: |
|
|
2 |
user_id |
int |
10 |
0 |
N |
N |
0 |
点赞人: |
|
3 |
create_time |
timestamp |
19 |
0 |
N |
N |
CURRENT_TIMESTAMP |
创建时间: |
|
4 |
update_time |
timestamp |
19 |
0 |
N |
N |
CURRENT_TIMESTAMP |
更新时间: |
|
5 |
source_table |
varchar |
255 |
0 |
Y |
N |
来源表: |
|
|
6 |
source_field |
varchar |
255 |
0 |
Y |
N |
来源字段: |
|
|
7 |
source_id |
int |
10 |
0 |
N |
N |
0 |
来源ID: |
|
编号 |
名称 |
数据类型 |
长度 |
小数位 |
允许空值 |
主键 |
默认值 |
说明 |
|
1 |
notice_id |
mediumint |
8 |
0 |
N |
Y |
公告id: |
|
|
2 |
title |
varchar |
125 |
0 |
N |
N |
标题: |
|
|
3 |
content |
longtext |
2147483647 |
0 |
Y |
N |
正文: |
|
|
4 |
create_time |
timestamp |
19 |
0 |
N |
N |
CURRENT_TIMESTAMP |
创建时间: |
|
5 |
update_time |
timestamp |
19 |
0 |
N |
N |
CURRENT_TIMESTAMP |
更新时间: |
|
编号 |
名称 |
数据类型 |
长度 |
小数位 |
允许空值 |
主键 |
默认值 |
说明 |
|
1 |
practical_experience_id |
int |
10 |
0 |
N |
Y |
实践经历ID |
|
|
2 |
student_users |
int |
10 |
0 |
Y |
N |
0 |
学生用户 |
|
3 |
student_name |
varchar |
64 |
0 |
Y |
N |
学生姓名 |
|
|
4 |
department_name |
varchar |
64 |
0 |
Y |
N |
院系名称 |
|
|
5 |
grade_name |
varchar |
64 |
0 |
Y |
N |
年级名称 |
|
|
6 |
class_name |
varchar |
64 |
0 |
Y |
N |
班级名称 |
|
|
7 |
student_gender |
varchar |
64 |
0 |
Y |
N |
学生性别 |
|
|
8 |
student_phone_number |
varchar |
64 |
0 |
Y |
N |
学生电话 |
|
|
9 |
practice_name |
varchar |
64 |
0 |
Y |
N |
实践名称 |
|
|
10 |
practice_date |
date |
10 |
0 |
Y |
N |
实践日期 |
|
|
11 |
practice_location |
varchar |
64 |
0 |
Y |
N |
实践地点 |
|
|
12 |
participate_in_the_project |
varchar |
64 |
0 |
Y |
N |
参与项目 |
|
|
13 |
practical_content |
text |
65535 |
0 |
Y |
N |
实践内容 |
|
|
14 |
create_time |
datetime |
19 |
0 |
N |
N |
CURRENT_TIMESTAMP |
创建时间 |
|
15 |
update_time |
timestamp |
19 |
0 |
N |
N |
CURRENT_TIMESTAMP |
更新时间 |
|
编号 |
名称 |
数据类型 |
长度 |
小数位 |
允许空值 |
主键 |
默认值 |
说明 |
|
1 |
praise_id |
int |
10 |
0 |
N |
Y |
点赞ID: |
|
|
2 |
user_id |
int |
10 |
0 |
N |
N |
0 |
点赞人: |
|
3 |
create_time |
timestamp |
19 |
0 |
N |
N |
CURRENT_TIMESTAMP |
创建时间: |
|
4 |
update_time |
timestamp |
19 |
0 |
N |
N |
CURRENT_TIMESTAMP |
更新时间: |
|
5 |
source_table |
varchar |
255 |
0 |
Y |
N |
来源表: |
|
|
6 |
source_field |
varchar |
255 |
0 |
Y |
N |
来源字段: |
|
|
7 |
source_id |
int |
10 |
0 |
N |
N |
0 |
来源ID: |
|
8 |
status |
bit |
1 |
0 |
N |
N |
1 |
点赞状态:1为点赞,0已取消 |
|
编号 |
名称 |
数据类型 |
长度 |
小数位 |
允许空值 |
主键 |
默认值 |
说明 |
|
1 |
slides_id |
int |
10 |
0 |
N |
Y |
轮播图ID: |
|
|
2 |
title |
varchar |
64 |
0 |
Y |
N |
标题: |
|
|
3 |
content |
varchar |
255 |
0 |
Y |
N |
内容: |
|
|
4 |
url |
varchar |
255 |
0 |
Y |
N |
链接: |
|
|
5 |
img |
varchar |
255 |
0 |
Y |
N |
轮播图: |
|
|
6 |
hits |
int |
10 |
0 |
N |
N |
0 |
点击量: |
|
7 |
create_time |
timestamp |
19 |
0 |
N |
N |
CURRENT_TIMESTAMP |
创建时间: |
|
8 |
update_time |
timestamp |
19 |
0 |
N |
N |
CURRENT_TIMESTAMP |
更新时间: |
|
编号 |
名称 |
数据类型 |
长度 |
小数位 |
允许空值 |
主键 |
默认值 |
说明 |
|
1 |
student_files_id |
int |
10 |
0 |
N |
Y |
学生档案ID |
|
|
2 |
student_users |
int |
10 |
0 |
Y |
N |
0 |
学生用户 |
|
3 |
student_name |
varchar |
64 |
0 |
Y |
N |
学生姓名 |
|
|
4 |
department_name |
varchar |
64 |
0 |
Y |
N |
院系名称 |
|
|
5 |
grade_name |
varchar |
64 |
0 |
Y |
N |
年级名称 |
|
|
6 |
class_name |
varchar |
64 |
0 |
Y |
N |
班级名称 |
|
|
7 |
student_gender |
varchar |
64 |
0 |
Y |
N |
学生性别 |
|
|
8 |
student_phone_number |
varchar |
64 |
0 |
Y |
N |
学生电话 |
|
|
9 |
student_status |
varchar |
64 |
0 |
Y |
N |
学生学籍 |
|
|
10 |
course_grades |
varchar |
64 |
0 |
Y |
N |
课程成绩 |
|
|
11 |
social_practice |
text |
65535 |
0 |
Y |
N |
社会实践 |
|
|
12 |
competition_awards |
text |
65535 |
0 |
Y |
N |
竞赛获奖 |
|
|
13 |
copyright |
text |
65535 |
0 |
Y |
N |
著作权 |
|
|
14 |
student_patents |
text |
65535 |
0 |
Y |
N |
学生专利 |
|
|
15 |
punishment_content |
text |
65535 |
0 |
Y |
N |
处罚内容 |
|
|
16 |
create_time |
datetime |
19 |
0 |
N |
N |
CURRENT_TIMESTAMP |
创建时间 |
|
17 |
update_time |
timestamp |
19 |
0 |
N |
N |
CURRENT_TIMESTAMP |
更新时间 |
|
编号 |
名称 |
数据类型 |
长度 |
小数位 |
允许空值 |
主键 |
默认值 |
说明 |
|
1 |
student_users_id |
int |
10 |
0 |
N |
Y |
学生用户ID |
|
|
2 |
department_name |
varchar |
64 |
0 |
Y |
N |
院系名称 |
|
|
3 |
grade_name |
varchar |
64 |
0 |
Y |
N |
年级名称 |
|
|
4 |
class_name |
varchar |
64 |
0 |
Y |
N |
班级名称 |
|
|
5 |
student_name |
varchar |
64 |
0 |
Y |
N |
学生姓名 |
|
|
6 |
student_gender |
varchar |
64 |
0 |
Y |
N |
学生性别 |
|
|
7 |
student_phone_number |
varchar |
16 |
0 |
Y |
N |
学生电话 |
|
|
8 |
examine_state |
varchar |
16 |
0 |
N |
N |
已通过 |
审核状态 |
|
9 |
user_id |
int |
10 |
0 |
N |
N |
0 |
用户ID |
|
10 |
create_time |
datetime |
19 |
0 |
N |
N |
CURRENT_TIMESTAMP |
创建时间 |
|
11 |
update_time |
timestamp |
19 |
0 |
N |
N |
CURRENT_TIMESTAMP |
更新时间 |
|
编号 |
名称 |
数据类型 |
长度 |
小数位 |
允许空值 |
主键 |
默认值 |
说明 |
|
1 |
upload_id |
int |
10 |
0 |
N |
Y |
上传ID |
|
|
2 |
name |
varchar |
64 |
0 |
Y |
N |
文件名 |
|
|
3 |
path |
varchar |
255 |
0 |
Y |
N |
访问路径 |
|
|
4 |
file |
varchar |
255 |
0 |
Y |
N |
文件路径 |
|
|
5 |
display |
varchar |
255 |
0 |
Y |
N |
显示顺序 |
|
|
6 |
father_id |
int |
10 |
0 |
Y |
N |
0 |
父级ID |
|
7 |
dir |
varchar |
255 |
0 |
Y |
N |
文件夹 |
|
|
8 |
type |
varchar |
32 |
0 |
Y |
N |
文件类型 |
|
编号 |
名称 |
数据类型 |
长度 |
小数位 |
允许空值 |
主键 |
默认值 |
说明 |
|
1 |
user_id |
mediumint |
8 |
0 |
N |
Y |
用户ID:[0,8388607]用户获取其他与用户相关的数据 |
|
|
2 |
state |
smallint |
5 |
0 |
N |
N |
1 |
账户状态:[0,10](1可用|2异常|3已冻结|4已注销) |
|
3 |
user_group |
varchar |
32 |
0 |
Y |
N |
所在用户组:[0,32767]决定用户身份和权限 |
|
|
4 |
login_time |
timestamp |
19 |
0 |
N |
N |
CURRENT_TIMESTAMP |
上次登录时间: |
|
5 |
phone |
varchar |
11 |
0 |
Y |
N |
手机号码:[0,11]用户的手机号码,用于找回密码时或登录时 |
|
|
6 |
phone_state |
smallint |
5 |
0 |
N |
N |
0 |
手机认证:[0,1](0未认证|1审核中|2已认证) |
|
7 |
username |
varchar |
16 |
0 |
N |
N |
用户名:[0,16]用户登录时所用的账户名称 |
|
|
8 |
nickname |
varchar |
16 |
0 |
Y |
N |
昵称:[0,16] |
|
|
9 |
password |
varchar |
64 |
0 |
N |
N |
密码:[0,32]用户登录所需的密码,由6-16位数字或英文组成 |
|
|
10 |
|
varchar |
64 |
0 |
Y |
N |
邮箱:[0,64]用户的邮箱,用于找回密码时或登录时 |
|
|
11 |
email_state |
smallint |
5 |
0 |
N |
N |
0 |
邮箱认证:[0,1](0未认证|1审核中|2已认证) |
|
12 |
avatar |
varchar |
255 |
0 |
Y |
N |
头像地址:[0,255] |
|
|
13 |
open_id |
varchar |
255 |
0 |
Y |
N |
针对获取用户信息字段 |
|
|
14 |
create_time |
timestamp |
19 |
0 |
N |
N |
CURRENT_TIMESTAMP |
创建时间: |
|
15 |
vip_level |
varchar |
255 |
0 |
Y |
N |
会员等级 |
|
|
16 |
vip_discount |
double |
11 |
2 |
Y |
N |
0.00 |
会员折扣 |
4.1登录模块
管理员和学生在登录界面输入用户名+密码,点击“登录”按钮,系统在用户数据库表中会对管理员和学生的账号进行匹配,账号+密码正确的话,就会登录到系统中各个用户的主管理界面,否则提示对应的信息,返回到登录的界面,其主界面展示如下图4.1所示。
图4.1 登录界面图
4.2用户管理模块
管理员可以对系统中所有的用户角色进行管控,包含了管理员和学生这两种角色,如果需要添加新的用户,点击页面中的“添加”按钮根据提示输入上用户信息,点击“提交”以后在对应的用户界面就可以查看到了,可以点击用户后面的“删除”按钮直接删除某一用户,这里以学生用户为例。界面如下图4.2所示。
图4.2 用户管理界面图
4.3学生档案管理模块
学生在登录以后,点击“学生档案”可以查看个人的档案详情信息,界面如下图4.3所示。
图4.3 学生档案详情界面图
管理员点击“学生档案管理”这个按钮可以查看到系统中的学生档案信息,支持通过学生姓名或院系名称进行查询学生档案信息,如果想要添加新的学生档案信息,点击“新增”按钮,然后根据提示填写好学生档案详细信息,点击提交所新增的学生档案信息在数据库就保存下来了,也可以选择要删除的学生档案信息直接点击“删除”按钮进行学生档案信息的删除。界面如下图4.4所示。
图4.4添加学生档案管理界面图
4.4学术活动管理模块
管理员在学术活动管理页面,支持通过学生姓名或院系名称进行查询学术活动信息,如果想要添加新的学术活动信息,点击“新增”按钮,然后根据提示填写好学术活动详细信息,点击提交所新增的学术活动在数据库就保存下来了,也可以选择要删除的学术活动直接点击“删除”按钮进行学术活动的删除。如下图4.5所示,
图4.5 添加学术活动界面图
学生用户点击“学术活动”这个按钮可以查看到系统中管理员添加的所有学术活动信息,点击后面的“详情”会进入详情界面;界面如下图4.6所示。
图4.7 学术活动展示界面图
4.5实践经历管理模块
学生用户点击“实践经历”这个菜单,可以查看个人的实践经历详情信息;界面如下图4.8所示。
图4.8 实践经历界面图
管理员点击实践活动管理页面,支持通过学生姓名或院系名称进行查询实践活动,如果想要添加新的实践活动,点击“新增”按钮,然后根据提示填写好实践活动详细信息,点击提交所新增的实践活动在数据库就保存下来了,也可以选择要删除的实践活动信息直接点击“删除”按钮进行实践活动的删除,如下图4.9所示,
图4.9 添加实践经历界面图
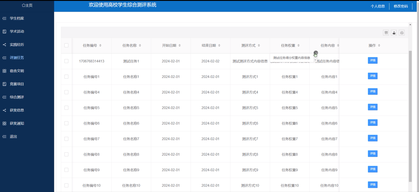
4.6评测任务管理模块
管理员在评测任务管理页面,支持通过任务名称进行查询评测任务信息,如果想要添加新的评测任务信息,点击“新增”按钮,然后根据提示填写好评测任务详细信息,点击提交所新增的评测任务信息在数据库就保存下来了,也可以选择要删除的评测任务直接点击“删除”按钮进行评测任务的删除,界面如下图4.10所示。
图4.9 添加测评任务界面图
学生用户点击“评测任务”这个菜单,可以查看到系统中管理员添加的所有评测任务信息,点击后面的“详情”会进入详情界面;界面如下图4.10所示。
图4.10 测评任务展示界面图
4.7宿舍文明管理模块
学生用户点击“宿舍文明”这个菜单,可以查看到系统中管理员添加的所有宿舍文明信息,点击后面的“详情”会进入详情界面;界面如下图4.10所示。
图4.10 宿舍文明界面图
管理员在宿舍文明管理一栏,支持通过宿舍名称进行查询宿舍文明信息,如果想要添加新的宿舍文明信息,点击“新增”按钮,然后根据提示填写好宿舍文明详细信息,点击提交所新增的宿舍文明信息在数据库就保存下来了,也可以选择要删除的宿舍文明直接点击“删除”按钮进行宿舍文明的删除,界面如下图4.11所示。
图4.11 添加宿舍文明界面图
4.8综合测评管理模块
管理员在综合测评一栏,支持通过院系名称或学生姓名进行查询学生提交的综合测评信息,点击后面的“详情”会进入详情界面并进行审核回复操作,点击后面的“获奖信息”根据提示填写好获奖的相关信息,提交后台获奖信息在数据库就保存下来了,也可进行重置或删除操作;界面如下图4.12所示。
图4.12 综合测评审核界面图
学生用户点击“综合测评”这个菜单,点击“新增”根据系统提示输入综合测评相关信息完成新增,提交后台由管理员进行审核,也可进行重置等操作;界面如下图4.12所示。
图4.12 添加综合测评界面图
5.1测试的目的
通过前面章节的介绍,我们可以看到本高校学生综合测评系统已经完成了,但是能不能投入使用还是未知,因为在每个项目正式使用之前必须对开发的项目进行测试,如果不进行测试一旦投入使用可能会出现很多未可知的问题,比如使用人数太多导致系统瘫痪,比如某一功能存在bug信息填写错误等等,这些错误将给使用者带来很多的困扰,甚至造成更大的损失,因此测试是项目投入使用的最后一步,为用户提供一个运行顺畅、完美的项目也就是我们进行最后测试的目的。
5.2系统部分测试
用户登录功能测试:
表5.1 用户登录功能测试表
|
测试名称 |
测试功能 |
操作过程 |
预期结果 |
测试结果 |
|
用户登录模块测试 |
用户登录成功的情况 |
点击前登录界面输入账号和密码分别输入admin和admin后点击“登录”按钮。 |
登录成功并调整到用户界面 |
正确 |
学生档案添加功能测试:
表5.2 学生档案添加功能测试表
|
测试名称 |
测试功能 |
操作过程 |
预期结果 |
测试结果 |
|
学生档案添加模块测试 |
学生档案添加成功的情况 |
在学生档案的页面中将点击添加,输入学生档案相关信息,输入正确的信息后然后点击“提交”按钮。 |
提示添加成功 |
正确 |
|
学生档案添加模块测试 |
学生档案添加失败的情况 |
在学生档案页面中不填写的学生姓名、院系名称等信息,其他信息正常输入“提交”按钮。 |
提示“添加失败,信息不能为空” |
正确 |
查询学生档案功能模块测试:
表5.3 查询学生档案功能测试表
|
测试名称 |
测试功能 |
操作过程 |
预期结果 |
测试结果 |
|
查询学生档案信息功能测试 |
查询成功的情况 |
在学生档案界面输入学生姓名称进行查询 |
查询成功 |
正确 |
综合测评添加功能测试:
表5.4 学生综合测评添加功能测试表
|
测试名称 |
测试功能 |
操作过程 |
预期结果 |
测试结果 |
|
综合测评添加模块测试 |
综合测评添加成功的情况 |
在综合测评的页面中将点击添加,输入测评内容和测评备注等信息,输入正确的信息后然后点击“提交”按钮。 |
提示添加成功 |
正确 |
|
综合测评添加模块测试 |
综合测评添加失败的情况 |
在综合测评页面中不填写的测评内容,其他信息正常输入“提交”按钮。 |
提示“添加失败,信息不能为空” |
正确 |
5.3系统测试结果
通过编写高校学生综合测评系统的测试用例,已经检测完毕用户的登录模块、学生档案添加模块、查询学生档案模块、综合测评添加模块的功能测试,在对以上功能得测试过程中,发现了系统中的很多漏送并进行了完善,经过多人在线进行测试,系统完全可以正常运行,当然在后期的维护中系统将不断完善。
在开发本高校学生综合测评系统之前我胸有成竹,觉得很简单,但在实际的开发中我发现了自身的很多问题,许多编程思想和方法都还没有掌握牢靠,比如Bootsatrp、Jquery、AJAX 、Spring、SpringMVC、mybeatis等许多Java Web开发技术,通过开发这个高校学生综合测评系统我成长了很多,懂得了做什么事情都要脚踏实地,不能眼高手低,在本次高校学生综合测评系统的开发中我逐渐掌握逐渐熟悉的技术。
本次高校学生综合测评系统的开发中我还学会了例如良好的编程思想和完善的规划思想。在着手编程之前需要罗列出程序框架的大概,脑海中构建出程序的主题框架。做好这一步我们才能胸有成竹的经行开发项目。当设计框架了熟于心之后,需要思考本次编程所需的主要知识点和技术点,并充分学习。如此一来项目的开发才能循序渐进、如丝般顺滑,长久以往就能养成良好的开发习惯。一个程序好不好还要看出的bug多不多,如果在项目完成前做好bug的查验与预防可能发生的事故才能保证程序的稳定长久性运行。如果项目在完工后出现各种问题自己,那么在进入社会后,不仅会给公司团队带来麻烦和增加不必要的工作,还会导致客户流失,公司对自己的评价下降。
在本次项目中我也暴露了诸多问题。对于Java的编程知识有所欠缺,环境配置和算法上出现诸多问题,时常导致项目运行出错,或者目标的实现有问题。或者实现想法时算法未优化,使得代码冗长,程序运行不顺畅。
[1]Sports Work Strategy of College Counselors Based on MySQL Database Big Data Analysis[J]. International Journal of Information Technology and Web Engineering (IJITWE), 2023, 18 (1): 1-14.
[2]王敏. 基于SSM的高校学生综合测评管理系统设计与实现[J]. 电脑知识与技术, 2023, 19 (29): 59-62+70.
[3]李开才, 王依兴, 孙彬. 一种高校学生管理用综合测评系统及方法[P]. 山东省: CN116664014A, 2023-08-29.
[4]Developing a MySQL Database for the Provenance of Black Tiger Prawns (Penaeus monodon).[J]. Foods (Basel, Switzerland), 2023, 12 (14):
[5]Leveraging well-formedness and cognitive level classifiers for automatic question generation on Java technical passages using T5 transformer[J]. International Journal of Information Technology, 2023, 15 (4): 1961-1973.
[6]马帅, 陈孝柱, 杨旭东, 沈泽军, 郑瑞琪. 一种互联网高校学生综合测评管理系统方法[P]. 安徽省: CN112137597B, 2023-04-07.
[7]胡俊敏. 高校学生综合素质测评多维度分析系统的设计与实现[J]. 黑河学院学报, 2023, 14 (02): 63-65.
[8]The effect of financial literacy and social media on micro capital through financial technology in the creative industry sector in East Java[J]. Cogent Economics & Finance, 2022, 10 (1):
[9]颜丽, 夏旭晨, 刘福宇. 高校学生综合素质测评系统的设计与实现——以萍乡学院为例[J]. 萍乡学院学报, 2020, 37 (06): 88-92.
[10]禹云. 大数据时代背景下的高校学生综合测评系统设计与实现[J]. 科技创新与应用, 2020, (30): 37-38.
[11]茆灵铖, 谢桂芳, 邵周伟, 时海茹, 蒋秀莲. 基于大数据的高校智慧校园学生综合测评系统设计与研究[J]. 软件工程, 2020, 23 (05): 43-45.
[12]殷文俊. 基于大数据分析的学生综合测评系统设计与实现[J]. 鞍山师范学院学报, 2020, 22 (02): 17-23.
[13]王燕贞, 沈毅波. 基于SSM框架的高校学生综合测评系统设计与实现[J]. 通化师范学院学报, 2020, 41 (04): 58-63.
[14]茆灵铖, 谢桂芳, 邵周伟, 凡玲, 蒋秀莲. 高校智慧校园学生综合测评系统数据挖掘模型研究[J]. 办公自动化, 2020, 25 (01): 15-17.
[15]刘石伟, 李湘, 杜建辉, 吾舒柯孜. 学生综合测评系统的设计与实现[J]. 电脑知识与技术, 2019, 15 (29): 43-46.
[16]李文全, 徐素萍, 李丹. 基于云计算的高校学生综合素质测评系统研究[J]. 计算机技术与发展, 2019, 29 (03): 190-193.
[17]刘建明, 关安培. 高校学生综合测评信息平台的设计与实现[J]. 玉林师范学院学报, 2018, 39 (05): 127-134.
[18]李文全, 徐素萍. 高校学生综合素质测评系统的设计与实现[J]. 计算机时代, 2018, (09): 37-40+44.
[19]许雯. 高校学生综合素质测评系统的研究与设计[J]. 福建电脑, 2017, 33 (07): 127+158.
[20]申华. 基于大数据的高校学生综合测评系统设计与实现[D]. 北京工业大学, 2017.
致谢
至此论文结束,感谢您的阅读。在此我要特别的感谢我的导师,虽然我在实习期间很忙,论文撰写的时候经常是停停改改,但是我的导师依旧十分的负责,时不时的询问我的任务进展情况,跟进我的论文进度,在指导老师的帮助下,我逐步完成了自己的论文和程序,从导师身上也学习到很多知识和经验,这些知识和经验令我受益匪浅。同时我也从导师身上看到了自己的不足,不论是在技术层面上还是在对待工作的态度上,导师如同明镜一般照出了我的缺点我的不足。此外,我还要感谢在我实习期间在论文和程序上帮助过我的同学和社会人士,此前我对于SSM框架方面的一些知识还不了解,是他们在我编写程序过程中给了我很多的启发和感想,也帮助了我对于程序的调试和检测。没有他们我是不能顺利完成本次毕业设计的。至此,我的毕业设计就花上了一个圆满的句号了。
更多推荐



所有评论(0)