【Nodejs商城系统】(免费领源码+演示录像)|可做计算机毕设Java、Python、PHP、小程序APP、C#、爬虫大数据、单片机、文案
此商城系统主要包括了前端Vue框架,后端Express框架技术的开发,数据库的建立和后台管理员的管理,并且采用Nodejs语言进行开发,使用MYSQL数据库存储相关的数据。从而实现了商城管理的相关功能,包含用户注册、登陆,查看商品信息、公告信息等信息,商家注册、登录,添加商品信息,对商品进行发货,管理员的管理,用户、商家、商品种类、商品信息、论坛、系统和订单等功能
摘 要
随着科学技术水平的逐年发展,企业和高校对信息化建设提出了新的规范要求和建设标准,如何有效的利用信息化建设改善自身对于现代化的高校以及企业来讲极为重要。在信息管理活动中,主要分为信息数据的存储,信息数据的相互交换以及信息系统的开发。只有当信息经过一定的处理后,才能为社会提供更好更有效的财富。所以本人开发的商城系统就是通过将商品信息、论坛进行一定的处理后,让用户及时了解和查询相关的信息,从而为用户提供更好的交互服务环境,让系统更加智能化。
此商城系统主要包括了前端Vue框架,后端Express框架技术的开发,数据库的建立和后台管理员的管理,并且采用Nodejs语言进行开发,使用MYSQL数据库存储相关的数据。从而实现了商城管理的相关功能,包含用户注册、登陆,查看商品信息、公告信息等信息,商家注册、登录,添加商品信息,对商品进行发货,管理员的管理,用户、商家、商品种类、商品信息、论坛、系统和订单等功能,其操作简单,界面友好,运行比较稳定,于是适用于大部分用户。
关键词:商城系统;Express框架;Nodejs语言;MYSQL数据库;
Abstract
With the continuous development of science and technology, enterprises and universities have put forward new regulatory requirements and construction standards for information technology construction. It is extremely important for modern universities and enterprises to effectively utilize information technology construction to improve themselves. In information management activities, it is mainly divided into the storage of information data, the exchange of information data, and the development of information systems. Only after certain processing can information provide better and more effective wealth for society. So the mall system I developed is designed to provide users with a better interactive service environment and make the system more intelligent by processing product information and forums to enable them to timely understand and query relevant information.
This shopping mall system mainly includes the development of front-end Vue framework, back-end Express framework technology, database establishment, and back-end administrator management. It is developed using Nodejs language and uses MYSQL database to store relevant data. Thus, the relevant functions of mall management have been implemented, including user registration, login, viewing product information, announcement information, merchant registration, login, adding product information, shipping products, administrator management, user, merchant, product type, product information, forum, system, and order functions. Its operation is simple, user-friendly, and runs relatively stably, making it suitable for most users.
Keywords: Mall system; Express framework; Nodejs language; MYSQL database;
目 录
第一章 引言
1.1 课题意义
随着科学技术的飞速发展,人们对信息的要求越来越高,于是传统的信息技术越来越难以满足人们的要求[1]。其中,信息数据的存储是用来保证数据信息得到管理和安全保存,而信息交换则是用来保证信息数据传递的准确。而信息数据的开发则是对数据进行整合,而后使用合适的方法对数据进行挖掘与开发。只有当信息经过一定的处理后,才能为社会提供更好更有效的财富[2]。
近年来互联网技术的发展使得互联网产品和网站层出不穷,对信息技术的需求也不断提高,原有的人工管理方式面对大规模信息的涌入明显感觉到力不从心,也出现了大量缺陷与不足[3]。而伴随着计算机科学的发展,各行业开始考虑使用信息化管理系统来对工作进行管理。信息化商城系统对于管理者来讲不仅使用起来便捷方便,而且也为商城削减了大量的成本费用,通过信息网络的快速传输和共享,能够有效的降低管理工作的成本。而且在后续的开发方面,商城系统具有高度的伸缩性,能够进行快速的迭代和后续开发,为了促使商家和用户之间的交流,让商城更加具有现代化,因此设计了本次的商城系统[4]。本系统操作简单,灵活性较好上传信息,修改信息和查看信息都挺方便。
1.2 国内外研究现状
1.2.1 国内现状
国内的信息化技术在飞速迭代,但这些部分的管理系统发展因为缺乏经济的足够支撑,而导致其并没有跟上前沿的技术,落后于其他类型的软件的更替[5]。如果要实现一个完整的商城系统,面对大量并且动态变化的数据,数据库的使用能够对于数据的存储和管理,选择一款合适的数据库管理系统在整个系统的设计开发中是非常重要的[6]。从所在单位的实际工作需求出发,对商城系统进行了设计并加以实施。想要进一步优化管理效率,通过使用Express框架模式与EasyUI前台框架相结合,设计出了一款商城系统。
1.2.2 国外现状
国外,由于西方世界的工业革命先于国内,计算机的发展史也要长于国内,软件系统早已经过了漫长时间的优胜劣汰而愈见成熟,功能方面也能够很好的结合用户的需求,做出合理,相对完备的商城系统,可以在用户日常生活中发挥良好的作用[7]。2020年Abraham Flexner学者认为信息管理系统已经逐步成为一个独立的学科分支,它继承了其它众多学科的理论、方法与应用技术,它与多种学科有着紧密的联系。同时,管理信息系统作为一种应用工具,又广泛地应用与生活中各领域,并起着重要的作用,显示出强大的生命力。由此,对国外的商城系统可见一斑。国外成熟的商城系统可以实现很多人性化的功能,值得我们借鉴[8]。
1.3本论文的主要论文结构
第一章,引言。本章节大致描述了该课题的意义、国内外研究现状。
第二章,开发技术:系统主要使用了Nodejs语言,Express框架和myspl数据库,并对此做了介绍[9]。
第三章,系统分析:包括了系统总体结构、对系统的性能、功能、流程图进行了分析。
第四章,系统设计:对软件功能模块和数据库进行详细设计。
第五章,系统总体设计:对系统、管理员和用户、商家的功能进行描述。
第二章所用开发相关技术
2.1 Nodejs语言简介
Nodejs是使用最广泛的语言之一。它的代码是开源的,任何软件开发人员都可以使用。
Nodejs语言有很多功能,它的代码非常简单,并且有很多编写方法。它具有良好的对象定向性,对平台的使用没有要求。所有平台都可以以高安全性能运行,因此非常适合系统开发。
Nodejs平台可以声明无限制,并且可以在任何平台上运行。不需要用其他语言编辑的代码将运行。
2.2 Mysql 数据库简介
MySQL是一种简单的关系型数据库模型开发技术。本身MySQL就是一种关系型的数据库系统,其显著特点是轻便和快捷,数据库本身很小,但是它能够存储几十万甚至上百万的数据,对于简单的数据开发而言非常实用。尤其是小网站系统的开发恰到好处。MySQL数据库中每个数据集都是由多个表来组成的,每个表中都存在多列信息,表头为列的定义信息,每个列表都是对应列的数据集合信息。每一行都是代表一条单独的数据记录。这和其他关系型数据库是相同的。而每条数据可以通过键的方式来识别,有主键外键之分,主键一般用于固定的不会变化的数值,也不能为空。而外键则是用来连接表与表之间关系的。MySQL数据库在开发时,使用的是标准的SQL开发语言,这也使得MySQL数据库的操作对于开发程序的程序员来讲更加简便。
2.3 Express框架
Express是一个简洁而灵活的 node.js Web应用框架,提供一系列强大特性帮助你创建各种Web应用。 Express 不对node.js已有的特性进行二次抽象,我们只是在它之上扩展了Web应用所需的功能。丰富的HTTPI 具以及来自Connect框架的中间件随取随用,创建强健、友好的API变得快速又简单。
2.4 Vue框架简介
VUE是一套用于构建用户界面的渐进式框架。为了实现前后端分离的开发理念,开发前端 SPA(single page web application) 项目,实现数据绑定,路由配置,项目编译打包等一系列工作的技术框架。与其它大型框架不同的是,Vue 被设计为可以自底向上逐层应用。Vue 的核心库只关注视图层,不仅易于上手,还便于与第三方库或既有项目整合。另一方面,当与现代化的工具链以及各种支持类库结合使用时,Vue 也完全能够为复杂的单页应用提供驱动.
2.5 B/S模式
B/S(Browser/Server,浏览器/服务器)架构。这是一种网络结构模式,它将系统实现关键集中在服务器上,简化开发、维护与使用的成本,在用户的客户端只需要安装一个浏览器,服务器上准备好数据库工具即可通过浏览器实现数据的传递互通,完成用户所需的各项输出功能,
原理:B/S架构分为三层,界面层属最上层,主要用于实现用户与服务器的各类交互以及查询浏览访问结果。中间层为逻辑层,它是为了帮助用户端完成应用的逻辑。下层是数据层,在接收到各类访问请求后,能够进行独立运算,以此传递结果。
优点:这类架构便于使用,不需要在用户端安装才能使用,只要用户拥有对应内核的浏览器,便可直接开始访问数据和进行管理操作,大大提高使用效率。交互性也是十分突出,他能通过权限的设置实现多个客户的需求。相对于需要安装与客户端的另类架构而言,它无需进行频繁的更新安装包安装程序,在升级了服务器后,客户端即自动更新了版本,跟紧最新开发版本。
缺点:世间万物皆无十足完美,有长处必有不足,B/S架构的不足具体体现在以下几点:1、兼容性上不尽如人意,现如今市场众多的浏览器中良莠不齐,不同浏览器会有着各异的特性,使用的浏览器内核也不都相同。但是由于这种兼容性问题的出现,就避免不了部分浏览器不兼容的用户放弃开发或者使用这种架构。
第三章 需求分析
3.1 系统功能需求分析
对于用户而言,信息化系统的开发已经逐步成为各行业建设的必不可少的一部分,无论是高校还是企业单位等等,都在开发属于自己的内部平台,通过平台方式能够拉近用户与管理者的距离,通过建设的平台能够有效的降低成本,为用户、商家和管理员提供巨大便利[10]。从而设计出系统的框架、流程及其用例。现在可以根据此次设计的系统,对不同的功能,从而划分出不同的模块。因此此系统分成了三个模块,一个模块包括用户和商家管理模块,另一个模块是管理员管理模块。这三个模块相互存在,密不可分,最后还确立了每个模块相对于的具体功能。
本次课题主要实现以下内容,有系统功能分析的设计,数据库的连接和实现。并且管理员登陆可以实现以下管理,分别是用户、商家信息管理、商品信息、论坛、系统和订单等功能[11]。用户登陆成功后可以修改个人信息,购买商品等,以及查看商品信息等功能。商家登陆成功后可以修改个人信息,添加商品,以及对商品进行发货等功能。
3.2 系统环境需求分析
系统软件环境配置有Windows 7 or Windows 10操作系统。硬件环境配置有台式计算机(PC)一台或者笔记本电脑一台,如表3.1所示。
表3.1 运行环境硬件配置
|
硬件 |
配置 |
|
处理器 |
Intel 1G HZ以上 |
|
内存 |
1G以上 |
|
硬盘空间 |
16G以上 |
3.3 系统可行性分析
可行性分析是指通过比较项目的主要内容和支撑条件,如市场需求、资源供应、环境影响、资金筹措情况、盈利能力等,预测项目建成后可能产生的资金、经济效益、社会和环境影响,为项目决策提供依据的综合性系统分析方法。可行性研究报告编制的质量直接影响着投资决策的成,而可行性研究报告编制程序又决定了可行性研究报告能否得到有效执行。因此,必须重视可行性研究工作,提高其编制水平。可行性分析应当具有预见性、公正性、可靠性和科学性。
3.3.1 技术可行性分析
本系统是为了为用户寻找商城系统提供更加安全、高效、便捷的方式,本系统需要运用到Vue、MySQL和B/S结构等技术,这些技术在国内外已经非常成熟,在大学期间也有所涉及,相关的知识和工具在网络上也可以查到,再加上老师的指导,在技术上的难题可以得到解决。
3.3.2 经济可行性分析
该系统的主题是商城系统的设计与实现。开发所需的软件资源是Vscode。我们可以在它的网站上安装一个免费的版本,这对我们的开发和使用是足够好的。数据库就是MySQL数据库。是开源是免费的,浏览器使用日常IE浏览器,Nodejs语言是开源的。经过可行性评估,软件资源支出符合经济可行性。硬件方面,配备齐全的笔记本电脑作为工具在经济上是可行的。
3.3.3运行可行性
运行可行性也可以说是系统可用性的体现,商城系统本身具有运行可行性的特点,其界面的设计清晰、功能权限分配合理、操作方便。本论文设计的是商城系统,通过技术的结合提出一套切实可行的解决方案。不同的用户接入之后不需要经过特殊的训练就可以运行到对应功能模块中。
3.4系统用例图
商城系统可以将功能划分为用户和商家的使用功能和管理员功能。
(1)用户关键功能包含用户注册登录,商家、商品信息、论坛、公告信息等有关信息,并进行详细操作。用户用例如下:

图3.2 用户用例图
(2)商家关键功能包含商家注册登录,商品信息、订单管理、个人资料等有关信息,并进行详细操作。商家用例如下:

图3.3 商家用例图
(3)管理员的权限是最高的,可以对系统所在功能进行查看,修改和删除,包括用户、商家功能。管理员用例如下:

图3.4管理员用例图
3.5 系统流程分析
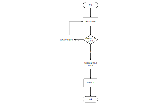
在商城系统中,首先用户需要先在设备上登录系统,如果某用户是第一次使用商城系统,就必须先进行注册操作,获取自己的账号和密码后,才能进入系统完成后续的操作。详细的用户注册操作流程图如图3.5所示:

图3.5 注册流程图
已完成注册或已有账号的用户直接进行登录就可以操作功能。详细的用户登录操作流程如图3.6所示:

图3.6登录流程图
第四章 概要设计
4.1 系统概要设计
设计一个功能相对完善的系统,就需要设计出相应的功能模块,然后画出系统的功能结构图。
4.1.1 系统模块设计
本系统分别是管理员管理模块和商家、用户管理模块,对每个模块的功能进行设计,并确立了每个模块的相应的具体功能。根据数据库的设计和实现和系统需求以及功能分析进行系统概要设计。
用户管理模块的实现,能够完成用户的登录注册,购买商品,修改个人信息。商家管理模块的实现,能够完成商家的登录注册,添加商品、发货,修改个人信息。管理员管理模块的实现,能够完成商品信息等功能。功能结构图,如图4.1所示。

图4.1 功能结构图
4.2 数据库设计
商城系统使用的是开放源码的MySQL数据库。在整个商城系统中,数据库设计是至关重要的一环。在对用户需求和管理员需求展开全面分析的基础上,将其抽象出了多个实体,并对这些实体进行了简化处理。
4.2.1数据库实体
用户信息E-R图如图4.2所示。

图4.2用户信息E-R图
论坛E-R图如图4.3所示。

图4.3论坛E-R图
商家信息E-R图如图4.4所示。

图4.4商家信息E-R图
公告信息E-R图如图4.5所示。

图4.5公告信息E-R图
商品信息E-R图如图4.6所示。

图4.6商品信息E-R图
总体E-R图4.7所示。

图4.7总体E-R图
4.3 数据表设计
在所有的系统设计中,数据库的设计都是重中之重。因为在系统运行过程中,当用户、商家和管理员对信息和数据进行增加,修改,删除等操作的时候,就会自然而然的生成新的数据信息,随后当打开数据库表的时候那些新的数据信息就会生成在里面,因此数据库的设计就和系统数据息息相关。还有本系统是在后台使用数据库处理数据的基础上面,进行针对性的管理,非常有效。
其次在此次设计中还生成了以下信息表。
表4.1:在线客服
|
字段名称 |
类型 |
长度 |
字段说明 |
主键 |
默认值 |
|
id |
bigint |
主键 |
主键 |
||
|
addtime |
timestamp |
创建时间 |
CURRENT_TIMESTAMP |
||
|
userid |
bigint |
用户id |
|||
|
adminid |
bigint |
管理员id |
|||
|
ask |
longtext |
4294967295 |
提问 |
||
|
reply |
longtext |
4294967295 |
回复 |
||
|
isreply |
int |
是否回复 |
表4.2:收藏表
|
字段名称 |
类型 |
长度 |
字段说明 |
主键 |
默认值 |
|
id |
bigint |
主键 |
主键 |
||
|
addtime |
timestamp |
创建时间 |
CURRENT_TIMESTAMP |
||
|
userid |
bigint |
用户id |
|||
|
refid |
bigint |
商品id |
|||
|
tablename |
varchar |
200 |
表名 |
||
|
name |
varchar |
200 |
名称 |
||
|
picture |
longtext |
4294967295 |
图片 |
||
|
type |
varchar |
200 |
类型(1:收藏,21:赞,22:踩,31:竞拍参与,41:关注) |
1 |
|
|
inteltype |
varchar |
200 |
推荐类型 |
||
|
remark |
varchar |
200 |
备注 |
表4.3:购物车表
|
字段名称 |
类型 |
长度 |
字段说明 |
主键 |
默认值 |
|
id |
bigint |
主键 |
主键 |
||
|
addtime |
timestamp |
创建时间 |
CURRENT_TIMESTAMP |
||
|
tablename |
varchar |
200 |
商品表名 |
shangpinxinxi |
|
|
userid |
bigint |
用户id |
|||
|
goodid |
bigint |
商品id |
|||
|
goodname |
varchar |
200 |
商品名称 |
||
|
picture |
longtext |
4294967295 |
图片 |
||
|
buynumber |
int |
购买数量 |
|||
|
price |
double |
单价 |
|||
|
shangjiahao |
varchar |
200 |
商户名称 |
表4.4:商品种类
|
字段名称 |
类型 |
长度 |
字段说明 |
主键 |
默认值 |
|
id |
bigint |
主键 |
主键 |
||
|
addtime |
timestamp |
创建时间 |
CURRENT_TIMESTAMP |
||
|
shangpinzhonglei |
varchar |
200 |
商品种类 |
||
|
image |
longtext |
4294967295 |
图片 |
表4.5:地址
|
字段名称 |
类型 |
长度 |
字段说明 |
主键 |
默认值 |
|
id |
bigint |
主键 |
主键 |
||
|
addtime |
timestamp |
创建时间 |
CURRENT_TIMESTAMP |
||
|
userid |
bigint |
用户id |
|||
|
address |
varchar |
200 |
地址 |
||
|
name |
varchar |
200 |
收货人 |
||
|
phone |
varchar |
200 |
电话 |
||
|
isdefault |
varchar |
200 |
是否默认地址[是/否] |
表4.6:商品信息
|
字段名称 |
类型 |
长度 |
字段说明 |
主键 |
默认值 |
|
id |
bigint |
主键 |
主键 |
||
|
addtime |
timestamp |
创建时间 |
CURRENT_TIMESTAMP |
||
|
shangpinmingcheng |
varchar |
200 |
商品名称 |
||
|
shangpinzhonglei |
varchar |
200 |
商品种类 |
||
|
shangpintupian |
longtext |
4294967295 |
商品图片 |
||
|
shangpinxiangqing |
longtext |
4294967295 |
商品详情 |
||
|
shangjiahao |
varchar |
200 |
商家号 |
||
|
shangjiamingcheng |
varchar |
200 |
商家名称 |
||
|
lianxidianhua |
varchar |
200 |
联系电话 |
||
|
shangjiadizhi |
varchar |
200 |
商家地址 |
||
|
clicknum |
int |
点击次数 |
0 |
||
|
discussnum |
int |
评论数 |
0 |
||
|
price |
double |
价格 |
|||
|
storeupnum |
int |
收藏数 |
0 |
表4.7:商家
|
字段名称 |
类型 |
长度 |
字段说明 |
主键 |
默认值 |
|
id |
bigint |
主键 |
主键 |
||
|
addtime |
timestamp |
创建时间 |
CURRENT_TIMESTAMP |
||
|
shangjiahao |
varchar |
200 |
商家号 |
||
|
mima |
varchar |
200 |
密码 |
||
|
shangjiamingcheng |
varchar |
200 |
商家名称 |
||
|
shangjiadizhi |
varchar |
200 |
商家地址 |
||
|
lianxidianhua |
varchar |
200 |
联系电话 |
||
|
shangjiayouxiang |
varchar |
200 |
商家邮箱 |
||
|
yingyezhizhao |
longtext |
4294967295 |
营业执照 |
||
|
shangpuzhaopian |
longtext |
4294967295 |
商铺照片 |
||
|
shangjiajieshao |
longtext |
4294967295 |
商家介绍 |
||
|
money |
double |
余额 |
0 |
表4.8:订单
|
字段名称 |
类型 |
长度 |
字段说明 |
主键 |
默认值 |
|
id |
bigint |
主键 |
主键 |
||
|
addtime |
timestamp |
创建时间 |
CURRENT_TIMESTAMP |
||
|
orderid |
varchar |
200 |
订单编号 |
||
|
tablename |
varchar |
200 |
商品表名 |
shangpinxinxi |
|
|
userid |
bigint |
用户id |
|||
|
goodid |
bigint |
商品id |
|||
|
goodname |
varchar |
200 |
商品名称 |
||
|
picture |
longtext |
4294967295 |
商品图片 |
||
|
buynumber |
int |
购买数量 |
|||
|
price |
double |
价格 |
0 |
||
|
total |
double |
总价格 |
0 |
||
|
type |
int |
支付类型 |
1 |
||
|
status |
varchar |
200 |
状态 |
||
|
address |
varchar |
200 |
地址 |
||
|
tel |
varchar |
200 |
电话 |
||
|
consignee |
varchar |
200 |
收货人 |
||
|
logistics |
longtext |
4294967295 |
物流 |
||
|
remark |
varchar |
200 |
备注 |
||
|
shangjiahao |
varchar |
200 |
商户名称 |
||
|
sfsh |
varchar |
200 |
是否审核 |
||
|
shhf |
longtext |
4294967295 |
审核回复 |
||
|
role |
varchar |
200 |
用户角色 |
表4.9:用户
|
字段名称 |
类型 |
长度 |
字段说明 |
主键 |
默认值 |
|
id |
bigint |
主键 |
主键 |
||
|
addtime |
timestamp |
创建时间 |
CURRENT_TIMESTAMP |
||
|
yonghuzhanghao |
varchar |
200 |
用户账号 |
||
|
mima |
varchar |
200 |
密码 |
||
|
yonghuxingming |
varchar |
200 |
用户姓名 |
||
|
xingbie |
varchar |
200 |
性别 |
||
|
nianling |
int |
年龄 |
|||
|
touxiang |
longtext |
4294967295 |
头像 |
||
|
money |
double |
余额 |
0 |
表4.10:公告信息分类
|
字段名称 |
类型 |
长度 |
字段说明 |
主键 |
默认值 |
|
id |
bigint |
主键 |
主键 |
||
|
addtime |
timestamp |
创建时间 |
CURRENT_TIMESTAMP |
||
|
typename |
varchar |
200 |
分类名称 |
表4.11:公告信息
|
字段名称 |
类型 |
长度 |
字段说明 |
主键 |
默认值 |
|
id |
bigint |
主键 |
主键 |
||
|
addtime |
timestamp |
创建时间 |
CURRENT_TIMESTAMP |
||
|
title |
varchar |
200 |
标题 |
||
|
introduction |
longtext |
4294967295 |
简介 |
||
|
typename |
varchar |
200 |
分类名称 |
||
|
name |
varchar |
200 |
发布人 |
||
|
headportrait |
longtext |
4294967295 |
头像 |
||
|
clicknum |
int |
点击次数 |
0 |
||
|
clicktime |
datetime |
最近点击时间 |
|||
|
thumbsupnum |
int |
赞 |
0 |
||
|
crazilynum |
int |
踩 |
0 |
||
|
storeupnum |
int |
收藏数 |
0 |
||
|
picture |
longtext |
4294967295 |
图片 |
||
|
content |
longtext |
4294967295 |
内容 |
表4.12:论坛表
|
字段名称 |
类型 |
长度 |
字段说明 |
主键 |
默认值 |
|
id |
bigint |
主键 |
主键 |
||
|
addtime |
timestamp |
创建时间 |
CURRENT_TIMESTAMP |
||
|
title |
varchar |
200 |
帖子标题 |
||
|
content |
longtext |
4294967295 |
帖子内容 |
||
|
parentid |
bigint |
父节点id |
|||
|
userid |
bigint |
用户id |
|||
|
username |
varchar |
200 |
用户名 |
||
|
avatarurl |
longtext |
4294967295 |
头像 |
||
|
isdone |
varchar |
200 |
状态 |
||
|
istop |
int |
是否置顶 |
0 |
||
|
toptime |
datetime |
置顶时间 |
表4.13:商品信息评论表
|
字段名称 |
类型 |
长度 |
字段说明 |
主键 |
默认值 |
|
id |
bigint |
主键 |
主键 |
||
|
addtime |
timestamp |
创建时间 |
CURRENT_TIMESTAMP |
||
|
refid |
bigint |
关联表id |
|||
|
userid |
bigint |
用户id |
|||
|
avatarurl |
longtext |
4294967295 |
头像 |
||
|
nickname |
varchar |
200 |
用户名 |
||
|
content |
longtext |
4294967295 |
评论内容 |
||
|
reply |
longtext |
4294967295 |
回复内容 |
表4.14:配置文件
|
字段名称 |
类型 |
长度 |
字段说明 |
主键 |
默认值 |
|
id |
bigint |
主键 |
主键 |
||
|
name |
varchar |
100 |
配置参数名称 |
||
|
value |
varchar |
100 |
配置参数值 |
||
|
url |
varchar |
500 |
url |
表4.15:用户表
|
字段名称 |
类型 |
长度 |
字段说明 |
主键 |
默认值 |
|
id |
bigint |
主键 |
主键 |
||
|
username |
varchar |
100 |
用户名 |
||
|
password |
varchar |
100 |
密码 |
||
|
image |
varchar |
200 |
头像 |
||
|
role |
varchar |
100 |
角色 |
管理员 |
|
|
addtime |
timestamp |
新增时间 |
CURRENT_TIMESTAMP |
4.4 系统详细设计
通过总结上一章需求分析设计。对本系统的所描述的功能进行具体的详细设计。每个功能操作人员能进行什么样的相应的操作,界面的合理排版要求,功能的具体实现,和一些技术上具体支持。接下来通过系统应用程序设计进行介绍。
第五章 系统应用程序设计
5.1 前台用户界面设计
当游客打开系统的网址后,首先看到的就是首页界面。在这里,游客能够看到商城系统的导航条显示首页、商家、商品信息、论坛、公告信息等。系统首页界面如图5.1所示:

图5.1 系统首页界面
该模块主要用于新增用户,用户首次使用商城系统时需要先进行注册。用户可以通过填写相关信息完成在商城系统中的注册。具体的用户注册界面如图5.2所示;

图5.2用户注册界面图
该模块可以阻止非注册用户进入并使用系统。用户可以通过输入正确的账号和密码来登录系统,以便于访问商城系统提供的各项服务和功能。详细的用户登录界面如图5.3所示;

图5.3用户登录界图
用户登录成功后,可以查看商品信息,用户可以在登录后的页面上方的搜索框中,输入商品名称、商品种类进行搜索,可以通过商品名称、商品种类、商品图片、商品详情、商家号等,来查看相应的商品信息,也可以添加到购物车、立即购买或者收藏等,如图5.4所示:

图5.4商品信息界面图
购物车:用户将想要购买的东西加入购物车,加入购物车后可以增减数量、删除、点击购买,可一键清除失效商品,如图5.5所示:

图5.5购物车界面图
用户点击公告信息:在公告信息页面的搜索栏输入标题,进行查询,还可以查看标题、简介、发布时间、公告信息等内容,如图5.6所示:

图5.6公告信息界面图
在用户成功登录商城系统后,通过个人中心页面,用户可以方便地管理自己的个人信息,用户也可以点击页面显示的我的发布、我的订单、我的地址、我的收藏进行操作。个人中心界面如图5.7所示:

图5.7个人中心界面图
5.2 后台管理员界面设计
管理员在商城系统后台网站的登录界面中,首先需要进行身份验证。详细的管理员登录界面如图5.8所示:

图5.8管理员登录界面图
后台管理系统主要分为多个模块,分别是用户、商家、商品种类、商品信息、论坛管理、系统管理、订单管理、个人资料。具体的系统首页如下图5.9所示。

图5.9后台首页界面图
管理员可以在用户界面进行用户信息的管理,包括增删改查操作,可以根据用户账号、用户姓名,搜索到相应的用户信息,并进行增删改查操作。该模块实现的界面如图5.11所示:

图5.11用户界面图
管理员可以在商家界面进行商家信息的管理,包括增删改查操作,可以根据商家号、商家名称,搜索到相应的商家信息,并进行增删改查操作。该模块实现的界面如图5.12所示:

图5.12商家界面图
管理员可以在商品种类界面进行商品种类的管理,包括增删改查操作,可以根据商品种类,搜索到相应的商品种类,并进行增删改查操作。该模块实现的界面如图5.13所示:

图5.13商品种类界面图
管理员可以在论坛管理界面进行论坛的管理,包括删改查操作,可以根据帖子标题,搜索到相应的论坛信息,并进行删改查操作。该模块实现的界面如图5.14所示:

图5.14论坛管理界面图
管理员可以在系统管理界面进行系统信息的管理,包括公告信息、公告信息分类、在线客服、轮播图管理模块,并且可以点击修改或者删除等操作。该模块实现的界面如图5.15所示:

图5.15系统管理界面图
5.3 后台商家界面设计
商家在商城系统后台网站的注册、登录界面中,首先需要进行身份验证。详细的商家注册、登录界面如图5.16所示:


图5.16商家注册、商家登录界面图
商家后台主要分为多个模块,分别是商品信息、订单管理、个人资料。具体的系统首页如下图5.17所示。

图5.17后台首页界面图
商家可以在商品信息界面进行商品信息的管理,包括增删改查操作,可以根据商品名称、商家名称、价格、最大价格,搜索到相应的商品信息,并进行增删改查操作。该模块实现的界面如图5.18所示:

图5.18商品信息界面图
第六章 系统测试
6.1 系统测试
系统测试是把经过测试的子系统装配成一个完整的系统来测试。在这个过程中不仅应该发现设计和编码的错误,还应该验证系统确实能提供需求说明书中指定的功能,而且系统的动态特性也符合预定要求。在系统测试中发现的往往是软件设计中的错误,也可能发现需求说明中的错误[12]。
系统整体测试中包含了以下测试:
单元测试:单元测试是系统整体测试的第一步,也是检查范围最小的一个测试。而且相比于黑盒测试技术,在单元测试中,最经常使用的是白盒测试技术。
集成测试:在单元测试之后就是集成测试,集成测试是测试和组装软件的系统化技术。并且分为了自顶向下集成和自底向上集成[13]。
确认测试:也称为验收测试,目的是验证软件的有效性。
系统测试:在实际运行环境下,对系统进行的一系列集成和确认测试。
经过以上先从单元测试,然后集成测试,然后确认测试,最后系统测试等步骤,最终完成整体测试。
测试用例如下所示:
表6.1 登录测试表
|
登录模块 |
|||
|
编号 |
输入条件 |
输出结果 |
测试结果 |
|
1 |
用户名:admin 密码:admin |
能够正常登录 |
运行成功 |
|
2 |
用户名:124 密码:admin |
用户名错误,登录失败 |
运行失败 |
|
3 |
用户名:admin密码:123457 |
密码错误,登录失败 |
运行失败 |
表6.2 用户测试表
|
用户测试 |
|||
|
编号 |
测试过程 |
输出结果 |
测试结果 |
|
1 |
点击商品信息,跳转到商品信息界面,其次根据上面提示输入所需要的信息,最后点击提交发布。 |
跳转相应界面,跳出发布成功对话框。 |
运行成功 |
|
2 |
点击发布论坛,跳转到发布论坛界面,其次根据上面提示输入所需要的信息,最后点击提交发布。 |
跳转相应界面,跳出发布成功对话框。 |
运行成功 |
|
3 |
在个人中心中,点击修改个人信息,跳转到修改个人信息界面,其次根据上面提示输入想要修改的信息,最后点击提交修改。 |
跳转相应界面,跳出修改成功对话框。 |
运行成功 |
6.2 本章小结
通过几个相关数据以一定的测试规则去测试这个测试主要是证明该系统的完成程度。有没有原则上的错误,还有没有在完成过程中没发现到的错误。通过测试方法,它没有发现任何程序上大错误[14]。当通过测试方法,去实践自己程序时,发生的错误,程序员根据反馈回来的错误信息,进行相应的修改,完善和增加相应功能时,会减少开发中不必要的损失。
结束语
通过这次这段时间进行的毕业设计,在学习中和生活中发现各方面的不足,在生活中,对于毕业设计的各项工作没有完好的时间安排,在学习中发现了自己知识储备不够,导致了设计中出现许多问题。例如由于时间关系,系统功能实现不够完善,使用不是很方便。还有系统界面做的比较粗糙,使人看起来感觉不太完美。
以上这些问题都是需要我自己继续完善的地方,一步一步慢慢前行,争取把这些问题全都解决。
这段时间我在其中也学到了不少新的东西,积累了实践动手能力,面对问题沉着冷静处理的能力,自己能够解决的自己想办法解决,自己不能解决的,可以寻求同学和老师的帮助。在以后的生涯中我相信这是一段令人印象深刻的时间。
参考文献
[1] 基于Web服务器的取证技术研究[J]. 张婷婷;陈云云.网络安全技术与应用,2023(06)
[2] 基于Express的毕业论文管理系统设计和开发. 胡明;文翠;黄川.电脑编程技巧与维护,2020
[3] 一种面向Web的英汉平行语料库的构建方法[J]. 徐润华;王东波.金陵科技学院学报(社会科学版),2021(04)
[4] Vue+Express+MyBatis技术应用解析. 陈倩怡;何军.电脑编程技巧与维护,2020
[5] 基于Express框架应用开发技术的分析与研究. 熊永平.电脑知识与技术,2019
[6] 数据可视化Web应用技术举例[J]. 陈益全;刘强.计算机时代,2022(03)
[7] 基于Vue.js的信息管理系统前端架构[J]. 蔡泽铭;王文华.电子技术与软件工程,2020(18)
[8] 基于“互联网+”的电子信息管理系统设计与应用[J]. 张焕英;任萍.信息与电脑(理论版),2023(09)
[9] 基于Express与Vue的系统管理模块开发探究. 杨妍.电声技术,2019
[10] 基于WEB的试验室档案管理系统方案的设计与应用[J]. 蔡宇飞;肖莹;江思杰;徐海明;乔文霞;成厚龙;张海旺.环境技术,2022(02)
[11] 软件工程中的Web开发技术应用[J]. 韩迎红.数字通信世界,2022(07)
[12] Vue+Express+MyBatis技术应用解析. 陈倩怡;何军.电脑编程技巧与维护,2020
[13]Qu Xiaona. Application of Nodejs Technology in Dynamic Web Database Technology[J]. Journal of Physics: Conference Series,2021,1744(4).
[14]Bouamrane Karim,Matallah Houcine,Belalem Ghalem. Comparative Study Between the MySQL Relational Database and the MongoDB NoSQL Database[J]. International Journal of Software Science and Computational Intelligence (IJSSCI),2021,13(3).
致谢
经过这学期的不懈努力,本次的毕业设计和论文已经接近完成,从选题、收集材料以及动手去做,都使我学到了很多以前在书本上学不到的东西,更提高了本人的实践能力。另外在老师的指导和教学下,我终于完成了此次的项目,因为在之前的学习中,从未自己单独设计过一个项目,此次设计的项目让我从中学习到了很多的知识,包括课本上没有的知识,这些都是我不断查询课外书籍以及登录课外网站慢慢学会的。在这期间我也意识到了自己在开发方面的不足,正是因为这些不足,所以我才能够在毕业设计中能够举一反三,更快的做好手上工作。
此次毕业设计内容是对几年的学习一次很好的总结和巩固,使我不仅仅学习到了理论知识,也在实践中了解了真实开发环境中遇到的问题,而不是在书本中泛泛而谈。而且正是在指导老师的指导下,让我能够在有限的时间内完成此次设计内容,对老师我是万分感激。
最后感谢所有参与我论文评审的老师们,感谢你们抽出宝贵的时间评审我的论文,并提出宝贵意见,我一定虚心接受,你们的教导就是对我的帮助。
免费领取项目源码,请点赞❤️关注收藏并私信博主,谢谢!
免费领取项目源码,请点赞❤️关注收藏并私信博主,谢谢!
免费领取项目源码,请点赞❤️关注收藏并私信博主,谢谢!
更多推荐



所有评论(0)