0578-多感知防盗(光强+靠近+红外)-系统设计(51+1602+光敏+AD0832+超声波+红外)
摘要:本设计基于51单片机实现智能安防系统,采用光敏电阻、超声波、振动传感器和人体红外传感器进行多维度监测。系统具备光照阈值检测、距离监测、异常振动检测和人体红外检测功能,支持手动布防/撤防、紧急按钮报警和参数设置。采用1602液晶显示数据,通过Altium Designer进行电路设计,Proteus完成仿真验证。系统通过传感器实时监测环境,当检测到异常时触发报警,具有响应快速、功能完善的特点。
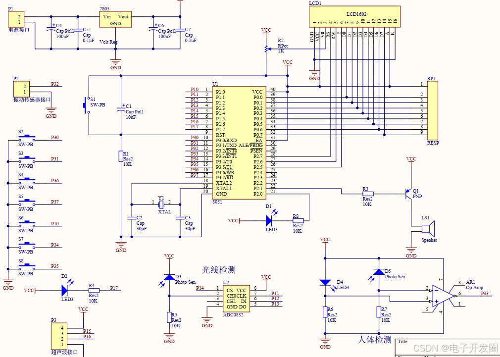
功能描述
1、采用51单片机作为主控芯片;
2、采用光敏电阻+AD0832测量光照,如果光照高于阀值,说明有人开窗入室,启动报警
3、采用超声波测量靠近距离,如果有人距离太近,启动报警
4、检测到异常振动,报警
5、检测到人体红外,报警
6、具有紧急按钮,在突发情况下启动报警
7、手动控制布防和撤防
8、按键设置光照和报警距离
9、采用1602液晶显示光照、距离
电路设计
采用Altium Designer作为电路设计工具。Altium Designer通过把原理图设计、PCB绘制编辑、拓扑逻辑自动布线、信号完整性分析和设计输出等技术的完美融合,为设计者提供了全新的设计解决方案,使设计者可以轻松进行设计,熟练使用这一软件必将使电路设计的质量和效率大大提高。

单片机管脚说明:
P0端口(P0.0-P0.7):P0口为一个8位漏极开路双向I/O口,每个引脚可吸收8TTL门电流。当P1口的管脚第一次写1时,被定义为高阻输入。P0能够用于外部程序数据存储器,它可以被定义为数据/地址的第八位。在FIASH编程时,P0 口作为原码输入口,当FIASH进行校验时,P0输出原码,此时P0外部必须被拉高。
P1端口(P1.0-P1.7):P1口是一个内部提供上拉电阻的8位双向I/O口,P1口缓冲器能接收输出4TTL门电流。P1口管脚写入1后,被内部上拉为高电平,可用作输入,P1口被外部下拉为低电平时,将输出电流,这是由于内部上拉的缘故。在FLASH编程和校验时,P1口作为第八位地址接收。
P2端口(P2.0-P2.7):P2口为一个内部上拉电阻的8位双向I/O口,P2口缓冲器可接收,输出4个TTL门电流,当P2口被写“1”时,其管脚被内部上拉电阻拉高,且作为输入。并因此作为输入时,P2口的管脚被外部拉低,将输出电流。这是由于内部上拉的缘故。P2口,用于外部程序存储器或16位地址外部数据存储器进行存取时,P2口输出地址的高八位。在给出地址“1”时,它利用内部上拉优势,当对外部八位地址数据存储器进行读写时,P2口输出其特殊功能寄存器的内容。P2口在FLASH编程和校验时接收高八位地址信号和控制信号。
P3端口(P3.0-P3.7):P3口管脚是一个带有内部上拉电阻的8位的双向I/O端口,可接收输出4个TTL门电流。当P3口写入“1”后,它们被内部上拉为高电平,并用作输入。作为输入端时,由于外部下拉为低电平,P3口将输出电流(ILL)。P3口同时为闪烁编程和编程校验接收一些控制信号。
仿真设计
采用Proteus作为仿真设计工具。Proteus是一款著名的EDA工具(仿真软件),从原理图布图、代码调试到单片机与外围电路协同仿真,一键切换到PCB设计,真正实现了从概念到产品的完整设计。

主程序设计
void main()
{
init_1602();
HC_SRinit();//初始化
//设置INT0
IT0=1;//跳变沿出发方式(下降沿)
EX0=1;//打开INT0的中断允许。
//设置INT1
IT1=1;//跳变沿出发方式(下降沿)
EX1=1;//打开INT1的中断允许。
EA=1;
while(1)
{
if(!s1)//距离设置
{
if(lim1<500)
lim1++;
while(!s1);
}
if(!s2)//距离设置
{
if(lim1>0)
lim1--;
while(!s2);
}
if(!s3)//光照设置
{
if(lim2<120)
lim2++;
while(!s3);
}
if(!s4)//光照设置
{
if(lim2>0)
lim2--;
while(!s4);
}
if(!k1)//布防
{
led=0;
while(!k1);
}
if(!k2)//撤防
{
led=1;
out=1;
beep=1;
while(!k1);
}
if(!k3) //紧急
{
out=0;
beep=0;
led=0;
}
if(!led)
{
//传感器报警
if((light>lim2)||(juli<lim1))
beep=0;
}
}
源文件获取

👇👇👇 点击、扫码、发送关键字“安防”获取
更多推荐



所有评论(0)