0577-定时洗衣机-系统设计(51+数码管+L298+KEY5)
本文介绍了一款基于51单片机的全自动洗衣机控制系统设计。系统采用数码管显示洗涤次数和倒计时时间,L298驱动电机实现正反转交替洗涤。通过按键可设置10-30分钟的洗涤时间,并控制启动、暂停和停止功能。洗涤过程按进水-洗涤-放水-脱水顺序循环三次,每次洗涤时间分别为预设时间的1/2、1/3和1/6。系统使用Altium Designer进行电路设计,Proteus进行仿真验证,详细说明了单片机各端口
功能描述
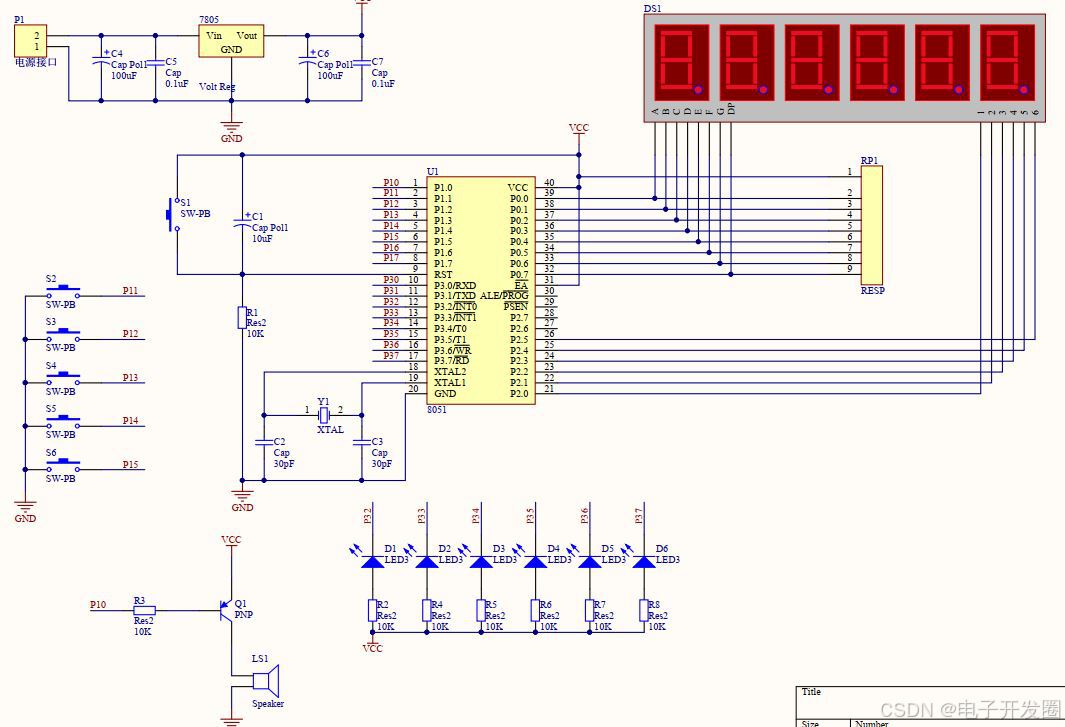
1、采用51单片机作为主控芯片;
2、采用数码管显示:洗涤次数、倒计时;
3、采用L298驱动电机
4、按键可预置洗涤时间为10-30分钟、控制启动/暂停/停止
5、洗涤时按进水-洗涤-放水-脱水顺序工作,洗涤三次后结束,并声音提示
6、洗涤时间分配:第一次为总预置时间的1/2,第二次为总时间的1/3,第三次为总时间1/6
7、洗涤时分正反转交替工作
8、LED灯指示工作阶段
电路设计
采用Altium Designer作为电路设计工具。Altium Designer通过把原理图设计、PCB绘制编辑、拓扑逻辑自动布线、信号完整性分析和设计输出等技术的完美融合,为设计者提供了全新的设计解决方案,使设计者可以轻松进行设计,熟练使用这一软件必将使电路设计的质量和效率大大提高。

单片机管脚说明:
P0端口(P0.0-P0.7):P0口为一个8位漏极开路双向I/O口,每个引脚可吸收8TTL门电流。当P1口的管脚第一次写1时,被定义为高阻输入。P0能够用于外部程序数据存储器,它可以被定义为数据/地址的第八位。在FIASH编程时,P0 口作为原码输入口,当FIASH进行校验时,P0输出原码,此时P0外部必须被拉高。
P1端口(P1.0-P1.7):P1口是一个内部提供上拉电阻的8位双向I/O口,P1口缓冲器能接收输出4TTL门电流。P1口管脚写入1后,被内部上拉为高电平,可用作输入,P1口被外部下拉为低电平时,将输出电流,这是由于内部上拉的缘故。在FLASH编程和校验时,P1口作为第八位地址接收。
P2端口(P2.0-P2.7):P2口为一个内部上拉电阻的8位双向I/O口,P2口缓冲器可接收,输出4个TTL门电流,当P2口被写“1”时,其管脚被内部上拉电阻拉高,且作为输入。并因此作为输入时,P2口的管脚被外部拉低,将输出电流。这是由于内部上拉的缘故。P2口,用于外部程序存储器或16位地址外部数据存储器进行存取时,P2口输出地址的高八位。在给出地址“1”时,它利用内部上拉优势,当对外部八位地址数据存储器进行读写时,P2口输出其特殊功能寄存器的内容。P2口在FLASH编程和校验时接收高八位地址信号和控制信号。
P3端口(P3.0-P3.7):P3口管脚是一个带有内部上拉电阻的8位的双向I/O端口,可接收输出4个TTL门电流。当P3口写入“1”后,它们被内部上拉为高电平,并用作输入。作为输入端时,由于外部下拉为低电平,P3口将输出电流(ILL)。P3口同时为闪烁编程和编程校验接收一些控制信号。
仿真设计
采用Proteus作为仿真设计工具。Proteus是一款著名的EDA工具(仿真软件),从原理图布图、代码调试到单片机与外围电路协同仿真,一键切换到PCB设计,真正实现了从概念到产品的完整设计。

主程序设计
void main()
{
uchar k=0;
P3=0xfb;
TMOD|=0X01;
TH0=(65536-50000)/256;
TL0=(65536-50000)%256;
ET0=1;//打开定时器0中断允许
EA=1;//打开总中断
TR0=1;//打开定时器
while(1)
{
//显示
if(mode==0)//设置模式
{
P0=smgduan0[set/10];smg3=0;delay(50);smg3=1;
P0=smgduan0[set%10];smg4=0;delay(50);smg4=1;
}
else//洗衣模式
{
P0=smgduan0[cishu];smg1=0;delay(50);smg1=1;
P0=smgduan0[fen/10];smg3=0;delay(50);smg3=1;
P0=smgduan1[fen%10];smg4=0;delay(50);smg4=1;
P0=smgduan0[miao/10];smg5=0;delay(50);smg5=1;
P0=smgduan0[miao%10];smg6=0;delay(50);smg6=1;
}
//按键检测
if(mode==0)
{
if(!k1 &&(k!=1))//加
{
k=1;
if(set<30)
set++;
}
if(!k2 &&(k!=2))//减
{
k=2;
if(set>10)
set--;
}
}
if(!k3 &&(k!=3))//开始
{
k=3;
mode=1;
TR0=1;
fen=set;
miao=0;
}
if(!k4 &&(k!=4))//暂停
{
k=4;
TR0=!TR0;
P3=0xfd;
}
if(!k5 &&(k!=5))//停止
{
k=5;
TR0=0;
mode=0;
P3=0xfb;
cishu=0;
beep_time=0;
}
if(k1 && k2 && k3 && k4 && k5)
{
k=0;
}
源文件获取

👇👇👇 点击、扫码、发送关键字“清洁”获取
更多推荐



所有评论(0)