0584-加热洗衣机-系统设计(51+1602+PT100+AD0832+L298+KEY6)
摘要:本设计基于51单片机实现洗衣机控制系统,采用1602液晶显示水温、转速、运行时间等参数,PT100热电偶配合ADC0832检测水温,L298驱动电机。系统工作流程包括加热、洗涤和脱水三个阶段,通过按键设置洗涤/脱水时间并控制启停。电路设计使用Altium Designer完成,仿真采用Proteus实现软硬件协同验证。程序通过定时器中断控制运行流程,具有参数设置、状态显示和报警功能。该系统实
功能描述
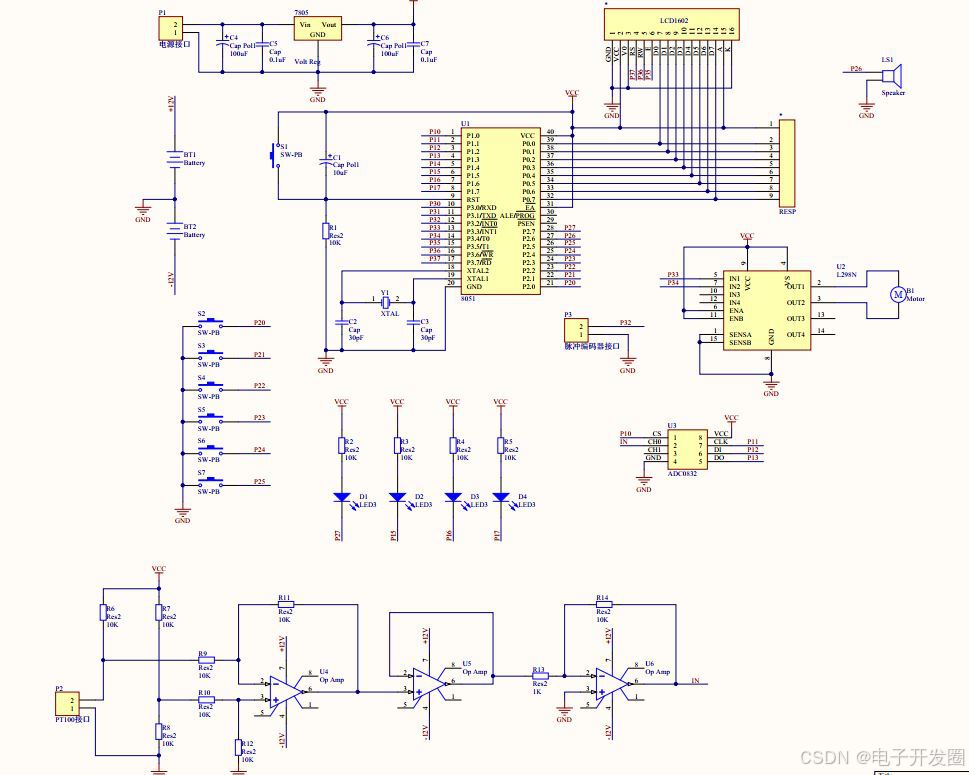
1、采用51单片机作为主控芯片;
2、采用1602液晶显示水温、滚筒转速、运行倒计时、洗涤时间、脱水时间、系统状态;
3、采用L298驱动电机
4、运行过程为:加热—洗涤—脱水
5、采用PT100热电偶+ADC0832检测水温
6、按键控制洗涤时间、脱水时间、启动、停止
电路设计
采用Altium Designer作为电路设计工具。Altium Designer通过把原理图设计、PCB绘制编辑、拓扑逻辑自动布线、信号完整性分析和设计输出等技术的完美融合,为设计者提供了全新的设计解决方案,使设计者可以轻松进行设计,熟练使用这一软件必将使电路设计的质量和效率大大提高。

单片机管脚说明:
P0端口(P0.0-P0.7):P0口为一个8位漏极开路双向I/O口,每个引脚可吸收8TTL门电流。当P1口的管脚第一次写1时,被定义为高阻输入。P0能够用于外部程序数据存储器,它可以被定义为数据/地址的第八位。在FIASH编程时,P0 口作为原码输入口,当FIASH进行校验时,P0输出原码,此时P0外部必须被拉高。
P1端口(P1.0-P1.7):P1口是一个内部提供上拉电阻的8位双向I/O口,P1口缓冲器能接收输出4TTL门电流。P1口管脚写入1后,被内部上拉为高电平,可用作输入,P1口被外部下拉为低电平时,将输出电流,这是由于内部上拉的缘故。在FLASH编程和校验时,P1口作为第八位地址接收。
P2端口(P2.0-P2.7):P2口为一个内部上拉电阻的8位双向I/O口,P2口缓冲器可接收,输出4个TTL门电流,当P2口被写“1”时,其管脚被内部上拉电阻拉高,且作为输入。并因此作为输入时,P2口的管脚被外部拉低,将输出电流。这是由于内部上拉的缘故。P2口,用于外部程序存储器或16位地址外部数据存储器进行存取时,P2口输出地址的高八位。在给出地址“1”时,它利用内部上拉优势,当对外部八位地址数据存储器进行读写时,P2口输出其特殊功能寄存器的内容。P2口在FLASH编程和校验时接收高八位地址信号和控制信号。
P3端口(P3.0-P3.7):P3口管脚是一个带有内部上拉电阻的8位的双向I/O端口,可接收输出4个TTL门电流。当P3口写入“1”后,它们被内部上拉为高电平,并用作输入。作为输入端时,由于外部下拉为低电平,P3口将输出电流(ILL)。P3口同时为闪烁编程和编程校验接收一些控制信号。
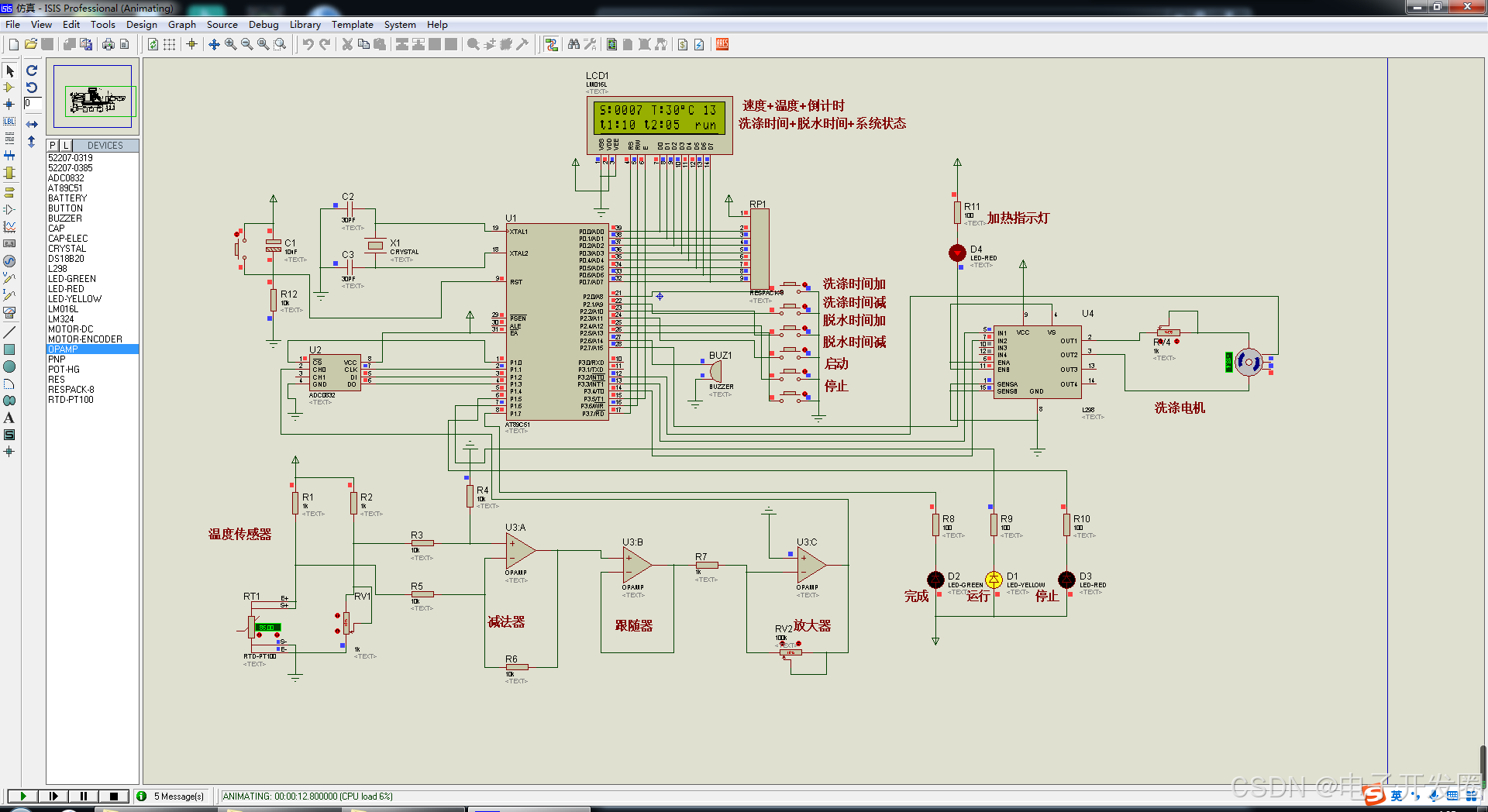
仿真设计
采用Proteus作为仿真设计工具。Proteus是一款著名的EDA工具(仿真软件),从原理图布图、代码调试到单片机与外围电路协同仿真,一键切换到PCB设计,真正实现了从概念到产品的完整设计。

主程序设计
void main()
{
hang1[11]=0xdf;
beep=0;
init_1602();//初始化LCD
IT0=1;//跳变沿出发方式(下降沿)
EX0=1;//打开INT0的中断允许。
TMOD|=0X01;
TH0=0X3C;
TL0=0XB0;
ET0=1;//打开定时器0中断允许
EA=1;//打开总中断
TR0=1;//打开定时器
while(1)
{
if(!k5)//启动
{
mode=1;
motor1=0;
motor2=1;
time=xi_time+tuo_time;//设定时间
while(!k5);
}
if(!k6)//停止
{
motor1=1;
motor2=1;
beep=0;
mode=0;
time=0;
}
if(mode==0)//停止模式
{
if(!k1)//洗涤时间加
{
delay(1000);
if(!k1)//洗涤时间加
{
xi_time++;
display();
}
while(!k1);
}
if(!k2)//洗涤时间减
{
delay(1000);
if(!k2)//洗涤时间减
{
if(xi_time>1)
xi_time--;
display();
}
while(!k2);
}
if(!k3)//脱水时间加
{
delay(1000);
if(!k3)//脱水时间加
{
tuo_time++;
display();
}
while(!k3);
}
if(!k4)//脱水时间减
{
delay(1000);
if(!k4)//脱水时间减
{
if(tuo_time>1)
tuo_time--;
display();
}
while(!k4);
}
}
}
源文件获取

👇👇👇 点击、扫码、发送关键字“清洁”获取
更多推荐



所有评论(0)