0581-防盗防火(门窗+烟雾)-系统设计(51+1602+AD0832+DS1302)
本文介绍了一款基于51单片机的智能安防系统设计。系统采用烟雾传感器配合AD0832模数转换器实现火灾检测,支持2门4窗的防盗报警功能,并集成DS1302时钟芯片实现定时控制。系统通过1602液晶显示屏实时显示时间、烟雾浓度和报警位置,采用按键实现布防/撤防、报警阈值设置等功能。电路设计使用Altium Designer工具完成,详细说明了单片机各I/O端口的功能特性。程序设计采用模块化思路,包含初
功能描述
1、采用51单片机作为主控芯片;
2、采用烟雾传感器+AD0832检测火灾;
3、支持2个门、4个窗的防盗报警检测;
3、采用DS1302时钟芯片,可以设置定时开关灯
4、按键设置布防/撤防、停止报警、设置定时、烟雾报警阈值
5、采用1602显示时间、烟雾浓度、报警位置
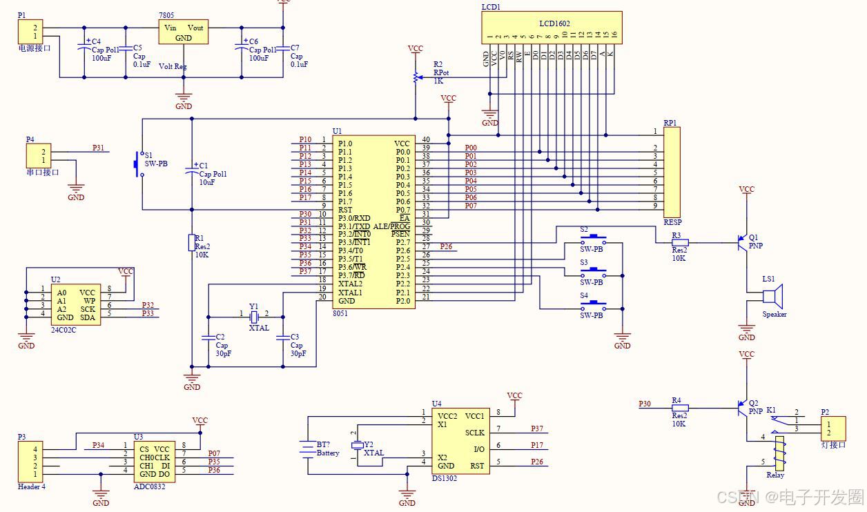
电路设计
采用Altium Designer作为电路设计工具。Altium Designer通过把原理图设计、PCB绘制编辑、拓扑逻辑自动布线、信号完整性分析和设计输出等技术的完美融合,为设计者提供了全新的设计解决方案,使设计者可以轻松进行设计,熟练使用这一软件必将使电路设计的质量和效率大大提高。

单片机管脚说明:
P0端口(P0.0-P0.7):P0口为一个8位漏极开路双向I/O口,每个引脚可吸收8TTL门电流。当P1口的管脚第一次写1时,被定义为高阻输入。P0能够用于外部程序数据存储器,它可以被定义为数据/地址的第八位。在FIASH编程时,P0 口作为原码输入口,当FIASH进行校验时,P0输出原码,此时P0外部必须被拉高。
P1端口(P1.0-P1.7):P1口是一个内部提供上拉电阻的8位双向I/O口,P1口缓冲器能接收输出4TTL门电流。P1口管脚写入1后,被内部上拉为高电平,可用作输入,P1口被外部下拉为低电平时,将输出电流,这是由于内部上拉的缘故。在FLASH编程和校验时,P1口作为第八位地址接收。
P2端口(P2.0-P2.7):P2口为一个内部上拉电阻的8位双向I/O口,P2口缓冲器可接收,输出4个TTL门电流,当P2口被写“1”时,其管脚被内部上拉电阻拉高,且作为输入。并因此作为输入时,P2口的管脚被外部拉低,将输出电流。这是由于内部上拉的缘故。P2口,用于外部程序存储器或16位地址外部数据存储器进行存取时,P2口输出地址的高八位。在给出地址“1”时,它利用内部上拉优势,当对外部八位地址数据存储器进行读写时,P2口输出其特殊功能寄存器的内容。P2口在FLASH编程和校验时接收高八位地址信号和控制信号。
P3端口(P3.0-P3.7):P3口管脚是一个带有内部上拉电阻的8位的双向I/O端口,可接收输出4个TTL门电流。当P3口写入“1”后,它们被内部上拉为高电平,并用作输入。作为输入端时,由于外部下拉为低电平,P3口将输出电流(ILL)。P3口同时为闪烁编程和编程校验接收一些控制信号。
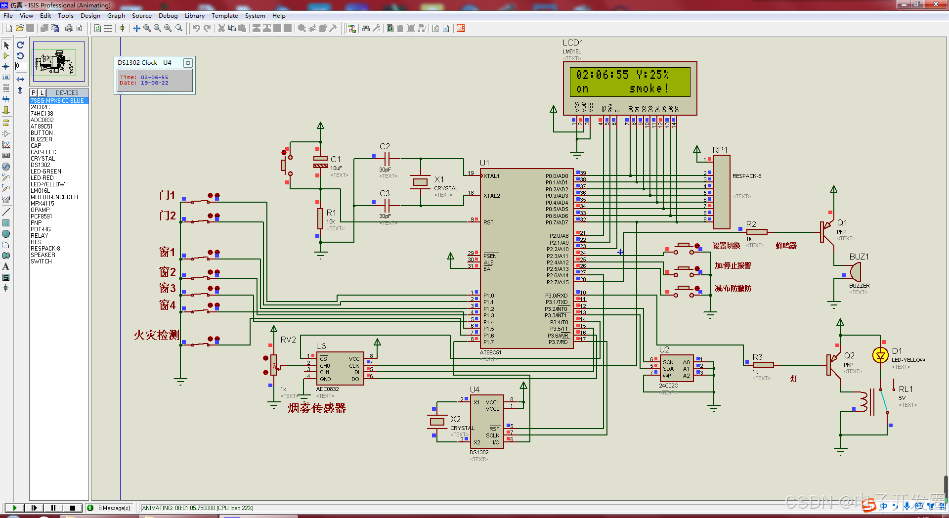
仿真设计
采用Proteus作为仿真设计工具。Proteus是一款著名的EDA工具(仿真软件),从原理图布图、代码调试到单片机与外围电路协同仿真,一键切换到PCB设计,真正实现了从概念到产品的完整设计。

主程序设计
void main()
{
init_1602();//初始化LCD1602
//存储初始化
shi1=At24c02Read(0);
if(shi1>23)
shi1=18;
fen1=At24c02Read(1);
if(fen1>59)
fen1=0;
shi2=At24c02Read(2);
if(shi2>23)
shi2=6;
fen2=At24c02Read(3);
if(fen2>59)
fen2=0;
yan_lim=At24c02Read(4);
if(yan_lim>99)
yan_lim=20;
TMOD=0X01; //设置计数器工作方式
TH0=0X3C;
TL0=0XB0;
ET0=1;//打开定时器0中断允许
EA=1;//打开总中断
TR0=1;//打开定时器
while(1)
{
//按键检测
if(!k1)//设置
{
if(mode<5)
mode++;
else
mode=0;
write_string(1,0," ");//清零
write_string(2,0," ");
while(!k1);
}
if(safe==0)
flag=0;//关闭报警标志
if(mode==0)
{
if(!k2)//停止蜂鸣器
{
safe=1;
flag=1;
}
if(!k3)//布防撤防
{
safe=!safe;
while(!k3);
}
}
else//设置模式
{
if(mode==1)
{
if(!k2)
{
if(shi1<23)//启动,小时
shi1++;
else
shi1=0;
At24c02Write(0,shi1);
while(!k2);
}
if(!k3)
{
if(shi1>0)//启动,小时
shi1--;
else
shi1=23;
At24c02Write(0,shi1);
while(!k3);
}
}
if(mode==2)
{
if(!k2)
{
if(fen1<59)//启动,分钟
fen1++;
else
fen1=0;
At24c02Write(1,fen1);
while(!k2);
}
if(!k3)
{
if(fen1>0)//启动,分钟
fen1--;
else
fen1=59;
At24c02Write(1,fen1);
while(!k3);
}
}
if(mode==3)
{
if(!k2)
{
if(shi2<23)//停止,小时
shi2++;
else
shi2=0;
At24c02Write(2,shi2);
while(!k2);
}
if(!k3)
{
if(shi2>0)//停止,小时
shi2--;
else
shi2=23;
At24c02Write(2,shi2);
while(!k3);
}
}
if(mode==4)
{
if(!k2)
{
if(fen2<59)//停止,分钟
fen2++;
else
fen2=0;
At24c02Write(3,fen2);
while(!k2);
}
if(!k3)
{
if(fen2>0)//停止,分钟
fen2--;
else
fen2=59;
At24c02Write(3,fen2);
while(!k3);
}
}
if(mode==5)//设置报警值
{
if(!k2)
{
if(yan_lim<99)
yan_lim++;
else
yan_lim=0;
At24c02Write(4,yan_lim);
while(!k2);
}
if(!k3)
{
if(yan_lim>0)
yan_lim--;
else
yan_lim=99;
At24c02Write(4,yan_lim);
while(!k3);
}
}
}
源文件获取

👇👇👇 点击、扫码、发送关键字“安防”获取
更多推荐



所有评论(0)