【汉语言学习应用系统APP】(免费领源码+演示录像)|可做计算机毕设Java、Python、PHP、小程序APP、C#、爬虫大数据、单片机、文案
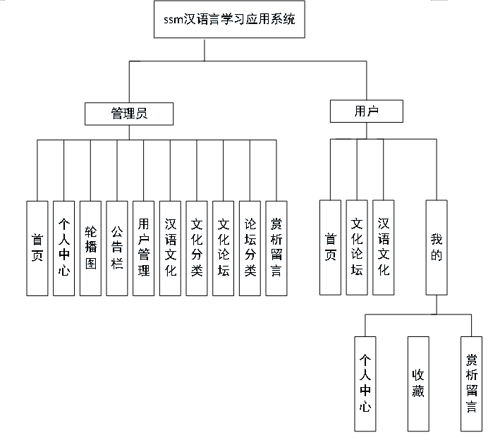
系统功能包括管理员服务端:后台首页、公告栏、交流管理(文化论坛、论坛分类)轮播图、资源管理(汉语文化、文化分类)系统用户(管理员、系统用户)模块管理(赏析留言);用户客户端:首页、文化论坛、汉语文化、我的(个人中心、收藏、赏析留言)等功能。
在信息飞速发展的今天,网络已成为人们重要的信息交流平台。每天都有大量的农产品需要通过网络发布,为此,本人开发了一个基于Android模式的汉语言学习应用系统。
对于本汉语言学习应用系统的设计来说,它主要是采用后台采用java语言、SSM框架,它是应用mysql数据库、Android等技术动态编程以及数据库进行努力学习和大量实践,并运用到了APP的建设中在整个系统的设计当中,具体根据网上汉语言学习应用系统的现状来进行开发的,具体根据用户需求实现网上汉语言学习应用系统网络化的管理,各类信息有序地进行存储,进入汉语言学习应用系统页面之后,方可开始操作主控界面,系统功能包括管理员服务端:后台首页、公告栏、交流管理(文化论坛、论坛分类)轮播图、资源管理(汉语文化、文化分类)系统用户(管理员、系统用户)模块管理(赏析留言);用户客户端:首页、文化论坛、汉语文化、我的(个人中心、收藏、赏析留言)等功能。
本论文主要讲述了汉语言学习应用系统开发背景,该系统它主要是对需求分析和功能需求做了介绍,并且对系统做了详细的测试和总结。具体从业务流程、数据库设计和系统结构等多方面的问题。望能利用先进的计算机技术和网络技术来改变目前的汉语言学习应用系统管理状况,提高管理效率。
关键词 :汉语言学习应用系统;Android技术;Mysql数据库;Java语言
With the rapid development of information today, the network has become an important information exchange platform for people. Every day, a large number of agricultural products need to be released through the network. For this reason, I developed a Chinese language learning application system based on Android mode.
For the design of the native Chinese language learning application system, it mainly adopts the Java language and SSM framework in the background. It is the application of MySQL database, Android and other technologies for dynamic programming and database hard learning and a lot of practice, and applied to the construction of APP. In the design of the whole system, it is developed according to the current situation of the online Chinese language learning application system, The network management of the online Chinese language learning application system can be realized according to the user's needs. All kinds of information can be stored in an orderly manner. After entering the Chinese language learning application system page, the main control interface can be operated. The system functions include the administrator server: background home page, bulletin board, communication management (cultural forum, forum classification) broadcast map Resource management (Chinese culture, culture classification) system user (administrator, system user) module management (appreciation message); User client: home page, cultural forum, Chinese culture, my (personal center, collection, appreciation message) and other functions.
This paper mainly describes the development background of the Chinese language learning application system, which mainly introduces the requirements analysis and functional requirements, and makes a detailed test and summary of the system. Specific from the business process, database design and system structure. We hope to use advanced computer technology and network technology to change the current management situation of Chinese language learning application system and improve management efficiency.
Key words: Chinese language learning application system; Android technology; MySQL database; Java language
目 录
1 概述
1.1研究背景
系统管理也都将通过计算机进行整体智能化操作,对于汉语言学习应用系统所牵扯的管理及数据保存都是非常多的,例如管理员;首页、公告栏、交流管理(文化论坛、论坛分类)轮播图、资源管理(汉语文化、文化分类)系统用户(管理员、系统用户)模块管理(赏析留言),用户;首页、文化论坛、汉语文化、我的(个人中心、收藏、赏析留言)等,这给管理者的工作带来了巨大的挑战,面对大量的信息,传统的管理系统,都是通过笔记的方式进行详细信息的统计,后来出现电脑,通过电脑输入软件将纸质的信息统计到电脑上,这种方式比较传统,而且想要统计数据信息比较麻烦,还受时间和空间的影响,所以为此开发了汉语言学习应用系统;为用户提供了方便管理平台,方便管理员查看及维护,并且可以通过需求进行内容的编辑及维护等;对于用户而言,可以随时进行查询所需信息,管理员可以足不出户就可以获取到系统的数据信息等,而且还能节省用户很多时间,所以开发汉语言学习应用系统给管理者带来了很大的方便,同时也方便管理员对用户信息进行处理。
本论文汉语言学习应用系统主要牵扯到的程序,数据库与计算机技术等。覆盖知识面大,可以大大的提高系统人员工作效率。
1.2 研究意义
随着国内经济形势的不断发展,中国互联网进入了一个难得的高峰发展时期,这使得中外资本家纷纷转向互联网市场。 然而,许多管理领域的不合理结构,人员不足以及市场管理需求的增加使得更多的人具备了互联网管理的意识。
在当今高度发达的信息中,信息管理改革已成为一种更加广泛和全面的趋势。 “汉语言学习应用系统”是基于Mysql数据库,在SSM框架程序设计的基础上实现的。为确保中国经济的持续发展,信息时代日益更新,服务行业仍在蓬勃发展。同时,随着信息社会的快速发展,各种管理系统面临着越来越多的数据需要处理,如何用方便快捷的方式使管理者在广阔的数据海洋里面查询、存储、管理和共享有效的数据信息,对我们的学习,工作和生活具有重要的现实意义。因此,国内外学术界对此进行了深入而广泛的研究,一个新的研究领域——汉语言学习应用系统诞生了。
1.3 本课题主要工作
一开始,本文就对系统内谈到的基本知识,从整体上进行了描述,并在此基础上进行了系统分析。为了能够使本系统较好、较为完善的被设计实现出来,就必须先进行分析调查。基于之前相关的基础,在功能上,对新系统进行了细致的分析。然后通过详细的分析,进行系统设计,其次,系统在实施的可行性上,我选择了Android技术来进行开发设计,在数据存储上,采用 Mysql数据库来进行设计。由于Android和Mysql都已经非常成熟,因此无论在各个方面,都非常可靠安全实用。最后对系统进行测试完善并发布。
2 系统开发环境
2.1 java技术
Java语言是在二十世纪末由Sun公司发布的,而且公开源代码,这一优点吸引了许多世界各地优秀的编程爱好者,也使得他们开发出当时一款又一款经典好玩的小游戏。Java语言是纯面向对象语言之一,从发布初期到现今,可以说有将近20多年的历史,已发展成为人类计算机编程语言发展史上的一个深远影响。
Java语言具有非常多种的特性:(1)跨平台的无关性;(2)面向对象; (3)安全性得以保障;(4)支持多个任务;(5)多种编写方式,代码编写简单。对比其他的低级语言、高级语言,Java语言具有明显的显著优势以及未来开阔的前景,可以广泛的应用在个人笔记本电脑、大数据、大型游戏等等。
首先,Java语言具有面向对象的特性,并且易于理解。关于对象,其实可以理解成每一种事物都是一种对象,包括我们人类自身都是一种对象。利用面向对象语言的基本特征来解决软件开发中的实际问题,为有效软件开发提供了技术支持。
其次,Java 语言具有很好的跨平台无关性。所编写出来的应用程序是Java语言编写的,那么就无需再使用编译器来修改程序代码,可以直接在任何计算机系统中运行,Windows系统可以运行,在Linux系统中也可以,也就是经过一次编译,可以到处运行,所以Java语言具有卓越的可移植性,可以很好的跨平台实现。
2.2 Mysql数据库
mysql 数据库它有很多的优点,例如它在操作上能够让人通俗易懂、功能强大、信息储存量高等优点。所以被人们广泛应用,对于mysql数据库来说它一般主要是对数据进行编码和查询,而且在很多的设计当中都应用到了该数据库,在此过程当中我们可以对常规的数据进行查询和组合,所以我们在进行使用mysql数据库的时候只要对编写一小段的数据就能实现相应的功能。数据库,就是数据存储的储藏室,只不过数据是存储在计算机上的,而不是现实中的储藏室,数据的存放是按固定格式,而不是无序的,则定义就是 :长期有固定格式,可以共享的存储在计算机存储器上。数据库管理主要包括数据表的建立,数据存储、修改和增加数据,为了使数据库系统能够正常运行,相关人员进行的管理工作。数据表的建立,可以对数据表中的数据进行调整,数据的重新组合及重新构造,保证数据的安全性。
2.3 Android技术
Android是基于Linux内核的操作系统,早期由Google开发,后由开放手机联盟开发。它采用了软件堆的架构,主要分为三部分。底层以Linux内核工作为基础,只提供基本功能;其他的应用软件则由各公司自行开发,以Java作为编写程序的一部分。另外,为了推广此技术,Google和其它几十个手机公司建立了开放手机联盟。Android在未公开之前常被传闻为GPhone。
它采用了软件堆层(software stack,又名软件叠层)的架构,主要分为三部分:底层以Linux核心为基础,由c语言开发,只提供基本功能。中间层包括函数库Library和虚拟机Virtual Machine,由C++开发。最上层是各种应用软件,包括通话程序,短信程序等,应用软件则由各公司自行开发,以Java编写。
2.4 ssm框架介绍
SSM(Spring+SpringMVC+MyBatis)框架集由Spring、MyBatis两个开源框架整合而成(SpringMVC是Spring中的部分内容)。常作为数据源较简单的web项目的框架。
2.4.1 Spring
Spring就像是整个项目中装配bean的大工厂,在配置文件中可以指定使用特定的参数去调用实体类的构造方法来实例化对象。也可以称之为项目中的粘合剂。
Spring的核心思想是IoC(控制反转),即不再需要程序员去显式地`new`一个对象,而是让Spring框架帮你来完成这一切。
2.4.2 SpringMVC
SpringMVC在项目中拦截用户请求,它的核心Servlet即DispatcherServlet承担中介或是前台这样的职责,将用户请求通过HandlerMapping去匹配Controller,Controller就是具体对应请求所执行的操作。SpringMVC相当于SSH框架中struts。
2.4.3 mybatis
mybatis是对jdbc的封装,它让数据库底层操作变的透明。mybatis的操作都是围绕一个sqlSessionFactory实例展开的。mybatis通过配置文件关联到各实体类的Mapper文件,Mapper文件中配置了每个类对数据库所需进行的sql语句映射。在每次与数据库交互时,通过sqlSessionFactory拿到一个sqlSession,再执行sql命令。
页面发送请求给控制器,控制器调用业务层处理逻辑,逻辑层向持久层发送请求,持久层与数据库交互,后将结果返回给业务层,业务层将处理逻辑发送给控制器,控制器再调用视图展现数据。
3 系统分析
所谓系统分析就是,管理员通过与用户客户端的沟通,所获取的信息,然后把这些信息通过需求说明书的方式展示给用户和开发人员。在软件功能发展的历史长河中,很长时间,特别是最开始的时候,需求分析的重要性并不被人们所认同,例如当时美国IBM公司为英国电信公司开发一套信息管理系统,在需求不明确的情况下开始开发,最初的工期为一年,由于需求获取不清晰导致工期推迟了半年多,造成巨大损失。我们很多软件公司也存在这种情况,边需求,边开发,甚至与客户没有沟通清楚的情况下,直接照搬同类型的项目进行更改,导致到系统验收的时候,重新更改,造成了人力、物力的极大浪费。而导致这一切后果的原因就是需求获取不及时、不清楚、不全面。
3.1 可行性分析
汉语言学习应用系统APP主要目标是实现资源管理(汉语文化、文化分类)系统用户(管理员、系统用户)模块管理(赏析留言)的相关信息管理服务。在确定了目标后,我们从以下四方面对能否实现本系统目标进行可行性分析。
3.1.1 技术可行性
APP资阳汉语言学习应用系统主要采用Android技术,java语言,Mysql数据库,对于应用程序的开发要求具备完整功能,使用简单的特点,并建立一个数据完整安全稳定的数据库。汉语言学习应用系统APP的开发技术具有很高可行性,且开发人员掌握了一定的开发技术,所以系统的开发具有可行性。
3.1.2操作可行性
APP资阳汉语言学习应用系统的登录界面简单易于操作,采用常见的界面窗口来登录界面,通过电脑进行访问操作,用户只要平时使用过电脑都能进行访问操作。此系统的开发采用Android开发,后台结合java语言,这些开发环境使系统更加完善。本系统具有易操作、易管理、交互性好的特点,在操作上是非常简单的。因此本系统可以进行开发。
3.1.3 经济可行性
汉语言学习应用系统APP是服务端基于B/S模式、java技术,客户端采用Android、采用Mysql数据库储存数据,所要求的硬件和软件环境,市场上都很容易购买,程序开发主要是管理系统的开发和维护。所以程序在开发人力、财力上要求不高,而且此系统不是很复杂,开发周期短,在经济方面具有较高的可行性。
3.1.4 法律可行性
此汉语言学习应用系统APP是自己设计的管理系统,具有很大的实际意义。因为无论是软件还是数据库,采用的都是开源代码,因此这个系统的开发和设计,并不存在侵权等问题,在法律上完全具有可行性。
综上所述,汉语言学习应用系统APP在技术、经济、操作和法律上都具有很高的可行性,开发此程序是可行的。
3.2系统流程分析
3.2.1系统开发流程
资阳汉语言学习应用系统开发时,首先进行需求分析,进而对系统进行总体的设计规划,设计系统功能模块,数据库的选择等,本系统的开发流程如图3-1所示

图3-1系统开发流程图
3.2.2 用户登录流程
为了保证系统的安全性,要使用本系统对系统信息进行管理,必须先登陆到系统中。如图3-3所示。

图3-2 登录流程图
3.2.3 系统操作流程
用户打开客户端并进入系统后,会先显示登录界面,输入正确的用户名和密码,系统自动检测信息,若信息无误,则用户会进入系统功能界面,进行操作,否则会提示错误无法登录,操作流程如图3-3所示。

图3-3 系统操作流程图
3.2.4 添加信息流程
管理员可以对用户信息、等进行信息的添加、删除、修改,用户也可以对自己权限内的信息进行添加删除、修改等等操作,输入信息后,系统会自行验证输入的信息和数据,若信息正确,会将其添加到数据库内,若信息有误,则会提示重新输入信息,添加信息流程如图3-4所示。

图3-4 添加信息流程图
3.2.5 修改信息流程
管理员可以对职位信息、职位推荐等进行信息的修改,用户也可以对自己权限内的信息进行修改,首先进入修改信息界面,输入修改信息数据,系统进行数据的判断验证,修改信息合法则修改成功,信息更新至数据库,信息不合法则修改失败,重新输入。修改信息流程图如图3-5所示。

图3-5 修改信息流程图
3.2.6 删除信息流程
管理员可以对职位信息管理、系统管理等进行信息的删除,对要删除的信息进行选中后,点击删除按钮,系统会询问是否确定,若点击确定,则系统会删除掉选中的信息,并在数据库内对信息进行删除,删除信息流程图如图3-6所示。

图3-6 删除信息流程图
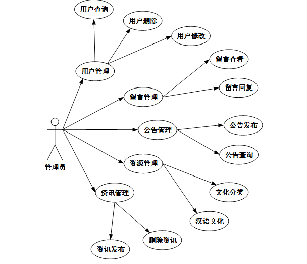
3.3用例分析
1.普通用户主要使用系统的汉语言学习应用系统APP操作首页、文化论坛、汉语文化、我的(个人中心、收藏、赏析留言),下图所示为普通用户的用例图。

图3-1 普通用户用例图
3.管理员主要负责首页、公告栏、交流管理(文化论坛、论坛分类)轮播图、资源管理(汉语文化、文化分类)系统用户(管理员、系统用户)模块管理(赏析留言),下图所示描述管理员的用例图。

图3-3 管理员用例图
3.4系统流程分析
3.4.1添加信息流程
添加信息,编号系统使用自动编号模式,没有用户填写,用户添加信息输入信息,系统将自动确认的信息和数据,验证的成功是有效的信息添加到数据库,信息无效,重新输入信息。添加信息流程如图3-3所示。

图3-3 添加信息流程图
3.4.2操作流程
用户想进入系统,首先进入系统登录界面,通过正确的用户名、密码,选择登录类型登录,系统会检查登录信息,信息正确,然后输入相应的功能界面,提示信息错误,登录失败。系统操作流程如图3-4所示。

图3-4操作流程图
3.4.3删除信息流程
用户选择要删除的信息并单击Delete按钮。系统提示是否删除信息。如果用户想要删除信息,系统将删除信息。系统数据库删除信息。删除信息流程图如图3-5所示。

图3-5 删除信息流程图
4系统概述
进过系统的分析后,就开始记性系统的设计,系统设计包含总体设计和详细设计。总体设计只是一个大体的设计,经过了总体设计,我们能够划分出系统的一些东西,例如文件、文档、数据等。而且我们通过总体设计,大致可以划分出了程序的模块,以及功能。但是只是一个初步的分类,并没有真正的实现。
整体设计,只是一个初步设计,而且,对于一个项目,我们可以进行多个整体设计,通过对比,包括性能的对比、成本的对比、效益的对比,来最终确定一个最优的设计方案,选择优秀的整体设计可以降低开发成本,增加公司效益,从这一点来讲,整体设计还是非常重要的。
汉语言学习应用系统工作原理图如图4-1所示:

图4-1 系统工作原理图
4.1 系统结构设计
系统架构图属于系统设计阶段,系统架构图只是这个阶段一个产物,系统的总体架构决定了整个系统的模式,是系统的基础。基于汉语言学习应用系统的整体结构设计如图4-2所示。

图4-2 系统结构图
4.2数据库设计
数据库是计算机信息系统的基础。目前,电脑系统的关键与核心部分就是数据库。数据库开发的优劣对整个系统的质量和速度有着直接影响。
4.2.1 数据库设计原则
概念模式它主要是建立在数据需求分析的基础上,它通常是用概念数据模型来表示各个数据之间的联系,并且对系统用户进行信息的处理和管理,同时建立起E-R图来表示具体的实体、属性和联系的关系。
4.2.2 数据库实体
4.3 数据库设计原则
每个数据库的应用它们都是和区分开的,当运行到一定的程序当中,它就会与自己相关的协议与客户端进行通讯。那么这个系统就会对使这些数据进行连接。当我们选择哪个桥段的时候,接下来就会简单的叙述这个数据库是如何来创建的。当点击完成按钮的时候就会自动在对话框内弹出数据源的名称,在进行点击下一步即可,直接在输入相对应的身份验证和登录密码。
农产品销售网站的数据流程:

图4-4 系统数据流程图
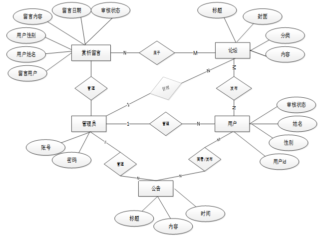
资阳汉语言学习应用系统实体E-R图,如图4.5所示。

图4.5实体E-R图
4.3.1 数据库表设计
数据库的表信息属于设计的一部分,下面介绍数据库中的各个表的详细信息。
|
appreciate_the_message |
|||||
|
字段名称 |
类型 |
长度 |
不是null |
主键 |
字段说明 |
|
appreciate_the_message_id |
int |
11 |
是 |
主键 |
赏析留言ID |
|
message_user |
int |
11 |
否 |
留言用户 |
|
|
user_name |
varchar |
64 |
否 |
用户姓名 |
|
|
user_gender |
varchar |
64 |
否 |
用户性别 |
|
|
message_content |
text |
0 |
否 |
留言内容 |
|
|
message_date |
date |
0 |
否 |
留言日期 |
|
|
examine_state |
varchar |
16 |
是 |
审核状态 |
|
|
examine_reply |
varchar |
16 |
否 |
审核回复 |
|
|
recommend |
int |
11 |
是 |
智能推荐 |
|
|
create_time |
datetime |
0 |
是 |
创建时间 |
|
|
update_time |
timestamp |
0 |
是 |
更新时间 |
|
|
auth |
|||||
|
字段名称 |
类型 |
长度 |
不是null |
主键 |
字段说明 |
|
auth_id |
int |
11 |
是 |
主键 |
授权ID |
|
user_group |
varchar |
64 |
否 |
用户组 |
|
|
mod_name |
varchar |
64 |
否 |
模块名 |
|
|
table_name |
varchar |
64 |
否 |
表名 |
|
|
page_title |
varchar |
255 |
否 |
页面标题 |
|
|
path |
varchar |
255 |
否 |
路由路径 |
|
|
position |
varchar |
32 |
否 |
位置 |
|
|
mode |
varchar |
32 |
是 |
跳转方式 |
|
|
add |
tinyint |
1 |
是 |
是否可增加 |
|
|
del |
tinyint |
1 |
是 |
是否可删除 |
|
|
set |
tinyint |
1 |
是 |
是否可修改 |
|
|
get |
tinyint |
1 |
是 |
是否可查看 |
|
|
field_add |
varchar |
500 |
否 |
添加字段 |
|
|
field_set |
varchar |
500 |
否 |
修改字段 |
|
|
field_get |
varchar |
500 |
否 |
查询字段 |
|
|
table_nav_name |
varchar |
500 |
否 |
跨表导航名称 |
|
|
table_nav |
varchar |
500 |
否 |
跨表导航 |
|
|
option |
text |
0 |
否 |
配置 |
|
|
create_time |
timestamp |
0 |
是 |
创建时间 |
|
|
update_time |
timestamp |
0 |
是 |
更新时间 |
|
|
collect |
|||||
|
字段名称 |
类型 |
长度 |
不是null |
主键 |
字段说明 |
|
collect_id |
int |
10 |
是 |
主键 |
收藏ID |
|
user_id |
int |
10 |
是 |
收藏人ID |
|
|
source_table |
varchar |
255 |
否 |
来源表 |
|
|
source_field |
varchar |
255 |
否 |
来源字段 |
|
|
source_id |
int |
10 |
是 |
来源ID |
|
|
title |
varchar |
255 |
否 |
标题 |
|
|
img |
varchar |
255 |
否 |
封面 |
|
|
create_time |
timestamp |
0 |
是 |
创建时间 |
|
|
update_time |
timestamp |
0 |
是 |
更新时间 |
|
|
comment |
|||||
|
字段名称 |
类型 |
长度 |
不是null |
主键 |
字段说明 |
|
comment_id |
int |
11 |
是 |
主键 |
评论ID |
|
user_id |
int |
11 |
是 |
评论人ID |
|
|
reply_to_id |
int |
11 |
是 |
回复评论ID空为0 |
|
|
content |
longtext |
0 |
否 |
内容 |
|
|
nickname |
varchar |
255 |
否 |
昵称 |
|
|
avatar |
varchar |
255 |
否 |
头像地址[0,255] |
|
|
create_time |
timestamp |
0 |
是 |
创建时间 |
|
|
update_time |
timestamp |
0 |
是 |
更新时间 |
|
|
source_table |
varchar |
255 |
否 |
来源表 |
|
|
source_field |
varchar |
255 |
否 |
来源字段 |
|
|
source_id |
int |
10 |
是 |
来源ID |
|
|
notice |
|||||
|
字段名称 |
类型 |
长度 |
不是null |
主键 |
字段说明 |
|
notice_id |
mediumint |
8 |
是 |
主键 |
公告id |
|
title |
varchar |
125 |
是 |
标题 |
|
|
content |
longtext |
0 |
否 |
正文 |
|
|
create_time |
timestamp |
0 |
是 |
创建时间 |
|
|
update_time |
timestamp |
0 |
是 |
更新时间 |
|
|
ordinary_users |
|||||
|
字段名称 |
类型 |
长度 |
不是null |
主键 |
字段说明 |
|
ordinary_users_id |
int |
11 |
是 |
主键 |
普通用户ID |
|
user_name |
varchar |
64 |
否 |
用户姓名 |
|
|
user_gender |
varchar |
64 |
否 |
用户性别 |
|
|
examine_state |
varchar |
16 |
是 |
审核状态 |
|
|
recommend |
int |
11 |
是 |
智能推荐 |
|
|
user_id |
int |
11 |
是 |
用户ID |
|
|
create_time |
datetime |
0 |
是 |
创建时间 |
|
|
update_time |
timestamp |
0 |
是 |
更新时间 |
|
|
praise |
|||||
|
字段名称 |
类型 |
长度 |
不是null |
主键 |
字段说明 |
|
praise_id |
int |
10 |
是 |
主键 |
点赞ID |
|
user_id |
int |
11 |
是 |
点赞人 |
|
|
create_time |
timestamp |
0 |
是 |
创建时间 |
|
|
update_time |
timestamp |
0 |
是 |
更新时间 |
|
|
source_table |
varchar |
255 |
否 |
来源表 |
|
|
source_field |
varchar |
255 |
否 |
来源字段 |
|
|
source_id |
int |
10 |
是 |
来源ID |
|
|
status |
tinyint |
1 |
是 |
点赞状态1为点赞,0已取消 |
|
|
slides |
|||||
|
字段名称 |
类型 |
长度 |
不是null |
主键 |
字段说明 |
|
slides_id |
int |
10 |
是 |
主键 |
轮播图ID |
|
title |
varchar |
64 |
否 |
标题 |
|
|
content |
varchar |
255 |
否 |
内容 |
|
|
url |
varchar |
255 |
否 |
链接 |
|
|
img |
varchar |
255 |
否 |
轮播图 |
|
|
hits |
int |
10 |
是 |
点击量 |
|
|
create_time |
timestamp |
0 |
是 |
创建时间 |
|
|
update_time |
timestamp |
0 |
是 |
更新时间 |
|
5系统界面实现
5.1 登录
管理员输入个人的账号、密码登录系统,这时候系统的数据库就会在进行查找相关的信息,如果我们输入的账号、密码不正确,数据库就会提示出错误的信息提示,同时会提示管理员重新输入自己的账号、密码,直到账号密码输入成功后,会提示登录成功的信息。管理员登录效果图如图5.1所示:

图5.1登录界面
登录代码如下:
* 登录
* @param data
* @param httpServletRequest
* @return
*/
@PostMapping("login")
public Map<String, Object> login(@RequestBody Map<String, String> data, HttpServletRequest httpServletRequest) {
log.info("[执行登录接口]");
String username = data.get("username");
String email = data.get("email");
String phone = data.get("phone");
String password = data.get("password");
List resultList = null;
QueryWrapper wrapper = new QueryWrapper<User>();
Map<String, String> map = new HashMap<>();
if(username != null && "".equals(username) == false){
map.put("username", username);
resultList = service.selectBaseList(service.select(map, new HashMap<>()));
}
else if(email != null && "".equals(email) == false){
map.put("email", email);
resultList = service.selectBaseList(service.select(map, new HashMap<>()));
}
else if(phone != null && "".equals(phone) == false){
map.put("phone", phone);
resultList = service.selectBaseList(service.select(map, new HashMap<>()));
}else{
return error(30000, "账号或密码不能为空");
}
if (resultList == null || password == null) {
return error(30000, "账号或密码不能为空");
}
//判断是否有这个用户
if (resultList.size()<=0){
return error(30000,"用户不存在");
}
User byUsername = (User) resultList.get(0);
Map<String, String> groupMap = new HashMap<>();
groupMap.put("name",byUsername.getUserGroup());
List groupList = userGroupService.selectBaseList(userGroupService.select(groupMap, new HashMap<>()));
if (groupList.size()<1){
return error(30000,"用户组不存在");
}
UserGroup userGroup = (UserGroup) groupList.get(0);
//查询用户审核状态
if (!StringUtils.isEmpty(userGroup.getSourceTable())){
String res = service.selectExamineState(userGroup.getSourceTable(),byUsername.getUserId());
if (res==null){
return error(30000,"用户不存在");
}
if (!res.equals("已通过")){
return error(30000,"该用户审核未通过");
}
}
//查询用户状态
if (byUsername.getState()!=1){
return error(30000,"用户非可用状态,不能登录");
}
String md5password = service.encryption(password);
if (byUsername.getPassword().equals(md5password)) {
// 存储Token到数据库
AccessToken accessToken = new AccessToken();
accessToken.setToken(UUID.randomUUID().toString().replaceAll("-", ""));
accessToken.setUser_id(byUsername.getUserId());
tokenService.save(accessToken);
// 返回用户信息
JSONObject user = JSONObject.parseObject(JSONObject.toJSONString(byUsername));
user.put("token", accessToken.getToken());
JSONObject ret = new JSONObject();
ret.put("obj",user);
return success(ret);
} else {
return error(30000, "账号或密码不正确");
}
}
public String select(Map<String,String> query,Map<String,String> config){
StringBuffer sql = new StringBuffer("select ");
sql.append(config.get(FindConfig.FIELD) == null || "".equals(config.get(FindConfig.FIELD)) ? "*" : config.get(FindConfig.FIELD)).append(" ");
sql.append("from ").append("`").append(table).append("`").append(toWhereSql(query, "0".equals(config.get(FindConfig.LIKE))));
if (config.get(FindConfig.GROUP_BY) != null && !"".equals(config.get(FindConfig.GROUP_BY))){
sql.append("group by ").append(config.get(FindConfig.GROUP_BY)).append(" ");
}
if (config.get(FindConfig.ORDER_BY) != null && !"".equals(config.get(FindConfig.ORDER_BY))){
sql.append("order by ").append(config.get(FindConfig.ORDER_BY)).append(" ");
}
if (config.get(FindConfig.PAGE) != null && !"".equals(config.get(FindConfig.PAGE))){
int page = config.get(FindConfig.PAGE) != null && !"".equals(config.get(FindConfig.PAGE)) ? Integer.parseInt(config.get(FindConfig.PAGE)) : 1;
int limit = config.get(FindConfig.SIZE) != null && !"".equals(config.get(FindConfig.SIZE)) ? Integer.parseInt(config.get(FindConfig.SIZE)) : 10;
sql.append(" limit ").append( (page-1)*limit ).append(" , ").append(limit);
}
log.info("[{}] - 查询操作,sql: {}",table,sql);
return sql.toString();
}
public List selectBaseList(String select) {
List<Map<String,Object>> mapList = baseMapper.selectBaseList(select);
List<E> list = new ArrayList<>();
for (Map<String,Object> map:mapList) {
list.add(JSON.parseObject(JSON.toJSONString(map),eClass));
}
return list;
}
5.2 管理员功能模块
管理员首页
管理员可以查看后台服务端后台首页、公告栏、交流管理(文化论坛、论坛分类)轮播图、资源管理(汉语文化、文化分类)系统用户(管理员、系统用户)模块管理(赏析留言)等操作。管理员服务端效果图如图5.2所示。

图5.2管理员服务端界面图
管理员功能页代码如下:
<mapper namespace="com.project.demo.dao.base.BaseMapper">
<select id="selectBaseList" resultType="java.util.LinkedHashMap">
${select}
</select>
<select id="selectBaseCount" resultType="Integer">
${count}
</select>
<select id="selectBaseOne" resultType="Object">
${select}
</select>
<update id="updateBaseSql">
${sql}
</update>
<delete id="deleteBaseSql">
${sql}
</delete>
</mapper>
用户信息管理
管理员对用户信息管理进行审核等操作,并可进行进行删除、修改、查看等操作。用户信息管理效果图如图5.3所示。

图5.3用户信息管理界面图
用户管理代码如下:
public Map<String, Object> error(Integer code, String message) {
Map<String, Object> map = new HashMap<>();
map.put("error", new HashMap<String, Object>(4) {{
put("code", code);
put("message", message);
}});
return map;
}
汉语文化管理
管理员对汉语文化信息进行管理、查看、编辑等操作。汉语文化效果图如图5.4所示。

图5.4汉语文化界面图
汉语文化代码如下:
@RequestMapping("/get_obj")
public Map<String, Object> obj(HttpServletRequest request) {
List resultList = service.selectBaseList(service.select(service.readQuery(request), service.readConfig(request)));
if (resultList.size() > 0) {
JSONObject jsonObject = new JSONObject();
jsonObject.put("obj",resultList.get(0));
return success(jsonObject);
} else {
return success(null);
}
}
赏析留言管理
管理员对赏析留言管理编辑回复等操作。赏析留言管理效果图如图5.5所示。

图5.5赏析留言界面图
赏析留言管理代码如下:
@PostMapping("/set")
@Transactional
public Map<String, Object> set(HttpServletRequest request) throws IOException {
service.update(service.readQuery(request), service.readConfig(request), service.readBody(request.getReader()));
return success(1);
}
5.3用户客户端功能模块
用户注册
用户注册在登陆页面填写账号、密码、邮箱、手机昵称、姓名等信息,进行注册如图5.7所示

图5.7用户注册界面图
注册代码如下:
/**
* 注册
* @return
*/
@PostMapping("register")
public Map<String, Object> signUp(HttpServletRequest request) throws IOException {
// 查询用户
Map<String, String> query = new HashMap<>();
Map<String,Object> map = service.readBody(request.getReader());
query.put("username",String.valueOf(map.get("username")));
List list = service.selectBaseList(service.select(query, new HashMap<>()));
if (list.size()>0){
return error(30000, "用户已存在");
}
map.put("password",service.encryption(String.valueOf(map.get("password"))));
service.insert(map);
return success(1);
}
public Map<String,Object> readBody(BufferedReader reader){
BufferedReader br = null;
StringBuilder sb = new StringBuilder("");
try{
br = reader;
String str;
while ((str = br.readLine()) != null){
sb.append(str);
}
br.close();
String json = sb.toString();
return JSONObject.parseObject(json, Map.class);
}catch (IOException e){
e.printStackTrace();
}finally{
if (null != br){
try{
br.close();
}catch (IOException e){
e.printStackTrace();
}
}
}
return null;
}
public void insert(Map<String,Object> body){
E entity = JSON.parseObject(JSON.toJSONString(body),eClass);
baseMapper.insert(entity);
log.info("[{}] - 插入操作:{}",entity);
}
用户信息
在用户信息页面用户信息可以进行添加、查看、编辑个人中心、收藏、赏析留言等操作如图5.8所示。

图5.8用户信息界面图
前台首页
用户对查看首页详情页面,如图5.9所示。

图5.9前台首页功能界面图
文化论坛列表
文化论坛详情页面可查看标题、发布日期、发布人、等操作,并可对论坛点赞等操作,如图5.10所示。

图5.10文化论坛界面图
赏析留言
赏析留言页面可填写留言用户、用户姓名、用户性别、留言内容、留言日期等信息,如图5.11所示。

图5.11赏析留言界面图
6系统测试
系统开发的最后一个步骤就是系统测试,系统测试也是整个系统十分重要的一个环节,测试的好坏关系到产品的发展。客户对软件的质量、性能和可靠性等需求就要通过测试来实现。测试过程要必须遵循严谨性、完善性、规范性的原则,测试的主要目的就是看看在系统运行中,是否会出现bug,然后对出现的bug进行调试,直到程序完美运行。但是软件的测试只能尽可能的减少bug,理论上来说是无法达到消除bug。但是bug越少,系统出错的几率就越低,用户使用起来也更方便、更安全。
近年来,软件包含测试从现在的检验当中来看,系统接近预期目标可能出现的问题,并对这些错误做出相应的修正,假如我们不进行早期的测试错误就会延续下去,最后所做出的成品就会有很大的困难。
我们要在这个测试的过程当中找出错误。测试成软件开发的主要一部分,自从有了程序的设计那天开始,它就成为了重要的组成部分。经过统计来看,软件测试可以占据这个系统45%的工作量,而在软件开发的成本当中,对于测试成本来说它包含了很多的测试工作。每个程序测试时都会出现和遇到错误。在整个程序的开发过程当中,人为去查找错误是非常复杂和困难的,所以我们一般都会找一些测试的工具来进行测试
6.1系统测试的意义
随着现代信息的快速发展,在社会各大领域中已经都开始应用网络信息技术,在应用网络技术的同时人们也开始把软件的质量问题作为了一个重要焦点来关注,因为一个软件的好与坏它决定着这个系统在市场上的生存,所以我们必须要把软件质量来做好,这样才有一定的生存能力。对于用户来说它们首先选用的都是保证这个系统软件的质量问题,因为一个系统的软件质量决定着用户在后期上成本经济的问题。图6-1就是纠错测试流程。

图6-1 测试与纠错信息流程
6.2 测试方法
黑盒测试又被人们称作为功能测试,通常是在程序的接口来做一些测试的方法,它一般包括对程序的功能和使用的方法来做出一些数据的接受和输出,同时还可以做出正确的输出信息,并保证与外部信息的完整性。
白盒测试通常被人们称作为结构测试,在整个程序的结构和处理当中它是由程序当中的逻辑测试和检验程序来完成一些正确的工作。
具体的功能测试它是包括:系统的适用性、准确性、安全性等功能测试。
6.3测试分析
本汉语言学习应用系统APP满足相关信息的管理需求,在设计时借鉴了国内外优秀网站的优点,从界面到系统设计都保证了管理员以及用户能够方便操作。系统的主要特点和优点归纳如下:
(1)本系统用的移置性和针对性都比较高,因为针对性高可以提供更好的服务而移置性可以在多个系统上运行,更给用户带来了极大的方便。
(2)该汉语言学习应用系统APP内容全面,管理方便可以及时的全面的处理各种错误,异常,这样避免了很多因用户的马虎操作而出现的失误,其操作方便,用户界面友好,能够上网的人都可以很好的进行操作。
经过对上述的测试结果分析,所有基本功能齐全,操作简单,系统运行性能良好,系统安全可靠,能促进汉语言学习应用系统的发展,发展前景广阔。
结 论
本系统通过对Android、java和Mysql数据库的简介,从硬件和软件两反面说明了汉语言学习应用系统APP的可行性,本文结论及研究成果如下:实现了Android、java与Mysql相结合构建的汉语言学习应用系统APP,网站可以响应式展示。通过本次汉语言学习应用系统APP的研究与实现,我感到学海无涯,学习是没有终点的,而且实践出真知,只有多动手才能尽快掌握它,经验对系统的开发非常重要,经验不足,就难免会有许多考虑不周之处。比如要有美观的界面,更完善的功能,才能吸引更多的用户。
由于在此之前对于Java知识没有深入了解,所以从一开始就碰到许多困难,例如一开始的页面显示不规范、数据库连接有问题已经无法实现参数的传递等等,不过通过在网上寻找有关资料以及同学的帮助下最后都得到了解决,在此过程中,我不仅学到了很多知识,也提高了自己解决问题的能力,尤其是学会如何从大量的信息中筛选出所需有用的信息,同时我更加深刻的体会到了,虽然书本上的大部分知识都是有价值,正确的,但实际上每个人编程的思路和对数据处理的方法、思想都是不同的,这就要求我们一定要通过实践才能找到解决问题的方案。在此次毕业设计活动中,我不断的提高了自己,也得到了宝贵的经验,我相信这些对我以后的发展都会有很大帮助。
通过这次汉语言学习应用系统APP的开发,我参考了很多相关系统的例子,取长补短,吸取了其他系统的长处,逐步对该系统进行了完善,但是该系统还是有很多的不足之处,有待以后进一步学习。
实践证明,汉语言学习应用系统APP有着非常好的发展前景,经过测试运行,系统各项功能都十分完善,界面漂亮,使用方便,操作容易,在技术理论上已经成熟。
致 谢
大学的学习生活在这个季节将结束,但是在我的生命这仅仅只是一个逗号,我将面对另一个的开始。通过这次毕业设计的整个开发过程,从需求分析到具体功能实现,再到最终测试和维护的理解有了很大的进步,让我对系统开发有了更深刻的认识,对我个人的实践能力和解决问题的能力,都有了很大的帮助。这是这次毕业设计最大的收获。
首先要感谢我的指导老师,他在论文写作上,给予了我各种无私的帮助,治学严谨,严格要求,使我获得了很大的收获。老师深厚的理论知识和丰富的实践经验,都深深的影响到我,在这方面,我谨表示衷心的感谢。
其次,我还要对所有的老师和同学表示感谢,他们在我学习的过程中,都积极的提供了很多帮助,无论是专业知识,还是实践操作技能,也能够让我在论文写作中,遇到的一些难题迎刃而解。
最后,对阅读和评审本论文的各位老师表示衷心的感谢!
参考文献
[1]阳博,温志萍.基于ssm的在线协同办公系统设计与实现[J].电脑知识与技术,2022,18(22):49-51.DOI:10.14004/j.cnki.ckt.2022.1515.
[2]Yadav Chandra Shekhar,Singh Jagendra,Yadav Aruna,Pattanayak Himansu Sekhar,Kumar Ravindra,Khan Arfat Ahmad,Haq Mohd Anul,Alhussen Ahmed,Alharby Sultan. Malware Analysis in IoT & Android Systems with Defensive Mechanism[J]. Electronics,2022,11(15).
[3]宋旸.使用Java语言开发Web应用软件的知识探讨[J].中国设备工程,2022(14):121-123.
[4]. 主要汉语言学习应用系统数据传输情况[N]. 中国交通报,2022-07-22(004).DOI:10.28099/n.cnki.ncjtb.2022.001641.
[5]张海越,范曦.浅析Java语言中线程的生命周期及实现方式[J].大众科技,2022,24(07):18-20+28.
[6]李伊秋,王晓昱,朱书蕾,盛紫怡.汉语言学习应用系统大学生用户体验现状及优化研究[J].中国市场,2022(20):183-187.DOI:10.13939/j.cnki.zgsc.2022.20.183.
[7]李璋,赵鸿皓,黄震,陈逸凡,杨洲.Java在程序设计语言课程中的应用[J].长江信息通信,2022,35(07):108-111.
[8]吴拓.Java编程语言在计算机软件开发中的应用[J].无线互联科技,2022,19(12):35-37.
[9]赵俊.基于Android系统的英语阅读移动学习APP设计[J].自动化技术与应用,2022,41(06):154-156.DOI:10.20033/j.1003-7241.(2022)06-0154-03.
[10]夏宇,朱俊武,姜艺,高欣,孙茂圣.运力紧张情形下的网约车跨区域订单分配机制[J].计算机应用,2022,42(06):1776-1781.
[11]王家顺,李枝勇,窦润亮,南国芳,李敏强.竞争市场中汉语言学习应用系统开放策略研究[J].系统工程理论与实践,2022,42(07):1884-1899.
[12]. The CursedMasters - A Java Edition Minecraft Server[J]. M2 Presswire,2022.
[13]. Java Developer Survey Reveals Teams Not Realizing Full Promise of Microservices[J]. M2 Presswire,2022.
[14]Guan Dejun. Mobile Learning Platform in Cloud Computing with Information Security and Android System[J]. Security and Communication Networks,2022,2022.
[15]张钰浩,闫慧.出租车司机网约车APP采纳后行为研究[J].图书情报工作,2021,65(18):117-124.DOI:10.13266/j.issn.0252-3116.2021.18.012.
[16]刘勇,陆小慧.一种基于Android系统的大数据计算和存储平台[J].广东通信技术,2021,41(09):53-59.
[17]周元林,张常泉,邓国印.面向Android系统的APP安全加固技术研究[J].南方农机,2021,52(11):164-165+175.
[18]李坤东. 基于深度学习的Android恶意应用检测系统设计与实现[D].西安电子科技大学,2021.DOI:10.27389/d.cnki.gxadu.2021.002017.
[19]王倩楠. 基于Android系统的手机处理器微体系结构基准测试集构建方法[D].中国科学院大学(中国科学院深圳先进技术研究院),2021.DOI:10.27822/d.cnki.gszxj.2021.000029.
[20]廖祥森. 定制Android系统服务测试技术研究[D].南京大学,2021.DOI:10.27235/d.cnki.gnjiu.2021.000964.
免费领取项目源码,请点赞❤️关注收藏并私信博主,谢谢!
免费领取项目源码,请点赞❤️关注收藏并私信博主,谢谢!
免费领取项目源码,请点赞❤️关注收藏并私信博主,谢谢!
更多推荐



所有评论(0)