计算机毕业设计必看必学~基于springboot智慧小区管理系统小程序的设计与实现,原创定制程序、单片机、java、PHP、Python、小程序、文案全套、毕设成品等!
摘要:本研究基于SpringBoot框架开发智慧小区管理系统微信小程序,旨在通过移动互联网技术提升小区管理效率和服务质量。系统采用前后端分离架构,后端使用SpringBoot实现用户管理、信息维护等核心功能,前端依托微信小程序平台提供友好的用户界面。系统包含住户用户、物业用户、家政机构、助餐机构等多角色功能模块,涵盖物业报修、车位预约、老年助餐、家政服务等业务场景。通过严格的测试验证,系统展现出良
随着移动互联网的普及,微信小程序作为一种轻量级的应用程序,正逐渐成为人们获取信息和服务的便捷渠道。本研究旨在基于Spring Boot框架开发智慧小区管理系统小程序,通过结合微信平台和智能技术,提供便捷、高效的小区管理服务。首先,使用Spring Boot框架搭建系统后端,实现用户注册与登录、小区信息管理、业务功能等核心模块。其次,结合微信小程序平台,开发小程序前端,用户可以通过微信账号进行登录和操作。系统提供便捷的界面和交互方式,使用户可以轻松地管理小区事务。同时,通过软件工程的开发方法,确保系统的稳定性和可靠性。预计该研究能够为小区管理行业的智能化发展提供有益的经验和借鉴,提升小区管理的便捷性和效率,满足用户对智慧小区的需求。
关键词:微信小程序;智慧小区管理系统;java语言,springboot框架。
A rural comprehensive display platform based on WeChat mini program features
Abstract
With the popularity of mobile Internet, WeChat applet, as a lightweight application, is gradually becoming a convenient channel for people to obtain information and services. This study aims to develop a smart community management system mini program based on the Spring Boot framework, providing convenient and efficient community management services by combining WeChat platform and intelligent technology. Firstly, use the Spring Boot framework to build the system backend and implement core modules such as user registration and login, community information management, and business functions. Secondly, combining with the WeChat mini program platform, develop a mini program front-end where users can log in and operate through their WeChat account. The system provides a convenient interface and interactive mode, allowing users to easily manage community affairs. Meanwhile, through software engineering development methods, ensure the stability and reliability of the system. It is expected that this study can provide useful experience and reference for the intelligent development of the community management industry, improve the convenience and efficiency of community management, and meet the needs of users for smart communities.
Keywords: WeChat mini program; Smart community management system; Java language, Spring Boot framework.
目录
第一章 绪 论
1.1选题背景
随着科技的迅速发展和城市化进程的加快,城市的规模和人口数量不断增长。这给小区管理带来了新的挑战和机遇。传统的手动管理方式已经无法满足快速发展的需求,因此研究智慧小区管理系统小程序有助于提升管理效率和服务质量。居民对于小区管理的需求日益增长,他们期望能够获得更便捷、高效的服务体验。通过智能化技术和小程序平台结合,可以实现家政服务、小区车位、小区活动等功能,提供更加便利和高效的管理服务。随着社区管理的现代化需求不断增长,智慧小区管理系统小程序的研究成为了提升社区管理水平的重要手段。通过建立智能化的管理系统,可以实现信息共享、业务协同、数据分析等功能,提高管理决策的科学性和准确性。
1.2研究现状
随着时代的进步,互联网技术已经成为一种普遍接受的生活方式。它不仅改变了人们的日常生活,而且也为许多人提供了便捷的服务。越来越多的人都喜欢使用互联网,并且这种方式已经深深地影响了他们的日常生活。互联网的优势无可限量,它的便捷性、快速性、高效率以及低廉的成本使其成为了一种理想的解决方案。因此,类似于基于微信小程序的智慧小区管理系统,不仅可以让用户轻松获取信息,更可以极大地提升管理效率。
本文旨在探讨基于微信小程序的智慧小区管理系统的运行机制,并通过对现有状况的深入分析,结合最新的计算机技术,构建出一套完善的、高效的基于微信小程序的智慧小区管理系统。这个系统的核心特点是:它利用先进的计算机技术来实现,操作简单快捷;此外,它还提供了一个管理员界面,可以轻松查看和管理用户的所有信息。
随着科技的飞速发展,基于微信小程序的智慧小区管理系统已成为一款极具吸引力的信息服务查询软件,它既简单易用,又能够满足用户的日常需求,同时也可以提供高效、便捷、实用的功能。作为中国最主流的智能技术开发系统,它将为用户提供更加优质的服务,让他们获得更好的体验。
1.3研究内容
开发和实施基于微信小程序的智慧小区管理系统,需要完成以下任务:
(1)首先是确定选题,确定好所要做的系统,并对系统的背景及现在面临的一些问题等进行系统的初步确认。
(2)在系统ACK完成之后,我们将根据系统开发的要求,选择java技术来构建基于微信小程序的智慧小区管理系统,并对其中的数据库进行搭建和开发,以确保该系统能够有效地实现其功能。此外,我们还将对所选择的技术进行详细的技术分析,以确保系统的可行性和安全性。
(3)在基于微信小程序的智慧小区管理系统中,首先要确定系统的技术,然后进行在线确认,以确定系统的用户角色,并根据这些角色划分出相应的功能模块。系统的设计主要将用户分为管理员和住户用户、物业用户、助餐机构以及家政机构五个用户角色,每个角色都有其独特的特点,而且每个功能模块都有其特定的功能,但是系统的数据库都是交互式的,用户可以随时根据自身的需求查看课程信息,而系统的工作人员则可以根据自身的职责,处理和操作在线信息。管理员可以快速收集用户的详细信息,并能够在第一时间响应客户的需求。
(4)经过精心设计的系统功能模块已经ACK完毕,接下来就是程序和界面的开发。为了检验程序的完整性,我们会采取多种测试方法,让不同的用户编写和提交相关内容,并定期检查程序中的缺陷,一旦发现问题,立即采取在线解决措施,直至系统运行稳定,才可以将其上传至正式使用。
第二章开发工具及关键技术介绍
2.1微信开发者工具
微信开发者工具是一款专为小程序开发而设计的应用,它不断改进,提供了便捷的操作方式,并且在开发过程中可以通过微信扫描二维码来访问,从而实现快速、准确的小程序开发和调试。
根据用户的需求,我们将采用不同的屏幕大小来制作小程序。
在完成了视图布置之后,可以通过执行编辑功能,快速更改当前的视图界面。
控制台:方便调试打印输出信息。
将代码上传至腾讯服务器,并在审核过程中填写版本号和备注信息,以确保代码的安全性和准确性。
通过查看资源文件,我们可以快速地调整相关项目的文件目录,从而实现断点调试。
使用远程调试技术,无论是在手机端还是PC端,都能够轻松地进行开发工作。
本地数据存储:显示的是本地存储的数据。
通过使用子父层级结构,我们可以更容易地进行视图调试。
微信的代码体积应该保持在2M 以内,而且在开发过程中,应该严格检查合法域名信息,并且为小程序的后台配置服务器域名。
微信开发者工具已经成为了开发过程中不可或缺的一部分,并且正在不断地改进和完善。
2.2小程序框架以及目录结构介绍
这款微信小程序的设计旨在帮助用户快速、便捷地创建出一款拥有完全独特 特色的应用。它由一套完善的框架结构,将用户界面、操作界面、功能界面等多种功能完美结合,使用户只需要一点点的操作,就能轻松实现微信小程序的创建。框架的核心功能是一个快速的数据绑定机制,它能够轻松地将用户的信息和界面进行一致性的管理。它不仅支持对用户信息的实时监控,还能够根据用户的需求,实现对界面的快速调整和优化,从而使用户能够轻松地构建强大的微信小程序。
2.3 java技术
java主要采用CORBA技术和安全模型,可以在互联网应用的数据保护。它还提供了对EJB(Enterprise javaBeans)的全面支持,java servlet API,SSM(java server pages),和XML技术。
java语言功能:
面向对象编程是一种革命性的软件开发方法,它将复杂的程序结构转换为可编程的对象,从而大大简化了编程过程,并且极大地提升了程序的安全性。它的出现,使得编程者可以更加轻松地完成任务,并且可以更好地控制程序的运行,从而更好地满足用户的需求。
java的一个重要优势在于它的跨平台特性,这使得编程变得更加便捷。通过使用java,您可以轻松访问多个不同的平台,而不必担心编译时会出现问题。
C++的缺陷之一便是它没有有效地利用可重复使用的资源,这使得它的资源需求量大大增加,而这种情况下,它的垃圾回收机制正好可以有效地解决这一问题,因而减少了资源的使用,进而节约了巨量的资源。一些优秀的编程人员通常都会将一块内存地址设为堆栈,以便当它被使用的时候自动解锁,但是一些初学者或者初入者往往忽略了这一步骤,结果就是程序的性能受到了影响,甚至出现了崩溃的情况。因此,许多C++专家在开发代码时,通常会先检查一个指针的值,如果它已经被移动,就把它的值调整到NULL,这样才能够有效地完成代码的执行。
2.4 springboot框架
java框架的出现,极大地改变了java的运行方式,因为它不仅可以支持复杂的框架结构,而且还可以支持多种复杂的操纵,从而极大地改善了java的效率和可靠性。此外,java框架也被广泛地用来取代EJB(EnterprisejavaBeans),成为一种更加强大的框架。Spring框架可以有效地支撑多种AP的开发,其中包括:基于控制反向的核心功能,可以将对象的生命周期变得更加可视,采取面向切面的编程语言,以及采取多种可靠的长效技术,以及支撑多种Web框架,以满足不同的AP的需求。Spring框架拥有强大的控制反馈(IOC)功能,使得java对象的配置与管理变得更加简单高效。该框架采取java的反馈机制,允许使用者根据XML文件、类别及其相关的java注释等信息,自由地调整java对象的使用,从而实现更加高效的编程。Spring框架拥有一种独特的方法来实现切割和分层,它采用了AOP框架,并且在使用过程中支持多种方法的协调。AOP的目的是将复杂的任务分解成多个独立的部分,以便更好地管控和控制。Spring框架的AOP框架拥有丰富的AOP特征,尽管不及AspectJ框架,但它们的结合仍然是一种有效的解决方案,它们不仅支持基础的AspectJ,还支持更高级的aop,从而更好地支持企业的业务流水线。此外,SpringAOP还支持更多的事务处理和远程访问。java的事务处理框架提供了一种灵活的方式,允许不同类型的事务,包括本地、远程、内部、外部的,都能够被有效的处理。它支持多种类型的事务,用户可以根据需要自定义事务处理模块,如XML、java文档,还支持快速、安全的数据交换。Spring的强大的数据访问功能为开发者们带来了极大的便利,无论是JDBC、iBATS/MyBATIs、Hibernate、JDO、ApacheOJB、ApacheCayne,都能够轻松地实现数据的访问,而且,这些功能也能够被Spring的事务管理系统完美地整合,从而大大减少了开发者们面临的挑战,极大地改善了他们的工作效率,极大地推动了企业级的信息化进步。通过使用这种方法,我们可以更加轻松地进行数据访问。SpringMVC的诞生源于一个开发者的决定:他们决定改变传统的StrutsWeb框架,将呈现层、请求处理层和模型完全分离,从而创建一个更加高效、可靠的SpringMVC。
第三章 系统分析
3.1需求分析
在开发研究之前,必须仔细分析系统的需求,并且进行全面的市场调研,以便确定使用者的功能需求,以便更好地定位整个系统的开发方向。在此,我们还需要对系统的性能、业务流程以及数据等方面进行深入的分析,以便基于微信小程序的智慧小区管理系统的界面简洁易懂,功能完善。
通过对发达系统的可行性进行分析和讨论,我们可以确定它们能够满足哪些要求。为了确保系统的开发顺利进行,我们必须对其进行全面的评估,以确保它们符合预期的标准。如果我们没有足够的信心,就无法开发出一个功能优秀的系统,这将导致开发失败。通过对基于微信小程序的智慧小区管理系统进行深入分析,我们可以评估该系统的有效性,并确保它能够满足我们之前提出的需求。
系统设计应该着眼于满足用户和管理者的需求,以确定其所需的功能、管理任务以及其他相关的服务。
鉴于基于微信小程序的智慧小区管理系统的设计特性,必须确保满足以下几项要求:
(1)通过使用微信小程序,我们能够更好地管理基于微信小程序的智慧小区管理系统的信息,从而提高工作效率。
(2)学习方法变得更加多样化,管理更加标准化;
(3)它提供了一个免费的渠道,以确保数据的实时有效沟通。
3.2可行性分析
3.2.1技术可行性:技术背景
通过采用java技术,我们开发出一款功能强大、操作简便的基于微信小程序的智慧小区管理系统,同时还建立了一个完善、安全、可靠的后台数据库,以确保其运行的稳定性和可靠性。
通过采用java技术和Mysql数据库及云开发,我们可以轻松实现基于微信小程序的智慧小区管理系统的设计,并且将用户角色有机地融入其中,这种创新的方式值得一试。此外,云开发还提供了安全与权限管理、云调用等功能,帮助开发者保护用户数据的安全性,并提供扩展能力和更好的用户体验。云开发具有高可靠性、高可扩展性和高弹性的特点,可以根据应用的需求自动进行资源分配和扩展,从而提供稳定可靠的服务。由于基于微信小程序的智慧小区管理系统拥有强大的功能、免费的特性以及出色的用户体验,因此它在技术上是一个可行的选择。
3.2.2经济可行性
这款桌面基于微信小程序的智慧小区管理系统管理完全免费,无论您想使用哪种软件,只需要花一点点时间就可以完成。此外,您还可以参与市场调研,并获得免费资源。除了这些,您还可以与朋友、教练等合伙人一起完成更复杂、更具挑战性的项目。因此,基于微信小程序的智慧小区管理系统的研究和开发具备巨大的经济效益,几乎不需要投入任何资金。
java技术已经相当成熟,因此,开发基于微信小程序的智慧小区管理系统完全不会带来任何经济负担。
3.2.3操作可行性:
基于微信小程序的智慧小区管理系统设计完成后,其可操作性得到了显著提升,管理员可以轻松访问系统,快速管理各种数据信息,而用户也可以轻松访问系统界面,通过界面导航菜单,快速查看各个功能模块,满足用户的信息需求,同时也为课程信息管理提供了便利。此外,系统的操作也不再需要专业人员,只需要普通用户就可以轻松完成各个功能模块的操作管理。因此,我们的系统具有很高的可操作性。通过使用界面窗口,我们能够轻松地让用户进行登录。因此,只需要掌握基础的电脑操作技能,我们就能够满足您的需求。
3.3性能分析
在当今的科技背景下,性能分析的管理已经从以往的依赖手动操作转变为采取更加先进的自动化技术,以及利用大量的智能化系统,实现自动化的系统集成,从而提高了系统的运维速度,减轻了工作人员的劳作力度,提高了系统的可靠性,从而更好地满足当下的社会发展的需求,同时也大大缩短了系统的运维周期,提高了系统的整体运维能力。通过利用先进的计算机科学与互联网,我们研制出一套具有弹性的微信小程序,以有效地降低运营成本,极大地改善客户的体验。
通过基于微信小程序的智慧小区管理系统的开发,我们建立了一个独立的系统,采用最新的数据库技术,以满足用户的需求,实现用户角色和功能模块的完美结合,使得管理更加高效、精准,与传统的管理信息完全不同,这样一来,既可以节省资源,又能够大大提升业务处理的速度。这款产品拥有快速、高效、强大的功能。
3.4系统操作流程
3.4.1用户登录流程
第一步,为了保证系统的安全性,用户需要在登录窗口中输入自己的个人信息,并确保信息准确无误。如果输入的信息不正确,将会弹出提示框,导致用户登录失败,需要重新输入,如图3-1所示。

图3-1登录操作流程图
3.4.2信息添加流程
基于微信小程序的智慧小区管理系统可以实现快速、准确地收集和处理各种信息,而且在使用过程中,只有在按照指定的界面和指定的参考文献,才能够正确地获取和处理信息,而若信息未能满足预期,就会被退出第一步,并且在第二步中,还会继续检查信息的准确性,以确保最终的结果能够满足预期的目标。

图3-2 信息添加流程图
3.4.3信息删除流程
无论是何种用户角色,只要进入了不正常的系统操作界面,就可以使用不同的信息内容来进行操作。当用户尝试删除系统中的数据时,必须先ACK这些数据是否已经被删除,如果没有,就应该按照图3-3的指示进行操作,以免影响系统的正常运行。

图3-3 信息删除流程图
第四章 系统设计与实现
4.1系统架构设计
在本次研究中,我们将重点关注基于微信小程序的智慧小区管理系统的项目概述和设计分析。我们将重点关注学习平台的具体情况,并对数据库进行设计。我们将使用mysql数据库来支持我们的系统,同时我们将采用更加人性化的操作设计,以便在系统中及时处理和反馈错误信息。
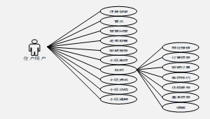
通过微信小程序开发的智慧小区管理系统,不仅支持客户的登录,还支持对小区公告、小区资讯等信息的查看,并且提交全面的数据和信息,从而满足用户的各种需求。此外,该软件还支持物业报修、线上订餐、预约家政服务、车位预约等,为客户带来更为便利的操作体验,并且通过对客户的人性化反馈,为客户带来更为全面的服务体验。根据系统功能需求建立的模块关系图如下图:

图4-1管理员功能模块图

图4-2助餐机构功能模块图

图4-3物业用户功能模块图

图4-4家政机构功能模块图

图4-5住户用户能模块
|
编号 |
名称 |
数据类型 |
长度 |
小数位 |
允许空值 |
主键 |
默认值 |
说明 |
|
1 |
token_id |
int |
10 |
0 |
N |
Y |
临时访问牌ID |
|
|
2 |
token |
varchar |
64 |
0 |
Y |
N |
临时访问牌 |
|
|
3 |
info |
text |
65535 |
0 |
Y |
N |
||
|
4 |
maxage |
int |
10 |
0 |
N |
N |
2 |
最大寿命:默认2小时 |
|
5 |
create_time |
timestamp |
19 |
0 |
N |
N |
CURRENT_TIMESTAMP |
创建时间: |
|
6 |
update_time |
timestamp |
19 |
0 |
N |
N |
CURRENT_TIMESTAMP |
更新时间: |
|
7 |
user_id |
int |
10 |
0 |
N |
N |
0 |
用户编号: |
表activity_participation (活动参与)
|
编号 |
名称 |
数据类型 |
长度 |
小数位 |
允许空值 |
主键 |
默认值 |
说明 |
|
1 |
activity_participation_id |
int |
10 |
0 |
N |
Y |
活动参与ID |
|
|
2 |
activity_name |
varchar |
64 |
0 |
Y |
N |
活动名称 |
|
|
3 |
event_date |
date |
10 |
0 |
Y |
N |
活动日期 |
|
|
4 |
fields_of_operation |
varchar |
64 |
0 |
Y |
N |
活动地区 |
|
|
5 |
detailed_address |
varchar |
64 |
0 |
Y |
N |
详细地址 |
|
|
6 |
resident_users |
int |
10 |
0 |
Y |
N |
0 |
住户用户 |
|
7 |
resident_name |
varchar |
64 |
0 |
Y |
N |
住户姓名 |
|
|
8 |
resident_phone_number |
varchar |
64 |
0 |
Y |
N |
住户电话 |
|
|
9 |
create_time |
datetime |
19 |
0 |
N |
N |
CURRENT_TIMESTAMP |
创建时间 |
|
10 |
update_time |
timestamp |
19 |
0 |
N |
N |
CURRENT_TIMESTAMP |
更新时间 |
|
编号 |
名称 |
数据类型 |
长度 |
小数位 |
允许空值 |
主键 |
默认值 |
说明 |
|
1 |
collect_id |
int |
10 |
0 |
N |
Y |
收藏ID: |
|
|
2 |
user_id |
int |
10 |
0 |
N |
N |
0 |
收藏人ID: |
|
3 |
source_table |
varchar |
255 |
0 |
Y |
N |
来源表: |
|
|
4 |
source_field |
varchar |
255 |
0 |
Y |
N |
来源字段: |
|
|
5 |
source_id |
int |
10 |
0 |
N |
N |
0 |
来源ID: |
|
6 |
title |
varchar |
255 |
0 |
Y |
N |
标题: |
|
|
7 |
img |
varchar |
255 |
0 |
Y |
N |
封面: |
|
|
8 |
create_time |
timestamp |
19 |
0 |
N |
N |
CURRENT_TIMESTAMP |
创建时间: |
|
9 |
update_time |
timestamp |
19 |
0 |
N |
N |
CURRENT_TIMESTAMP |
更新时间: |
|
编号 |
名称 |
数据类型 |
长度 |
小数位 |
允许空值 |
主键 |
默认值 |
说明 |
|
1 |
comment_id |
int |
10 |
0 |
N |
Y |
评论ID: |
|
|
2 |
user_id |
int |
10 |
0 |
N |
N |
0 |
评论人ID: |
|
3 |
reply_to_id |
int |
10 |
0 |
N |
N |
0 |
回复评论ID:空为0 |
|
4 |
content |
longtext |
2147483647 |
0 |
Y |
N |
内容: |
|
|
5 |
nickname |
varchar |
255 |
0 |
Y |
N |
昵称: |
|
|
6 |
avatar |
varchar |
255 |
0 |
Y |
N |
头像地址:[0,255] |
|
|
7 |
create_time |
timestamp |
19 |
0 |
N |
N |
CURRENT_TIMESTAMP |
创建时间: |
|
8 |
update_time |
timestamp |
19 |
0 |
N |
N |
CURRENT_TIMESTAMP |
更新时间: |
|
9 |
source_table |
varchar |
255 |
0 |
Y |
N |
来源表: |
|
|
10 |
source_field |
varchar |
255 |
0 |
Y |
N |
来源字段: |
|
|
11 |
source_id |
int |
10 |
0 |
N |
N |
0 |
来源ID: |
|
编号 |
名称 |
数据类型 |
长度 |
小数位 |
允许空值 |
主键 |
默认值 |
说明 |
|
1 |
community_activities_id |
int |
10 |
0 |
N |
Y |
小区活动ID |
|
|
2 |
activity_name |
varchar |
64 |
0 |
Y |
N |
活动名称 |
|
|
3 |
activity_number |
varchar |
64 |
0 |
Y |
N |
活动编号 |
|
|
4 |
event_date |
date |
10 |
0 |
Y |
N |
活动日期 |
|
|
5 |
fields_of_operation |
varchar |
64 |
0 |
Y |
N |
活动地区 |
|
|
6 |
detailed_address |
varchar |
64 |
0 |
Y |
N |
详细地址 |
|
|
7 |
event_cover |
varchar |
255 |
0 |
Y |
N |
活动封面 |
|
|
8 |
event_details |
text |
65535 |
0 |
Y |
N |
活动详情 |
|
|
9 |
hits |
int |
10 |
0 |
N |
N |
0 |
点击数 |
|
10 |
praise_len |
int |
10 |
0 |
N |
N |
0 |
点赞数 |
|
11 |
create_time |
datetime |
19 |
0 |
N |
N |
CURRENT_TIMESTAMP |
创建时间 |
|
12 |
update_time |
timestamp |
19 |
0 |
N |
N |
CURRENT_TIMESTAMP |
更新时间 |
表community_parking_spaces (小区车位)
|
编号 |
名称 |
数据类型 |
长度 |
小数位 |
允许空值 |
主键 |
默认值 |
说明 |
|
1 |
community_parking_spaces_id |
int |
10 |
0 |
N |
Y |
小区车位ID |
|
|
2 |
parking_space_number |
varchar |
64 |
0 |
N |
N |
车位号码 |
|
|
3 |
parking_position |
varchar |
64 |
0 |
Y |
N |
车位位置 |
|
|
4 |
parking_space_status |
varchar |
64 |
0 |
Y |
N |
车位状态 |
|
|
5 |
parking_space_image |
varchar |
255 |
0 |
Y |
N |
车位图片 |
|
|
6 |
introduction_to_parking_spaces |
text |
65535 |
0 |
Y |
N |
车位简介 |
|
|
7 |
create_time |
datetime |
19 |
0 |
N |
N |
CURRENT_TIMESTAMP |
创建时间 |
|
8 |
update_time |
timestamp |
19 |
0 |
N |
N |
CURRENT_TIMESTAMP |
更新时间 |
表elderly_meal_assistance (老年助餐)
|
编号 |
名称 |
数据类型 |
长度 |
小数位 |
允许空值 |
主键 |
默认值 |
说明 |
|
1 |
elderly_meal_assistance_id |
int |
10 |
0 |
N |
Y |
老年助餐ID |
|
|
2 |
dish_name |
varchar |
64 |
0 |
Y |
N |
菜品名称 |
|
|
3 |
price_of_dishes |
int |
10 |
0 |
Y |
N |
0 |
菜品价格 |
|
4 |
meal_aid_institutions |
int |
10 |
0 |
Y |
N |
0 |
助餐机构 |
|
5 |
institution_name |
varchar |
64 |
0 |
Y |
N |
机构名称 |
|
|
6 |
institution_address |
varchar |
64 |
0 |
Y |
N |
机构地址 |
|
|
7 |
using_ingredients |
varchar |
64 |
0 |
Y |
N |
使用食材 |
|
|
8 |
food_pictures |
varchar |
255 |
0 |
Y |
N |
美食图片 |
|
|
9 |
introduction_to_food |
text |
65535 |
0 |
Y |
N |
美食简介 |
|
|
10 |
hits |
int |
10 |
0 |
N |
N |
0 |
点击数 |
|
11 |
praise_len |
int |
10 |
0 |
N |
N |
0 |
点赞数 |
|
12 |
create_time |
datetime |
19 |
0 |
N |
N |
CURRENT_TIMESTAMP |
创建时间 |
|
13 |
update_time |
timestamp |
19 |
0 |
N |
N |
CURRENT_TIMESTAMP |
更新时间 |
表entry_and_exit_situation (出入情况)
|
编号 |
名称 |
数据类型 |
长度 |
小数位 |
允许空值 |
主键 |
默认值 |
说明 |
|
1 |
entry_and_exit_situation_id |
int |
10 |
0 |
N |
Y |
出入情况ID |
|
|
2 |
visitor_name |
varchar |
64 |
0 |
Y |
N |
访客姓名 |
|
|
3 |
visitor_gender |
varchar |
64 |
0 |
Y |
N |
访客性别 |
|
|
4 |
visitors_phone_number |
varchar |
64 |
0 |
Y |
N |
访客电话 |
|
|
5 |
visitor_photos |
varchar |
255 |
0 |
Y |
N |
访客照片 |
|
|
6 |
visiting_time |
datetime |
19 |
0 |
Y |
N |
来访时间 |
|
|
7 |
reason_for_visit |
text |
65535 |
0 |
Y |
N |
来访事由 |
|
|
8 |
create_time |
datetime |
19 |
0 |
N |
N |
CURRENT_TIMESTAMP |
创建时间 |
|
9 |
update_time |
timestamp |
19 |
0 |
N |
N |
CURRENT_TIMESTAMP |
更新时间 |
|
编号 |
名称 |
数据类型 |
长度 |
小数位 |
允许空值 |
主键 |
默认值 |
说明 |
|
1 |
hits_id |
int |
10 |
0 |
N |
Y |
点赞ID: |
|
|
2 |
user_id |
int |
10 |
0 |
N |
N |
0 |
点赞人: |
|
3 |
create_time |
timestamp |
19 |
0 |
N |
N |
CURRENT_TIMESTAMP |
创建时间: |
|
4 |
update_time |
timestamp |
19 |
0 |
N |
N |
CURRENT_TIMESTAMP |
更新时间: |
|
5 |
source_table |
varchar |
255 |
0 |
Y |
N |
来源表: |
|
|
6 |
source_field |
varchar |
255 |
0 |
Y |
N |
来源字段: |
|
|
7 |
source_id |
int |
10 |
0 |
N |
N |
0 |
来源ID: |
|
编号 |
名称 |
数据类型 |
长度 |
小数位 |
允许空值 |
主键 |
默认值 |
说明 |
|
1 |
home_services_id |
int |
10 |
0 |
N |
Y |
家政服务ID |
|
|
2 |
service_name |
varchar |
64 |
0 |
Y |
N |
服务名称 |
|
|
3 |
service_type |
varchar |
64 |
0 |
Y |
N |
服务类型 |
|
|
4 |
housekeeping_institutions |
int |
10 |
0 |
Y |
N |
0 |
家政机构 |
|
5 |
institution_name |
varchar |
64 |
0 |
Y |
N |
机构名称 |
|
|
6 |
cover_photo |
varchar |
255 |
0 |
Y |
N |
封面图片 |
|
|
7 |
service_price |
int |
10 |
0 |
Y |
N |
0 |
服务价格 |
|
8 |
service_details |
text |
65535 |
0 |
Y |
N |
服务详情 |
|
|
9 |
hits |
int |
10 |
0 |
N |
N |
0 |
点击数 |
|
10 |
praise_len |
int |
10 |
0 |
N |
N |
0 |
点赞数 |
|
11 |
create_time |
datetime |
19 |
0 |
N |
N |
CURRENT_TIMESTAMP |
创建时间 |
|
12 |
update_time |
timestamp |
19 |
0 |
N |
N |
CURRENT_TIMESTAMP |
更新时间 |
表housekeeping_institutions (家政机构)
|
编号 |
名称 |
数据类型 |
长度 |
小数位 |
允许空值 |
主键 |
默认值 |
说明 |
|
1 |
housekeeping_institutions_id |
int |
10 |
0 |
N |
Y |
家政机构ID |
|
|
2 |
institution_name |
varchar |
64 |
0 |
Y |
N |
机构名称 |
|
|
3 |
institution_address |
varchar |
64 |
0 |
Y |
N |
机构地址 |
|
|
4 |
institutional_phone_number |
varchar |
64 |
0 |
Y |
N |
机构电话 |
|
|
5 |
examine_state |
varchar |
16 |
0 |
N |
N |
已通过 |
审核状态 |
|
6 |
user_id |
int |
10 |
0 |
N |
N |
0 |
用户ID |
|
7 |
create_time |
datetime |
19 |
0 |
N |
N |
CURRENT_TIMESTAMP |
创建时间 |
|
8 |
update_time |
timestamp |
19 |
0 |
N |
N |
CURRENT_TIMESTAMP |
更新时间 |
|
编号 |
名称 |
数据类型 |
长度 |
小数位 |
允许空值 |
主键 |
默认值 |
说明 |
|
1 |
housekeeping_orders_id |
int |
10 |
0 |
N |
Y |
家政订单ID |
|
|
2 |
service_name |
varchar |
64 |
0 |
Y |
N |
服务名称 |
|
|
3 |
service_type |
varchar |
64 |
0 |
Y |
N |
服务类型 |
|
|
4 |
housekeeping_institutions |
int |
10 |
0 |
Y |
N |
0 |
家政机构 |
|
5 |
service_price |
int |
10 |
0 |
Y |
N |
0 |
服务价格 |
|
6 |
resident_users |
int |
10 |
0 |
Y |
N |
0 |
住户用户 |
|
7 |
resident_name |
varchar |
64 |
0 |
Y |
N |
住户姓名 |
|
|
8 |
resident_address |
varchar |
64 |
0 |
Y |
N |
住户地址 |
|
|
9 |
resident_phone_number |
varchar |
64 |
0 |
Y |
N |
住户电话 |
|
|
10 |
expected_date |
date |
10 |
0 |
Y |
N |
预定日期 |
|
|
11 |
pay_state |
varchar |
16 |
0 |
N |
N |
未支付 |
支付状态 |
|
12 |
pay_type |
varchar |
16 |
0 |
Y |
N |
支付类型: 微信、支付宝、网银 |
|
|
13 |
create_time |
datetime |
19 |
0 |
N |
N |
CURRENT_TIMESTAMP |
创建时间 |
|
14 |
update_time |
timestamp |
19 |
0 |
N |
N |
CURRENT_TIMESTAMP |
更新时间 |
|
编号 |
名称 |
数据类型 |
长度 |
小数位 |
允许空值 |
主键 |
默认值 |
说明 |
|
1 |
meal_aid_institutions_id |
int |
10 |
0 |
N |
Y |
助餐机构ID |
|
|
2 |
institution_name |
varchar |
64 |
0 |
Y |
N |
机构名称 |
|
|
3 |
institution_address |
varchar |
64 |
0 |
Y |
N |
机构地址 |
|
|
4 |
institutional_phone_number |
varchar |
64 |
0 |
Y |
N |
机构电话 |
|
|
5 |
examine_state |
varchar |
16 |
0 |
N |
N |
已通过 |
审核状态 |
|
6 |
user_id |
int |
10 |
0 |
N |
N |
0 |
用户ID |
|
7 |
create_time |
datetime |
19 |
0 |
N |
N |
CURRENT_TIMESTAMP |
创建时间 |
|
8 |
update_time |
timestamp |
19 |
0 |
N |
N |
CURRENT_TIMESTAMP |
更新时间 |
|
编号 |
名称 |
数据类型 |
长度 |
小数位 |
允许空值 |
主键 |
默认值 |
说明 |
|
1 |
message_id |
int |
10 |
0 |
N |
Y |
留言板ID: |
|
|
2 |
user_id |
int |
10 |
0 |
N |
N |
0 |
用户ID: |
|
3 |
title |
varchar |
64 |
0 |
Y |
N |
标题: |
|
|
4 |
content |
longtext |
2147483647 |
0 |
N |
N |
内容: |
|
|
5 |
nickname |
varchar |
32 |
0 |
N |
N |
昵称: |
|
|
6 |
avatar |
varchar |
255 |
0 |
Y |
N |
头像: |
|
|
7 |
|
varchar |
125 |
0 |
Y |
N |
留言者邮箱 |
|
|
8 |
phone |
varchar |
11 |
0 |
Y |
N |
留言者手机号码 |
|
|
9 |
create_time |
timestamp |
19 |
0 |
N |
N |
CURRENT_TIMESTAMP |
创建时间: |
|
10 |
update_time |
timestamp |
19 |
0 |
N |
N |
CURRENT_TIMESTAMP |
更新时间: |
|
11 |
reply |
longtext |
2147483647 |
0 |
Y |
N |
回复 |
|
|
12 |
reply_state |
tinyint |
4 |
0 |
Y |
N |
0 |
回复状态 |
|
编号 |
名称 |
数据类型 |
长度 |
小数位 |
允许空值 |
主键 |
默认值 |
说明 |
|
1 |
notice_id |
mediumint |
8 |
0 |
N |
Y |
公告id: |
|
|
2 |
title |
varchar |
125 |
0 |
N |
N |
标题: |
|
|
3 |
content |
longtext |
2147483647 |
0 |
Y |
N |
正文: |
|
|
4 |
create_time |
timestamp |
19 |
0 |
N |
N |
CURRENT_TIMESTAMP |
创建时间: |
|
5 |
update_time |
timestamp |
19 |
0 |
N |
N |
CURRENT_TIMESTAMP |
更新时间: |
|
编号 |
名称 |
数据类型 |
长度 |
小数位 |
允许空值 |
主键 |
默认值 |
说明 |
|
1 |
ordering_information_id |
int |
10 |
0 |
N |
Y |
订餐信息ID |
|
|
2 |
dish_name |
varchar |
64 |
0 |
Y |
N |
菜品名称 |
|
|
3 |
price_of_dishes |
int |
10 |
0 |
Y |
N |
0 |
菜品价格 |
|
4 |
meal_aid_institutions |
int |
10 |
0 |
Y |
N |
0 |
助餐机构 |
|
5 |
order_quantity |
int |
10 |
0 |
Y |
N |
0 |
订餐数量 |
|
6 |
total_price |
varchar |
64 |
0 |
Y |
N |
合计总价 |
|
|
7 |
catering_residents |
int |
10 |
0 |
Y |
N |
0 |
订餐住户 |
|
8 |
resident_name |
varchar |
64 |
0 |
Y |
N |
住户姓名 |
|
|
9 |
resident_address |
varchar |
64 |
0 |
Y |
N |
住户地址 |
|
|
10 |
resident_phone_number |
varchar |
64 |
0 |
Y |
N |
住户电话 |
|
|
11 |
pay_state |
varchar |
16 |
0 |
N |
N |
未支付 |
支付状态 |
|
12 |
pay_type |
varchar |
16 |
0 |
Y |
N |
支付类型: 微信、支付宝、网银 |
|
|
13 |
create_time |
datetime |
19 |
0 |
N |
N |
CURRENT_TIMESTAMP |
创建时间 |
|
14 |
update_time |
timestamp |
19 |
0 |
N |
N |
CURRENT_TIMESTAMP |
更新时间 |
|
编号 |
名称 |
数据类型 |
长度 |
小数位 |
允许空值 |
主键 |
默认值 |
说明 |
|
1 |
parking_reservation_id |
int |
10 |
0 |
N |
Y |
车位预约ID |
|
|
2 |
parking_space_number |
varchar |
64 |
0 |
Y |
N |
车位号码 |
|
|
3 |
parking_position |
varchar |
64 |
0 |
Y |
N |
车位位置 |
|
|
4 |
appointment_date |
date |
10 |
0 |
Y |
N |
预约日期 |
|
|
5 |
appointment_period |
varchar |
64 |
0 |
Y |
N |
预约时段 |
|
|
6 |
resident_users |
int |
10 |
0 |
Y |
N |
0 |
住户用户 |
|
7 |
resident_name |
varchar |
64 |
0 |
Y |
N |
住户姓名 |
|
|
8 |
resident_phone_number |
varchar |
64 |
0 |
Y |
N |
住户电话 |
|
|
9 |
create_time |
datetime |
19 |
0 |
N |
N |
CURRENT_TIMESTAMP |
创建时间 |
|
10 |
update_time |
timestamp |
19 |
0 |
N |
N |
CURRENT_TIMESTAMP |
更新时间 |
表property_repair_report (物业报修)
|
编号 |
名称 |
数据类型 |
长度 |
小数位 |
允许空值 |
主键 |
默认值 |
说明 |
|
1 |
property_repair_report_id |
int |
10 |
0 |
N |
Y |
物业报修ID |
|
|
2 |
repair_user |
int |
10 |
0 |
Y |
N |
0 |
报修用户 |
|
3 |
resident_name |
varchar |
64 |
0 |
Y |
N |
住户姓名 |
|
|
4 |
resident_phone_number |
varchar |
64 |
0 |
Y |
N |
住户电话 |
|
|
5 |
repair_address |
varchar |
64 |
0 |
Y |
N |
报修地址 |
|
|
6 |
acceptance_status |
varchar |
64 |
0 |
Y |
N |
受理状态 |
|
|
7 |
repair_information |
text |
65535 |
0 |
Y |
N |
报修信息 |
|
|
8 |
resident_evaluation |
text |
65535 |
0 |
Y |
N |
住户评价 |
|
|
9 |
create_time |
datetime |
19 |
0 |
N |
N |
CURRENT_TIMESTAMP |
创建时间 |
|
10 |
update_time |
timestamp |
19 |
0 |
N |
N |
CURRENT_TIMESTAMP |
更新时间 |
4.2开发流程设计
开发基于微信小程序的智慧小区管理系统需要经过多个步骤,包括分析管理模块、编写代码、规划和操作,这些步骤是构建信息管理AP的关键,它们将决定系统能否达到预期的功能,并且能够在完成设计之后得到实施。在开发过程中,为了确保系统的有效性,每个阶段的开发必须严格遵循线性顺序,并且每个步骤的完成情况都要经过技术检验,以确保每个步骤的准确性,避免出现拖拽现象,从而保证系统的设计功能能够得到有效实施。
通过对基于微信小程序的智慧小区管理系统的成功开发,我们可以看出,采用这种方法可以显著降低系统的复杂性,并且可以通过图4-3进一步证明。

图4-3开发系统流程图
4.3数据库设计
数据库系统作为一个重要的组件,其优化针对整体网络的运行非常重要。为了构建一个高效的数据库系统,我们需要明确每个元素的特征,并将它们组合在一起。
4.3.1实体ER图
数据库在软件开发过程中起着至关重要的作用,它不仅可以帮助我们确定数据库的大小,还可以帮助我们构建出有效的数据模型。为了确保数据的安全性和稳定性,我们采用了Mysql作为数据库的管理工具。
E-R图是一种有效的技术,用于将复杂的虚拟环境转换成更加精确的形式,从而更好地表达出真实的环境。这种技术不仅能够帮助我们更好地理解和掌握虚拟环境,而且还能够帮助我们更好地构建和管理复杂的网络。Mysql数据库具有出色的安全性,它可以有效地防止数据丢失和损坏,如E-R图所示,它可以有效地防止数据丢失和损坏:
(1) 基于微信小程序的智慧小区管理系统整体E-R图,如图4-4所示:

图4-4基于微信小程序的智慧小区管理系统实体属性图
通过使用基于微信小程序的智慧小区管理系统,我们可以实现多种功能,从而满足用户的各种需求。该系统的功能结构如图4-5所示,具有良好的完整性和可靠性。

图4-5系统功能结构图
4.3.2数据表
通过对数据结构的深入分析,我们可以确定哪些表格和结构之间的关系,并且可以通过验证、调整和完善,来满足用户对数据和功能的需求,从而实现数据库的有效管理。
根据基于微信小程序的智慧小区管理系统的特性,我们重新设计了数据库的概念模型,以满足其功能的需求,并且结构更加清晰明确。
|
编号 |
名称 |
数据类型 |
长度 |
小数位 |
允许空值 |
主键 |
默认值 |
说明 |
|
1 |
property_users_id |
int |
10 |
0 |
N |
Y |
物业用户ID |
|
|
2 |
property_name |
varchar |
64 |
0 |
Y |
N |
物业姓名 |
|
|
3 |
property_gender |
varchar |
64 |
0 |
Y |
N |
物业性别 |
|
|
4 |
examine_state |
varchar |
16 |
0 |
N |
N |
已通过 |
审核状态 |
|
5 |
user_id |
int |
10 |
0 |
N |
N |
0 |
用户ID |
|
6 |
create_time |
datetime |
19 |
0 |
N |
N |
CURRENT_TIMESTAMP |
创建时间 |
|
7 |
update_time |
timestamp |
19 |
0 |
N |
N |
CURRENT_TIMESTAMP |
更新时间 |
|
编号 |
名称 |
数据类型 |
长度 |
小数位 |
允许空值 |
主键 |
默认值 |
说明 |
|
1 |
resident_users_id |
int |
10 |
0 |
N |
Y |
住户用户ID |
|
|
2 |
resident_name |
varchar |
64 |
0 |
Y |
N |
住户姓名 |
|
|
3 |
resident_gender |
varchar |
64 |
0 |
Y |
N |
住户性别 |
|
|
4 |
resident_address |
varchar |
64 |
0 |
Y |
N |
住户地址 |
|
|
5 |
resident_phone_number |
varchar |
64 |
0 |
Y |
N |
住户电话 |
|
|
6 |
examine_state |
varchar |
16 |
0 |
N |
N |
已通过 |
审核状态 |
|
7 |
user_id |
int |
10 |
0 |
N |
N |
0 |
用户ID |
|
8 |
create_time |
datetime |
19 |
0 |
N |
N |
CURRENT_TIMESTAMP |
创建时间 |
|
9 |
update_time |
timestamp |
19 |
0 |
N |
N |
CURRENT_TIMESTAMP |
更新时间 |
|
编号 |
名称 |
数据类型 |
长度 |
小数位 |
允许空值 |
主键 |
默认值 |
说明 |
|
1 |
slides_id |
int |
10 |
0 |
N |
Y |
轮播图ID: |
|
|
2 |
title |
varchar |
64 |
0 |
Y |
N |
标题: |
|
|
3 |
content |
varchar |
255 |
0 |
Y |
N |
内容: |
|
|
4 |
url |
varchar |
255 |
0 |
Y |
N |
链接: |
|
|
5 |
img |
varchar |
255 |
0 |
Y |
N |
轮播图: |
|
|
6 |
hits |
int |
10 |
0 |
N |
N |
0 |
点击量: |
|
7 |
create_time |
timestamp |
19 |
0 |
N |
N |
CURRENT_TIMESTAMP |
创建时间: |
|
8 |
update_time |
timestamp |
19 |
0 |
N |
N |
CURRENT_TIMESTAMP |
更新时间: |
第五章 系统实现
5.1用户前台功能模块(前端)
5.1.1用户登录界面
在基于微信小程序的智慧小区管理系统中,用户可以通过输入账号、密码和其他信息来完成登录,如图5-1所示。

图5-1登录界面图
登录关键代码如下:
/**
* 登录
* @param data
* @param httpServletRequest
* @return
*/
@PostMapping("login")
public Map<String, Object> login(@RequestBody Map<String, String> data, HttpServletRequest httpServletRequest) {
log.info("[执行登录接口]");
String username = data.get("username");
String email = data.get("email");
String phone = data.get("phone");
String password = data.get("password");
List resultList = null;
Map<String, String> map = new HashMap<>();
if(username != null && "".equals(username) == false){
map.put("username", username);
resultList = service.selectBaseList(service.select(map, new HashMap<>()));
}
else if(email != null && "".equals(email) == false){
map.put("email", email);
resultList = service.selectBaseList(service.select(map, new HashMap<>()));
}
else if(phone != null && "".equals(phone) == false){
map.put("phone", phone);
resultList = service.selectBaseList(service.select(map, new HashMap<>()));
}else{
return error(30000, "账号或密码不能为空");
}
if (resultList == null || password == null) {
return error(30000, "账号或密码不能为空");
}
//判断是否有这个用户
if (resultList.size()<=0){
return error(30000,"用户不存在");
}
User byUsername = (User) resultList.get(0);
Map<String, String> groupMap = new HashMap<>();
groupMap.put("name",byUsername.getUserGroup());
List groupList = userGroupService.selectBaseList(userGroupService.select(groupMap, new HashMap<>()));
if (groupList.size()<1){
return error(30000,"用户组不存在");
}
UserGroup userGroup = (UserGroup) groupList.get(0);
//查询用户审核状态
if (!StringUtils.isEmpty(userGroup.getSourceTable())){
String res = service.selectExamineState(userGroup.getSourceTable(),byUsername.getUserId());
if (res==null){
return error(30000,"用户不存在");
}
if (!res.equals("已通过")){
return error(30000,"该用户审核未通过");
}
}
//查询用户状态
if (byUsername.getState()!=1){
return error(30000,"用户非可用状态,不能登录");
}
String md5password = service.encryption(password);
if (byUsername.getPassword().equals(md5password)) {
// 存储Token到数据库
AccessToken accessToken = new AccessToken();
accessToken.setToken(UUID.randomUUID().toString().replaceAll("-", ""));
accessToken.setUser_id(byUsername.getUserId());
Duration duration = Duration.ofSeconds(7200L);
redisTemplate.opsForValue().set(accessToken.getToken(), accessToken,duration);
// 返回用户信息
JSONObject user = JSONObject.parseObject(JSONObject.toJSONString(byUsername));
user.put("token", accessToken.getToken());
JSONObject ret = new JSONObject();
ret.put("obj",user);
return success(ret);
} else {
return error(30000, "账号或密码不正确");
}
}
5.1.2用户注册界面
注册,您需要填写您的账户、密码、昵称、手机、邮箱和身份等信息,然后点击提交按钮,即可完成注册。请参考图5-2。

图5-2注册界面图
注册关键代码如下:
/**
* 注册
* @param user
* @return
*/
@PostMapping("register")
public Map<String, Object> signUp(@RequestBody User user) {
// 查询用户
Map<String, String> query = new HashMap<>();
Map<String,Object> map = JSON.parseObject(JSON.toJSONString(user));
query.put("username",user.getUsername());
List list = service.selectBaseList(service.select(query, new HashMap<>()));
if (list.size()>0){
return error(30000, "用户已存在");
}
map.put("password",service.encryption(String.valueOf(map.get("password"))));
service.insert(map);
return success(1);
}
5.1.3用户功能界面
在首页,用户可以轻松访问、查看、操作、收藏、订餐、预约车位、评论等多种功能,如图5-3所示,为用户提供了更加便捷的服务。

图5-3系统首页界面图
5.1.4老年助餐界面
在老年助餐页面,用户可以轻松获取有关菜品的详细信息,还可以通过菜品名称或机构名称进行快速搜索,同时还可以进行订餐、点赞、评论、收藏等功能,如图5-4所示。

图5-4菜品详情界面图
5.1.5订餐界面
用户在订餐页面输入订餐数量等信息进行提交订餐操作,如图5-5所示。

图5-5订餐界面图
5.1.6小区车位界面
在小区车位页面,用户可以轻松获取有关车位的详细信息,还可以通过车位号码进行快速搜索,同时还可以进行预约、收藏等功能,如图5-6所示。

图5-6车位详情界面图
5.1.7车位预约界面
用户在车位预约页面输入预约日期和预约时段等信息进行提交车位预约操作,如图5-7所示。

图5-7车位预约界面图
5.1.8 物业报修
在物业报修页面,住户可进行报修申请操作,填写报修地址、报修信息和选择受理状态等信息进行提交报修申请,如图5-8所示。

图5-8报修申请界面图
5.1.9我的界面
通过访问我的主业,可以能够获取自己的订餐信息、物业报修、家政订单、车位预约、活动参与、基本信息和收藏等信息,还能够轻松更新自己的个性化设置,如图5-9所示。

图5-9 我的界面图
5.2管理员功能模块(后端)
5.2.1物业报修管理界面
物业管理者在“物业报修列表”可查看所有住户的报修申请信息,对未受理的报修信息进行修改受理状态,如图5-11所示
图5-11报修管理界图面
5.2.2老年助餐管理
助餐机构在“老年助餐列表”页面可查看自己添加的餐品信息,点击“老年助餐添加”根据系统提示输入菜品详细信息进行完成餐品信息的添加,如图5-12所示。
图5-12添加老年助餐界图面
5.2.3订餐信息管理
助餐机构在“订餐信息列表”页面可查看所有住户的订餐详细信息,如图5-13所示。
图5-13订餐信息列表界图面
5.2.4家政服务管理界面
家政机构在“家政服务列表”可查看自己添加的家政服务信息,点击“家政服务添加”根据系统提示输入家政服务详细信息进行完成家政服务信息的添加,如图5-14所示。
图5-14添加家政服务界图面
5.2.5管理员功能界面
通过管理员功能页面,管理员可以查看后台首页、系统用户(管理员、住户用户、物业用户、家政机构、助餐机构)、物业报修管理、老年助餐管理、订餐信息管理、家政服务管理、家政订单管理、出入情况、小区车位管理、车位预约管理、小区活动管理、活动参与管理、系统管理、留言管理、小区通知管理、资源管理、个人信息、修改密码等,并且可以根据需要进行相应的操作,如图5-11所示。
图5-11管理员功能界面图
5.2.6出入情况管理界面
管理员点击“出入情况列表”按钮会显示自己添加的人员出入小区的信息,如果想要添加新的出入情况信息,点击“出入情况添加”按钮根据提示输入出入情况,点击“提交”后在出入情况列表界面就可以显示了,如果信息有错可以对出入情况进行更新维护,也可以直接删除某一出入情况,界面如下图5-13所示
图5-13出入情况管理界面图
5.2.7小区车位管理界面
管理员点击“小区车位列表”按钮会显示自己添加的小区车位信息,如果想要添加新的小区车位,点击“小区车位添加”按钮根据提示输入小区车位信息,点击“提交”后在小区车位列表界面就可以显示了,如果信息有错可以对小区车位进行更新维护,也可以直接删除某一小区车位,界面如下图5-14所示
图5-14小区车位管理界面图
5.2.8小区活动管理界面
管理员点击“小区活动列表”按钮会显示自己添加的小区活动信息,如果想要添加新的小区活动信息,点击“小区活动添加”按钮根据提示输入小区活动信息,点击“提交”后在小区活动列表界面就可以显示了,如果信息有错可以对小区活动进行更新维护,也可以直接删除某一小区活动,界面如下图5-15所示.
图5-15添加小区活动界面图
第六章 系统的测试
6.1 测试目的
虽然程序设计本身就具备一定的风险,因此,即便出现一点点的失败,也很少影响到整个的运行。然而,即便出现一点点的失败,也很少影响到整个的运行,因此,我们必须对程序进行严格的检查,及早发现和解决失败,从而确保整个系统的运行良好,从而确保其运行的持久性和稳定性。通过本章的讨论,我们可以更好地识别出存在的问题,从而有效地解决它们,尽管需要花费大量的精力,但却至关重要且不可或缺。
软件测试和开发过程有着密切的联系,它们都需要遵循严格的管理学原则,以确保软件的可靠性和可用性。然而,随着技术的发展,国内的软件测试已经取得了长足的进步,其流程更加完善,效率也更加提升。
为了验证基于微信小程序的智慧小区管理系统的有效性,我们需要对其各个功能模块的运行情况和性能进行严格的检查和验证。一旦检查结果出现问题,我们将立即采取措施,并尽快纠正,从而为用户提供更加优质的服务。
6.2 测试方案设计
6.2.1 测试策略
1、功能测试
对于初学者而言,由于缺乏对新开发软件的全面理解,他们只能通过对照黑盒测试的方式,盲目地输入数据,而无法获得正确的反馈。然而,由于存在着漏洞,一旦输入错误的数据,就有可能导致测试失败。
2、性能测试
性能测试是一种自动化测试工具,它旨在评估软件程序的整体性能,并且可以将其与负载测试和压力测试相结合,以更好地评估系统的性能。负载测试旨在评估系统对外部负载的反应,而压力测试则可以检测出系统能够提供的最高水平服务。
6.2.2 测试分析
测试评估系统质量的方式不仅仅局限于编码和过程,而是要结合软件设计、历史需求分析等多种因素,以达到最佳效果。
软件测试应遵循以下原则:
(1)为了确保软件的可靠性,我们建议及早完成软件的测试,这样可以有效地缩短软件的开发周期,同时也可以有效地保证软件的可靠性。
(2)在进行软件测试时,应当认真处理并妥善保存所有相关计划、报告等,这样不仅可以有效地提高测试效率,而且也有助于日后系统的维护。
(3)在软件测试的全部过程中,应该特别关注聚类现象。
(4)在软件测试中,为了获得更加可靠的评估,最好避免将其与本身的系统相比较,而是采用双向的、可靠的、可比较的标准,来检验其可靠性、准确度及可操作性。
(5)我们的测试计划将严格遵循软件测试的规范和准则。
(6)对整个测试结果进行综合检查,尽量避免重复错误。
通过使用我们的基于微信小程序的智慧小区管理系统,我们可以更好地满足用户的需求。这样一来,我们就可以大幅提升用户的使用率。
经过严格的测试,我们发现该系统的性能非常出色,它的精度、可靠性、稳健性都达到了极高的水平,而且它还支持快速、精细的点击操作,使用者的使用感受更加良好。此外,它还支持各种主流浏览器,满足不同的使用要求。
结 论
经过长时间的努力,我终于完成了这项系统设计。在此期间,我深入研究了系统开发中所涉及的相关知识,并且发现了自身的不足,从而更好地掌握了必要的应用技能,进一步的学习使我的知识储备更加丰富,最终完成了这项艰巨的任务。当面临挑战时,我会立即向老师寻求帮助,并利用专业的网络资源和论坛平台,以期望能够一步步地克服困境。系统设计过程不容易,你需要不断充实自己,有勇气克服困难。尽管系统开发的一些功能尚未完善,但我仍然会尽最大努力去改进,以便让用户体验更加出色。这次成功的尝试,让我感到无比欣慰,因为它是我第一次尝试,而且我会继续努力,打造出更加出色的系统。
当初,因为对一些编程语言的系统实施方法并不十分精通,使得开发变得极其艰巨。然而,最终,我成功利用一款特定的字典软件,克服了这一重重挑战。从而,我也深刻认识到,只要努力,才能够改善自身的英语水平,从而为未来的职业及生涯打下坚实的基础。经历了毕业设计的挑战,让我收获颇丰。最初,由于缺乏相关的开发知识,只能逐步尝试,但随着时间的推移,越来越了解了相关的文献与资料,并且能够成功地将其应用到实践当中。此外,该系统也为网络学习提供了强大的支持,让我能够更好地完成论文的撰写,并且拥抱挑战,以及探索生活中的各种未知。通过毕业设计,我深刻地体验到了如何把所掌握的理论转化为可行的行动。这使得我明白,要想取得成功,就需要不断努力,坚定地走下去。
参考文献
[1]NYC Residential Real Estate Attorney Peter Zinkovetsky Sheds Light on Residential Property Law in Latest Article Release[J]. M2 Presswire, 2024,
[2]Yakubovsky Valery, Bychkov Oleksiy, Zhuk Kateryna. Deterministic and probabilistic analysis of Ukrainian residential property market evolution in turbulent 2019-2022 years[J]. International Journal of Housing Markets and Analysis, 2024, 17 (1): 218-241.
[3]International Monetary Fund. Statistics Dept.. Republic of Kosovo:Technical Assistance Report-Residential Property Price Index Mission[J]. IMF Staff Country Reports, 2023, 2023 (398):
[4]陈月丹. 小区物业服务有了评价标准[N]. 金华日报, 2023-11-24 (A05).
[5]唐清华. 小区智慧物业管理系统的设计及应用[J]. 中阿科技论坛(中英文), 2022, (10): 134-139.
[6]魏胜君. 智慧小区的安防管理系统设计[J]. 集成电路应用, 2022, 39 (10): 140-141.
[7]周娟. 六安市金安区住宅小区物业管理中的政府监管问题研究[D]. 长春工业大学, 2022.
[8]殷永钢. 深圳市住宅小区物业管理中的政府监管问题及对策研究[D]. 华中师范大学, 2022.
[9]林芳. 老旧小区物业管理片区最小规模确定研究[D]. 西安建筑科技大学, 2022.
[10]关春艳. 长春市住宅小区物业管理中政府监管问题研究[D]. 长春工业大学, 2021.
[11]李瑞琪. 蚌埠市住宅小区物业管理问题研究[D]. 安徽财经大学, 2021.
[12]汪康. 智慧小区物业管理应用系统App. 安徽省, 黄山徽扬物联科技有限公司, 2020-11-08.
[13]陈冬梅. 智慧小区云物业管理系统[简称:物业管理]V1.0. 甘肃省, 兰州北科维拓科技股份有限公司, 2020-09-09.
[14]赵越超. 基于JavaEE的小区物业管理系统设计与实现[J]. 物联网技术, 2020, 10 (07): 107-110.
[15]金库. 智慧小区管理系统V1.0. 山西省, 天地通科技有限责任公司, 2020-07-01.
[16]王卫卫. 基于物联网的智慧小区综合能源管理系统[A] 生态互联 数字电力——2019电力行业信息化年会论文集[C]. 中国电机工程学会电力信息化专业委员会, 人民邮电出版社电信科学编辑部, 2019: 5.
[17]闫萍. 智慧小区防控管理系统的设计与实现[D]. 西安电子科技大学, 2019.
[18]荆丽华. 计算机通信技术在小区智慧停车管理系统中的应用[J]. 信息通信, 2019, (10): 69-70.
致 谢
基于微信小程序的智慧小区管理系统系统的完成,如何实现的更好,其中付出的努力是很大的,这段时光将会终身难忘。
基于微信小程序的智慧小区管理系统系统可以顺利完成,首先,我要感谢我的指导老师,他在我遇到设计问题时及时帮助了我,并在我对设计感到困惑时给了我充分的指导。在他的帮助下,我可以完成高质量的毕业设计。在基于微信小程序的智慧小区管理系统系统和开发中,指导老师提出了许多实用的意见和建议,并为我提供了大量相关的研究资料,使我对设计有了更深入的了解。只有在老师的指导下,才能在毕业设计中取得成功。在此,我要向指导老师表示深深的谢意。
在此,我还要感谢我的同学们,他们为我的设计提供了许多参考意见,并与我讨论了设计中的问题,从而使我的设计一步一步走向成熟。
更多推荐



所有评论(0)