0607-五种波形发生器(固定频率)-系统设计(51+DA0832+KEY2)
摘要:本设计采用51单片机作为主控芯片,配合DAC0832实现多种波形输出功能。系统可生成正弦波、方波、三角波、锯齿波和梯形波,通过独立按键进行波形切换。电路设计使用Altium Designer完成原理图与PCB设计,仿真采用Proteus软件实现软硬件协同验证。程序通过控制P2端口输出不同波形数据,利用按键中断切换波形模式。系统结构简单,实现了基本的波形发生功能,为后续扩展频率调节等高级功能奠
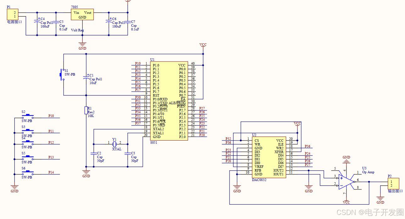
功能描述
1、采用51单片机作为主控芯片;
2、采用DAC0832芯片,支持输出正弦/方波/三角波/锯齿波/梯形波;
3、波形频率固定,使用独立按键选择输出波形。
电路设计
采用Altium Designer作为电路设计工具。Altium Designer通过把原理图设计、PCB绘制编辑、拓扑逻辑自动布线、信号完整性分析和设计输出等技术的完美融合,为设计者提供了全新的设计解决方案,使设计者可以轻松进行设计,熟练使用这一软件必将使电路设计的质量和效率大大提高。

单片机管脚说明:
P0端口(P0.0-P0.7):P0口为一个8位漏极开路双向I/O口,每个引脚可吸收8TTL门电流。当P1口的管脚第一次写1时,被定义为高阻输入。P0能够用于外部程序数据存储器,它可以被定义为数据/地址的第八位。在FIASH编程时,P0 口作为原码输入口,当FIASH进行校验时,P0输出原码,此时P0外部必须被拉高。
P1端口(P1.0-P1.7):P1口是一个内部提供上拉电阻的8位双向I/O口,P1口缓冲器能接收输出4TTL门电流。P1口管脚写入1后,被内部上拉为高电平,可用作输入,P1口被外部下拉为低电平时,将输出电流,这是由于内部上拉的缘故。在FLASH编程和校验时,P1口作为第八位地址接收。
P2端口(P2.0-P2.7):P2口为一个内部上拉电阻的8位双向I/O口,P2口缓冲器可接收,输出4个TTL门电流,当P2口被写“1”时,其管脚被内部上拉电阻拉高,且作为输入。并因此作为输入时,P2口的管脚被外部拉低,将输出电流。这是由于内部上拉的缘故。P2口,用于外部程序存储器或16位地址外部数据存储器进行存取时,P2口输出地址的高八位。在给出地址“1”时,它利用内部上拉优势,当对外部八位地址数据存储器进行读写时,P2口输出其特殊功能寄存器的内容。P2口在FLASH编程和校验时接收高八位地址信号和控制信号。
P3端口(P3.0-P3.7):P3口管脚是一个带有内部上拉电阻的8位的双向I/O端口,可接收输出4个TTL门电流。当P3口写入“1”后,它们被内部上拉为高电平,并用作输入。作为输入端时,由于外部下拉为低电平,P3口将输出电流(ILL)。P3口同时为闪烁编程和编程校验接收一些控制信号。
仿真设计
采用Proteus作为仿真设计工具。Proteus是一款著名的EDA工具(仿真软件),从原理图布图、代码调试到单片机与外围电路协同仿真,一键切换到PCB设计,真正实现了从概念到产品的完整设计。

主程序设计
void main()
{
unsigned char i=0,mode=0,k=0;
CS=0;//片选
while(1)
{
i++;
if(mode==0)//锯齿波
{
P2=i;read=0;_nop_();read=1;
}
if(mode==1)//三角波
{
if(i<128)
{
P2=2*i;read=0;_nop_();read=1;
}
else
{
P2=2*(255-i);read=0;_nop_();read=1;
}
}
if(mode==2)//正弦波
{
P2=sinc[i];read=0;_nop_();read=1;
}
if(mode==3)//方波
{
if(i<125)
{
P2=0xff;read=0;_nop_();read=1;
}
else
{
P2=0;read=0;_nop_();read=1;
}
}
if(mode==4)//梯形波
{
if(i<61)
{
P2=4*i;read=0;_nop_();read=1;
}
if((i>60)&&(i<121))
{
P2=240;read=0;_nop_();read=1;
}
if((i>120)&&(i<181))
{
P2=4*(180-i);read=0;_nop_();read=1;
}
if(i>180)
{
P2=0;read=0;_nop_();read=1;
}
}
if(!key1)//锯齿波
{
mode=0;
}
if(!key2)//三角波
{
mode=1;
}
if(!key3)//正弦波
{
mode=2;
}
if(!key4)//方波
{
mode=3;
}
if(!key5)//梯形波
{
mode=4;
}
}
源文件获取

👇👇👇 点击、扫码、发送关键字“仪器”获取
更多推荐



所有评论(0)