(最新原创毕设)Java家庭药事管理平台/03.15(白嫖源码+演示录像)|可做计算机毕设Java、Python、PHP、小程序APP、C#、爬虫大数据、单片机、文案
该平台通过整合药品商城、库存管理、订单管理及药品分类等功能,实现了药品管理的智能化与便捷化,能够为用户提供个性化的服务,提升用户的药事管理效率。平台分为两大角色:管理员与普通用户,管理员主要负责系统的药品管理、用户管理以及平台公告发布等后台管理工作;普通用户则可以通过平台实现药品浏览、购买、收藏、评论等操作。此外,平台还提供新闻资讯、通知公告等功能,增强用户的健康意识,促进用户对药品的正确使用。
摘要
“药知道”家庭药事管理平台是一款基于SpringBoot框架开发的在线药品管理与服务平台,旨在为家庭用户提供便捷的药品信息查询、购买、管理及健康服务。该平台通过整合药品商城、库存管理、订单管理及药品分类等功能,实现了药品管理的智能化与便捷化,能够为用户提供个性化的服务,提升用户的药事管理效率。平台分为两大角色:管理员与普通用户,管理员主要负责系统的药品管理、用户管理以及平台公告发布等后台管理工作;普通用户则可以通过平台实现药品浏览、购买、收藏、评论等操作。此外,平台还提供新闻资讯、通知公告等功能,增强用户的健康意识,促进用户对药品的正确使用。开发过程中,利用SpringBoot框架的高效性和灵活性,确保了系统的高可用性和稳定性,同时,通过MySQL数据库和前端Vue技术的结合,实现了系统的顺畅交互和数据高效存取。
平台的开发不仅为家庭用户提供了便捷的药事管理工具,还为药品供应商和管理员提供了高效的后台管理支持,进一步推动了家庭药事管理的数字化和智能化发展。
关键词:“药知道”平台;SpringBoot;家庭药事管理;药品管理;系统开发
Abstract
The "Medicine Knows" Family Pharmacy Management Platform is an online drug management and service platform developed based on the SpringBoot framework, aimed at providing convenient drug information query, purchase, management, and health services for family users. This platform integrates functions such as drug mall, inventory management, order management, and drug classification to achieve intelligent and convenient drug management. It can provide personalized services to users and improve their pharmaceutical management efficiency. The platform is divided into two main roles: administrators and ordinary users. Administrators are mainly responsible for the system's drug management, user management, and backend management work such as platform announcement publishing; Ordinary users can browse, purchase, collect, and comment on drugs through the platform. In addition, the platform also provides functions such as news and information, notifications, and announcements to enhance users' health awareness and promote their correct use of drugs. During the development process, the efficiency and flexibility of the SpringBoot framework were utilized to ensure high availability and stability of the system. At the same time, the combination of MySQL database and front-end Vue technology enabled smooth system interaction and efficient data access.
The development of the platform not only provides convenient medication management tools for home users, but also provides efficient backend management support for drug suppliers and administrators, further promoting the digital and intelligent development of home medication management.
Key words: Drug Knowledge Platform; SpringBoot; Family pharmacy management; Drug management; system development
目录
1 绪论
1.1研究背景和意义
随着社会经济的发展与人们生活水平的提高,家庭健康管理逐渐受到广泛关注,尤其是家庭药事管理。在日常生活中,药品的合理使用对于保障家庭成员的身体健康至关重要。然而,许多家庭面临着药品管理混乱、药品信息不透明、药品购买不便等问题。传统的药品管理方式不仅存在人工操作繁琐、信息存储不安全等缺点,也难以满足现代家庭对药品管理的高效性和便捷性需求。
在此背景下,构建一个集药品信息管理、购买、库存管理、用户服务为一体的家庭药事管理平台,成为提升药品管理效率、保障用药安全的重要途径。通过搭建这样的平台,可以为用户提供便捷的药品查询、购买、收藏及评论等功能,实现药品的数字化管理和全程监控,减少因药品管理不当导致的健康风险。同时,平台为管理员提供了更加系统化、精细化的药品库存管理、订单管理等工具,有效提高管理效率,避免了药品过期或库存不充足等问题。
从社会发展的角度来看,健康管理领域的数字化转型不仅提高了医疗服务的可及性,还促进了公共健康水平的提升。在技术不断进步的今天,家庭药事管理平台的建设将为家庭健康管理提供创新解决方案,推动家庭药事管理体系的完善。通过这一平台,不仅能改善用户的用药体验,还能为家庭提供全面的健康保障,体现了信息化时代对医疗健康管理的巨大推动作用。
1.2国内外研究现状
家庭药事管理平台作为一种创新的健康管理工具,在国内外已引起广泛关注。国外许多发达国家在家庭药事管理领域的研究和实践上已有一定的基础,主要集中在药品管理的智能化、信息化方面。例如,欧洲和北美地区的一些健康管理平台通过集成药品信息管理、用药提醒和药品追踪等功能,改善了药品管理的效率和安全性。这些平台往往利用智能技术为用户提供个性化的健康管理建议,并通过数据库管理系统实时更新药品信息,帮助用户及时了解用药情况,确保用药安全。
在国内,随着互联网+医疗健康的推广,家庭药事管理平台的研究和应用逐渐兴起。近年来,许多研究者开始探索如何通过数字化手段提升药品管理的质量和效率。国内部分平台已经在药品信息管理、库存管理、药品购买与配送等方面实现了线上化操作,极大地方便了家庭用户的用药管理。同时,平台通过建立健全的用户数据系统,不仅能为用户提供药品查询、购买、评价等基本服务,还能够在一定程度上帮助用户更好地理解药品使用知识,提高用药的合理性。然而,现有的一些平台还面临着信息安全、药品库存管理不完善、用户参与度不足等问题,这些问题的解决仍然是当前研究的重要方向。
在全球范围内,药事管理的数字化转型已成为提高公共健康水平的一项重要措施。随着人们健康意识的不断提高,家庭药事管理平台在提升用药安全、优化资源配置、减少药品滥用等方面的潜力,正被越来越多的国家和地区所重视。尽管国内外已有一定的研究成果,但如何进一步完善平台功能、提高平台的易用性与普及率,依然是亟待解决的问题。
2 相关技术介绍
2.1B/S框架
B/S(Browser/Server)架构是一种基于浏览器和服务器的应用架构模式。它以Web浏览器作为客户端,服务器端通过Web技术提供应用服务。客户端通过浏览器与服务器进行交互,用户无需安装专门的客户端应用程序,只需要通过互联网连接即可访问应用程序[1]。在B/S架构中,客户端主要承担用户界面的呈现和基本的输入输出功能,而核心的业务处理、数据存储等操作则由服务器端完成。这种架构的核心优势在于无需在每个客户端机器上安装或更新软件,只要用户的浏览器符合要求,就可以使用系统。
B/S(Browser/Server)架构是一种网络架构模型,其主要特点是客户端通过浏览器与服务器进行通信,所有的业务逻辑和数据处理都在服务器端完成,客户端仅负责展示数据[2]。B/S架构本质上是一种客户端-服务器模式的变体,它通过将传统的C/S(Client/Server)架构中的客户端功能移到浏览器中,简化了客户端的开发和维护工作。在B/S架构中,用户通过浏览器发送请求,浏览器负责展示从服务器获取的数据,服务器则处理请求并返回响应。该架构避免了安装和配置客户端软件的麻烦,也减少了对客户端硬件的依赖,适合于需要大规模部署和跨平台支持的应用系统。
B/S模式三层结构图如图2-1所示。

图2-1 B/S模式三层结构图
2.2 SpringBoot框架
SpringBoot是一个用于简化Spring应用开发的开源框架,通过减少开发人员配置和依赖的复杂性,使得开发者能够快速构建基于Spring的生产级应用。SpringBoot基于Spring框架之上,提供了一种自配置的方式,使得开发者可以以最少的配置来启动和开发Spring应用[3]。它通过约定优于配置的原则,将常见的配置预设,使得开发人员能够聚焦于业务逻辑的实现,而不必过多关注繁琐的配置和环境搭建。
SpringBoot框架的核心特点之一是其自动配置功能。它能够根据项目中已存在的类和库,自动推断出开发环境的配置需求,减少了手动配置的工作量。SpringBoot还提供了嵌入式Web服务器支持(如Tomcat、Jetty等),使得应用可以以独立的Java应用形式运行,不再依赖外部的Web容器。这种特性使得SpringBoot特别适合于微服务架构的构建。SpringBoot还通过其提供的启动器(Starters)简化了常见功能的集成,例如数据库连接、消息队列、缓存、认证与授权等,从而提升了开发效率[4]。
2.3 Vue技术
Vue.js是一款用于构建用户界面的渐进式JavaScript框架,提供一种灵活而高效的方式来开发单页面应用(SPA)。Vue的设计理念是通过尽量简化开发过程,提供一种声明式的方式来构建用户界面[5]。Vue.js通过数据驱动的视图模型,允许开发者以声明式语法绑定数据与视图,使得应用的状态和界面表现更加简洁和可维护。它的核心思想是通过组件化开发将复杂的UI拆分为可重用的独立模块,从而提升了代码的模块化、可维护性和可扩展性。
Vue.js具备响应式数据绑定和虚拟DOM的特性。响应式数据绑定意味着当数据变化时,Vue会自动更新与之绑定的DOM元素,从而实现视图的实时更新。虚拟DOM则是Vue.js的一种优化手段,通过将对DOM的操作抽象为一个虚拟的DOM树来提高性能,减少实际DOM操作的开销[6]。Vue还提供了丰富的插件和工具,如Vue Router用于路由管理,Vuex用于状态管理,方便开发者构建复杂的前端应用。Vue的灵活性和简洁性使其成为现代Web开发中常用的前端框架之一。
2.4 MySQL数据库
MySQL是一种开源的关系型数据库管理系统(RDBMS),基于SQL(结构化查询语言)进行数据操作。作为一个被广泛使用的数据库系统,MySQL具有高度的性能、可扩展性和可靠性。MySQL使用表格结构来存储数据,每个表由多个列和行组成,数据通过SQL查询语言进行操作[7]。MySQL支持多种数据类型,如整数、浮动小数、字符串、日期等,以满足不同应用场景对数据存储的需求。在实际应用中,MySQL通常用于存储和管理结构化数据,通过索引、视图、触发器等功能提升数据查询的效率和数据的完整性。
MySQL支持ACID事务特性(原子性、一致性、隔离性、持久性),确保数据库操作的可靠性和数据的一致性。它还支持多种存储引擎,其中InnoDB是最常用的存储引擎,具备事务支持、行级锁定和外键约束等特性,适用于高并发、高可靠性的数据存储需求。MySQL可以通过主从复制、分区和分库分表等技术实现横向扩展,以应对大规模数据存储和高负载的应用需求。MySQL还具有灵活的权限管理机制,支持用户角色管理、细粒度的权限控制等,保障数据的安全性。
3 需求分析
3.1可行性分析
3.1.1技术可行性
从技术可行性角度来看,所选技术能够充分满足当前应用需求。B/S架构具有良好的跨平台特性,借助浏览器端渲染与服务器端处理,能够实现不同操作系统和设备上的无缝访问。SpringBoot框架基于成熟的Spring生态,自动配置机制降低了开发与部署的复杂度,支持高效开发和微服务架构的实现。Vue.js作为前端技术,其响应式数据绑定和虚拟DOM优化使得大规模应用的构建与维护更加高效。MySQL数据库在数据存储、查询优化方面具有强大能力,其ACID事务特性与高并发支持能够保证数据一致性与系统稳定性,且广泛应用于多种行业,具备可扩展性和高效性。
3.1.2操作可行性
从操作可行性角度,所有选用的技术都有良好的文档支持和广泛的开发社区。B/S架构的实施依赖于常见的Web技术,技术栈成熟,操作流程规范,适合企业级应用的快速部署与运维。SpringBoot框架简化了Spring应用的配置与开发,集成了嵌入式Web服务器,使得开发者能够快速启动项目,减少了对开发环境和部署环境的依赖。Vue.js以组件化的设计思想,极大提升了前端开发的效率与代码复用性,操作简便。MySQL数据库提供了易于管理的用户界面,操作界面直观,支持多种操作系统,适合日常的数据库管理和维护工作。
3.1.3经济可行性
从经济可行性角度,所有选用的技术均为开源软件,降低了开发与部署成本。B/S架构减少了客户端软件的安装和更新需求,减轻了IT维护成本。SpringBoot框架通过减少配置和自动化部署,降低了开发和运营的时间成本。Vue.js提供了快速开发的能力,减少了前端开发的人员需求。MySQL作为开源数据库,不仅在授权成本上具有优势,而且通过其高效的查询与事务处理能力,可以在保证性能的同时降低硬件资源的投入,实现资源的高效利用。
3.2系统性能需求分析
1.可用性需求
系统必须具备高可用性,以确保其在各种使用场景下能够稳定运行。为满足可用性要求,系统应当具备自恢复能力和冗余机制,避免因单点故障而导致的服务中断。具体而言,系统的部署架构应支持负载均衡和集群配置,通过多个实例的协作提高整体系统的可用性。系统应提供详尽的监控与告警机制,能够实时追踪系统运行状态,及时发现潜在问题并触发自动恢复操作或通知管理员。在用户体验方面,系统需要提供清晰的错误提示信息,并能够在发生异常时通过回滚操作或其他容错机制,保证用户的操作不受到严重影响。
2.可靠性需求
可靠性要求系统在长时间运行中保持稳定,能够有效应对各种可能的故障和压力。系统设计应支持高可用的数据库架构,采用数据库主从复制、分片等技术以实现数据的可靠存储与访问。应用层应具备容错能力,在面对硬件故障、网络中断等意外情况时,能够保持系统的正常服务或在故障恢复后迅速恢复数据和业务流程。系统应具备日志记录功能,能够全面记录操作过程和异常信息,从而为问题追踪与系统优化提供数据支持。系统的可靠性还需要通过压力测试和稳定性测试来验证,确保在大规模用户访问及高并发场景下能够正常运行,不发生崩溃或数据丢失现象。
3.安全性需求
系统的安全性需求必须得到高度重视,确保系统和用户数据的保密性、完整性和可用性。为实现数据安全,系统应采用加密技术,特别是在用户认证、敏感数据传输和存储过程中,采用SSL/TLS协议进行加密通信,确保数据在传输过程中不被窃取或篡改。系统应支持用户身份验证与授权管理,采用如OAuth、JWT等安全机制防止未授权访问。访问控制应细化到资源级别,确保不同角色的用户只能访问其权限范围内的功能。为了防止恶意攻击,系统还应加强对常见攻击方式(如SQL注入、XSS攻击、CSRF攻击等)的防护,通过输入验证、输出转义、会话管理等技术措施提高系统的安全性。系统应定期进行安全审计与漏洞扫描,及时发现并修补可能的安全漏洞,保障系统的长期安全运营。
3.3功能需求分析
功能需求分析是对系统所需功能进行详细描述的过程,明确系统的目标、功能模块及其相互关系。在此阶段,结合用户需求、业务流程和技术架构,识别系统必须实现的各项功能,并对其优先级、实现方式和约束条件进行梳理。通过功能需求分析,确保系统设计能够满足实际需求,且具有良好的可用性、可维护性和扩展性,为后续的系统开发和测试提供明确的指导和依据。
3.3.1普通用户功能
首页:展示平台最新的活动、公告以及热门药品,方便用户快速浏览。
通知公告:普通用户可以查看管理员发布的最新公告或通知,获取有关平台和药品的信息。
新闻资讯:普通用户可以查看平台内的健康、药品等相关的新闻资讯,获取最新的行业动态。
药品商城:用户可以浏览、搜索和购买平台上的各类药品,查看药品详情、价格、库存等。
我的账户:用户可以查看和管理自己的账户信息。
个人中心:用户的专属页面,包括:
个人首页:展示用户的基本信息和账户概况。
药品购买:用户可以查看自己的药品购买记录、订单状态等。
收藏:用户可以收藏自己喜欢的药品,方便后续购买或查看。
评论管理:用户可以管理自己对药品的评论和评分,查看自己的评价记录。
普通用户用例图如图3-1所示。

图3-1 普通用户用例图
3.3.2管理员功能
后台首页:管理员进入平台时的主界面,通常会显示系统概况、统计数据和提醒。
系统用户:管理员可以查看、编辑、删除系统内的所有用户账户,包括普通用户和其他管理员。
药品类别管理:管理员可以新增、编辑或删除药品类别,以便用户在药品商城中能够根据分类进行筛选。
药品商城管理:管理员管理平台上的药品信息,包括药品的上架、下架、修改价格、库存等。
药品购买管理:管理员可以查看所有用户的药品购买记录,确保订单流程正常。
药品仓库管理:管理员可对药品的库存进行管理,确保平台内药品的充足供应。
药品入库管理:管理员管理药品的入库情况,记录药品的进货信息。
药品出库管理:管理员负责药品的出库操作,确保药品顺利发货。
系统管理(轮播图):管理员可以设置首页轮播图,展示平台重要的活动或推荐的药品。
通知公告管理:管理员发布和管理平台上的通知公告,向用户发布最新信息或重要提示。
资源管理(新闻资讯、资讯分类):管理员负责更新平台的新闻资讯和分类信息,确保平台内容的实时性与权威性。
管理员用例图如图3-2所示。

图3-2管理员用例图
3.4系统总体流程设计
3.4.1数据开发流程
系统开发流程的主要步骤,从需求分析到系统完成的全过程。流程包括需求分析、总体设计(结构、功能、数据)、详细设计(模块、编码)、模块整合与调用,以及测试、扩展和完善,最终完成系统的开发。本系统的开发流程如图3-3所示

图3-3系统开发流程图
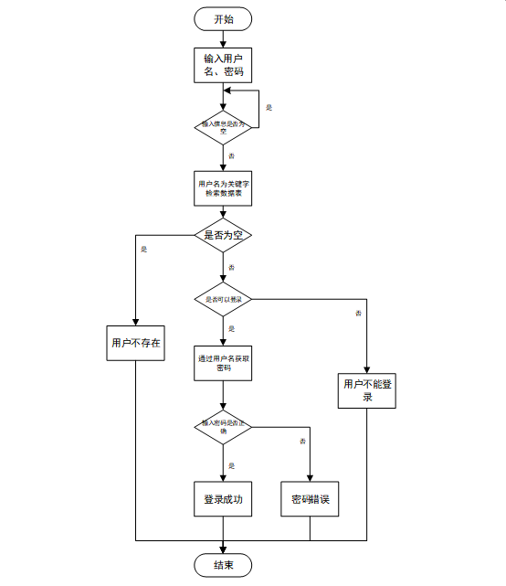
3.4.2用户登录流程
用户输入用户名和密码后,系统先检查输入是否为空,再验证用户名是否存在,若存在则通过用户名获取密码并校验。若密码正确则登录成功,否则提示密码错误。若用户名不存在或无法登录,提示用户操作无效。如图3-4所示。

图3-4登录流程图
3.4.3系统操作流程
用户首先进入系统登录界面,输入用户名和密码后,系统验证信息是否正确。若验证失败,返回登录界面重新输入;若验证成功,则进入功能界面,执行相应功能处理后结束操作流程。操作流程如图3-5所示。

图3-5系统操作流程图
3.4.4添加信息流程
管理员可以添加信息,用户添加可以自己权限内的信息,输入信息后,要想利用这个软件来进行系统的安全管理,首先需要登录到该软件中。添加信息流程如图3-6所示。

图3-6添加信息流程图
3.4.5修改信息流程
用户首先选择需要修改的记录,输入修改后的数据,系统判断输入数据是否合法。若数据不合法,提示重新输入;若数据合法,则将修改后的数据写入数据库,完成操作后流程结束。修改信息流程图如图3-7所示。

图3-7 修改信息流程图
3.4.6删除信息流程
用户选择需要删除的记录后,系统判断是否确认删除。若未确认,返回选择环节;若确认删除,则更新数据库,删除对应记录,完成操作后流程结束。删除信息流程图如图3-8所示。

图3-8删除信息流程图
4 系统设计
4.1系统架构设计
系统由表现层、业务逻辑层、数据访问层和数据库服务器组成。表现层通过浏览器(如IE、Chrome、Firefox)与用户交互,采用FreeMarker、Bootstrap、jQuery等技术实现界面呈现。业务逻辑层负责处理系统的核心业务逻辑,通过分模块设计实现功能分离。数据访问层使用MyBatis框架连接数据库,执行数据的增删改查操作。数据库服务器采用MySQL进行数据存储和管理,为系统提供稳定的数据库支持。整个架构通过Tomcat服务器完成用户请求的接收和处理,确保系统的高效运行[8]。整个系统架构如图4-1所示。

图4-1 系统架构图
4.2系统总体功能设计

图4-2 系统功能结构图
4.2.1注册时序图
用户通过注册模块发送注册请求,系统完成注册后返回确认信息。随后,用户通过登录模块发送登录请求,系统验证用户信息后允许访问目标系统。用户完成操作后可选择退出,系统终止会话。注册时序图,如图4-3所示。

图4-3 注册时序图
4.2.2登录时序图
管理员输入登录信息后,登录界面将信息传递至前台管理界面,随后通过SpringBoot框架读取数据库中的用户信息并返回。系统验证信息,若验证成功则登录成功,若验证失败则返回错误提示。登录时序图如图4-4所示。

图4-4登录时序图
4.2.3管理员修改用户信息时序图
管理员输入登录信息后,进入用户信息管理模块,选择增删改查操作并提交命令至数据库。数据库执行操作后返回成功状态,系统显示用户管理界面并提示操作成功。管理员修改用户信息时序图如图4-5所示。

图4-5管理员修改用户信息时序图
4.2.4管理员管理系统信息时序图
管理员通过访问系统发起请求,系统接收访问后转向系统信息模块进行管理操作。管理完成后,系统返回管理结果至系统,最终反馈给管理员,管理员可选择退出。管理员管理系统信息时序图如图4-6所示。

图4-6管理员管理系统信息时序图
4.3数据库设计
数据库设计是系统开发中至关重要的环节,为系统提供高效、规范的数据存储和管理方案。设计过程包括需求分析、实体设计、表设计和逻辑结构设计。首先,通过分析业务需求,确定系统的核心实体及其属性,同时明确实体间的关系。接着,将实体抽象为具体的数据库表,为每张表定义字段名、数据类型、主键和外键,通过主外键关系和关联表设计,保证数据的完整性和一致性。最后,数据库逻辑设计进一步优化表之间的关系,通过索引、视图和存储过程提升查询效率和操作性能。整个设计需严格遵循规范,避免数据冗余和冲突,确保系统在高并发访问和复杂数据处理场景下的稳定性和高效性。
4.3.1数据库实体设计
数据库实体设计是数据库设计的关键步骤,对实际业务逻辑中涉及的实体及其属性进行抽象建模,明确系统中的主要信息对象及其关系[9]。在实体设计中,根据需求分析确定系统的核心实体,如用户、角色、权限等,提取实体的主要属性,如用户的ID、姓名、联系方式,名称、类型等,同时定义各实体之间的关系,包括一对一、一对多、多对多等。在设计过程中,注重实体的完整性、规范性和唯一性,确保设计能够满足系统功能需求,并为后续的表设计提供清晰的结构框架。实体设计需遵循数据库设计的标准化要求,避免数据冗余和不必要的复杂度。
系统全局E-R图如图4-7所示。

图4-7系统E-R图
4.3.2数据库表设计
数据库表设计基于实体设计,将抽象的实体映射为具体的表结构。设计过程中,为每个实体定义表名、字段名及数据类型 [10]。根据业务需求,合理定义主键、外键及约束条件,确保表之间的关联性,例如通过外键建立用户表和角色表之间的关系。表设计时注重数据存储的完整性、一致性,并通过索引优化查询效率,最终确保数据库结构能够支持系统的功能需求。以下是系统的数据库表设计展示。
|
编号 |
名称 |
数据类型 |
长度 |
小数位 |
允许空值 |
主键 |
默认值 |
说明 |
|
1 |
token_id |
int |
10 |
0 |
N |
Y |
临时访问牌ID |
|
|
2 |
token |
varchar |
64 |
0 |
Y |
N |
临时访问牌 |
|
|
3 |
info |
text |
65535 |
0 |
Y |
N |
||
|
4 |
maxage |
int |
10 |
0 |
N |
N |
2 |
最大寿命:默认2小时 |
|
5 |
create_time |
timestamp |
19 |
0 |
N |
N |
CURRENT_TIMESTAMP |
创建时间: |
|
6 |
update_time |
timestamp |
19 |
0 |
N |
N |
CURRENT_TIMESTAMP |
更新时间: |
|
7 |
user_id |
int |
10 |
0 |
N |
N |
0 |
用户编号: |
|
编号 |
名称 |
数据类型 |
长度 |
小数位 |
允许空值 |
主键 |
默认值 |
说明 |
|
1 |
article_id |
mediumint |
8 |
0 |
N |
Y |
文章id:[0,8388607] |
|
|
2 |
title |
varchar |
125 |
0 |
N |
Y |
标题:[0,125]用于文章和html的title标签中 |
|
|
3 |
type |
varchar |
64 |
0 |
N |
N |
0 |
文章分类:[0,1000]用来搜索指定类型的文章 |
|
4 |
hits |
int |
10 |
0 |
N |
N |
0 |
点击数:[0,1000000000]访问这篇文章的人次 |
|
5 |
praise_len |
int |
10 |
0 |
N |
N |
0 |
点赞数 |
|
6 |
create_time |
timestamp |
19 |
0 |
N |
N |
CURRENT_TIMESTAMP |
创建时间: |
|
7 |
update_time |
timestamp |
19 |
0 |
N |
N |
CURRENT_TIMESTAMP |
更新时间: |
|
8 |
source |
varchar |
255 |
0 |
Y |
N |
来源:[0,255]文章的出处 |
|
|
9 |
url |
varchar |
255 |
0 |
Y |
N |
来源地址:[0,255]用于跳转到发布该文章的网站 |
|
|
10 |
tag |
varchar |
255 |
0 |
Y |
N |
标签:[0,255]用于标注文章所属相关内容,多个标签用空格隔开 |
|
|
11 |
content |
longtext |
2147483647 |
0 |
Y |
N |
正文:文章的主体内容 |
|
|
12 |
img |
varchar |
255 |
0 |
Y |
N |
封面图 |
|
|
13 |
description |
text |
65535 |
0 |
Y |
N |
文章描述 |
|
编号 |
名称 |
数据类型 |
长度 |
小数位 |
允许空值 |
主键 |
默认值 |
说明 |
|
1 |
type_id |
smallint |
5 |
0 |
N |
Y |
分类ID:[0,10000] |
|
|
2 |
display |
smallint |
5 |
0 |
N |
N |
100 |
显示顺序:[0,1000]决定分类显示的先后顺序 |
|
3 |
name |
varchar |
16 |
0 |
N |
N |
分类名称:[2,16] |
|
|
4 |
father_id |
smallint |
5 |
0 |
N |
N |
0 |
上级分类ID:[0,32767] |
|
5 |
description |
varchar |
255 |
0 |
Y |
N |
描述:[0,255]描述该分类的作用 |
|
|
6 |
icon |
text |
65535 |
0 |
Y |
N |
分类图标: |
|
|
7 |
url |
varchar |
255 |
0 |
Y |
N |
外链地址:[0,255]如果该分类是跳转到其他网站的情况下,就在该URL上设置 |
|
|
8 |
create_time |
timestamp |
19 |
0 |
N |
N |
CURRENT_TIMESTAMP |
创建时间: |
|
9 |
update_time |
timestamp |
19 |
0 |
N |
N |
CURRENT_TIMESTAMP |
更新时间: |
|
编号 |
名称 |
数据类型 |
长度 |
小数位 |
允许空值 |
主键 |
默认值 |
说明 |
|
1 |
auth_id |
int |
10 |
0 |
N |
Y |
授权ID: |
|
|
2 |
user_group |
varchar |
64 |
0 |
Y |
N |
用户组: |
|
|
3 |
mod_name |
varchar |
64 |
0 |
Y |
N |
模块名: |
|
|
4 |
table_name |
varchar |
64 |
0 |
Y |
N |
表名: |
|
|
5 |
page_title |
varchar |
255 |
0 |
Y |
N |
页面标题: |
|
|
6 |
path |
varchar |
255 |
0 |
Y |
N |
路由路径: |
|
|
7 |
parent |
varchar |
64 |
0 |
Y |
N |
父级菜单 |
|
|
8 |
parent_sort |
int |
10 |
0 |
N |
N |
0 |
父级菜单排序 |
|
9 |
position |
varchar |
32 |
0 |
Y |
N |
位置: |
|
|
10 |
mode |
varchar |
32 |
0 |
N |
N |
_blank |
跳转方式: |
|
11 |
add |
tinyint |
3 |
0 |
N |
N |
1 |
是否可增加: |
|
12 |
del |
tinyint |
3 |
0 |
N |
N |
1 |
是否可删除: |
|
13 |
set |
tinyint |
3 |
0 |
N |
N |
1 |
是否可修改: |
|
14 |
get |
tinyint |
3 |
0 |
N |
N |
1 |
是否可查看: |
|
15 |
field_add |
text |
65535 |
0 |
Y |
N |
添加字段: |
|
|
16 |
field_set |
text |
65535 |
0 |
Y |
N |
修改字段: |
|
|
17 |
field_get |
text |
65535 |
0 |
Y |
N |
查询字段: |
|
|
18 |
table_nav_name |
varchar |
500 |
0 |
Y |
N |
跨表导航名称: |
|
|
19 |
table_nav |
varchar |
500 |
0 |
Y |
N |
跨表导航: |
|
|
20 |
option |
text |
65535 |
0 |
Y |
N |
配置: |
|
|
21 |
create_time |
timestamp |
19 |
0 |
N |
N |
CURRENT_TIMESTAMP |
创建时间: |
|
22 |
update_time |
timestamp |
19 |
0 |
N |
N |
CURRENT_TIMESTAMP |
更新时间: |
表code_token
|
编号 |
名称 |
数据类型 |
长度 |
小数位 |
允许空值 |
主键 |
默认值 |
说明 |
|
1 |
code_token_id |
int |
10 |
0 |
N |
Y |
||
|
2 |
token |
varchar |
255 |
0 |
Y |
N |
||
|
3 |
code |
varchar |
255 |
0 |
Y |
N |
验证码 |
|
|
4 |
expire_time |
timestamp |
19 |
0 |
N |
N |
CURRENT_TIMESTAMP |
失效时间 |
|
5 |
create_time |
timestamp |
19 |
0 |
N |
N |
CURRENT_TIMESTAMP |
创建时间 |
|
6 |
update_time |
timestamp |
19 |
0 |
N |
N |
CURRENT_TIMESTAMP |
更新时间: |
|
编号 |
名称 |
数据类型 |
长度 |
小数位 |
允许空值 |
主键 |
默认值 |
说明 |
|
1 |
collect_id |
int |
10 |
0 |
N |
Y |
收藏ID: |
|
|
2 |
user_id |
int |
10 |
0 |
N |
N |
0 |
收藏人ID: |
|
3 |
source_table |
varchar |
255 |
0 |
Y |
N |
来源表: |
|
|
4 |
source_field |
varchar |
255 |
0 |
Y |
N |
来源字段: |
|
|
5 |
source_id |
int |
10 |
0 |
N |
N |
0 |
来源ID: |
|
6 |
title |
varchar |
255 |
0 |
Y |
N |
标题: |
|
|
7 |
img |
varchar |
255 |
0 |
Y |
N |
封面: |
|
|
8 |
create_time |
timestamp |
19 |
0 |
N |
N |
CURRENT_TIMESTAMP |
创建时间: |
|
9 |
update_time |
timestamp |
19 |
0 |
N |
N |
CURRENT_TIMESTAMP |
更新时间: |
表comment (评论)
|
编号 |
名称 |
数据类型 |
长度 |
小数位 |
允许空值 |
主键 |
默认值 |
说明 |
|
1 |
comment_id |
int |
10 |
0 |
N |
Y |
评论ID: |
|
|
2 |
user_id |
int |
10 |
0 |
N |
N |
0 |
评论人ID: |
|
3 |
reply_to_id |
int |
10 |
0 |
N |
N |
0 |
回复评论ID:空为0 |
|
4 |
content |
longtext |
2147483647 |
0 |
Y |
N |
内容: |
|
|
5 |
nickname |
varchar |
255 |
0 |
Y |
N |
昵称: |
|
|
6 |
avatar |
varchar |
255 |
0 |
Y |
N |
头像地址:[0,255] |
|
|
7 |
create_time |
timestamp |
19 |
0 |
N |
N |
CURRENT_TIMESTAMP |
创建时间: |
|
8 |
update_time |
timestamp |
19 |
0 |
N |
N |
CURRENT_TIMESTAMP |
更新时间: |
|
9 |
source_table |
varchar |
255 |
0 |
Y |
N |
来源表: |
|
|
10 |
source_field |
varchar |
255 |
0 |
Y |
N |
来源字段: |
|
|
11 |
source_id |
int |
10 |
0 |
N |
N |
0 |
来源ID: |
|
编号 |
名称 |
数据类型 |
长度 |
小数位 |
允许空值 |
主键 |
默认值 |
说明 |
|
1 |
drugs_warehousing_id |
int |
10 |
0 |
N |
Y |
药品入库ID |
|
|
2 |
drug_number |
varchar |
64 |
0 |
Y |
N |
药品编号 |
|
|
3 |
drug_name |
varchar |
64 |
0 |
Y |
N |
药品名称 |
|
|
4 |
drug_type |
varchar |
64 |
0 |
Y |
N |
药品类型 |
|
|
5 |
drug_inventory |
double |
9 |
2 |
Y |
N |
0.00 |
药品库存 |
|
6 |
storage_time |
date |
10 |
0 |
Y |
N |
入库时间 |
|
|
7 |
inventory_quantity |
double |
9 |
2 |
Y |
N |
0.00 |
入库数量 |
|
8 |
create_time |
datetime |
19 |
0 |
N |
N |
CURRENT_TIMESTAMP |
创建时间 |
|
9 |
update_time |
timestamp |
19 |
0 |
N |
N |
CURRENT_TIMESTAMP |
更新时间 |
|
10 |
source_table |
varchar |
255 |
0 |
Y |
N |
来源表 |
|
|
11 |
source_id |
int |
10 |
0 |
Y |
N |
来源ID |
|
|
12 |
source_user_id |
int |
10 |
0 |
Y |
N |
来源用户 |
|
编号 |
名称 |
数据类型 |
长度 |
小数位 |
允许空值 |
主键 |
默认值 |
说明 |
|
1 |
drug_category_id |
int |
10 |
0 |
N |
Y |
药品类别ID |
|
|
2 |
drug_category |
varchar |
64 |
0 |
Y |
N |
药品类别 |
|
|
3 |
create_time |
datetime |
19 |
0 |
N |
N |
CURRENT_TIMESTAMP |
创建时间 |
|
4 |
update_time |
timestamp |
19 |
0 |
N |
N |
CURRENT_TIMESTAMP |
更新时间 |
|
编号 |
名称 |
数据类型 |
长度 |
小数位 |
允许空值 |
主键 |
默认值 |
说明 |
|
1 |
drug_mall_id |
int |
10 |
0 |
N |
Y |
药品商城ID |
|
|
2 |
drug_number |
varchar |
64 |
0 |
Y |
N |
药品编号 |
|
|
3 |
drug_name |
varchar |
64 |
0 |
Y |
N |
药品名称 |
|
|
4 |
drug_type |
varchar |
64 |
0 |
Y |
N |
药品类型 |
|
|
5 |
unit_price_of_drugs |
double |
9 |
2 |
Y |
N |
0.00 |
药品单价 |
|
6 |
quantity_of_drugs |
double |
9 |
2 |
Y |
N |
0.00 |
药品数量 |
|
7 |
drug_pictures |
varchar |
255 |
0 |
Y |
N |
药品图片 |
|
|
8 |
intended_for |
varchar |
64 |
0 |
Y |
N |
适用人群 |
|
|
9 |
drug_introduction |
text |
65535 |
0 |
Y |
N |
药品简介 |
|
|
10 |
praise_len |
int |
10 |
0 |
N |
N |
0 |
点赞数 |
|
11 |
collect_len |
int |
10 |
0 |
N |
N |
0 |
收藏数 |
|
12 |
comment_len |
int |
10 |
0 |
N |
N |
0 |
评论数 |
|
13 |
drug_purchase_limit_times |
int |
10 |
0 |
N |
N |
0 |
购买限制次数 |
|
14 |
create_time |
datetime |
19 |
0 |
N |
N |
CURRENT_TIMESTAMP |
创建时间 |
|
15 |
update_time |
timestamp |
19 |
0 |
N |
N |
CURRENT_TIMESTAMP |
更新时间 |
|
编号 |
名称 |
数据类型 |
长度 |
小数位 |
允许空值 |
主键 |
默认值 |
说明 |
|
1 |
drug_outbound_id |
int |
10 |
0 |
N |
Y |
药品出库ID |
|
|
2 |
drug_number |
varchar |
64 |
0 |
Y |
N |
药品编号 |
|
|
3 |
drug_name |
varchar |
64 |
0 |
Y |
N |
药品名称 |
|
|
4 |
drug_type |
varchar |
64 |
0 |
Y |
N |
药品类型 |
|
|
5 |
drug_inventory |
double |
9 |
2 |
Y |
N |
0.00 |
药品库存 |
|
6 |
delivery_time |
date |
10 |
0 |
Y |
N |
出库时间 |
|
|
7 |
outbound_quantity |
double |
9 |
2 |
Y |
N |
0.00 |
出库数量 |
|
8 |
create_time |
datetime |
19 |
0 |
N |
N |
CURRENT_TIMESTAMP |
创建时间 |
|
9 |
update_time |
timestamp |
19 |
0 |
N |
N |
CURRENT_TIMESTAMP |
更新时间 |
|
10 |
source_table |
varchar |
255 |
0 |
Y |
N |
来源表 |
|
|
11 |
source_id |
int |
10 |
0 |
Y |
N |
来源ID |
|
|
12 |
source_user_id |
int |
10 |
0 |
Y |
N |
来源用户 |
|
编号 |
名称 |
数据类型 |
长度 |
小数位 |
允许空值 |
主键 |
默认值 |
说明 |
|
1 |
drug_purchase_id |
int |
10 |
0 |
N |
Y |
药品购买ID |
|
|
2 |
drug_number |
varchar |
64 |
0 |
Y |
N |
药品编号 |
|
|
3 |
drug_name |
varchar |
64 |
0 |
Y |
N |
药品名称 |
|
|
4 |
drug_type |
varchar |
64 |
0 |
Y |
N |
药品类型 |
|
|
5 |
unit_price_of_drugs |
double |
9 |
2 |
Y |
N |
0.00 |
药品单价 |
|
6 |
quantity_of_drugs |
double |
9 |
2 |
Y |
N |
0.00 |
药品数量 |
|
7 |
purchase_users |
int |
10 |
0 |
Y |
N |
0 |
购买用户 |
|
8 |
user_name |
varchar |
64 |
0 |
Y |
N |
用户姓名 |
|
|
9 |
purchase_quantity |
double |
9 |
2 |
Y |
N |
0.00 |
购买数量 |
|
10 |
total_purchase_amount |
double |
9 |
2 |
Y |
N |
0.00 |
购买总计 |
|
11 |
pay_state |
varchar |
16 |
0 |
N |
N |
未支付 |
支付状态 |
|
12 |
pay_type |
varchar |
16 |
0 |
Y |
N |
支付类型: 微信、支付宝、网银 |
|
|
13 |
create_time |
datetime |
19 |
0 |
N |
N |
CURRENT_TIMESTAMP |
创建时间 |
|
14 |
update_time |
timestamp |
19 |
0 |
N |
N |
CURRENT_TIMESTAMP |
更新时间 |
|
15 |
source_table |
varchar |
255 |
0 |
Y |
N |
来源表 |
|
|
16 |
source_id |
int |
10 |
0 |
Y |
N |
来源ID |
|
|
17 |
source_user_id |
int |
10 |
0 |
Y |
N |
来源用户 |
|
编号 |
名称 |
数据类型 |
长度 |
小数位 |
允许空值 |
主键 |
默认值 |
说明 |
|
1 |
drug_warehouse_id |
int |
10 |
0 |
N |
Y |
药品仓库ID |
|
|
2 |
drug_number |
varchar |
64 |
0 |
Y |
N |
药品编号 |
|
|
3 |
drug_name |
varchar |
64 |
0 |
Y |
N |
药品名称 |
|
|
4 |
drug_type |
varchar |
64 |
0 |
Y |
N |
药品类型 |
|
|
5 |
drug_inventory |
double |
9 |
2 |
Y |
N |
0.00 |
药品库存 |
|
6 |
price_of_incoming_goods |
double |
9 |
2 |
Y |
N |
0.00 |
来货价格 |
|
7 |
drug_pictures |
varchar |
255 |
0 |
Y |
N |
药品图片 |
|
|
8 |
drugs_warehousing_limit_times |
int |
10 |
0 |
N |
N |
0 |
入库限制次数 |
|
9 |
drug_outbound_limit_times |
int |
10 |
0 |
N |
N |
0 |
出库限制次数 |
|
10 |
create_time |
datetime |
19 |
0 |
N |
N |
CURRENT_TIMESTAMP |
创建时间 |
|
11 |
update_time |
timestamp |
19 |
0 |
N |
N |
CURRENT_TIMESTAMP |
更新时间 |
|
编号 |
名称 |
数据类型 |
长度 |
小数位 |
允许空值 |
主键 |
默认值 |
说明 |
|
1 |
hits_id |
int |
10 |
0 |
N |
Y |
点赞ID: |
|
|
2 |
user_id |
int |
10 |
0 |
N |
N |
0 |
点赞人: |
|
3 |
create_time |
timestamp |
19 |
0 |
N |
N |
CURRENT_TIMESTAMP |
创建时间: |
|
4 |
update_time |
timestamp |
19 |
0 |
N |
N |
CURRENT_TIMESTAMP |
更新时间: |
|
5 |
source_table |
varchar |
255 |
0 |
Y |
N |
来源表: |
|
|
6 |
source_field |
varchar |
255 |
0 |
Y |
N |
来源字段: |
|
|
7 |
source_id |
int |
10 |
0 |
N |
N |
0 |
来源ID: |
|
编号 |
名称 |
数据类型 |
长度 |
小数位 |
允许空值 |
主键 |
默认值 |
说明 |
|
1 |
notice_id |
mediumint |
8 |
0 |
N |
Y |
公告id: |
|
|
2 |
title |
varchar |
125 |
0 |
N |
N |
标题: |
|
|
3 |
content |
longtext |
2147483647 |
0 |
Y |
N |
正文: |
|
|
4 |
create_time |
timestamp |
19 |
0 |
N |
N |
CURRENT_TIMESTAMP |
创建时间: |
|
5 |
update_time |
timestamp |
19 |
0 |
N |
N |
CURRENT_TIMESTAMP |
更新时间: |
|
编号 |
名称 |
数据类型 |
长度 |
小数位 |
允许空值 |
主键 |
默认值 |
说明 |
|
1 |
ordinary_users_id |
int |
10 |
0 |
N |
Y |
普通用户ID |
|
|
2 |
user_name |
varchar |
64 |
0 |
Y |
N |
用户姓名 |
|
|
3 |
user_gender |
varchar |
64 |
0 |
Y |
N |
用户性别 |
|
|
4 |
user_phone_number |
varchar |
64 |
0 |
Y |
N |
用户电话 |
|
|
5 |
examine_state |
varchar |
16 |
0 |
N |
N |
已通过 |
审核状态 |
|
6 |
user_id |
int |
10 |
0 |
N |
N |
0 |
用户ID |
|
7 |
create_time |
datetime |
19 |
0 |
N |
N |
CURRENT_TIMESTAMP |
创建时间 |
|
8 |
update_time |
timestamp |
19 |
0 |
N |
N |
CURRENT_TIMESTAMP |
更新时间 |
|
编号 |
名称 |
数据类型 |
长度 |
小数位 |
允许空值 |
主键 |
默认值 |
说明 |
|
1 |
praise_id |
int |
10 |
0 |
N |
Y |
点赞ID: |
|
|
2 |
user_id |
int |
10 |
0 |
N |
N |
0 |
点赞人: |
|
3 |
create_time |
timestamp |
19 |
0 |
N |
N |
CURRENT_TIMESTAMP |
创建时间: |
|
4 |
update_time |
timestamp |
19 |
0 |
N |
N |
CURRENT_TIMESTAMP |
更新时间: |
|
5 |
source_table |
varchar |
255 |
0 |
Y |
N |
来源表: |
|
|
6 |
source_field |
varchar |
255 |
0 |
Y |
N |
来源字段: |
|
|
7 |
source_id |
int |
10 |
0 |
N |
N |
0 |
来源ID: |
|
8 |
status |
bit |
1 |
0 |
N |
N |
1 |
点赞状态:1为点赞,0已取消 |
|
编号 |
名称 |
数据类型 |
长度 |
小数位 |
允许空值 |
主键 |
默认值 |
说明 |
|
1 |
schedule_id |
smallint |
5 |
0 |
N |
Y |
日程ID:[0,32767] |
|
|
2 |
content |
varchar |
255 |
0 |
Y |
N |
日程内容 |
|
|
3 |
scheduled_time |
datetime |
19 |
0 |
Y |
N |
计划时间 |
|
|
4 |
user_id |
int |
10 |
0 |
N |
N |
用户id |
|
|
5 |
create_time |
datetime |
19 |
0 |
Y |
N |
创建时间 |
|
|
6 |
update_time |
datetime |
19 |
0 |
Y |
N |
更新时间 |
|
编号 |
名称 |
数据类型 |
长度 |
小数位 |
允许空值 |
主键 |
默认值 |
说明 |
|
1 |
score_id |
int |
10 |
0 |
N |
Y |
评分ID: |
|
|
2 |
user_id |
int |
10 |
0 |
N |
N |
0 |
评分人: |
|
3 |
nickname |
varchar |
64 |
0 |
Y |
N |
昵称: |
|
|
4 |
score_num |
double |
5 |
2 |
N |
N |
0.00 |
评分: |
|
5 |
create_time |
timestamp |
19 |
0 |
N |
N |
CURRENT_TIMESTAMP |
创建时间: |
|
6 |
update_time |
timestamp |
19 |
0 |
N |
N |
CURRENT_TIMESTAMP |
更新时间: |
|
7 |
source_table |
varchar |
255 |
0 |
Y |
N |
来源表: |
|
|
8 |
source_field |
varchar |
255 |
0 |
Y |
N |
来源字段: |
|
|
9 |
source_id |
int |
10 |
0 |
N |
N |
0 |
来源ID: |
|
编号 |
名称 |
数据类型 |
长度 |
小数位 |
允许空值 |
主键 |
默认值 |
说明 |
|
1 |
slides_id |
int |
10 |
0 |
N |
Y |
轮播图ID: |
|
|
2 |
title |
varchar |
64 |
0 |
Y |
N |
标题: |
|
|
3 |
content |
varchar |
255 |
0 |
Y |
N |
内容: |
|
|
4 |
url |
varchar |
255 |
0 |
Y |
N |
链接: |
|
|
5 |
img |
varchar |
255 |
0 |
Y |
N |
轮播图: |
|
|
6 |
hits |
int |
10 |
0 |
N |
N |
0 |
点击量: |
|
7 |
create_time |
timestamp |
19 |
0 |
N |
N |
CURRENT_TIMESTAMP |
创建时间: |
|
8 |
update_time |
timestamp |
19 |
0 |
N |
N |
CURRENT_TIMESTAMP |
更新时间: |
|
编号 |
名称 |
数据类型 |
长度 |
小数位 |
允许空值 |
主键 |
默认值 |
说明 |
|
1 |
upload_id |
int |
10 |
0 |
N |
Y |
上传ID |
|
|
2 |
name |
varchar |
64 |
0 |
Y |
N |
文件名 |
|
|
3 |
path |
varchar |
255 |
0 |
Y |
N |
访问路径 |
|
|
4 |
file |
varchar |
255 |
0 |
Y |
N |
文件路径 |
|
|
5 |
display |
varchar |
255 |
0 |
Y |
N |
显示顺序 |
|
|
6 |
father_id |
int |
10 |
0 |
Y |
N |
0 |
父级ID |
|
7 |
dir |
varchar |
255 |
0 |
Y |
N |
文件夹 |
|
|
8 |
type |
varchar |
32 |
0 |
Y |
N |
文件类型 |
|
编号 |
名称 |
数据类型 |
长度 |
小数位 |
允许空值 |
主键 |
默认值 |
说明 |
|
1 |
user_id |
int |
10 |
0 |
N |
Y |
用户ID:[0,8388607]用户获取其他与用户相关的数据 |
|
|
2 |
state |
smallint |
5 |
0 |
N |
N |
1 |
账户状态:[0,10](1可用|2异常|3已冻结|4已注销) |
|
3 |
user_group |
varchar |
32 |
0 |
Y |
N |
所在用户组:[0,32767]决定用户身份和权限 |
|
|
4 |
login_time |
timestamp |
19 |
0 |
N |
N |
CURRENT_TIMESTAMP |
上次登录时间: |
|
5 |
phone |
varchar |
11 |
0 |
Y |
N |
手机号码:[0,11]用户的手机号码,用于找回密码时或登录时 |
|
|
6 |
phone_state |
smallint |
5 |
0 |
N |
N |
0 |
手机认证:[0,1](0未认证|1审核中|2已认证) |
|
7 |
username |
varchar |
16 |
0 |
N |
N |
用户名:[0,16]用户登录时所用的账户名称 |
|
|
8 |
nickname |
varchar |
16 |
0 |
Y |
N |
昵称:[0,16] |
|
|
9 |
password |
varchar |
64 |
0 |
N |
N |
密码:[0,32]用户登录所需的密码,由6-16位数字或英文组成 |
|
|
10 |
|
varchar |
64 |
0 |
Y |
N |
邮箱:[0,64]用户的邮箱,用于找回密码时或登录时 |
|
|
11 |
email_state |
smallint |
5 |
0 |
N |
N |
0 |
邮箱认证:[0,1](0未认证|1审核中|2已认证) |
|
12 |
avatar |
varchar |
255 |
0 |
Y |
N |
头像地址:[0,255] |
|
|
13 |
open_id |
varchar |
255 |
0 |
Y |
N |
针对获取用户信息字段 |
|
|
14 |
create_time |
timestamp |
19 |
0 |
N |
N |
CURRENT_TIMESTAMP |
创建时间: |
表user_group (用户组:用于用户前端身份和鉴权)
|
编号 |
名称 |
数据类型 |
长度 |
小数位 |
允许空值 |
主键 |
默认值 |
说明 |
|
1 |
group_id |
mediumint |
8 |
0 |
N |
Y |
用户组ID:[0,8388607] |
|
|
2 |
display |
smallint |
5 |
0 |
N |
N |
100 |
显示顺序:[0,1000] |
|
3 |
name |
varchar |
16 |
0 |
N |
N |
名称:[0,16] |
|
|
4 |
description |
varchar |
255 |
0 |
Y |
N |
描述:[0,255]描述该用户组的特点或权限范围 |
|
|
5 |
source_table |
varchar |
255 |
0 |
Y |
N |
来源表: |
|
|
6 |
source_field |
varchar |
255 |
0 |
Y |
N |
来源字段: |
|
|
7 |
source_id |
int |
10 |
0 |
N |
N |
0 |
来源ID: |
|
8 |
register |
smallint |
5 |
0 |
Y |
N |
0 |
注册位置: |
|
9 |
create_time |
timestamp |
19 |
0 |
N |
N |
CURRENT_TIMESTAMP |
创建时间: |
|
10 |
update_time |
timestamp |
19 |
0 |
N |
N |
CURRENT_TIMESTAMP |
更新时间: |
5 系统实现
5.1普通用户功能实现
5.1.1用户注册
用户注册:输入账号、设置密码、确认密码、昵称、邮箱、选择用户身份、用户姓名、用户性别、联系电话等用户个人信息,点击注册按钮进行注册,用户注册界面如下图所示。

图5-1用户注册界面图
5.1.2用户登录
用户登录:输入用户名跟密码点击登录按钮,校验通过后即可登录,用户登录界面如下图所示。

图5-2用户登录界面图
5.1.3新闻资讯
用户在资讯页面浏览新闻资讯信息。通过分类标签筛选资讯类型,点击标题查看详细文章,页面提供评论区供用户交流心得。新闻资讯界面如下图所示。

图5-3新闻资讯界面
5.1.4药品商城
用户可以浏览、搜索和购买平台上的各类药品,查看药品详情、价格、库存等。药品商城界面如下图所示。

图5-4药品商城界面
5.1.5药品购买
用户可以查看自己的药品购买记录、订单状态等。药品购买界面如下图所示。

图5-5药品购买界面
5.1.6收藏
用户可以收藏自己喜欢的药品,方便后续购买或查看。收藏界面如下图所示。

图5-6收藏界面
5.2管理员功能实现
5.2.1系统用户
在“系统用户”模块下,管理员可以管理系统上的两类用户:管理员和普通用户。管理员可以进行用户的增、删、改、查操作,包括设置权限、修改用户信息等。系统用户界面如下图所示。

图5-7系统用户界面
5.2.2药品类型管理
管理员点击“药品类型管理”这一菜单会显示药品类型列表和药品类型添加两个子菜单,点击“药品类型列表”可以查看药品类型详情,可以进行查询、重置和删除等操作。点击“药品类型添加”,管理员可以添加新的药品类型。药品类型管理界面如下图所示。

图5-8药品类型管理界面
5.2.3药品仓库管理
管理员点击“药品仓库管理”这一菜单会显示药品仓库列表和药品仓库添加两个子菜单,点击“药品仓库列表”可以查看药品仓库详情,可以进行查询、重置和删除等操作。点击“药品仓库添加”,管理员可以添加新的药品仓库。药品仓库管理界面如下图所示。

图5-9药品仓库管理界面
5.2.4药品入库管理
管理员点击“药品入库管理”这一菜单会显示药品入库列表这个子菜单,点击“药品入库列表”可以查看药品入库详情,可以进行查询、重置和删除等操作。药品入库管理界面如下图所示。

图5-10药品入库管理界面
5.2.5系统管理
管理员点击“系统管理”菜单,可以对前台展示的轮播图进行设置,系统管理界面如下图所示。

图5-11系统管理界面
5.2.6通知公告管理
管理员点击“通知公告管理”这个菜单,可以对系统中的通知公告进行管理,包括通知公告的增删改查等操作。通知公告管理界面如下图所示。

图5-12通知公告管理界面
5.2.7资讯管理
管理员在资讯管理页面查看所有把新闻资讯文章,支持新增、编辑和删除操作。点击“新增”填写标题、内容并上传图片,选择分类后发布。可批量删除过期文章。资讯管理界面如下图所示。

图5-13资讯管理界面
6 系统测试
6.1测试环境
系统的测试环境如表6-1所示。
表6-1 测试环境
|
类别 |
配置项 |
详细信息 |
|
硬件环境 |
服务器CPU |
Intel Xeon E5-2680 v4 |
|
内存 |
32GB DDR4 |
|
|
硬盘 |
1TB SSD |
|
|
网络带宽 |
100Mbps |
|
|
软件环境 |
操作系统 |
Windows Server 2019 |
|
数据库 |
MySQL 8.0 |
|
|
Web服务器 |
Tomcat 9.0 |
|
|
开发框架 |
SpringBoot 2.5 |
|
|
前端框架 |
Vue.js 2.6 |
|
|
Java版本 |
JDK 11 |
|
|
浏览器 |
Chrome 88, Firefox 85 |
6.2测试目的
系统测试的主要目的是确保系统的功能、性能和稳定性满足需求规格说明书中的要求,并验证系统在实际使用环境中的可用性和可靠性。通过测试,可以发现软件中的缺陷、漏洞和潜在问题,确保系统运行的准确性、完整性和安全性。在功能测试中,目的是验证系统各功能模块是否按设计实现预期功能,例如用户登录、信息管理、数据查询等核心功能是否准确执行。性能测试的目的是验证系统在高并发、数据量大等压力场景下的响应时间和处理能力,确保系统具备良好的性能。兼容性测试的目的是确保系统在不同的硬件、软件和浏览器环境中能正常运行。测试还包括对异常处理和边界条件的验证,确保系统在异常场景下能够正确处理和恢复。最终,通过测试确保系统可以安全稳定地部署上线,为用户提供可靠的服务。
6.3测试方法
系统测试采用多种测试方法,以全面验证系统的功能和性能。功能测试采用黑盒测试方法,通过设计测试用例直接验证系统功能是否符合需求,无需了解内部代码逻辑。例如,设计用例验证用户登录模块,通过输入合法和非法的用户名与密码,检查系统响应是否符合预期。性能测试采用压力测试和负载测试方法,通过模拟高并发用户访问、数据处理的场景,评估系统的响应时间、吞吐量和稳定性。兼容性测试通过在不同操作系统、浏览器和硬件设备上运行系统,验证其在不同环境中的适应性[11]。异常测试通过设计边界条件和异常输入,检查系统对非法数据和操作的处理能力。测试用例的设计需覆盖系统的所有功能模块和接口,确保测试过程的全面性。通过系统测试方法的综合应用,可以有效发现问题,并为系统的优化和改进提供依据。
6.4测试内容
系统的测试用例表格如下图所示。
表6-2 系统测试用例表
|
测试项 |
测试用例 |
问题 |
结论 |
|
登录功能测试 |
打开登录页面 输入正确的用户名和密码 点击“登录”按钮 |
无 |
符合预期 |
|
登录功能测试 |
打开登录页面 输入错误的用户名 输入正确的密码 点击“登录”按钮 |
无 |
符合预期 |
|
登录功能测试 |
打开登录页面 输入正确的用户名 输入错误的密码 点击“登录”按钮 |
无 |
符合预期 |
|
登录功能测试 |
打开登录页面 输入不存在的用户名和密码 点击“登录”按钮 |
无 |
符合预期 |
|
注册功能测试 |
打开注册页面 输入合法的用户名、密码、邮箱等信息 点击“注册”按钮 |
无 |
符合预期 |
|
注册功能测试 |
打开注册页面 输入已存在的用户名 输入其他合法信息 点击“注册”按钮 |
无 |
符合预期 |
|
注册功能测试 |
打开注册页面 输入合法用户名但密码不符合要求(如长度不足) 点击“注册”按钮 |
无 |
符合预期 |
|
注册功能测试 |
打开注册页面 输入合法用户名和密码但邮箱格式错误 点击“注册”按钮 |
无 |
符合预期 |
|
查看药品商城测试 |
登录系统 进入药品商城页面 浏览药品商城图片、名称等信息 |
无 |
符合预期 |
|
查看药品商城测试 |
登录系统 进入药品商城页面 使用搜索栏输入关键词搜索药品商城 |
无 |
符合预期 |
|
查看药品商城测试 |
登录系统 进入药品商城页面 点击药品商城详情查看完整信息 |
无 |
符合预期 |
|
查看药品商城测试 |
登录系统 进入药品商城页面 不输入任何搜索条件直接点击搜索 |
无 |
符合预期 |
6.5测试结论
经过系统全面的功能测试、性能测试和可靠性测试,本系统在测试环境下运行良好,功能模块均按照设计要求实现,核心功能表现稳定,未发现严重功能缺陷或阻塞性问题。所有关键测试用例均通过,覆盖率达到预期目标,验证了系统的功能性、稳定性和兼容性。
7 总结
经过一个学期的毕业设计的实现完成已接近尾声,到目前为止,当我回想起整个学期的系统开发日,收获颇丰。毕业设计的主要任务是建立一个智能化的“药知道”家庭药事管理平台,主要使用springboot+vue框架和Mysql数据库的开发工具,对系统的每个功能模块进行相对应的操作,最后,系统调试结果表明系统基本可以满足功能要求。
“药知道”家庭药事管理平台的开发对我大学学习的改进有很大帮助。它使我能够学习计算机知识的相关技术方面问题及与人交往的沟通交流方面,让我意识到无论我们做什么,我们都需要坚持不懈,努力工作,只有这样尝试了并且坚持去做了,我们才可以成功,才可以获得成功的喜悦,如果没有尝试,只是想,那连成功的机会都没有,实际操作进行做了,才会越来越近的靠近成功,随着道路一路向前,未来的路是美好的。
在项目的设计过程中,我克服了各种困难,并且在面对这些困难,我积极的面对,想办法解决问题,并且更好的掌握了理论知识和动手操作实践能力,从系统的开发到设计完成,我完成了一个更全面、更完善、更安全的系统,这也让我取得了很大的成就感,也使我对未来的生活更有信心。
参考文献
- 刘江涛,王亮亮,吴庆茹,等.基于B/S模式的铁路勘测设计案例信息化管理系统设计与实现[J].铁路计算机应用,2021,30(03):32-35.
- 张丹丹,李弘.基于B/S架构的办公管理系统设计与开发[J].铁路通信信号工程技术,2024,21(09):44-48+106.
- 王志亮,纪松波.基于SpringBoot的Web前端与数据库的接口设计[J].工业控制计算机,2023,36(03):51-53.
- 熊永平.基于SpringBoot框架应用开发技术的分析与研究[J].电脑知识与技术,2021,15(36):76-77.
- 赵媛.基于Vue的Web系统前端性能优化分析[J].电脑编程技巧与维护,2024,(09):44-46.
- 秦冬.浅析Vue框架在前端开发中的应用[J].信息与电脑(理论版),2024,36(13):61-63.
- 李艳杰.MySQL数据库下存储过程的综合运用研究[J].现代信息科技,2023,7(11):80-82+88.
- 陈倩怡,何军.Vue+Springboot+MyBatis技术应用解析[J].电脑编程技巧与维护,2020,(01):14-15+28.
- 周晓玉,崔文超.基于Web技术的数据库应用系统设计[J].信息与电脑(理论版),2023,35(09):189-191.
- 马艳艳,吴晓光.计算机软件与数据库的设计策略分析[J].电子技术,2024,53(05):104-105.
- 李俊萌.计算机软件测试技术与开发应用策略分析[J].信息记录材料,2023,24(03):50-52.
- 段瑞,李方一.Java项目任务教学研究与设计[C]//河南省民办教育协会.2024年高等教育发展论坛论文集(上册).绵阳城市学院;,2024:287-288.DOI:10.26914/c.cnkihy.2024.009751.
- Wai H K ,Funabiki N,Aung T S, et al.Answer Code Validation Program with Test Data Generation for Code Writing Problem in Java Programming Learning Assistant System[J].Engineering Letters,2024,32(5):
- Ullenboom C .Java Programming Exercises:Volume Two: Java Standard Library[M].CRC Press:2024-03-30.
- 吕冠艳,李奋华.家庭药箱管理平台的开发与实现[J].福建电脑,2023,39(10):83-87.DOI:10.16707/j.cnki.fjpc.2023.10.017.
- 辛昊,梁宇,姜明燕,等.基于Power BI的国家集中采购药品精细化管理平台构建[J].医药导报,2023,42(10):1497-1501.
- Davi V .Designing Hexagonal Architecture with Java:Build maintainable and long-lasting applications with Java and Quarkus[M].Packt Publishing Limited:2023-09-29.DOI:10.0000/9781837630714.
- 胡昊,余德观,尤玮玮.公立医院纪检监察与药事管理联动机制建设探索——以药事动态监测预警平台为例[J].办公室业务,2023,(17):7-9+20.
- 卢睿.药品监督管理平台的设计与实现[D].北京交通大学,2023.DOI:10.26944/d.cnki.gbfju.2023.002014.
- 魏梦琳,沈怡雯,顾民,等.基于药品供应链系统的可视化药事管理平台的建立与应用[J].药学与临床研究,2022,30(04):381-384.DOI:10.13664/j.cnki.pcr.2022.04.013.
- 曾军,李华,王强.医疗机构药事管理监控平台的建设与应用[J].中国当代医药,2020,27(27):164-167.
致谢
本论文的完成离不开众多导师、同学以及亲友的支持与帮助。在此,首先向我的导师表示最诚挚的感谢。在整个研究和写作过程中,导师以严谨治学的态度和丰富的专业知识给予了我无私的指导,从论文选题到最终定稿的每一个环节,都为我提供了宝贵的建议与意见,使我得以不断完善研究内容、拓展学术视野。导师耐心细致的指导不仅帮助我解决了许多学术难题,也让我在研究能力与学术写作方面得到了显著的提升。导师的鼓励与支持是我完成这篇论文的重要动力,也让我深刻体会到学术研究的严谨性与意义。
我还要感谢在学习生活中给予我帮助和支持的同学、朋友以及家人。论文撰写过程中,许多同学与我共同探讨问题,分享经验与资料,使我的研究更加全面深入。朋友们的关心和陪伴让我在繁忙的研究过程中能够调节心情,保持良好的状态。特别感谢我的家人,他们始终给予我无条件的理解和支持,为我创造了安心学习与研究的环境。正是因为有了大家的帮助和支持,我才能克服论文写作中的重重困难并顺利完成。再次向所有支持和帮助过我的人表达衷心的感谢。
免费领取项目源码,请关注❤点赞收藏并私信博主,谢谢-
更多推荐



所有评论(0)