计算机毕业设计必看必学~基于springboot医用耗材网上采购系统的设计与实现,原创定制程序、单片机、java、PHP、Python、小程序、文案全套、毕设成品等!
摘要:本文设计并实现了一个基于SpringBoot框架的医用耗材网上采购系统,旨在优化医疗机构的耗材采购流程。系统采用B/S架构,整合JSP、MySQL等技术,实现供应商管理、采购申请、招标投标、合同签订等核心功能模块。通过可行性分析验证了系统的技术、经济和社会可行性。测试结果表明,系统运行稳定,能够有效提高采购效率、降低管理成本,满足医疗机构对耗材采购的信息化需求。系统特色包括流程规范化、操作便
springboot医用耗材网上采购系统
摘要
21世纪的今天,随着社会的不断发展与进步,人们对于信息科学化的认识,已由低层次向高层次发展,由原来的感性认识向理性认识提高,管理工作的重要性已逐渐被人们所认识,科学化的管理,使信息存储达到准确、快速、完善,并能提高工作管理效率,促进其发展。
论文主要是对医用耗材网上采购系统进行了介绍,包括课题开发的背景还有涉及的开发意义,然后还对系统的设计目标进行了论述,还有系统的需求以及整个的设计方案,对系统的设计以及实现,也都论述的比较细致,最后对医用耗材网上采购系统信息系统进行了一些具体测试。本次报告,首先分析了研究的背景、作用、意义,为研究工作的合理性打下了基础。针对医用耗材网上采购系统的各项需求以及技术问题进行分析,证明了系统的必要性和技术可行性,然后对设计系统需要使用的技术软件以及设计思想做了基本的介绍,最后来实现医用耗材网上采购系统和部署运行使用它。
关键词:医用耗材网上采购系统,互联网模式,Jsp,数据库
Springboot Medical Consumables Online Procurement System
Abstract
Today in the 21st century, with the continuous development and progress of society, people's understanding of information science has developed from low to high levels, from intuitive understanding to rational understanding, and the importance of management work has gradually been recognized by people. Scientific management enables information storage to achieve accuracy, speed, and completeness, and can improve work management efficiency and promote its development.
The paper mainly introduces the online procurement system for medical consumables, including the background and significance of the project development. It also discusses the design goals of the system, the requirements of the system, and the entire design scheme. The design and implementation of the system are also discussed in detail. Finally, some specific tests are conducted on the information system of the online procurement system for medical consumables. This report first analyzes the background, role, and significance of the research, laying the foundation for the rationality of the research work. An analysis was conducted on the various requirements and technical issues of the online procurement system for medical consumables, proving the necessity and technical feasibility of the system. Then, a basic introduction was made to the technical software and design ideas required for designing the system. Finally, the implementation and deployment of the online procurement system for medical consumables were carried out.
Keywords: medical consumables online procurement system, Internet mode, Jsp, database
目 录
1 绪 论
1.1课题背景
随着医疗技术的不断发展和医疗服务的普及,医疗机构对医用耗材的需求量不断增加。传统的耗材采购方式存在效率低、信息不透明等问题,因此开发医用耗材网上采购系统能够满足医疗机构对耗材采购的便捷性和高效性需求。医用耗材的采购与供应链管理密切相关,通过建立网上采购系统,可以优化供应链管理,加强医疗机构与供应商之间的合作与沟通,提高采购效率,降低成本。
医疗行业信息化建设已成为行业发展的必然趋势,网上采购系统是医疗信息化建设的重要组成部分,有利于提升医疗机构的管理水平和服务质量。医疗行业竞争激烈,医疗机构需要不断提升管理效率和降低成本,网上采购系统能够帮助医疗机构更好地管理耗材采购流程,增强竞争力。通过医用耗材网上采购系统,医疗机构用户可以方便快捷地选购耗材,节省时间成本,提升采购体验,增强用户满意度。
综上所述,医用耗材网上采购系统的研究背景主要包括医疗行业需求增加、供应链管理优化、信息化发展趋势、市场竞争压力、政策法规推动和用户体验提升等方面,系统的开发和应用将为医疗行业带来诸多益处。
1.2 课题意义
医用耗材采购管理系统的意义主要体现在以下几个方面。首先,它能够提高采购效率。传统的医用耗材采购方式往往需要人工进行大量的信息收集和处理,而医用耗材采购管理系统通过自动化的方式,能够快速准确地获取所需信息,并生成相应的采购订单,大大缩短了采购周期。其次,它能够降低采购成本。通过系统化的管理,医用耗材网上采购系统能够实现对供应商的全面评估和比较,从而选择到性价比最高的供应商,降低了采购成本。此外,医用耗材网上采购系统还能够实现对库存的有效管理,避免了因库存过多或过少而导致的浪费和缺货情况的发生。综上所述,医用耗材网上采购系统对于提高企业的采购效率、降低采购成本具有重要意义。
1.3 开发工具及技术
网上医用耗材网上采购系统从本质上讲是一个电子商务和图书馆模式综合而成的系统。实现了医用耗材采购信息管理等基本功能。
主要用到以下技术:
1.3.1 JSP技术
JSP是英文单词Java Server Pages的缩写,它与ASP技术类似,都属于动态网页的一种技术标准。使用JSP技术开发出来的应用软件具有良好的适应性,能够适用于当前市场上主流的操作系统。JSP的应用程序主要是在服务器端执行的,用户提交访问的请求之后,服务器端只返回一个HTML文本到客户端,因此只需要使用浏览器就能访问服务器,无需安装应用软件。
在JSP的开发过程中,动态网页通过封装实现处理逻辑,XML类的程序段和标签通过Java编程语言编写。网页显示模块与逻辑模块是分开的,基于组件的设计能够被重复利用,因此在程序开发的效率性和方便性也大大提高。服务器处理访问网页的请求时,将程序段的命令提交到数据库进行处理,然后将提取出来的数据连同页面文件代码同时传送到客户端,显示在屏幕上。Java程序段能够实现动态网页的功能,包括重新定向网页、返回结果、操作数据库等。
1.3.2 MVVM模式介绍
MVVM是Model-View-ViewModel的简写。它本质上就是MVC 的改进版。MVVM 就是将其中的View 的状态和行为抽象化,让我们将视图 UI 和业务逻辑分开。当然这些事 ViewModel 已经帮我们做了,它可以取出 Model 的数据同时帮忙处理 View 中由于需要展示内容而涉及的业务逻辑。微软的WPF带来了新的技术体验,如Silverlight、音频、视频、3D、动画……,这导致了软件UI层更加细节化、可定制化。同时,在技术层面,WPF也带来了 诸如Binding、Dependency Property、Routed Events、Command、DataTemplate、ControlTemplate等新特性。MVVM(Model-View-ViewModel)框架的由来便是MVP(Model-View-Presenter)模式与WPF结合的应用方式时发展演变过来的一种新型架构框架。它立足于原有MVP框架并且把WPF的新特性糅合进去,以应对客户日益复杂的需求变化。
1.3.3 MySQL
MMySQL数据库是较为出名的关系形数据库,它使用大量的二维表来进行存储数据而不是把数据封装存储早同一个“仓库”中,十分有利于提高速度和数据应用的灵活性。
中小企业网站开发商的首选数据库一般也是MySQL。SQL语言是它的标准语言。由于该数据库在体积、速度和运营成本方面的优势,特别是开放源代码的技术特点,因此深受开发者的喜爱。
1.3.4 B/S体系结构介绍
B/S结构(Browser/Server,浏览器/服务器模式),是WEB兴起后的一种网络结构模式,WEB浏览器是客户端最主要的应用软件。这种模式统一了客户端,将系统功能实现的核心部分集中到服务器上,简化了系统的开发、维护和使用。客户机上只要安装一个浏览器,如Chrome、Safari、Microsoft Edge、Netscape Navigator或Internet Explorer,服务器安装SQL Server、Oracle、MYSQL等数据库。浏览器通过Web Server同数据库进行数据交互。
1.3.5spring boot框架介绍
Spring框架是Java平台上的一种开源应用框架,提供具有控制反转特性的容器。尽管Spring框架自身对编程模型没有限制,但其在Java应用中的频繁使用让它备受青睐,以至于后来让它作为EJB(EnterpriseJavaBeans)模型的补充,甚至是替补。Spring框架为开发提供了一系列的解决方案,比如利用控制反转的核心特性,并通过依赖注入实现控制反转来实现管理对象生命周期容器化,利用面向切面编程进行声明式的事务管理,整合多种持久化技术管理数据访问,提供大量优秀的Web框架方便开发等等。Spring框架具有控制反转(IOC)特性,IOC旨在方便项目维护和测试,它提供了一种通过Java的反射机制对Java对象进行统一的配置和管理的方法。Spring框架利用容器管理对象的生命周期,容器可以通过扫描XML文件或类上特定Java注解来配置对象,开发者可以通过依赖查找或依赖注入来获得对象。Spring框架具有面向切面编程(AOP)框架,SpringAOP框架基于代理模式,同时运行时可配置;AOP框架主要针对模块之间的交叉关注点进行模块化。Spring框架的AOP框架仅提供基本的AOP特性,虽无法与AspectJ框架相比,但通过与AspectJ的集成,也可以满足基本需求。Spring框架下的事务管理、远程访问等功能均可以通过使用SpringAOP技术实现。Spring的事务管理框架为Java平台带来了一种抽象机制,使本地和全局事务以及嵌套事务能够与保存点一起工作,并且几乎可以在Java平台的任何环境中工作。Spring集成多种事务模板,系统可以通过事务模板、XML或Java注解进行事务配置,并且事务框架集成了消息传递和缓存等功能。Spring的数据访问框架解决了开发人员在应用程序中使用数据库时遇到的常见困难。它不仅对Java:JDBC、iBATS/MyBATIs、Hibernate、Java数据对象(JDO)、ApacheOJB和ApacheCayne等所有流行的数据访问框架中提供支持,同时还可以与Spring的事务管理一起使用,为数据访问提供了灵活的抽象。Spring框架最初是没有打算构建一个自己的WebMVC框架,其开发人员在开发过程中认为现有的StrutsWeb框架的呈现层和请求处理层之间以及请求处理层和模型之间的分离不够,于是创建了SpringMVC。
1.4论文结构与章节安排
本文共分为六章,章节内容安排如下:
第一章为引言,此章节对所设计和实现的系统的背景与意义进行详细的论述以及说明,同时进行了论文整体框架的结构的简要介绍。
第二章为系统需求分析,章节所做的主要的工作是对系统进行了技术、经济和社会方面可行性的分析;对系统实行了总体功能的需求、用例分析。
第三章为系统的设计,主要是对系统的功能结构进行设计,并对系统数据库的概念结构以及物理结构的设计进行了分析。
第四章就是对系统的实现,根据系统功能的划分,分别的对系统所需要实现的前台用户功能和后台管理员功能进行了分析和说明。
第五章:系统测试。主要对系统的部分界面进行测试并对主要功能进行测试
第六章:总结。
2 系统分析
2.1 可行性分析
可行性分析的目的是确定一个系统是否有必要开发、确定系统是否能以最小的代价实现。其工作主要有三个方面,分别是技术、经济和社会三方面的可行性。我会从这三个方面对网上医用耗材网上采购系统进行详细的分析。
2.1.1技术可行性
该系统主要使用JSP、Eclipse和MySQL数据库进行开发,JSP易于学习和使用灵活。在校期间也接触过MyEclipes和MySQL数据库的课程,对此有一定的开发经验,因此开发难度不高,所以从技术上来说是可行的。
2.1.2经济可行性
本系统设计所选择的开发工具和服务器都是免费的开源软件,又或者是适合学生使用的免费版本,并不需要支付费用,而且由作者本人单独完成,也不存在团队费用,几乎没有经济成本,具备经济可行性。
2.1.3社会可行性
社会可行性主要包括法律和用户两个方面,下面将从这两方面进行分析。
(1)法律因素
本系统是学习开发所制作的程序,并不用作商业用途,是在根据实际调研的结果结合现有的网上医用耗材网上采购系统后得出的,而且系统制作的全部过程都是在个人的工作电脑中完成的,使用的都是开源和免费的开发环境、分析软件和数据库,不存在侵权问题。
(2)用户可行性
操作人员或者用户只需要具备一定的windows电脑操作常识,不需要精通计算机技能。此外系统管理人员,只需要在windows常识之上再熟悉下使用Tomcat服务器的操作流程,只要掌握一定的计算机知识即可,在正式上线运营之前,仅需要对操作人员进行简单的熟悉流程培训即可。所以从用户可行性上也是可行的。
2.2总体设计原则
一个系统要在开发和维护的过程中方便使用,必须采取一定的设计原则,其主要设计原则有:
简单性:系统功能简单易懂,只需要掌握基本的计算机操作能力即可使用。
针对性:针对特定的用户,没有多余的其他功能,使用户可以专心使用。
实用性:能够满足用户在线医用耗材采购等方面的需求。
一致性:设计风格、命名规范一致,整个系统的各个功能模块色彩、摆放位置、功能等都是一致的。
先进性:本系统的代码采用读取数据的方式,方便后续开发、拓展。
2.3 系统需求分析
医用耗材网上采购系统需要满足的需求有以下几个:
1.信息获取方便,用户可在网页上快速浏览到新的信息
2.购买,符合用户需要的医用耗材采购可以在线购买,下单。
3.查看医用耗材采购详情,单独查看某一个医用耗材采购的详细信息,获取好评等。
4.注册登录,需要吸引用户,即通过注册来提高用户的存留率。
5.修改用户信息,可以修改用户密码或者用户名等一些个性化操作。
6.管理员功能,管理员可以对用户或者医用耗材采购进行管理。
7.系统安全,操作简便,不过于复杂。
8.系统可以稳定运行,不存在卡顿等问题造成用户反感。
2.4 业务流程分析
2.4.1登录流程
登录模块主要满足管理员以及用户的权限登录,用户登录流程图如图2-1所示。

图2-1 登录流程图
2.4.2注册流程
未有账号的用户可进入注册界面进行注册操作,用户注册流程图如图2-2所示。

图2-2 注册流程图
2.4.3添加信息流程
用户在添加信息时,信息编号自动生成,系统会对添加的信息进行验证,验证通过则添加至数据库,添加信息成功,反之添加失败。添加信息流程如图2-3所示。

图2-3 添加信息流程图
2.4.4删除信息流程
用户可选择要删除的信息进行信息删除操作,在删除信息时系统提示是否确定删除信息,是则删除信息成功,系统数据库将信息进行删除。删除信息流程图如图2-4所示。

图2-4删除信息流程图
3 系统设计
3.1 系统概要设计
本医用耗材网上采购系统选择B/S结构(Browser/Server,浏览器/服务器结构)和基于Web服务两种模式。适合在互联网上进行操作,只要用户能连网,任何时间、任何地点都可以进行系统的操作使用。系统工作原理图如图3-1所示:

图3-1 系统工作原理图
3.2系统结构设计
整个系统是由多个功能模块组合而成的,要将所有的功能模块都一一列举出来,然后进行逐个的功能设计,使得每一个模块都有相对应的功能设计,然后进行系统整体的设计。
本医用耗材网上采购系统结构图如图3-2所示。

图3-2 医用耗材网上采购系统结构图
3.3 数据库设计
数据库可以说是所有软件的根本,如果数据库存在缺陷,那么会导致系统开发的不顺利、维护困难、用户使用不顺畅等一系列问题,严重时将会直接损害企业的利益,同时在开发完成后,数据库缺陷也更加难以解决。所以必须要对数据库设计重点把握,做到认真细致。因此,数据库设计是这个在线医用耗材采购购票系统的重点要素。
3.3.1概念结构设计
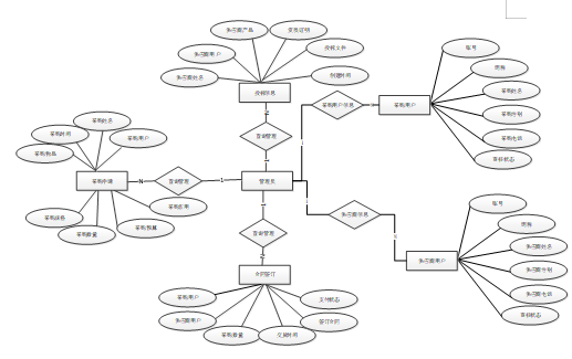
经过数据库的物理设计后,得到如下几个概念模型,它们的ER图如下所示。

3.3.2数据库表设计
将数据库概念设计的E-R图转换为关系数据库。在关系数据库中,数据关系由数据表组成,但是表的结构表现在表的字段上。
表access_token (登陆访问时长)
|
编号 |
名称 |
数据类型 |
长度 |
小数位 |
允许空值 |
主键 |
默认值 |
说明 |
|
1 |
token_id |
int |
10 |
0 |
N |
Y |
临时访问牌ID |
|
|
2 |
token |
varchar |
64 |
0 |
Y |
N |
临时访问牌 |
|
|
3 |
info |
text |
65535 |
0 |
Y |
N |
||
|
4 |
maxage |
int |
10 |
0 |
N |
N |
2 |
最大寿命:默认2小时 |
|
5 |
create_time |
timestamp |
19 |
0 |
N |
N |
CURRENT_TIMESTAMP |
创建时间: |
|
6 |
update_time |
timestamp |
19 |
0 |
N |
N |
CURRENT_TIMESTAMP |
更新时间: |
|
7 |
user_id |
int |
10 |
0 |
N |
N |
0 |
用户编号: |
|
编号 |
名称 |
数据类型 |
长度 |
小数位 |
允许空值 |
主键 |
默认值 |
说明 |
|
1 |
article_id |
mediumint |
8 |
0 |
N |
Y |
文章id:[0,8388607] |
|
|
2 |
title |
varchar |
125 |
0 |
N |
Y |
标题:[0,125]用于文章和html的title标签中 |
|
|
3 |
type |
varchar |
64 |
0 |
N |
N |
0 |
文章分类:[0,1000]用来搜索指定类型的文章 |
|
4 |
hits |
int |
10 |
0 |
N |
N |
0 |
点击数:[0,1000000000]访问这篇文章的人次 |
|
5 |
praise_len |
int |
10 |
0 |
N |
N |
0 |
点赞数 |
|
6 |
create_time |
timestamp |
19 |
0 |
N |
N |
CURRENT_TIMESTAMP |
创建时间: |
|
7 |
update_time |
timestamp |
19 |
0 |
N |
N |
CURRENT_TIMESTAMP |
更新时间: |
|
8 |
source |
varchar |
255 |
0 |
Y |
N |
来源:[0,255]文章的出处 |
|
|
9 |
url |
varchar |
255 |
0 |
Y |
N |
来源地址:[0,255]用于跳转到发布该文章的网站 |
|
|
10 |
tag |
varchar |
255 |
0 |
Y |
N |
标签:[0,255]用于标注文章所属相关内容,多个标签用空格隔开 |
|
|
11 |
content |
longtext |
2147483647 |
0 |
Y |
N |
正文:文章的主体内容 |
|
|
12 |
img |
varchar |
255 |
0 |
Y |
N |
封面图 |
|
|
13 |
description |
text |
65535 |
0 |
Y |
N |
文章描述 |
|
编号 |
名称 |
数据类型 |
长度 |
小数位 |
允许空值 |
主键 |
默认值 |
说明 |
|
1 |
type_id |
smallint |
5 |
0 |
N |
Y |
分类ID:[0,10000] |
|
|
2 |
display |
smallint |
5 |
0 |
N |
N |
100 |
显示顺序:[0,1000]决定分类显示的先后顺序 |
|
3 |
name |
varchar |
16 |
0 |
N |
N |
分类名称:[2,16] |
|
|
4 |
father_id |
smallint |
5 |
0 |
N |
N |
0 |
上级分类ID:[0,32767] |
|
5 |
description |
varchar |
255 |
0 |
Y |
N |
描述:[0,255]描述该分类的作用 |
|
|
6 |
icon |
text |
65535 |
0 |
Y |
N |
分类图标: |
|
|
7 |
url |
varchar |
255 |
0 |
Y |
N |
外链地址:[0,255]如果该分类是跳转到其他网站的情况下,就在该URL上设置 |
|
|
8 |
create_time |
timestamp |
19 |
0 |
N |
N |
CURRENT_TIMESTAMP |
创建时间: |
|
9 |
update_time |
timestamp |
19 |
0 |
N |
N |
CURRENT_TIMESTAMP |
更新时间: |
|
编号 |
名称 |
数据类型 |
长度 |
小数位 |
允许空值 |
主键 |
默认值 |
说明 |
|
1 |
auth_id |
int |
10 |
0 |
N |
Y |
授权ID: |
|
|
2 |
user_group |
varchar |
64 |
0 |
Y |
N |
用户组: |
|
|
3 |
mod_name |
varchar |
64 |
0 |
Y |
N |
模块名: |
|
|
4 |
table_name |
varchar |
64 |
0 |
Y |
N |
表名: |
|
|
5 |
page_title |
varchar |
255 |
0 |
Y |
N |
页面标题: |
|
|
6 |
path |
varchar |
255 |
0 |
Y |
N |
路由路径: |
|
|
7 |
position |
varchar |
32 |
0 |
Y |
N |
位置: |
|
|
8 |
mode |
varchar |
32 |
0 |
N |
N |
_blank |
跳转方式: |
|
9 |
add |
tinyint |
3 |
0 |
N |
N |
1 |
是否可增加: |
|
10 |
del |
tinyint |
3 |
0 |
N |
N |
1 |
是否可删除: |
|
11 |
set |
tinyint |
3 |
0 |
N |
N |
1 |
是否可修改: |
|
12 |
get |
tinyint |
3 |
0 |
N |
N |
1 |
是否可查看: |
|
13 |
field_add |
text |
65535 |
0 |
Y |
N |
添加字段: |
|
|
14 |
field_set |
text |
65535 |
0 |
Y |
N |
修改字段: |
|
|
15 |
field_get |
text |
65535 |
0 |
Y |
N |
查询字段: |
|
|
16 |
table_nav_name |
varchar |
500 |
0 |
Y |
N |
跨表导航名称: |
|
|
17 |
table_nav |
varchar |
500 |
0 |
Y |
N |
跨表导航: |
|
|
18 |
option |
text |
65535 |
0 |
Y |
N |
配置: |
|
|
19 |
create_time |
timestamp |
19 |
0 |
N |
N |
CURRENT_TIMESTAMP |
创建时间: |
|
20 |
update_time |
timestamp |
19 |
0 |
N |
N |
CURRENT_TIMESTAMP |
更新时间: |
|
编号 |
名称 |
数据类型 |
长度 |
小数位 |
允许空值 |
主键 |
默认值 |
说明 |
|
1 |
bidding_information_id |
int |
10 |
0 |
N |
Y |
竞标信息ID |
|
|
2 |
supplier_users |
int |
10 |
0 |
Y |
N |
0 |
供应商用户 |
|
3 |
supplier_name |
varchar |
64 |
0 |
Y |
N |
供应商姓名 |
|
|
4 |
supply_products |
varchar |
64 |
0 |
Y |
N |
供应产品 |
|
|
5 |
qualification_certificate |
varchar |
64 |
0 |
Y |
N |
资质证明 |
|
|
6 |
create_time |
datetime |
19 |
0 |
N |
N |
CURRENT_TIMESTAMP |
创建时间 |
|
7 |
update_time |
timestamp |
19 |
0 |
N |
N |
CURRENT_TIMESTAMP |
更新时间 |
|
编号 |
名称 |
数据类型 |
长度 |
小数位 |
允许空值 |
主键 |
默认值 |
说明 |
|
1 |
bid_information_id |
int |
10 |
0 |
N |
Y |
投标信息ID |
|
|
2 |
supplier_users |
int |
10 |
0 |
Y |
N |
0 |
供应商用户 |
|
3 |
supplier_name |
varchar |
64 |
0 |
Y |
N |
供应商姓名 |
|
|
4 |
supply_products |
varchar |
64 |
0 |
Y |
N |
供应产品 |
|
|
5 |
qualification_certificate |
varchar |
64 |
0 |
Y |
N |
资质证明 |
|
|
6 |
bid_documents |
varchar |
255 |
0 |
Y |
N |
投标文件 |
|
|
7 |
create_time |
datetime |
19 |
0 |
N |
N |
CURRENT_TIMESTAMP |
创建时间 |
|
8 |
update_time |
timestamp |
19 |
0 |
N |
N |
CURRENT_TIMESTAMP |
更新时间 |
|
编号 |
名称 |
数据类型 |
长度 |
小数位 |
允许空值 |
主键 |
默认值 |
说明 |
|
1 |
collect_id |
int |
10 |
0 |
N |
Y |
收藏ID: |
|
|
2 |
user_id |
int |
10 |
0 |
N |
N |
0 |
收藏人ID: |
|
3 |
source_table |
varchar |
255 |
0 |
Y |
N |
来源表: |
|
|
4 |
source_field |
varchar |
255 |
0 |
Y |
N |
来源字段: |
|
|
5 |
source_id |
int |
10 |
0 |
N |
N |
0 |
来源ID: |
|
6 |
title |
varchar |
255 |
0 |
Y |
N |
标题: |
|
|
7 |
img |
varchar |
255 |
0 |
Y |
N |
封面: |
|
|
8 |
create_time |
timestamp |
19 |
0 |
N |
N |
CURRENT_TIMESTAMP |
创建时间: |
|
9 |
update_time |
timestamp |
19 |
0 |
N |
N |
CURRENT_TIMESTAMP |
更新时间: |
|
编号 |
名称 |
数据类型 |
长度 |
小数位 |
允许空值 |
主键 |
默认值 |
说明 |
|
1 |
comment_id |
int |
10 |
0 |
N |
Y |
评论ID: |
|
|
2 |
user_id |
int |
10 |
0 |
N |
N |
0 |
评论人ID: |
|
3 |
reply_to_id |
int |
10 |
0 |
N |
N |
0 |
回复评论ID:空为0 |
|
4 |
content |
longtext |
2147483647 |
0 |
Y |
N |
内容: |
|
|
5 |
nickname |
varchar |
255 |
0 |
Y |
N |
昵称: |
|
|
6 |
avatar |
varchar |
255 |
0 |
Y |
N |
头像地址:[0,255] |
|
|
7 |
create_time |
timestamp |
19 |
0 |
N |
N |
CURRENT_TIMESTAMP |
创建时间: |
|
8 |
update_time |
timestamp |
19 |
0 |
N |
N |
CURRENT_TIMESTAMP |
更新时间: |
|
9 |
source_table |
varchar |
255 |
0 |
Y |
N |
来源表: |
|
|
10 |
source_field |
varchar |
255 |
0 |
Y |
N |
来源字段: |
|
|
11 |
source_id |
int |
10 |
0 |
N |
N |
0 |
来源ID: |
|
编号 |
名称 |
数据类型 |
长度 |
小数位 |
允许空值 |
主键 |
默认值 |
说明 |
|
1 |
contract_signing_id |
int |
10 |
0 |
N |
Y |
合同签订ID |
|
|
2 |
purchasing_users |
int |
10 |
0 |
Y |
N |
0 |
采购用户 |
|
3 |
supplier_users |
int |
10 |
0 |
Y |
N |
0 |
供应商用户 |
|
4 |
purchasing_name |
varchar |
64 |
0 |
Y |
N |
采购姓名 |
|
|
5 |
procurement_items |
varchar |
64 |
0 |
Y |
N |
采购物品 |
|
|
6 |
procurement_specifications |
varchar |
64 |
0 |
Y |
N |
采购规格 |
|
|
7 |
purchase_quantity |
varchar |
64 |
0 |
Y |
N |
采购数量 |
|
|
8 |
delivery_time |
date |
10 |
0 |
Y |
N |
交货时间 |
|
|
9 |
signing_contracts |
varchar |
255 |
0 |
Y |
N |
签订合同 |
|
|
10 |
pay_state |
varchar |
16 |
0 |
N |
N |
未支付 |
支付状态 |
|
11 |
pay_type |
varchar |
16 |
0 |
Y |
N |
支付类型: 微信、支付宝、网银 |
|
|
12 |
create_time |
datetime |
19 |
0 |
N |
N |
CURRENT_TIMESTAMP |
创建时间 |
|
13 |
update_time |
timestamp |
19 |
0 |
N |
N |
CURRENT_TIMESTAMP |
更新时间 |
|
编号 |
名称 |
数据类型 |
长度 |
小数位 |
允许空值 |
主键 |
默认值 |
说明 |
|
1 |
hits_id |
int |
10 |
0 |
N |
Y |
点赞ID: |
|
|
2 |
user_id |
int |
10 |
0 |
N |
N |
0 |
点赞人: |
|
3 |
create_time |
timestamp |
19 |
0 |
N |
N |
CURRENT_TIMESTAMP |
创建时间: |
|
4 |
update_time |
timestamp |
19 |
0 |
N |
N |
CURRENT_TIMESTAMP |
更新时间: |
|
5 |
source_table |
varchar |
255 |
0 |
Y |
N |
来源表: |
|
|
6 |
source_field |
varchar |
255 |
0 |
Y |
N |
来源字段: |
|
|
7 |
source_id |
int |
10 |
0 |
N |
N |
0 |
来源ID: |
|
编号 |
名称 |
数据类型 |
长度 |
小数位 |
允许空值 |
主键 |
默认值 |
说明 |
|
1 |
notice_id |
mediumint |
8 |
0 |
N |
Y |
公告id: |
|
|
2 |
title |
varchar |
125 |
0 |
N |
N |
标题: |
|
|
3 |
content |
longtext |
2147483647 |
0 |
Y |
N |
正文: |
|
|
4 |
create_time |
timestamp |
19 |
0 |
N |
N |
CURRENT_TIMESTAMP |
创建时间: |
|
5 |
update_time |
timestamp |
19 |
0 |
N |
N |
CURRENT_TIMESTAMP |
更新时间: |
|
编号 |
名称 |
数据类型 |
长度 |
小数位 |
允许空值 |
主键 |
默认值 |
说明 |
|
1 |
online_communication_id |
int |
10 |
0 |
N |
Y |
在线沟通ID |
|
|
2 |
purchasing_users |
int |
10 |
0 |
Y |
N |
0 |
采购用户 |
|
3 |
asking_questions |
text |
65535 |
0 |
Y |
N |
提问问题 |
|
|
4 |
supplier_users |
int |
10 |
0 |
Y |
N |
0 |
供应商用户 |
|
5 |
reply_to_questions |
text |
65535 |
0 |
Y |
N |
回复问题 |
|
|
6 |
create_time |
datetime |
19 |
0 |
N |
N |
CURRENT_TIMESTAMP |
创建时间 |
|
7 |
update_time |
timestamp |
19 |
0 |
N |
N |
CURRENT_TIMESTAMP |
更新时间 |
|
编号 |
名称 |
数据类型 |
长度 |
小数位 |
允许空值 |
主键 |
默认值 |
说明 |
|
1 |
praise_id |
int |
10 |
0 |
N |
Y |
点赞ID: |
|
|
2 |
user_id |
int |
10 |
0 |
N |
N |
0 |
点赞人: |
|
3 |
create_time |
timestamp |
19 |
0 |
N |
N |
CURRENT_TIMESTAMP |
创建时间: |
|
4 |
update_time |
timestamp |
19 |
0 |
N |
N |
CURRENT_TIMESTAMP |
更新时间: |
|
5 |
source_table |
varchar |
255 |
0 |
Y |
N |
来源表: |
|
|
6 |
source_field |
varchar |
255 |
0 |
Y |
N |
来源字段: |
|
|
7 |
source_id |
int |
10 |
0 |
N |
N |
0 |
来源ID: |
|
8 |
status |
bit |
1 |
0 |
N |
N |
1 |
点赞状态:1为点赞,0已取消 |
表procurement_information (采购信息)
|
编号 |
名称 |
数据类型 |
长度 |
小数位 |
允许空值 |
主键 |
默认值 |
说明 |
|
1 |
procurement_information_id |
int |
10 |
0 |
N |
Y |
采购信息ID |
|
|
2 |
purchasing_users |
int |
10 |
0 |
Y |
N |
0 |
采购用户 |
|
3 |
purchasing_name |
varchar |
64 |
0 |
Y |
N |
采购姓名 |
|
|
4 |
procurement_phone_number |
varchar |
64 |
0 |
Y |
N |
采购电话 |
|
|
5 |
procurement_time |
date |
10 |
0 |
Y |
N |
采购时间 |
|
|
6 |
procurement_items |
varchar |
64 |
0 |
Y |
N |
采购物品 |
|
|
7 |
procurement_specifications |
varchar |
64 |
0 |
Y |
N |
采购规格 |
|
|
8 |
purchase_quantity |
varchar |
64 |
0 |
Y |
N |
采购数量 |
|
|
9 |
item_images |
varchar |
255 |
0 |
Y |
N |
物品图片 |
|
|
10 |
delivery_time |
date |
10 |
0 |
Y |
N |
交货时间 |
|
|
11 |
procurement_budget |
varchar |
64 |
0 |
Y |
N |
采购预算 |
|
|
12 |
item_description |
text |
65535 |
0 |
Y |
N |
物品描述 |
|
|
13 |
hits |
int |
10 |
0 |
N |
N |
0 |
点击数 |
|
14 |
create_time |
datetime |
19 |
0 |
N |
N |
CURRENT_TIMESTAMP |
创建时间 |
|
15 |
update_time |
timestamp |
19 |
0 |
N |
N |
CURRENT_TIMESTAMP |
更新时间 |
|
编号 |
名称 |
数据类型 |
长度 |
小数位 |
允许空值 |
主键 |
默认值 |
说明 |
|
1 |
purchase_request_id |
int |
10 |
0 |
N |
Y |
采购申请ID |
|
|
2 |
purchasing_users |
int |
10 |
0 |
Y |
N |
0 |
采购用户 |
|
3 |
purchasing_name |
varchar |
64 |
0 |
Y |
N |
采购姓名 |
|
|
4 |
procurement_phone_number |
varchar |
64 |
0 |
Y |
N |
采购电话 |
|
|
5 |
procurement_time |
date |
10 |
0 |
Y |
N |
采购时间 |
|
|
6 |
procurement_items |
varchar |
64 |
0 |
Y |
N |
采购物品 |
|
|
7 |
procurement_specifications |
varchar |
64 |
0 |
Y |
N |
采购规格 |
|
|
8 |
purchase_quantity |
varchar |
64 |
0 |
Y |
N |
采购数量 |
|
|
9 |
procurement_budget |
varchar |
64 |
0 |
Y |
N |
采购预算 |
|
|
10 |
procurement_role |
text |
65535 |
0 |
Y |
N |
采购作用 |
|
|
11 |
examine_state |
varchar |
16 |
0 |
N |
N |
未审核 |
审核状态 |
|
12 |
create_time |
datetime |
19 |
0 |
N |
N |
CURRENT_TIMESTAMP |
创建时间 |
|
13 |
update_time |
timestamp |
19 |
0 |
N |
N |
CURRENT_TIMESTAMP |
更新时间 |
|
编号 |
名称 |
数据类型 |
长度 |
小数位 |
允许空值 |
主键 |
默认值 |
说明 |
|
1 |
purchasing_users_id |
int |
10 |
0 |
N |
Y |
采购用户ID |
|
|
2 |
purchasing_name |
varchar |
64 |
0 |
Y |
N |
采购姓名 |
|
|
3 |
gender_of_procurement |
varchar |
64 |
0 |
Y |
N |
采购性别 |
|
|
4 |
procurement_phone_number |
varchar |
64 |
0 |
Y |
N |
采购电话 |
|
|
5 |
examine_state |
varchar |
16 |
0 |
N |
N |
已通过 |
审核状态 |
|
6 |
user_id |
int |
10 |
0 |
N |
N |
0 |
用户ID |
|
7 |
create_time |
datetime |
19 |
0 |
N |
N |
CURRENT_TIMESTAMP |
创建时间 |
|
8 |
update_time |
timestamp |
19 |
0 |
N |
N |
CURRENT_TIMESTAMP |
更新时间 |
|
编号 |
名称 |
数据类型 |
长度 |
小数位 |
允许空值 |
主键 |
默认值 |
说明 |
|
1 |
slides_id |
int |
10 |
0 |
N |
Y |
轮播图ID: |
|
|
2 |
title |
varchar |
64 |
0 |
Y |
N |
标题: |
|
|
3 |
content |
varchar |
255 |
0 |
Y |
N |
内容: |
|
|
4 |
url |
varchar |
255 |
0 |
Y |
N |
链接: |
|
|
5 |
img |
varchar |
255 |
0 |
Y |
N |
轮播图: |
|
|
6 |
hits |
int |
10 |
0 |
N |
N |
0 |
点击量: |
|
7 |
create_time |
timestamp |
19 |
0 |
N |
N |
CURRENT_TIMESTAMP |
创建时间: |
|
8 |
update_time |
timestamp |
19 |
0 |
N |
N |
CURRENT_TIMESTAMP |
更新时间: |
|
编号 |
名称 |
数据类型 |
长度 |
小数位 |
允许空值 |
主键 |
默认值 |
说明 |
|
1 |
supplier_evaluation_id |
int |
10 |
0 |
N |
Y |
供应商评估ID |
|
|
2 |
supplier_users |
int |
10 |
0 |
Y |
N |
0 |
供应商用户 |
|
3 |
supplier_name |
varchar |
64 |
0 |
Y |
N |
供应商姓名 |
|
|
4 |
supply_products |
varchar |
64 |
0 |
Y |
N |
供应产品 |
|
|
5 |
qualification_certificate |
varchar |
64 |
0 |
Y |
N |
资质证明 |
|
|
6 |
evaluation_time |
date |
10 |
0 |
Y |
N |
评估时间 |
|
|
7 |
evaluation_content |
text |
65535 |
0 |
Y |
N |
评估内容 |
|
|
8 |
create_time |
datetime |
19 |
0 |
N |
N |
CURRENT_TIMESTAMP |
创建时间 |
|
9 |
update_time |
timestamp |
19 |
0 |
N |
N |
CURRENT_TIMESTAMP |
更新时间 |
|
编号 |
名称 |
数据类型 |
长度 |
小数位 |
允许空值 |
主键 |
默认值 |
说明 |
|
1 |
supplier_information_id |
int |
10 |
0 |
N |
Y |
供应商信息ID |
|
|
2 |
supplier_users |
int |
10 |
0 |
Y |
N |
0 |
供应商用户 |
|
3 |
supplier_name |
varchar |
64 |
0 |
Y |
N |
供应商姓名 |
|
|
4 |
supplier_phone_number |
varchar |
64 |
0 |
Y |
N |
供应商电话 |
|
|
5 |
supply_products |
varchar |
64 |
0 |
Y |
N |
供应产品 |
|
|
6 |
qualification_certificate |
varchar |
64 |
0 |
Y |
N |
资质证明 |
|
|
7 |
examine_state |
varchar |
16 |
0 |
N |
N |
未审核 |
审核状态 |
|
8 |
examine_reply |
varchar |
16 |
0 |
Y |
N |
审核回复 |
|
|
9 |
create_time |
datetime |
19 |
0 |
N |
N |
CURRENT_TIMESTAMP |
创建时间 |
|
10 |
update_time |
timestamp |
19 |
0 |
N |
N |
CURRENT_TIMESTAMP |
更新时间 |
|
编号 |
名称 |
数据类型 |
长度 |
小数位 |
允许空值 |
主键 |
默认值 |
说明 |
|
1 |
supplier_users_id |
int |
10 |
0 |
N |
Y |
供应商用户ID |
|
|
2 |
supplier_name |
varchar |
64 |
0 |
Y |
N |
供应商姓名 |
|
|
3 |
supplier_gender |
varchar |
64 |
0 |
Y |
N |
供应商性别 |
|
|
4 |
supplier_phone_number |
varchar |
64 |
0 |
Y |
N |
供应商电话 |
|
|
5 |
examine_state |
varchar |
16 |
0 |
N |
N |
已通过 |
审核状态 |
|
6 |
user_id |
int |
10 |
0 |
N |
N |
0 |
用户ID |
|
7 |
create_time |
datetime |
19 |
0 |
N |
N |
CURRENT_TIMESTAMP |
创建时间 |
|
8 |
update_time |
timestamp |
19 |
0 |
N |
N |
CURRENT_TIMESTAMP |
更新时间 |
|
编号 |
名称 |
数据类型 |
长度 |
小数位 |
允许空值 |
主键 |
默认值 |
说明 |
|
1 |
supply_information_id |
int |
10 |
0 |
N |
Y |
供应信息ID |
|
|
2 |
supplier_users |
int |
10 |
0 |
Y |
N |
0 |
供应商用户 |
|
3 |
supplier_name |
varchar |
64 |
0 |
Y |
N |
供应商姓名 |
|
|
4 |
purchasing_users |
int |
10 |
0 |
Y |
N |
0 |
采购用户 |
|
5 |
procurement_items |
varchar |
64 |
0 |
Y |
N |
采购物品 |
|
|
6 |
procurement_specifications |
varchar |
64 |
0 |
Y |
N |
采购规格 |
|
|
7 |
purchase_quantity |
varchar |
64 |
0 |
Y |
N |
采购数量 |
|
|
8 |
delivery_time |
date |
10 |
0 |
Y |
N |
交货时间 |
|
|
9 |
procurement_budget |
varchar |
64 |
0 |
Y |
N |
采购预算 |
|
|
10 |
create_time |
datetime |
19 |
0 |
N |
N |
CURRENT_TIMESTAMP |
创建时间 |
|
11 |
update_time |
timestamp |
19 |
0 |
N |
N |
CURRENT_TIMESTAMP |
更新时间 |
|
编号 |
名称 |
数据类型 |
长度 |
小数位 |
允许空值 |
主键 |
默认值 |
说明 |
|
1 |
tender_information_id |
int |
10 |
0 |
N |
Y |
招标信息ID |
|
|
2 |
tender_name |
varchar |
64 |
0 |
Y |
N |
招标名称 |
|
|
3 |
bidding_type |
varchar |
64 |
0 |
Y |
N |
招标类型 |
|
|
4 |
bidding_time |
date |
10 |
0 |
Y |
N |
招标时间 |
|
|
5 |
tender_images |
varchar |
255 |
0 |
Y |
N |
招标图片 |
|
|
6 |
tender_requirements |
varchar |
64 |
0 |
Y |
N |
招标要求 |
|
|
7 |
tender_content |
text |
65535 |
0 |
Y |
N |
招标内容 |
|
|
8 |
hits |
int |
10 |
0 |
N |
N |
0 |
点击数 |
|
9 |
praise_len |
int |
10 |
0 |
N |
N |
0 |
点赞数 |
|
10 |
create_time |
datetime |
19 |
0 |
N |
N |
CURRENT_TIMESTAMP |
创建时间 |
|
11 |
update_time |
timestamp |
19 |
0 |
N |
N |
CURRENT_TIMESTAMP |
更新时间 |
|
编号 |
名称 |
数据类型 |
长度 |
小数位 |
允许空值 |
主键 |
默认值 |
说明 |
|
1 |
upload_id |
int |
10 |
0 |
N |
Y |
上传ID |
|
|
2 |
name |
varchar |
64 |
0 |
Y |
N |
文件名 |
|
|
3 |
path |
varchar |
255 |
0 |
Y |
N |
访问路径 |
|
|
4 |
file |
varchar |
255 |
0 |
Y |
N |
文件路径 |
|
|
5 |
display |
varchar |
255 |
0 |
Y |
N |
显示顺序 |
|
|
6 |
father_id |
int |
10 |
0 |
Y |
N |
0 |
父级ID |
|
7 |
dir |
varchar |
255 |
0 |
Y |
N |
文件夹 |
|
|
8 |
type |
varchar |
32 |
0 |
Y |
N |
文件类型 |
|
编号 |
名称 |
数据类型 |
长度 |
小数位 |
允许空值 |
主键 |
默认值 |
说明 |
|
1 |
user_id |
mediumint |
8 |
0 |
N |
Y |
用户ID:[0,8388607]用户获取其他与用户相关的数据 |
|
|
2 |
state |
smallint |
5 |
0 |
N |
N |
1 |
账户状态:[0,10](1可用|2异常|3已冻结|4已注销) |
|
3 |
user_group |
varchar |
32 |
0 |
Y |
N |
所在用户组:[0,32767]决定用户身份和权限 |
|
|
4 |
login_time |
timestamp |
19 |
0 |
N |
N |
CURRENT_TIMESTAMP |
上次登录时间: |
|
5 |
phone |
varchar |
11 |
0 |
Y |
N |
手机号码:[0,11]用户的手机号码,用于找回密码时或登录时 |
|
|
6 |
phone_state |
smallint |
5 |
0 |
N |
N |
0 |
手机认证:[0,1](0未认证|1审核中|2已认证) |
|
7 |
username |
varchar |
16 |
0 |
N |
N |
用户名:[0,16]用户登录时所用的账户名称 |
|
|
8 |
nickname |
varchar |
16 |
0 |
Y |
N |
昵称:[0,16] |
|
|
9 |
password |
varchar |
64 |
0 |
N |
N |
密码:[0,32]用户登录所需的密码,由6-16位数字或英文组成 |
|
|
10 |
|
varchar |
64 |
0 |
Y |
N |
邮箱:[0,64]用户的邮箱,用于找回密码时或登录时 |
|
|
11 |
email_state |
smallint |
5 |
0 |
N |
N |
0 |
邮箱认证:[0,1](0未认证|1审核中|2已认证) |
|
12 |
avatar |
varchar |
255 |
0 |
Y |
N |
头像地址:[0,255] |
|
|
13 |
open_id |
varchar |
255 |
0 |
Y |
N |
针对获取用户信息字段 |
|
|
14 |
create_time |
timestamp |
19 |
0 |
N |
N |
CURRENT_TIMESTAMP |
创建时间: |
|
15 |
vip_level |
varchar |
255 |
0 |
Y |
N |
会员等级 |
|
|
16 |
vip_discount |
double |
11 |
2 |
Y |
N |
0.00 |
会员折扣 |
|
编号 |
名称 |
数据类型 |
长度 |
小数位 |
允许空值 |
主键 |
默认值 |
说明 |
|
1 |
group_id |
mediumint |
8 |
0 |
N |
Y |
用户组ID:[0,8388607] |
|
|
2 |
display |
smallint |
5 |
0 |
N |
N |
100 |
显示顺序:[0,1000] |
|
3 |
name |
varchar |
16 |
0 |
N |
N |
名称:[0,16] |
|
|
4 |
description |
varchar |
255 |
0 |
Y |
N |
描述:[0,255]描述该用户组的特点或权限范围 |
|
|
5 |
source_table |
varchar |
255 |
0 |
Y |
N |
来源表: |
|
|
6 |
source_field |
varchar |
255 |
0 |
Y |
N |
来源字段: |
|
|
7 |
source_id |
int |
10 |
0 |
N |
N |
0 |
来源ID: |
|
8 |
register |
smallint |
5 |
0 |
Y |
N |
0 |
注册位置: |
|
9 |
create_time |
timestamp |
19 |
0 |
N |
N |
CURRENT_TIMESTAMP |
创建时间: |
|
10 |
update_time |
timestamp |
19 |
0 |
N |
N |
CURRENT_TIMESTAMP |
更新时间: |
4 系统实现
4.1管理员功能模块
医用耗材网上采购系统网站,在管理员首页可以查看主页、用户管理(管理员、采购用户、供应商用户)资讯管理、供应商信息、供应商评估、采购申请、采购信息、供应信息、合同签订、在线沟通、招标信息、投标信息、竞标信息、个人信息等内容进行详细操作,如图4-1所示。

图4-1管理员功能界面图
资讯管理,管理员可对前台展示的医院资讯以及所属分类进行添加、查询、重置、删除等操作,如图4-2所示。

图4-2资讯界面图
用户管理,管理员可对注册的采购用户、供应商用户以及管理员进行管理;如图4-4所示。

图4-3用户注册界面图
招标信息,管理员可通过招标名称或招标类型进行快速查询招标信息,如需添加新的招标信息,点击“新增”根据系统提示输入招标信息进行完成添加,同时可查看用户的评论信息并进行管控,如图4-4所示。

图4-4添加招标信息界面图
4.2采购用户功能模块
用户登录,通过填写注册时输入的用户名、密码进行验证登录,如图4-5所示。

图4-5用户登录界面图
登录代码如下:
/**
* 登录
* @param data
* @param httpServletRequest
* @return
*/
@PostMapping("login")
public Map<String, Object> login(@RequestBody Map<String, String> data, HttpServletRequest httpServletRequest) {
log.info("[执行登录接口]");
String username = data.get("username");
String email = data.get("email");
String phone = data.get("phone");
String password = data.get("password");
List resultList = null;
Map<String, String> map = new HashMap<>();
if(username != null && "".equals(username) == false){
map.put("username", username);
resultList = service.select(map, new HashMap<>()).getResultList();
}
else if(email != null && "".equals(email) == false){
map.put("email", email);
resultList = service.select(map, new HashMap<>()).getResultList();
}
else if(phone != null && "".equals(phone) == false){
map.put("phone", phone);
resultList = service.select(map, new HashMap<>()).getResultList();
}else{
return error(30000, "账号或密码不能为空");
}
if (resultList == null || password == null) {
return error(30000, "账号或密码不能为空");
}
//判断是否有这个用户
if (resultList.size()<=0){
return error(30000,"用户不存在");
}
User byUsername = (User) resultList.get(0);
Map<String, String> groupMap = new HashMap<>();
groupMap.put("name",byUsername.getUserGroup());
List groupList = userGroupService.select(groupMap, new HashMap<>()).getResultList();
if (groupList.size()<1){
return error(30000,"用户组不存在");
}
UserGroup userGroup = (UserGroup) groupList.get(0);
//查询用户审核状态
if (!StringUtils.isEmpty(userGroup.getSourceTable())){
String sql = "select examine_state from "+ userGroup.getSourceTable() +" WHERE user_id = " + byUsername.getUserId();
String res = String.valueOf(service.runCountSql(sql).getSingleResult());
if (res==null){
return error(30000,"用户不存在");
}
if (!res.equals("已通过")){
return error(30000,"该用户审核未通过");
}
}
//查询用户状态
if (byUsername.getState()!=1){
return error(30000,"用户非可用状态,不能登录");
}
String md5password = service.encryption(password);
if (byUsername.getPassword().equals(md5password)) {
// 存储Token到数据库
AccessToken accessToken = new AccessToken();
accessToken.setToken(UUID.randomUUID().toString().replaceAll("-", ""));
accessToken.setUser_id(byUsername.getUserId());
tokenService.save(accessToken);
// 返回用户信息
JSONObject user = JSONObject.parseObject(JSONObject.toJSONString(byUsername));
user.put("token", accessToken.getToken());
JSONObject ret = new JSONObject();
ret.put("obj",user);
return success(ret);
} else {
return error(30000, "账号或密码不正确");
}
}
用户登录进入医用耗材网上采购系统网站可以查看首页、通知公告、医院资讯、采购信息、招标信息、我的账户、个人中心等信息进行详细操作,如图4-6所示。

图4-6用户功能界面图
通知公告,在通知公告页面中可以对网站公告、关于我们、联系方式以及网站介绍等内容进行查看,如图4-7所示。

图4-7通知公告界面图
采购信息,采购用户在采购信息页面可通过关键字进行快速搜索采购的物品信息,点击任一物品信息可进入查看详情,并可进行收藏、评论等操作,如图4-8所示。

图4-8采购信息详情界面图
招标信息,在招标信息页面可通过关键字进行快速搜索招标信息,点击任一招标信息可进入查看详情,并可进行点赞、收藏、评论等操作,如图4-9所示。

图4-9招标信息详情界面图
个人中心,采购用户在个人中心可对供应商信息、供应商评估、供应信息、采购申请、采购信息、合同签订、在线沟通、投标信息、竞标信息和自己收藏的信息进行管理,如图4-10所示。

图4-10个人中心界面图
采购申请,采购用户在采购申请页面输入采购物品、采购规格、采购数量、采购预算、采购作用等信息进行提交采购申请操作,需由管理员进行审核通过后方可进行采购,如图4-11所示。

图4-11采购申请界面图
4.3供应商用户功能模块
供应商登录进入平台可以查看首页、通知公告、医院资讯、采购信息、招标信息、我的账户、个人中心等信息进行详细操作,如图4-12所示。

图4-12供应商功能界面图
采购信息,供应商用户在采购信息页面可通过关键字进行快速搜索采购信息,点击任一采购信息可进入查看详情,并可进行收藏、评论和供应等操作,如图4-13所示。

图4-13采购信息详情界面图
招标信息,供应商用户在在招标信息页面可通过关键字进行快速搜索招标信息,点击任一招标信息可进入查看详情,并可进行点赞、收藏、评论和投标等操作,如图4-14所示。

图4-14招标详情界面图
投标,供应商在招标详情页面点击“投标”后,进入到投标页面选择供应商姓名、输入供应商产品、资质证明和上传投标文件进行参与投标,如图4-15所示。

图4-15投标申请界面图
5 软件测试
测试存在于软件开发进程中的最后一个阶段,它可以保证一个软件的开发质量是否符合设计者的初衷,也为程序的正式上线做了最后一道质量检测的工序。软件测试主要是控制各种条件、包括软件输出方式,使用模式和运行环境等,来评估一个系统或应用是否符合设计标准。在软件测试过程中,我们一般刻意的去制造错误和极端条件,不能仅依照正常模式允许,而是多去尝试那些意外的情况。
5.1软件测试的重要性
只有在运行和维护阶段之前经历大量的测试的软件,才能说明它的质量是经得起检验的。最近计算机业界也都一致认为,测试应该存在于软件设计的每个阶段,因为越早发现错误,修复起来就越容易。
实际上,对于一个软件应用,错误是必然存在的,无论使用何种技术或手段,都不可能绝对的排除软件漏洞。测试是随着软件开发一同诞生的,两者是共同发展进步的。实际上,测试可以大幅度的降低维护的成本,如果一个漏洞在开发的早期就被发现,那么修复它的成本远比上线后再修复的成本要低得多。
5.2测试实例的研究与选择
测试有白盒测试和黑盒测试两种方式。
其中,白盒测试是将软件看成一个透明的白盒子,按照程序的内部控制结构和处理技术逻辑来选定测试用例、软件系统测试的逻辑路径及过程需要进行管理测试,又称玻璃盒测试。因此白盒测试需要选择足够多的测试用例,覆盖尽可能多的代码来发现程序中的错误。
黑盒测试,也称为功能测试。它将需软件看作一个黑盒,像一个普通用户一样来模拟软件的使用流程。黑盒测试通过大量的输入边界值或错误数据,来检查是否可产生正确的输出。
本系统测试 主要选择黑盒测试,少量采用白盒测试。通过测试达到以下测试目的:
1.检查各大功能模块的运行,确保其能够正确运行,并检查各页面的完整性,保证页面完整。
2.检查各个接口是否可以正确地输入和输出,保证数据流通稳定可行。
3.检查数据结构,保证其和外部接口没有访问错误,访问顺利。
4.检查原计划的性能需求有没有完成,运行流畅。
本系统的测试用例(部分):
|
登录部分测试用例 |
|||||
|
编号 |
对象 |
项目 |
操作 |
预期结果 |
结果 |
|
1 |
登录 |
登录提示 |
使用正确的账号密码登录 |
成功登录 |
预期结果 |
|
2 |
登录提示 |
使用正确的账号但错误的密码登录 |
提示密码错误 |
预期结果 |
|
|
3 |
登录提示 |
使用错误的账号登录 |
提示不存在账户 |
预期结果 |
|
|
4 |
登录提示 |
不输入账号,点击登录 |
提示输入账号 |
预期结果 |
|
|
5 |
登录提示 |
输入账号但不输入密码点击登录 |
提示输入密码 |
预期结果 |
|
|
6 |
登录入口 |
已登录账号,查看登录入口 |
不显示登录入口 |
预期结果 |
|
5.3测试环境与测试条件
处理器:Inter Core I7-4710MQ四核处理器
内存:4GB
硬盘:1T
操作系统:Windows 10
数据库:MySQL
5.4系统运行情况
全部测试用例都已通过(包括但不限于以上测试用例),且不存在漏洞,实现了论文开始时所作要求。本系统运行稳定,使用流畅,可以满足用户需求。
5.5系统评价
5.5.1系统功能评价
试运行后进行系统评估,可以认为该系统达到预定的目标要求,可以满足用户的需求,也满足了系统开发前所作目标。
5.5.2系统技术评价
系统在经过大量重复测试后运行十分稳定,安全实用,功能模块已经达到预定目标所需。
5.5.3系统经济评价
在规定的时间内实现系统的大部分功能,且满足要求,节省开发成本,有助于提高科学管理水平,符合本人经济情况。
总结
2024年的今天,计算机技术已经相当成熟。它的发展推动了许多行业改头换面,计算机的出现使人类社会有了进一步降低人力物力和资源的方法,提高了人类社会的生产力,转变了社会生产方式。目前各大经销商都在积极备战,发展计算机和互联网,结合自身优势进军互联网行业成为各大企业的重点项目。
本文利用Jsp和MySQL数据库技术,通过分析现实医用耗材采购的业务流程的基础上,并完成了在线医用耗材采购系统。经调试结果显示,本系统基本可以满足一个在线医用耗材采购系统的业务需要。系统界面简洁而有美感,易操作,做出了自己的特色,然而因为时间仓促再加上缺乏系统开发经验和仅依靠少数问卷调查方式,因此本系统还存在不少缺陷、不足,比如:
1. 数据输入的格式并没有全部检验,所以很难保证数据的准确,可能有一些不符合规则的数据也可以通过检验。
2. 系统功能还不够完善,无法提供丰富多彩的在线功能,只能实现通知公告、采购申请、采购信息、供应商信息、供应商评估、招标信息、投标信息、竞标信息等一系列功能。
本系统还存在一些漏洞没有解决,在现实应用情境中很难保证完全不出错,但相信通过再次完善,可以调试出真正符合实际的医用耗材网上采购系统。
参考文献:
[1]黄玉敏. 医院医用耗材采购管理存在的问题及对策[J]. 中国物流与采购, 2024, (03): 112-113.
[2]洪小斌. 公立医院医用耗材采购内部控制策略探究[J]. 投资与创业, 2023, 34 (22): 145-147.
[3]Zhang Xiao, Yu Ali, Wang Xin, Zhang Xue. Sports Work Strategy of College Counselors Based on MySQL Database Big Data Analysis[J]. International Journal of Information Technology and Web Engineering (IJITWE), 2023, 18 (1): 1-14.
[4]张金波, 张景虹. 基于JSP技术交互式动态教学网站的设计与实现[J]. 电子技术, 2023, 52 (10): 50-51.
[5]杨华, 徐扬. MySQL数据库对中文编码支持的探讨[J]. 网络安全和信息化, 2023, (10): 157-160.
[6]陈伟豪, 罗定芳, 谢伟柯, 黄晓徐. 公立医院医用耗材临时采购的规范化管理[J]. 医疗装备, 2023, 36 (17): 48-50.
[7]陈刚. 基于SpringBoot+Thymeleaf+MySQL的动态表单功能模块设计与实现[J]. 长江信息通信, 2023, 36 (09): 100-102.
[8]赵停停. 基于MySQL数据库技术的Web动态网页设计研究[J]. 信息与电脑(理论版), 2023, 35 (17): 174-176.
[9]章媛涓, 徐敏, 蔡晓芳. 公立医院高值医用耗材带量采购全流程管理实践与探索[J]. 医院管理论坛, 2023, 40 (08): 22-27.
[10]Rojas Labra Oscar, MontielGarcia Daniel, Reddy Vijay S. Virus world database (VWdb), an API-enabled database of virus taxonomy.[J]. Journal of virology, 2023, 97 (8): e0062023-e0062023.
[11]Gopi Karthik, Mazumder Debashish, Crawford Jagoda, Gadd Patricia, Tadros Carol V, Atanacio Armand, Saintilan Neil, Sammut Jesmond. Developing a MySQL Database for the Provenance of Black Tiger Prawns (Penaeus monodon).[J]. Foods (Basel, Switzerland), 2023, 12 (14):
[12]谭新美, 唐清, 朱华磊, 郑勇. 医用耗材供应商管理评价体系研究[J]. 中国临床研究, 2023, 36 (05): 768-772+777.
[13]罗惠文. 南京市胸科医院三年医用耗材带量采购统计分析[J]. 江苏卫生事业管理, 2023, 34 (04): 523-529.
[14]宋尚玲, 邱英鹏, 陈子扬, 冷楠楠, 朱清叶, 牛粉霞, 肖月. 集中带量采购前后我国公立医院冠脉介入类高值医用耗材配备及使用情况分析[J]. 医学与社会, 2023, 36 (04): 80-84.
[15]张霁. 医用耗材集中带量采购开展问题及对策研究[J]. 中国医疗器械信息, 2023, 29 (05): 158-161.
[16]井赛, 汪鹏飞, 王燕, 赵晓辰. 全过程价值链分析理论在医用耗材采购管理中的研究[J]. 中国医学装备, 2023, 20 (02): 151-155.
[17]刘曼, 赛天骄, 刘伟. 医疗耗材的控制与管理[J]. 中国医疗器械信息, 2023, 29 (03): 143-146.
[18]余琳睆. 基于web的网站设计[J]. 信息记录材料, 2023, 24 (02): 137-139+143.
[19]贺文迪. 政府采购与医用耗材采购的对比分析[J]. 中国政府采购, 2022, (12): 53-56.
[20]王正杰, 李林献. 普通医用耗材集中采购现状分析与建议[J]. 生物医学工程与临床, 2020, 24 (04): 480-483.
致谢
大学生活在这个时候即将划上一个句号,但是对于我的人生道路来说,这仅仅是一个逗号,我将面对的是又一次征程的开始。
回忆过去,许许多多的事情浮现在脑海:刚上大学时欢乐心情和兴奋的场景还历历在目。一切都是那么新鲜,那么富有吸引力。有快乐也有艰辛,有收获也有失落。衷心感谢信息学院所有支持帮助过我的老师,谢谢你们多年来的关心和爱护。同窗的友情同样难忘,你们与我共同走过了人生中不平凡的道路,给我留下了值得珍藏的美好记忆。
最后,我要特别感谢指导医用耗材采购购票系统论文设计的老师。本论文是在他的悉心指导和热情帮助下完成的,老师认真负责的工作态度,严谨的治学精神和精深的理论水平都使我受益匪浅。老师无论在理论上还是在实践中,都给予我很大的帮助,使我专业技能的应用水平得到很大提高,这对于我以后的工作和学习都有益处。值此论文完成之际,特别向老师表示衷心的感谢和崇高的敬意,谢谢他细心而又耐心地辅导,使得我得以顺利的完成毕业设计开发工作,同时也要感谢其他帮助过我的老师和同学,他们在我成长过程中给予了我很大的帮助,在此一并表示感谢。
由于本人水平有限,加上时间紧促,本文一定有不少缺点和不足,恳请各位老师给予帮助和指正。
更多推荐



所有评论(0)