【直接可用源码免费送】计算机毕业设计精选项目:54990+基于SpringBoot的宠物诊所管理系统的设计与实现 Java/PHP/Python/C#小程序、单片机、成品+文档源码支持定制
本文根据市场调研,基于实际需求,主要研究如何利用Java语言进行编码,采取引入Spring Boot框架,配合MySQL关系型数据库部署和实施一个界面友好、操作简单、数据安全的宠物诊所管理系统。该系统主要面向普通用户、医生用户和管理员等不同用户,实现了包括注册、登录、后台首页、系统用户、专业领域管理、医生信息管理、预约信息管理、就诊信息管理、取消预约管理、宠物百科管理、系统管理、通知公告管理、资源
54990基于SpringBoot的宠物诊所管理系统的设计与实现
摘 要
随着社会经济的发展和人们生活水平的提高,宠物逐渐成为家庭中不可或缺的一部分。相应地,宠物医疗服务需求不断上升。然而,传统的宠物诊所管理系统普遍存在信息化程度低、管理效率不高等问题。因此,本研究旨在构建一套全面、实用的宠物诊所管理系统,以满足日益增长的市场需求,提升宠物服务管理效率和用户体验。
本文根据市场调研,基于实际需求,主要研究如何利用Java语言进行编码,采取引入Spring Boot框架,配合MySQL关系型数据库部署和实施一个界面友好、操作简单、数据安全的宠物诊所管理系统。该系统主要面向普通用户、医生用户和管理员等不同用户,实现了包括注册、登录、后台首页、系统用户、专业领域管理、医生信息管理、预约信息管理、就诊信息管理、取消预约管理、宠物百科管理、系统管理、通知公告管理、资源管理、商城管理(宠物商城、分类列表、订单列表、订单售后)等多项管理功能,基本实现宠物诊所全流程管理,能够很好地满足不同用户需求。最终,通过测试与反馈,系统显示出良好的操作体验和管理效率,可以为宠物医疗服务提供有效的解决方案,推动宠物医疗行业的现代化、信息化建设。
关键词:Spring Boot框架;宠物诊所管理系统;Java语言;宠物商城;宠物服务
Abstract
With the development of social economy and the improvement of people's living standards, pets have gradually become an indispensable part of families. Correspondingly, the demand for pet medical services continues to rise. However, traditional pet clinic management systems generally suffer from low levels of informatization and low management efficiency. Therefore, this study aims to construct a comprehensive and practical pet clinic management system to meet the growing market demand, improve the efficiency of pet service management, and enhance user experience.
Based on market research and practical needs, this article mainly studies how to use Java language for coding, adopt the Spring Boot framework, and deploy and implement a user-friendly, easy-to-use, and data secure pet clinic management system in conjunction with MySQL relational database. The system is mainly aimed at different users such as ordinary users, doctor users, and administrators, and has implemented multiple management functions including registration, login, backend homepage, system users, professional field management, doctor information management, appointment information management, medical information management, cancellation appointment management, pet health care management, system management, notification and announcement management, resource management, and mall management (pet mall, classification list, order list, order after-sales). It basically realizes the full process management of pet clinics and can well meet the needs of different users. Ultimately, through testing and feedback, the system demonstrated a good operational experience and management efficiency, which can provide effective solutions for pet medical services and promote the modernization and informatization of the pet medical industry.
Keywords: Spring Boot framework; Pet clinic management system; Java language; Pet Mall; Pet Services
目 录
随着社会经济的快速发展和人们生活水平的提高,宠物逐渐成为家庭中不可或缺的一部分。根据相关调查数据,近年来中国宠物市场呈现爆炸式增长,宠物医疗服务的需求逐年上升。然而,许多传统的宠物诊所仍采用人工管理方式,存在预约混乱、信息共享不足、数据统计困难等问题,严重影响了医疗服务质量和管理效率。传统宠物诊所多依赖纸质文档和简单的电子表格管理,不仅容易发生信息泄露和数据丢失,而且也降低了客户的就医体验。因此,针对这一现状,发展信息化管理系统,提高宠物医疗管理水平已成为行业亟需解决的问题。
本研究的主要目的是设计并实现一个高效、便捷的宠物诊所管理系统,以满足不同用户的需求。通过深入分析用户需求,明确普通用户、医生用户和管理员在使用宠物诊所管理系统时的具体需求,确保系统设计能够切实解决用户在使用过程中遇到的问题。
基于Spring Boot的宠物诊所管理系统的设计与实现,通过引入信息化技术,为用户便利的服务平台和高效的管理工具,能够显著提升宠物主人对诊所的满意度,从而增加客户的黏性。同时本系统为医生用户提供了全面的信息管理平台,帮助医生更好地管理医生信息、预约情况、就诊信息等信息,提高了医生的工作效率,可以有效提升宠物诊所的管理效率与服务质量,优化宠物预约就诊的体验。管理员通过系统可以实现对用户、医生及各类资源的集中管理,增强了管理的规范性与系统性。此外,系统还积极整合商城管理和宠物百科功能,满足宠物主人对宠物用品购物和宠物知识了解的多重需求,有助于打破传统服务模式,推动行业的整体进步。本研究成果不仅在理论上丰富了宠物服务行业相关领域研究,并为类似系统的研究提供了参考和借鉴。因此,本研究不仅具有重要的学术价值,也具备广泛的应用前景。
近年来,随着宠物文化的兴起及以宠物为家庭成员的观念普及,国内的宠物医疗行业发展迅速。根据调查显示,中国已经成为全球第二大宠物市场,宠物医疗服务需求也随之激增。然而,宠物医疗的信息化发展相对滞后,许多宠物诊所信息化水平低,仍依赖传统的手工管理,使用纸质记录和简单的电子表格,导致信息传递不畅、管理效率低下。同时,存在系统应用不足的情况。尽管一些宠物医疗管理软件如“爱宠医生”和“宠物医生”等已逐渐兴起,但大多数诊所依然未能全面应用这些技术,用户体验和系统集成度有待提高。此外,虽然在宠物医学领域的研究逐渐增多,但针对宠物医疗管理系统的专项研究相对不足。
在国外,宠物医疗服务的信息化进程相对较早。诸多宠物医院和诊所已经开始广泛应用信息技术,以提高管理和服务效率。如美国的“Vetstoria”,能够提供在线预约、病历管理、电子支付等功能,帮助宠物医院提高管理效率和客户体验。这种模式不仅提升了医院的运营效率,同时也提升了客户的满意度。一些国外企业利用大数据分析和CRM系统,帮助医院更好地了解宠物主人的需求,实现精准的健康管理和营销服务。例如,国外企业“Trupanion”通过数据分析为宠物提供个性化的健康计划,成功吸引了大量客户。此外,在一些发达国家,宠物医疗行业的标准化程度高,形成了一系列成熟的管理体系和服务流程,为宠物医院的运营提供了保障。如美国的一家大型宠物连锁医院“Banfield Pet Hospital”,通过完整的信息管理系统,能够实时监测每家分院的业绩和客户反馈,从而及时调整服务策略。
本文的结构按逻辑顺序分为以下几个章节:
第1章绪论,本章节介绍研究背景、目的和意义,回顾当前研究现状,并阐明本文组织结构。
第2章系统关键技术,本章节将对宠物诊所管理系统的实现关键技术进行简要介绍。
第3章系统分析,本章节基于市场调研,分析宠物诊所管理系统的可行性、功能、角色、性能等需求,明确各模块的业务需求。
第4章系统设计,本章节详细阐述系统的整体架构设计,包括前后端结构、数据库设计及功能模块的设计思路。
第5章系统实现,本章节介绍系统各主要模块的具体实现,包括代码示例、业务逻辑及界面设计等。
第6章系统测试,本章节描述系统的测试方法及结果,分析系统的性能、稳定性及用户反馈。
第7章结论,本章节对主要对研究成果进行总结。
本文研究的宠物诊所管理系统采用Java Spring Boot框架作为开发框架,MySQL作为数据库管理系统,前端利用JavaScript用于实现网页的交互和动态效果。
Java是一种面向对象的编程语言,具有跨平台、高性能、安全性强等特点。Java在企业级应用开发中被广泛使用,具有丰富的第三方库和工具支持。
Spring Boot是基于Spring Framework的微服务框架,提供了快速开发、简化配置和自动化管理的特性。Spring Boot通过自动配置、嵌入式服务器和生产级特性,极大地简化了Java应用的开发和部署。
-
- MySQL数据库
MySQL是一种关系型数据库管理系统,具有高性能、高可靠性和高可伸缩性等特点。MySQL适用于各种规模的应用,从小型应用到大型企业级应用。
JavaScript是一种属于网络的高级脚本语言,已经被广泛用于Web应用开发,常用来为网页添加各式各样的动态功能,为用户提供更流畅美观的浏览效果。通常JavaScript脚本是通过嵌入在HTML中来实现自身的功能的。
B/S结构(Browser/Server,浏览器/服务器模式),是WEB兴起后的一种网络结构模式,WEB浏览器是客户端最主要的应用软件。这种模式统一了客户端,将系统功能实现的核心部分集中到服务器上,简化了系统的开发、维护和使用。
Java作为一种流行的编程语言,具有广泛的库和工具生态系统,可以满足项目的需求。MySQL是一种可靠的关系型数据库管理系统,具备良好的性能和稳定性。Spring Boot作为一个成熟的开发框架,具有丰富的功能和广泛社区的支持。它提供了快速开发和部署应用程序的能力,适合构建所需的功能和性能要求。使用Java开发技术、通过基于Spring Boot框架和MySQL结合起来研发一个宠物诊所管理系统,一定是合理而且有效的,能够快速有效地进行搭建。因此,在技术层面上,该项目是可行的。
宠物诊所管理系统的注册与登录页面设计简洁容易应用,可以通过最常见的页面窗口来登录页面,并利用过计算机实现登录功能,因此使用者只要平时利用过计算机都可以实现登录应用。此操作系统的研发工作环境运用了Java技术,并利用了Spring Boot架构,这些研发工作环境都使得此系统功能更为完整,使整个设计更为个性化,使用者功能也更为简洁方便。本宠物诊所管理系统具备了易于运行、容易管理、交互性较好的优点,在实际操作上也是非常简单的;同时,本管理系统也可进行商业设计,所以该设备的研发符合技术要求。因此,在操作层面上,该项目是可行的。
系统开发过程中要避免因为开发成本过高、维护较难所造成的经济不足情况导致的项目中断或失败的情况。本系统在开发过程中所使用的软件和后端开发框架都是免费的,无需花钱购买。后期维护和迭代更新时,只需直接添加需要的功能模块即可,不会对其他功能造成影响,总的来说,本系统从开发到后期维护不会产生过高成本。因此,在经济层面上,该项目是可行的。
本项目旨在设计和实现一套宠物诊所管理系统,提供一个操作高效、使用便捷集宠物商城、就诊和百科为一体的综合性宠物诊所管理平台,满足消费者在线选择宠物服务、预约就诊及下单支付的需求,同时为医生用户和管理员提供全面的管理工具。系统将在Spring Boot框架下开发,以实现高性能和可扩展性。
根据对市场及宠物诊所管理的日常流程分析,本研究所实现的宠物诊所管理系统的用户角色可以分为三类:普通用户、医生用户和管理员,在系统中,不同的角色承担着各自的职责和任务,每类用户在系统内的功能和权限有所不同,共同实现和保证本系统的正常运转。系统将支持注册与登录、商城管理、订单管理、医生管理、预约就诊、宠物百科、在线支付、售后处理、公告与资讯发布、数据统计等多项功能,基本实现整个宠物诊所管理业务,有效简化工作流程,提高管理效率,提升用户体验。
- 注册登录:提供用户前台注册功能,收集基本信息(如用户名、密码、联系方式等),实现用户登录,验证用户名和密码,并提供“忘记密码”功能。
- 首页:提供系统信息概览、系统搜索功能和系统功能导航等功能,包括展示轮播图、最新信息、热门推荐等内容。
- 通知公告:展示最新的通知公告信息,如系统维护、关于我们、联系方式、网站介绍、最新公告等。
- 宠物资讯:提供与宠物资讯相关的最新新闻、文章和市场动态,提供搜索功能,支持资讯搜索和热门文章推荐,可点赞、收藏宠物资讯信息,发表评论。
- 宠物商城:主要展示宠物商城的商品信息,提供搜索功能,普通用户可浏览宠物商城详情内容,可收藏宠物商城信息,发表评论,支持热门推荐、今日推荐等((优先推荐购买过的商品内容),实现立即购买、加入购物车操作。
- 商城管理:主要提供包括我的购物车、我的订单等商城管理子功能,实现增改删查等基础管理操作,包括管理和购买购物车商品;确认订单信息,支付订单,发起售后。
- 医生信息:提供医生信息展示功能,普通用户可以搜素和浏览医生信息,进行点赞,收藏和评论,实现预约功能。
- 宠物百科:提供宠物百科信息展示功能,普通用户可以搜素和浏览宠物百科信息,进行点赞,收藏和评论,可在线查看和下载视频。
- 我的账户:提供个人账户管理功能,个人资料信息编辑功能,普通用户可以查看和修改个人信息,更新密码等。
- 个人中心:为普通用户提供包括个人首页、预约信息、就诊信息、取消预约、收藏、评论管理等子功能管理模块,普通用户可根据需求实现相关操作。
- 医生用户模块:
- 注册登录:提供后台注册登录功能,医生用户经过注册成为系统用户通过输入用户名、密码及验证码等信息实现登录,支持对个人信息和密码的管控。
- 后台首页:后台首页界面主要显示系统后台信息概览及系统数据统计信息(如商品销售金额、商品销售数量等统计图表)。
- 医生信息管理:医生用户可管理自己的医生信息的发布、更新、删除等操作,提供搜索功能,支持查看和管控其评论内容。
- 预约信息管理:医生用户可搜索和浏览提交给自己的预约信息,负责审核预约信息,提供就诊操作。
- 就诊信息管理:医生用户可搜索和浏览自己的就诊信息。
- 取消预约管理:医生用户可搜索和浏览自己的取消预约信息,负责审核预约信息。
- 宠物百科管理:医生用户可管理自己的宠物百科信息的发布、更新、删除等操作,提供搜索功能,支持查看和管控其评论内容。
- 商城管理:提供包括宠物商城、分类列表、订单列表、订单配送、订单售后等商城管理子功能,医生用户可管理自己的商城信息,包括发布、下架宠物商城商品,对宠物商城进行分类,处理订单,确认售后情况。
- 管理员模块:
- 登录:管理员账号信息直接在系统生成,管理员可以通过后台登录界面登录系统后台,对系统进行日常管理和维护,支持对个人信息和密码的管控。
- 后台首页:后台首页界面主要显示系统后台信息概览及系统数据统计信息(如商品销售金额、商品销售数量等统计图表)。
- 系统用户:管理员可管理所有用户信息,包括对普通用户、医生用户和管理员等用户信息增改删查,支持审核、封禁、权限设置等操作。
- 专业领域管理:管理员可管理所有专业领域信息,提供搜索功能,实现增改删查等操作。
- 医生信息管理:管理员可管理所有医生信息的发布、更新、删除等操作,提供搜索功能,支持查看和管控其评论内容。
- 预约信息管理:管理员可管理所有预约信息,包括查询、删除预约信息,支持审核预约信息,提供就诊、取消等操作。
- 就诊信息管理:管理员可管理所有就诊信息,包括查询、删除就诊信息。
- 取消预约管理:管理员可管理所有取消预约信息,包括查询、删除取消预约,支持审核预约信息。
- 宠物百科管理:管理员可管理所有宠物百科信息的发布、更新、删除等操作,提供搜索功能,支持查看和管控其评论内容。
- 系统管理:管理员可管理系统首页的轮播图信息,提供搜索功能,支持上传、删除、更新轮播图内容,可添加图片链接信息。
- 通知公告管理:管理员可管理所有通知公告信息,提供搜索功能,实现增改删查操作。
- 资源管理:管理员可管理包括宠物资讯和资讯分类等信息,提供搜索功能,实现增改删查操作,可发布、编辑和删除宠物资讯,并对资讯进行分类,管控宠物资讯评论内容。
- 商城管理:提供包括宠物商城、分类列表、订单列表、订单售后等商城管理子功能,管理员可管理所有的商城信息,包括发布、下架宠物商城商品,对宠物商城进行分类,处理订单,审核订单售后申请。
普通用户主要拥有注册登录、首页、通知公告、宠物资讯、宠物商城、商城管理(我的购物车、我的订单)、医生信息、宠物百科、我的账户、个人中心(个人首页、预约信息、就诊信息、取消预约、收藏、评论管理)等功能,是系统的主要使用者之一,可浏览各类信息,在线下单宠物商品、支付和管理订单,预约和取消就诊,获取宠物百科信息。普通用户角色用例图如下所示。

图3-1 普通用户用例图
医生用户主要包括注册登录、后台首页、医生信息管理、预约信息管理、就诊信息管理、取消预约管理、宠物百科管理、商城管理(宠物商城、分类列表、订单列表、订单售后)等功能,是系统的主要使用者之一,负责管理自己医生信息和商城内容,发布医生信息,上架商品,处理订单,审核预约,记录就诊内容。医生用户角色用例图如下所示。

图3-2 医生用户用例图
管理员则集成了登录、后台首页、系统用户、专业领域管理、医生信息管理、预约信息管理、就诊信息管理、取消预约管理、宠物百科管理、系统管理、通知公告管理、资源管理、商城管理(宠物商城、分类列表、订单列表、订单售后)等功能,具有搜索、查看、添加、编辑、删除数据的权限,保证系统信息的及时更新和维护,确保系统良性运行。管理员角色用例图如下所示。

图3-3 管理员用例图
系统非功能需求主要指的是性能需求,即对一个系统的性能需求进行分析和定义的过程。在进行非功能性需求分析时,因此宠物诊所管理系统的设计与实现主要需要考虑以下几个方面的非功能性需求:
响应时间:响应时间是指系统在接收到请求后,作出响应的时间。根据具体的业务需求和用户体验要求,可以确定系统在不同场景下的响应时间要求。
吞吐量:吞吐量是指系统在一定时间内处理的事务或请求的数量。根据业务需求和用户量的估计,可以确定系统需要支持的最大吞吐量。
并发用户数:并发用户数是指系统在同时使用的用户数量。根据预期的用户量和并发访问需求,可以确定系统需要支持的最大并发用户数。
可扩展性:可扩展性是指系统在面对用户量增加或并发访问需求增加时,能否通过增加硬件资源或调整系统架构来满足需求。根据预期的用户增长和扩展计划,可以确定系统需要具备的可扩展性要求。
故障处理能力:系统对故障的处理能力是指在出现错误或故障时,系统能够快速、准确地识别、定位并处理故障的能力。根据业务的重要性和对故障处理的要求,可以确定系统需要具备的故障处理能力。
安全性:系统在性能需求分析中,也需考虑安全方面的需求,如数据的保密性、完整性和可用性等。根据具体的安全需求和合规要求,可以确定系统需要满足的安全性需求。
通过对这些性能需求进行详细分析和定义,可以为宠物诊所管理系统的设计和开发提供指导,确保系统在满足预期的性能需求的同时,具备良好的性能和可靠性。
登录模块主要满足管理员以及用户的权限登录,用户登录流程如下图所示。

图3-4 登录流程图
未有账号的用户可进入注册界面进行注册操作,用户注册流程如下图所示。

图3-5 注册流程图
系统设计- 系统架构设计
本宠物诊所管理系统的架构设计主要分为可以3层,主要有Web层,业务层,Model层。其中Web层还包括View层和Controller层,Model层包括元数据扩展层和数据访问层。
系统架构图如下图所示。
图4-1 系统架构图
整个系统是由多个功能模块组合而成的,要将所有的功能模块都一一列举出来,然后进行逐个的功能设计,使得每一个模块都有相对应的功能设计,然后进行系统整体的设计。系统总体功能模块图如下图所示。

图4-2 系统功能模块图
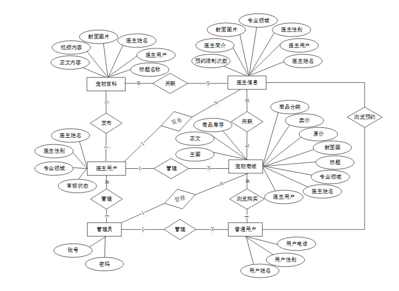
借助系统总体E-R图使其他用户可以快速轻松地了解系统的功能以及他们之间的关系。根据宠物诊所管理系统分析结果,本宠物诊所管理系统总体E-R图如下图所示。
图4-3 系统总体E-R图
所有系统的应用数据相互区分。一旦在相应的系统中实现,它们将与自己相应的网络和服务器通信。所以这个系统可以连接这些数据。当我们选择桥梁截面时,以下将简要介绍如何建立系统。在单击上一个按键的时候,就会自动在对话框中弹出数据源的名字,之后再单击下一个按键时,就在填写相对应的身份验证和登录信息。按照系统功能设计的特点与职能模块的分类,宠物诊所管理系统的总体设计和实施过程一共涉及到了几个资料表格。
以下就介绍了一些根据各类别主要数据库表的设计结构以及基本功能建立数据库表:
|
编号 |
名称 |
数据类型 |
长度 |
小数位 |
允许空值 |
主键 |
默认值 |
说明 |
|
1 |
token_id |
int |
10 |
0 |
N |
Y |
临时访问牌ID |
|
|
2 |
token |
varchar |
64 |
0 |
Y |
N |
临时访问牌 |
|
|
3 |
info |
text |
65535 |
0 |
Y |
N |
||
|
4 |
maxage |
int |
10 |
0 |
N |
N |
2 |
最大寿命:默认2小时 |
|
5 |
create_time |
timestamp |
19 |
0 |
N |
N |
CURRENT_TIMESTAMP |
创建时间: |
|
6 |
update_time |
timestamp |
19 |
0 |
N |
N |
CURRENT_TIMESTAMP |
更新时间: |
|
7 |
user_id |
int |
10 |
0 |
N |
N |
0 |
用户编号: |
表appointment_information (预约信息)
|
编号 |
名称 |
数据类型 |
长度 |
小数位 |
允许空值 |
主键 |
默认值 |
说明 |
|
1 |
appointment_information_id |
int |
10 |
0 |
N |
Y |
预约信息ID |
|
|
2 |
doctor_users |
int |
10 |
0 |
Y |
N |
0 |
医生用户 |
|
3 |
doctors_name |
varchar |
64 |
0 |
Y |
N |
医生姓名 |
|
|
4 |
professional_field |
varchar |
64 |
0 |
Y |
N |
专业领域 |
|
|
5 |
medical_address |
varchar |
64 |
0 |
Y |
N |
就诊地址 |
|
|
6 |
ordinary_users |
int |
10 |
0 |
Y |
N |
0 |
普通用户 |
|
7 |
user_name |
varchar |
64 |
0 |
Y |
N |
用户姓名 |
|
|
8 |
user_phone_number |
varchar |
64 |
0 |
Y |
N |
用户电话 |
|
|
9 |
appointment_date |
date |
10 |
0 |
Y |
N |
预约日期 |
|
|
10 |
appointment_information |
text |
65535 |
0 |
Y |
N |
预约信息 |
|
|
11 |
medical_information_limit_times |
int |
10 |
0 |
N |
N |
0 |
就诊限制次数 |
|
12 |
cancel_reservation_limit_times |
int |
10 |
0 |
N |
N |
0 |
取消限制次数 |
|
13 |
create_time |
datetime |
19 |
0 |
N |
N |
CURRENT_TIMESTAMP |
创建时间 |
|
14 |
update_time |
timestamp |
19 |
0 |
N |
N |
CURRENT_TIMESTAMP |
更新时间 |
|
15 |
source_table |
varchar |
255 |
0 |
Y |
N |
来源表 |
|
|
16 |
source_id |
int |
10 |
0 |
Y |
N |
来源ID |
|
|
17 |
source_user_id |
int |
10 |
0 |
Y |
N |
来源用户 |
|
编号 |
名称 |
数据类型 |
长度 |
小数位 |
允许空值 |
主键 |
默认值 |
说明 |
|
1 |
auth_id |
int |
10 |
0 |
N |
Y |
授权ID: |
|
|
2 |
user_group |
varchar |
64 |
0 |
Y |
N |
用户组: |
|
|
3 |
mod_name |
varchar |
64 |
0 |
Y |
N |
模块名: |
|
|
4 |
table_name |
varchar |
64 |
0 |
Y |
N |
表名: |
|
|
5 |
page_title |
varchar |
255 |
0 |
Y |
N |
页面标题: |
|
|
6 |
path |
varchar |
255 |
0 |
Y |
N |
路由路径: |
|
|
7 |
parent |
varchar |
64 |
0 |
Y |
N |
父级菜单 |
|
|
8 |
parent_sort |
int |
10 |
0 |
N |
N |
0 |
父级菜单排序 |
|
9 |
position |
varchar |
32 |
0 |
Y |
N |
位置: |
|
|
10 |
mode |
varchar |
32 |
0 |
N |
N |
_blank |
跳转方式: |
|
11 |
add |
tinyint |
3 |
0 |
N |
N |
1 |
是否可增加: |
|
12 |
del |
tinyint |
3 |
0 |
N |
N |
1 |
是否可删除: |
|
13 |
set |
tinyint |
3 |
0 |
N |
N |
1 |
是否可修改: |
|
14 |
get |
tinyint |
3 |
0 |
N |
N |
1 |
是否可查看: |
|
15 |
field_add |
text |
65535 |
0 |
Y |
N |
添加字段: |
|
|
16 |
field_set |
text |
65535 |
0 |
Y |
N |
修改字段: |
|
|
17 |
field_get |
text |
65535 |
0 |
Y |
N |
查询字段: |
|
|
18 |
table_nav_name |
varchar |
500 |
0 |
Y |
N |
跨表导航名称: |
|
|
19 |
table_nav |
varchar |
500 |
0 |
Y |
N |
跨表导航: |
|
|
20 |
option |
text |
65535 |
0 |
Y |
N |
配置: |
|
|
21 |
create_time |
timestamp |
19 |
0 |
N |
N |
CURRENT_TIMESTAMP |
创建时间: |
|
22 |
update_time |
timestamp |
19 |
0 |
N |
N |
CURRENT_TIMESTAMP |
更新时间: |
|
编号 |
名称 |
数据类型 |
长度 |
小数位 |
允许空值 |
主键 |
默认值 |
说明 |
|
1 |
cancel_reservation_id |
int |
10 |
0 |
N |
Y |
取消预约ID |
|
|
2 |
doctor_users |
int |
10 |
0 |
Y |
N |
0 |
医生用户 |
|
3 |
doctors_name |
varchar |
64 |
0 |
Y |
N |
医生姓名 |
|
|
4 |
professional_field |
varchar |
64 |
0 |
Y |
N |
专业领域 |
|
|
5 |
ordinary_users |
int |
10 |
0 |
Y |
N |
0 |
普通用户 |
|
6 |
user_name |
varchar |
64 |
0 |
Y |
N |
用户姓名 |
|
|
7 |
user_phone_number |
varchar |
64 |
0 |
Y |
N |
用户电话 |
|
|
8 |
appointment_date |
date |
10 |
0 |
Y |
N |
预约日期 |
|
|
9 |
reason_for_cancellation |
text |
65535 |
0 |
Y |
N |
取消原由 |
|
|
10 |
examine_state |
varchar |
16 |
0 |
N |
N |
未审核 |
审核状态 |
|
11 |
examine_reply |
varchar |
16 |
0 |
Y |
N |
审核回复 |
|
|
12 |
create_time |
datetime |
19 |
0 |
N |
N |
CURRENT_TIMESTAMP |
创建时间 |
|
13 |
update_time |
timestamp |
19 |
0 |
N |
N |
CURRENT_TIMESTAMP |
更新时间 |
|
14 |
source_table |
varchar |
255 |
0 |
Y |
N |
来源表 |
|
|
15 |
source_id |
int |
10 |
0 |
Y |
N |
来源ID |
|
|
16 |
source_user_id |
int |
10 |
0 |
Y |
N |
来源用户 |
|
编号 |
名称 |
数据类型 |
长度 |
小数位 |
允许空值 |
主键 |
默认值 |
说明 |
|
1 |
cart_id |
int |
10 |
0 |
N |
Y |
购物车ID: |
|
|
2 |
title |
varchar |
64 |
0 |
Y |
N |
标题: |
|
|
3 |
img |
varchar |
255 |
0 |
N |
N |
0 |
图片: |
|
4 |
user_id |
int |
10 |
0 |
N |
N |
0 |
用户ID: |
|
5 |
create_time |
timestamp |
19 |
0 |
N |
N |
CURRENT_TIMESTAMP |
创建时间: |
|
6 |
update_time |
timestamp |
19 |
0 |
N |
N |
CURRENT_TIMESTAMP |
更新时间: |
|
7 |
state |
int |
10 |
0 |
N |
N |
0 |
状态:使用中,已失效 |
|
8 |
price |
double |
9 |
2 |
N |
N |
0.00 |
单价: |
|
9 |
price_ago |
double |
9 |
2 |
N |
N |
0.00 |
原价: |
|
10 |
price_count |
double |
11 |
2 |
N |
N |
0.00 |
总价: |
|
11 |
num |
int |
10 |
0 |
N |
N |
1 |
数量: |
|
12 |
goods_id |
mediumint |
8 |
0 |
N |
N |
商品id:[0,8388607] |
|
|
13 |
type |
varchar |
64 |
0 |
N |
N |
未分类 |
商品分类: |
|
14 |
description |
varchar |
255 |
0 |
Y |
N |
描述:[0,255]用于产品规格描述 |
|
编号 |
名称 |
数据类型 |
长度 |
小数位 |
允许空值 |
主键 |
默认值 |
说明 |
|
1 |
code_token_id |
int |
10 |
0 |
N |
Y |
||
|
2 |
token |
varchar |
255 |
0 |
Y |
N |
||
|
3 |
code |
varchar |
255 |
0 |
Y |
N |
验证码 |
|
|
4 |
expire_time |
timestamp |
19 |
0 |
N |
N |
CURRENT_TIMESTAMP |
失效时间 |
|
5 |
create_time |
timestamp |
19 |
0 |
N |
N |
CURRENT_TIMESTAMP |
创建时间 |
|
6 |
update_time |
timestamp |
19 |
0 |
N |
N |
CURRENT_TIMESTAMP |
更新时间: |
|
编号 |
名称 |
数据类型 |
长度 |
小数位 |
允许空值 |
主键 |
默认值 |
说明 |
|
1 |
collect_id |
int |
10 |
0 |
N |
Y |
收藏ID: |
|
|
2 |
user_id |
int |
10 |
0 |
N |
N |
0 |
收藏人ID: |
|
3 |
source_table |
varchar |
255 |
0 |
Y |
N |
来源表: |
|
|
4 |
source_field |
varchar |
255 |
0 |
Y |
N |
来源字段: |
|
|
5 |
source_id |
int |
10 |
0 |
N |
N |
0 |
来源ID: |
|
6 |
title |
varchar |
255 |
0 |
Y |
N |
标题: |
|
|
7 |
img |
varchar |
255 |
0 |
Y |
N |
封面: |
|
|
8 |
create_time |
timestamp |
19 |
0 |
N |
N |
CURRENT_TIMESTAMP |
创建时间: |
|
9 |
update_time |
timestamp |
19 |
0 |
N |
N |
CURRENT_TIMESTAMP |
更新时间: |
|
编号 |
名称 |
数据类型 |
长度 |
小数位 |
允许空值 |
主键 |
默认值 |
说明 |
|
1 |
comment_id |
int |
10 |
0 |
N |
Y |
评论ID: |
|
|
2 |
user_id |
int |
10 |
0 |
N |
N |
0 |
评论人ID: |
|
3 |
reply_to_id |
int |
10 |
0 |
N |
N |
0 |
回复评论ID:空为0 |
|
4 |
content |
longtext |
2147483647 |
0 |
Y |
N |
内容: |
|
|
5 |
nickname |
varchar |
255 |
0 |
Y |
N |
昵称: |
|
|
6 |
avatar |
varchar |
255 |
0 |
Y |
N |
头像地址:[0,255] |
|
|
7 |
create_time |
timestamp |
19 |
0 |
N |
N |
CURRENT_TIMESTAMP |
创建时间: |
|
8 |
update_time |
timestamp |
19 |
0 |
N |
N |
CURRENT_TIMESTAMP |
更新时间: |
|
9 |
source_table |
varchar |
255 |
0 |
Y |
N |
来源表: |
|
|
10 |
source_field |
varchar |
255 |
0 |
Y |
N |
来源字段: |
|
|
11 |
source_id |
int |
10 |
0 |
N |
N |
0 |
来源ID: |
|
编号 |
名称 |
数据类型 |
长度 |
小数位 |
允许空值 |
主键 |
默认值 |
说明 |
|
1 |
doctor_information_id |
int |
10 |
0 |
N |
Y |
医生信息ID |
|
|
2 |
doctors_name |
varchar |
64 |
0 |
Y |
N |
医生姓名 |
|
|
3 |
doctor_users |
int |
10 |
0 |
Y |
N |
0 |
医生用户 |
|
4 |
doctors_gender |
varchar |
64 |
0 |
Y |
N |
医生性别 |
|
|
5 |
professional_field |
varchar |
64 |
0 |
Y |
N |
专业领域 |
|
|
6 |
cover_photo |
varchar |
255 |
0 |
Y |
N |
封面图片 |
|
|
7 |
doctor_introduction |
text |
65535 |
0 |
Y |
N |
医生简介 |
|
|
8 |
hits |
int |
10 |
0 |
N |
N |
0 |
点击数 |
|
9 |
praise_len |
int |
10 |
0 |
N |
N |
0 |
点赞数 |
|
10 |
collect_len |
int |
10 |
0 |
N |
N |
0 |
收藏数 |
|
11 |
comment_len |
int |
10 |
0 |
N |
N |
0 |
评论数 |
|
12 |
appointment_information_limit_times |
int |
10 |
0 |
N |
N |
0 |
预约限制次数 |
|
13 |
create_time |
datetime |
19 |
0 |
N |
N |
CURRENT_TIMESTAMP |
创建时间 |
|
14 |
update_time |
timestamp |
19 |
0 |
N |
N |
CURRENT_TIMESTAMP |
更新时间 |
|
编号 |
名称 |
数据类型 |
长度 |
小数位 |
允许空值 |
主键 |
默认值 |
说明 |
|
1 |
doctor_users_id |
int |
10 |
0 |
N |
Y |
医生用户ID |
|
|
2 |
doctors_name |
varchar |
64 |
0 |
Y |
N |
医生姓名 |
|
|
3 |
doctors_gender |
varchar |
64 |
0 |
Y |
N |
医生性别 |
|
|
4 |
professional_field |
varchar |
64 |
0 |
Y |
N |
专业领域 |
|
|
5 |
examine_state |
varchar |
16 |
0 |
N |
N |
已通过 |
审核状态 |
|
6 |
user_id |
int |
10 |
0 |
N |
N |
0 |
用户ID |
|
7 |
create_time |
datetime |
19 |
0 |
N |
N |
CURRENT_TIMESTAMP |
创建时间 |
|
8 |
update_time |
timestamp |
19 |
0 |
N |
N |
CURRENT_TIMESTAMP |
更新时间 |
|
编号 |
名称 |
数据类型 |
长度 |
小数位 |
允许空值 |
主键 |
默认值 |
说明 |
|
1 |
goods_id |
mediumint |
8 |
0 |
N |
Y |
产品id:[0,8388607] |
|
|
2 |
title |
varchar |
125 |
0 |
Y |
N |
标题:[0,125]用于产品和html的<title>标签中 |
|
|
3 |
img |
text |
65535 |
0 |
Y |
N |
封面图:用于显示于产品列表页 |
|
|
4 |
description |
varchar |
255 |
0 |
Y |
N |
描述:[0,255]用于产品规格描述 |
|
|
5 |
price_ago |
double |
8 |
2 |
N |
N |
0.00 |
原价:[1] |
|
6 |
price |
double |
8 |
2 |
N |
N |
0.00 |
卖价:[1] |
|
7 |
sales |
int |
10 |
0 |
N |
N |
0 |
销量:[0,1000000000] |
|
8 |
inventory |
int |
10 |
0 |
N |
N |
0 |
商品库存 |
|
9 |
type |
varchar |
64 |
0 |
N |
N |
商品分类: |
|
|
10 |
hits |
int |
10 |
0 |
N |
N |
0 |
点击量:[0,1000000000]访问这篇产品的人次 |
|
11 |
content |
longtext |
2147483647 |
0 |
Y |
N |
正文:产品的主体内容 |
|
|
12 |
img_1 |
text |
65535 |
0 |
Y |
N |
主图1: |
|
|
13 |
img_2 |
text |
65535 |
0 |
Y |
N |
主图2: |
|
|
14 |
img_3 |
text |
65535 |
0 |
Y |
N |
主图3: |
|
|
15 |
img_4 |
text |
65535 |
0 |
Y |
N |
主图4: |
|
|
16 |
img_5 |
text |
65535 |
0 |
Y |
N |
主图5: |
|
|
17 |
create_time |
timestamp |
19 |
0 |
N |
N |
CURRENT_TIMESTAMP |
创建时间: |
|
18 |
update_time |
timestamp |
19 |
0 |
N |
N |
CURRENT_TIMESTAMP |
更新时间: |
|
19 |
customize_field |
text |
65535 |
0 |
Y |
N |
自定义字段 |
|
|
20 |
source_table |
varchar |
255 |
0 |
Y |
N |
来源表: |
|
|
21 |
source_field |
varchar |
255 |
0 |
Y |
N |
来源字段: |
|
|
22 |
source_id |
int |
10 |
0 |
N |
N |
0 |
来源ID: |
|
23 |
user_id |
int |
10 |
0 |
Y |
N |
0 |
添加人 |
|
编号 |
名称 |
数据类型 |
长度 |
小数位 |
允许空值 |
主键 |
默认值 |
说明 |
|
1 |
type_id |
int |
10 |
0 |
N |
Y |
商品分类ID: |
|
|
2 |
father_id |
smallint |
5 |
0 |
N |
N |
0 |
上级分类ID:[0,32767] |
|
3 |
name |
varchar |
255 |
0 |
Y |
N |
商品名称: |
|
|
4 |
desc |
varchar |
255 |
0 |
Y |
N |
描述: |
|
|
5 |
icon |
varchar |
255 |
0 |
Y |
N |
图标: |
|
|
6 |
source_table |
varchar |
255 |
0 |
Y |
N |
来源表: |
|
|
7 |
source_field |
varchar |
255 |
0 |
Y |
N |
来源字段: |
|
|
8 |
create_time |
timestamp |
19 |
0 |
N |
N |
CURRENT_TIMESTAMP |
创建时间: |
|
9 |
update_time |
timestamp |
19 |
0 |
N |
N |
CURRENT_TIMESTAMP |
更新时间: |
|
编号 |
名称 |
数据类型 |
长度 |
小数位 |
允许空值 |
主键 |
默认值 |
说明 |
|
1 |
hits_id |
int |
10 |
0 |
N |
Y |
点赞ID: |
|
|
2 |
user_id |
int |
10 |
0 |
N |
N |
0 |
点赞人: |
|
3 |
create_time |
timestamp |
19 |
0 |
N |
N |
CURRENT_TIMESTAMP |
创建时间: |
|
4 |
update_time |
timestamp |
19 |
0 |
N |
N |
CURRENT_TIMESTAMP |
更新时间: |
|
5 |
source_table |
varchar |
255 |
0 |
Y |
N |
来源表: |
|
|
6 |
source_field |
varchar |
255 |
0 |
Y |
N |
来源字段: |
|
|
7 |
source_id |
int |
10 |
0 |
N |
N |
0 |
来源ID: |
|
编号 |
名称 |
数据类型 |
长度 |
小数位 |
允许空值 |
主键 |
默认值 |
说明 |
|
1 |
medical_information_id |
int |
10 |
0 |
N |
Y |
就诊信息ID |
|
|
2 |
doctor_users |
int |
10 |
0 |
Y |
N |
0 |
医生用户 |
|
3 |
doctors_name |
varchar |
64 |
0 |
Y |
N |
医生姓名 |
|
|
4 |
professional_field |
varchar |
64 |
0 |
Y |
N |
专业领域 |
|
|
5 |
medical_address |
varchar |
64 |
0 |
Y |
N |
就诊地址 |
|
|
6 |
ordinary_users |
int |
10 |
0 |
Y |
N |
0 |
普通用户 |
|
7 |
user_name |
varchar |
64 |
0 |
Y |
N |
用户姓名 |
|
|
8 |
user_phone_number |
varchar |
64 |
0 |
Y |
N |
用户电话 |
|
|
9 |
medical_results |
varchar |
64 |
0 |
Y |
N |
就诊结果 |
|
|
10 |
doctors_advice |
text |
65535 |
0 |
Y |
N |
医生建议 |
|
|
11 |
create_time |
datetime |
19 |
0 |
N |
N |
CURRENT_TIMESTAMP |
创建时间 |
|
12 |
update_time |
timestamp |
19 |
0 |
N |
N |
CURRENT_TIMESTAMP |
更新时间 |
|
13 |
source_table |
varchar |
255 |
0 |
Y |
N |
来源表 |
|
|
14 |
source_id |
int |
10 |
0 |
Y |
N |
来源ID |
|
|
15 |
source_user_id |
int |
10 |
0 |
Y |
N |
来源用户 |
|
编号 |
名称 |
数据类型 |
长度 |
小数位 |
允许空值 |
主键 |
默认值 |
说明 |
|
1 |
order_id |
int |
10 |
0 |
N |
Y |
订单ID: |
|
|
2 |
order_number |
varchar |
64 |
0 |
Y |
N |
订单号: |
|
|
3 |
goods_id |
mediumint |
8 |
0 |
N |
N |
商品id:[0,8388607] |
|
|
4 |
title |
varchar |
255 |
0 |
Y |
N |
商品标题: |
|
|
5 |
img |
varchar |
255 |
0 |
Y |
N |
商品图片: |
|
|
6 |
price |
double |
10 |
2 |
N |
N |
0.00 |
价格: |
|
7 |
price_ago |
double |
10 |
2 |
N |
N |
0.00 |
原价: |
|
8 |
num |
int |
10 |
0 |
N |
N |
1 |
数量: |
|
9 |
price_count |
double |
8 |
2 |
N |
N |
0.00 |
总价: |
|
10 |
norms |
varchar |
255 |
0 |
Y |
N |
规格: |
|
|
11 |
type |
varchar |
64 |
0 |
N |
N |
未分类 |
商品分类: |
|
12 |
contact_name |
varchar |
32 |
0 |
Y |
N |
联系人姓名: |
|
|
13 |
contact_email |
varchar |
125 |
0 |
Y |
N |
联系人邮箱: |
|
|
14 |
contact_phone |
varchar |
11 |
0 |
Y |
N |
联系人手机: |
|
|
15 |
contact_address |
varchar |
255 |
0 |
Y |
N |
收件地址: |
|
|
16 |
postal_code |
varchar |
9 |
0 |
Y |
N |
邮政编码: |
|
|
17 |
user_id |
int |
10 |
0 |
N |
N |
0 |
买家ID: |
|
18 |
merchant_id |
mediumint |
8 |
0 |
N |
N |
0 |
商家ID: |
|
19 |
create_time |
timestamp |
19 |
0 |
N |
N |
CURRENT_TIMESTAMP |
创建时间: |
|
20 |
update_time |
timestamp |
19 |
0 |
N |
N |
CURRENT_TIMESTAMP |
更新时间: |
|
21 |
description |
varchar |
255 |
0 |
Y |
N |
描述:[0,255]用于产品规格描述 |
|
|
22 |
state |
varchar |
16 |
0 |
N |
N |
待付款 |
订单状态:待付款,待发货,待签收,已签收,待退款,已退款,已拒绝,已完成 |
|
23 |
remark |
text |
65535 |
0 |
Y |
N |
订单备注 |
|
|
24 |
delivery_state |
varchar |
16 |
0 |
Y |
N |
未配送 |
发货状态:未配送,已配送 |
|
25 |
vip_discount |
double |
11 |
2 |
Y |
N |
0.00 |
折扣 |
|
编号 |
名称 |
数据类型 |
长度 |
小数位 |
允许空值 |
主键 |
默认值 |
说明 |
|
1 |
order_after_sale_id |
int |
10 |
0 |
N |
Y |
订单售后id |
|
|
2 |
order_id |
int |
10 |
0 |
N |
N |
订单ID |
|
|
3 |
order_number |
varchar |
64 |
0 |
Y |
N |
订单号 |
|
|
4 |
goods_id |
mediumint |
8 |
0 |
N |
N |
商品id:[0,8388607] |
|
|
5 |
title |
varchar |
255 |
0 |
Y |
N |
商品标题 |
|
|
6 |
price |
double |
10 |
2 |
N |
N |
0.00 |
价格 |
|
7 |
price_ago |
double |
10 |
2 |
N |
N |
0.00 |
原价 |
|
8 |
num |
int |
10 |
0 |
N |
N |
1 |
数量 |
|
9 |
price_count |
double |
8 |
2 |
N |
N |
0.00 |
总价 |
|
10 |
user_id |
int |
10 |
0 |
N |
N |
0 |
买家ID |
|
11 |
merchant_id |
mediumint |
8 |
0 |
N |
N |
0 |
商家ID |
|
12 |
state |
varchar |
16 |
0 |
N |
N |
待付款 |
订单状态:待付款,待发货,待签收,已签收,待退款,已退款,已拒绝,已完成 |
|
13 |
after_state |
varchar |
16 |
0 |
Y |
N |
未审核 |
售后状态:未审核,未通过,已通过 |
|
14 |
after_state_reply |
varchar |
255 |
0 |
Y |
N |
售后回复 |
|
|
15 |
type |
varchar |
255 |
0 |
Y |
N |
售后类型 |
|
|
16 |
content_desc |
varchar |
255 |
0 |
Y |
N |
售后内容 |
|
|
17 |
imgs |
varchar |
1000 |
0 |
Y |
N |
售后凭证 |
|
|
18 |
create_time |
timestamp |
19 |
0 |
N |
N |
CURRENT_TIMESTAMP |
创建时间 |
|
19 |
update_time |
timestamp |
19 |
0 |
N |
N |
CURRENT_TIMESTAMP |
更新时间 |
|
编号 |
名称 |
数据类型 |
长度 |
小数位 |
允许空值 |
主键 |
默认值 |
说明 |
|
1 |
ordinary_users_id |
int |
10 |
0 |
N |
Y |
普通用户ID |
|
|
2 |
user_name |
varchar |
64 |
0 |
Y |
N |
用户姓名 |
|
|
3 |
user_gender |
varchar |
64 |
0 |
Y |
N |
用户性别 |
|
|
4 |
user_phone_number |
varchar |
64 |
0 |
Y |
N |
用户电话 |
|
|
5 |
examine_state |
varchar |
16 |
0 |
N |
N |
已通过 |
审核状态 |
|
6 |
user_id |
int |
10 |
0 |
N |
N |
0 |
用户ID |
|
7 |
create_time |
datetime |
19 |
0 |
N |
N |
CURRENT_TIMESTAMP |
创建时间 |
|
8 |
update_time |
timestamp |
19 |
0 |
N |
N |
CURRENT_TIMESTAMP |
更新时间 |
|
编号 |
名称 |
数据类型 |
长度 |
小数位 |
允许空值 |
主键 |
默认值 |
说明 |
|
1 |
pet_encyclopedia_id |
int |
10 |
0 |
N |
Y |
宠物百科ID |
|
|
2 |
title_name |
varchar |
64 |
0 |
Y |
N |
标题名称 |
|
|
3 |
doctor_users |
int |
10 |
0 |
Y |
N |
0 |
医生用户 |
|
4 |
doctors_name |
varchar |
64 |
0 |
Y |
N |
医生姓名 |
|
|
5 |
cover_photo |
varchar |
255 |
0 |
Y |
N |
封面图片 |
|
|
6 |
video_content |
varchar |
255 |
0 |
Y |
N |
视频内容 |
|
|
7 |
main_content |
longtext |
2147483647 |
0 |
Y |
N |
正文内容 |
|
|
8 |
praise_len |
int |
10 |
0 |
N |
N |
0 |
点赞数 |
|
9 |
collect_len |
int |
10 |
0 |
N |
N |
0 |
收藏数 |
|
10 |
comment_len |
int |
10 |
0 |
N |
N |
0 |
评论数 |
|
11 |
create_time |
datetime |
19 |
0 |
N |
N |
CURRENT_TIMESTAMP |
创建时间 |
|
12 |
update_time |
timestamp |
19 |
0 |
N |
N |
CURRENT_TIMESTAMP |
更新时间 |
|
编号 |
名称 |
数据类型 |
长度 |
小数位 |
允许空值 |
主键 |
默认值 |
说明 |
|
1 |
pet_mall_id |
int |
10 |
0 |
N |
Y |
宠物商城ID |
|
|
2 |
doctor_users |
int |
10 |
0 |
Y |
N |
0 |
医生用户 |
|
3 |
doctors_name |
varchar |
64 |
0 |
Y |
N |
医生姓名 |
|
|
4 |
professional_field |
varchar |
64 |
0 |
Y |
N |
专业领域 |
|
|
5 |
hits |
int |
10 |
0 |
N |
N |
0 |
点击数 |
|
6 |
collect_len |
int |
10 |
0 |
N |
N |
0 |
收藏数 |
|
7 |
comment_len |
int |
10 |
0 |
N |
N |
0 |
评论数 |
|
8 |
cart_title |
varchar |
125 |
0 |
Y |
N |
标题:[0,125]用于产品html的标签中 |
|
|
9 |
cart_img |
text |
65535 |
0 |
Y |
N |
封面图:用于显示于产品列表页 |
|
|
10 |
cart_description |
varchar |
255 |
0 |
Y |
N |
描述:[0,255]用于产品规格描述 |
|
|
11 |
cart_price_ago |
double |
8 |
2 |
N |
N |
0.00 |
原价:[1] |
|
12 |
cart_price |
double |
8 |
2 |
N |
N |
0.00 |
卖价:[1] |
|
13 |
cart_inventory |
int |
10 |
0 |
N |
N |
0 |
商品库存 |
|
14 |
cart_type |
varchar |
64 |
0 |
N |
N |
未分类 |
商品分类: |
|
15 |
cart_content |
longtext |
2147483647 |
0 |
Y |
N |
正文:产品的主体内容 |
|
|
16 |
cart_img_1 |
text |
65535 |
0 |
Y |
N |
主图1: |
|
|
17 |
cart_img_2 |
text |
65535 |
0 |
Y |
N |
主图2: |
|
|
18 |
cart_img_3 |
text |
65535 |
0 |
Y |
N |
主图3: |
|
|
19 |
cart_img_4 |
text |
65535 |
0 |
Y |
N |
主图4: |
|
|
20 |
cart_img_5 |
text |
65535 |
0 |
Y |
N |
主图5: |
|
|
21 |
create_time |
datetime |
19 |
0 |
N |
N |
CURRENT_TIMESTAMP |
创建时间 |
|
22 |
update_time |
timestamp |
19 |
0 |
N |
N |
CURRENT_TIMESTAMP |
更新时间 |
|
编号 |
名称 |
数据类型 |
长度 |
小数位 |
允许空值 |
主键 |
默认值 |
说明 |
|
1 |
praise_id |
int |
10 |
0 |
N |
Y |
点赞ID: |
|
|
2 |
user_id |
int |
10 |
0 |
N |
N |
0 |
点赞人: |
|
3 |
create_time |
timestamp |
19 |
0 |
N |
N |
CURRENT_TIMESTAMP |
创建时间: |
|
4 |
update_time |
timestamp |
19 |
0 |
N |
N |
CURRENT_TIMESTAMP |
更新时间: |
|
5 |
source_table |
varchar |
255 |
0 |
Y |
N |
来源表: |
|
|
6 |
source_field |
varchar |
255 |
0 |
Y |
N |
来源字段: |
|
|
7 |
source_id |
int |
10 |
0 |
N |
N |
0 |
来源ID: |
|
8 |
status |
bit |
1 |
0 |
N |
N |
1 |
点赞状态:1为点赞,0已取消 |
|
编号 |
名称 |
数据类型 |
长度 |
小数位 |
允许空值 |
主键 |
默认值 |
说明 |
|
1 |
professional_field_id |
int |
10 |
0 |
N |
Y |
专业领域ID |
|
|
2 |
professional_field |
varchar |
64 |
0 |
Y |
N |
专业领域 |
|
|
3 |
create_time |
datetime |
19 |
0 |
N |
N |
CURRENT_TIMESTAMP |
创建时间 |
|
4 |
update_time |
timestamp |
19 |
0 |
N |
N |
CURRENT_TIMESTAMP |
更新时间 |
|
编号 |
名称 |
数据类型 |
长度 |
小数位 |
允许空值 |
主键 |
默认值 |
说明 |
|
1 |
schedule_id |
smallint |
5 |
0 |
N |
Y |
日程ID:[0,32767] |
|
|
2 |
content |
varchar |
255 |
0 |
Y |
N |
日程内容 |
|
|
3 |
scheduled_time |
datetime |
19 |
0 |
Y |
N |
计划时间 |
|
|
4 |
user_id |
int |
10 |
0 |
N |
N |
用户id |
|
|
5 |
create_time |
datetime |
19 |
0 |
Y |
N |
创建时间 |
|
|
6 |
update_time |
datetime |
19 |
0 |
Y |
N |
更新时间 |
|
编号 |
名称 |
数据类型 |
长度 |
小数位 |
允许空值 |
主键 |
默认值 |
说明 |
|
1 |
score_id |
int |
10 |
0 |
N |
Y |
评分ID: |
|
|
2 |
user_id |
int |
10 |
0 |
N |
N |
0 |
评分人: |
|
3 |
nickname |
varchar |
64 |
0 |
Y |
N |
昵称: |
|
|
4 |
score_num |
double |
5 |
2 |
N |
N |
0.00 |
评分: |
|
5 |
create_time |
timestamp |
19 |
0 |
N |
N |
CURRENT_TIMESTAMP |
创建时间: |
|
6 |
update_time |
timestamp |
19 |
0 |
N |
N |
CURRENT_TIMESTAMP |
更新时间: |
|
7 |
source_table |
varchar |
255 |
0 |
Y |
N |
来源表: |
|
|
8 |
source_field |
varchar |
255 |
0 |
Y |
N |
来源字段: |
|
|
9 |
source_id |
int |
10 |
0 |
N |
N |
0 |
来源ID: |
|
编号 |
名称 |
数据类型 |
长度 |
小数位 |
允许空值 |
主键 |
默认值 |
说明 |
|
1 |
slides_id |
int |
10 |
0 |
N |
Y |
轮播图ID: |
|
|
2 |
title |
varchar |
64 |
0 |
Y |
N |
标题: |
|
|
3 |
content |
varchar |
255 |
0 |
Y |
N |
内容: |
|
|
4 |
url |
varchar |
255 |
0 |
Y |
N |
链接: |
|
|
5 |
img |
varchar |
255 |
0 |
Y |
N |
轮播图: |
|
|
6 |
hits |
int |
10 |
0 |
N |
N |
0 |
点击量: |
|
7 |
create_time |
timestamp |
19 |
0 |
N |
N |
CURRENT_TIMESTAMP |
创建时间: |
|
8 |
update_time |
timestamp |
19 |
0 |
N |
N |
CURRENT_TIMESTAMP |
更新时间: |
|
编号 |
名称 |
数据类型 |
长度 |
小数位 |
允许空值 |
主键 |
默认值 |
说明 |
|
1 |
upload_id |
int |
10 |
0 |
N |
Y |
上传ID |
|
|
2 |
name |
varchar |
64 |
0 |
Y |
N |
文件名 |
|
|
3 |
path |
varchar |
255 |
0 |
Y |
N |
访问路径 |
|
|
4 |
file |
varchar |
255 |
0 |
Y |
N |
文件路径 |
|
|
5 |
display |
varchar |
255 |
0 |
Y |
N |
显示顺序 |
|
|
6 |
father_id |
int |
10 |
0 |
Y |
N |
0 |
父级ID |
|
7 |
dir |
varchar |
255 |
0 |
Y |
N |
文件夹 |
|
|
8 |
type |
varchar |
32 |
0 |
Y |
N |
文件类型 |
|
编号 |
名称 |
数据类型 |
长度 |
小数位 |
允许空值 |
主键 |
默认值 |
说明 |
|
1 |
user_id |
int |
10 |
0 |
N |
Y |
用户ID:[0,8388607]用户获取其他与用户相关的数据 |
|
|
2 |
state |
smallint |
5 |
0 |
N |
N |
1 |
账户状态:[0,10](1可用|2异常|3已冻结|4已注销) |
|
3 |
user_group |
varchar |
32 |
0 |
Y |
N |
所在用户组:[0,32767]决定用户身份和权限 |
|
|
4 |
login_time |
timestamp |
19 |
0 |
N |
N |
CURRENT_TIMESTAMP |
上次登录时间: |
|
5 |
phone |
varchar |
11 |
0 |
Y |
N |
手机号码:[0,11]用户的手机号码,用于找回密码时或登录时 |
|
|
6 |
phone_state |
smallint |
5 |
0 |
N |
N |
0 |
手机认证:[0,1](0未认证|1审核中|2已认证) |
|
7 |
username |
varchar |
16 |
0 |
N |
N |
用户名:[0,16]用户登录时所用的账户名称 |
|
|
8 |
nickname |
varchar |
16 |
0 |
Y |
N |
昵称:[0,16] |
|
|
9 |
password |
varchar |
64 |
0 |
N |
N |
密码:[0,32]用户登录所需的密码,由6-16位数字或英文组成 |
|
|
10 |
|
varchar |
64 |
0 |
Y |
N |
邮箱:[0,64]用户的邮箱,用于找回密码时或登录时 |
|
|
11 |
email_state |
smallint |
5 |
0 |
N |
N |
0 |
邮箱认证:[0,1](0未认证|1审核中|2已认证) |
|
12 |
avatar |
varchar |
255 |
0 |
Y |
N |
头像地址:[0,255] |
|
|
13 |
open_id |
varchar |
255 |
0 |
Y |
N |
针对获取用户信息字段 |
|
|
14 |
create_time |
timestamp |
19 |
0 |
N |
N |
CURRENT_TIMESTAMP |
创建时间: |
|
编号 |
名称 |
数据类型 |
长度 |
小数位 |
允许空值 |
主键 |
默认值 |
说明 |
|
1 |
group_id |
mediumint |
8 |
0 |
N |
Y |
用户组ID:[0,8388607] |
|
|
2 |
display |
smallint |
5 |
0 |
N |
N |
100 |
显示顺序:[0,1000] |
|
3 |
name |
varchar |
16 |
0 |
N |
N |
名称:[0,16] |
|
|
4 |
description |
varchar |
255 |
0 |
Y |
N |
描述:[0,255]描述该用户组的特点或权限范围 |
|
|
5 |
source_table |
varchar |
255 |
0 |
Y |
N |
来源表: |
|
|
6 |
source_field |
varchar |
255 |
0 |
Y |
N |
来源字段: |
|
|
7 |
source_id |
int |
10 |
0 |
N |
N |
0 |
来源ID: |
|
8 |
register |
smallint |
5 |
0 |
Y |
N |
0 |
注册位置: |
|
9 |
create_time |
timestamp |
19 |
0 |
N |
N |
CURRENT_TIMESTAMP |
创建时间: |
|
10 |
update_time |
timestamp |
19 |
0 |
N |
N |
CURRENT_TIMESTAMP |
更新时间: |
用户注册后可以通过自己的账户名和密码进行登录的,当用户输入完整的自己的账户名和密码信息并点击“登录”按钮后,系统会对输入的信息进行验证,验证通过后即可完成登录。界面如下图所示。
图5-1 用户注册界面
用户注册的关键代码如下:
/**
* 注册
* @param user
* @return
*/
@PostMapping("register")
public Map<String, Object> signUp(@RequestBody User user) {
// 查询用户
Map<String, String> query = new HashMap<>();
Map<String,Object> map = JSON.parseObject(JSON.toJSONString(user));
query.put("username",user.getUsername());
List list = service.selectBaseList(service.select(query, new HashMap<>()));
if (list.size()>0){
return error(30000, "用户已存在");
}
map.put("password",service.encryption(String.valueOf(map.get("password"))));
service.insert(map);
return success(1);
}
用户在登录界面输入账号+密码,完成验证,点击“登录”按钮,系统在用户数据库表中会对各个用户的账号进行匹配,账号+密码正确的话,就会登录到系统中各个用户的主管理界面,否则提示对应的信息,返回到登录的界面点击重置按钮,清空所填数据。界面如下图所示。
图5-2 用户登录界面
登录的逻辑代码如下所示。
/**
* 登录
* @param data
* @param httpServletRequest
* @return
*/
@PostMapping("login")
public Map<String, Object> login(@RequestBody Map<String, String> data, HttpServletRequest httpServletRequest) {
log.info("[执行登录接口]");
String username = data.get("username");
String email = data.get("email");
String phone = data.get("phone");
String password = data.get("password");
List resultList = null;
Map<String, String> map = new HashMap<>();
if(username != null && "".equals(username) == false){
map.put("username", username);
resultList = service.select(map, new HashMap<>()).getResultList();
}
else if(email != null && "".equals(email) == false){
map.put("email", email);
resultList = service.select(map, new HashMap<>()).getResultList();
}
else if(phone != null && "".equals(phone) == false){
map.put("phone", phone);
resultList = service.select(map, new HashMap<>()).getResultList();
}else{
return error(30000, "账号或密码不能为空");
}
if (resultList == null || password == null) {
return error(30000, "账号或密码不能为空");
}
//判断是否有这个用户
if (resultList.size()<=0){
return error(30000,"用户不存在");
}
User byUsername = (User) resultList.get(0);
Map<String, String> groupMap = new HashMap<>();
groupMap.put("name",byUsername.getUserGroup());
List groupList = userGroupService.select(groupMap, new HashMap<>()).getResultList();
if (groupList.size()<1){
return error(30000,"用户组不存在");
}
UserGroup userGroup = (UserGroup) groupList.get(0);
//查询用户审核状态
if (!StringUtils.isEmpty(userGroup.getSourceTable())){
String sql = "select examine_state from "+ userGroup.getSourceTable() +" WHERE user_id = " + byUsername.getUserId();
String res = String.valueOf(service.runCountSql(sql).getSingleResult());
if (res==null){
return error(30000,"用户不存在");
}
if (!res.equals("已通过")){
return error(30000,"该用户审核未通过");
}
}
//查询用户状态
if (byUsername.getState()!=1){
return error(30000,"用户非可用状态,不能登录");
}
String md5password = service.encryption(password);
if (byUsername.getPassword().equals(md5password)) {
// 存储Token到数据库
AccessToken accessToken = new AccessToken();
accessToken.setToken(UUID.randomUUID().toString().replaceAll("-", ""));
accessToken.setUser_id(byUsername.getUserId());
tokenService.save(accessToken);
// 返回用户信息
JSONObject user = JSONObject.parseObject(JSONObject.toJSONString(byUsername));
user.put("token", accessToken.getToken());
JSONObject ret = new JSONObject();
ret.put("obj",user);
return success(ret);
} else {
return error(30000, "账号或密码不正确");
}
}
系统前台首页以上中下的布局进行展示,正上方是提供系统搜索功能和系统功能导航栏,中间是轮播图,下面是展示平台的最新信息、热门推荐等内容。界面如下图所示。
图5-3 前台首页界面
宠物商城主要展示宠物商城的商品信息,提供搜索功能,普通用户可浏览宠物商城详情内容,可收藏宠物商城信息,发表评论,支持热门推荐、今日推荐等((优先推荐购买过的商品内容),实现立即购买、加入购物车操作。界面如下图所示。
图5-4 宠物商城详情页界面
立即购买界面如下图所示。
图5-5 立即购买界面
立即购买信息关键代码如下:
@RequestMapping("/get_obj")
public Map<String, Object> obj(HttpServletRequest request) {
List resultList = service.selectBaseList(service.select(service.readQuery(request), service.readConfig(request)));
if (resultList.size() > 0) {
JSONObject jsonObject = new JSONObject();
jsonObject.put("obj",resultList.get(0));
return success(jsonObject);
} else {
return success(null);
}
}
@PostMapping("/add")
@Transactional
public Map<String, Object> add(HttpServletRequest request) throws IOException {
service.insert(service.readBody(request.getReader()));
return success(1);
}
public Map<String, Object> addMap(Map<String,Object> map){
service.insert(map);
return success(1);
}
商城管理主要提供包括我的购物车、我的订单等商城管理子功能,实现增改删查等基础管理操作,包括管理和购买购物车商品;确认订单信息,支付订单,发起售后。
例如,商城管理我的订单界面如下图所示。
图5-6 商城管理我的订单界面
医生信息模块主要提供医生信息展示功能,普通用户可以搜素和浏览医生信息,进行点赞,收藏和评论,实现预约功能。界面如下图所示。
图5-7 医生信息详情页界面
个人中心主要为普通用户提供包括个人首页、预约信息、就诊信息、取消预约、收藏、评论管理等子功能管理模块,普通用户可根据需求实现相关操作;包括可查看自己的基本信息等;可查阅提交的预约信息,确认预约审核情况,提交取消申请;可搜索和浏览自己的就诊信息;可管理收藏的感兴趣的信息;可跟踪和管控已发表的评论内容等。界面如下图所示。
图5-8 个人中心界面
后台首页界面主要显示系统后台信息概览及系统数据统计信息(如商品销售金额、商品销售数量等统计图表)。界面如下图所示。
图5-9 后台首页界面
管理员可管理所有用户信息,包括对普通用户、医生用户和管理员等用户信息增改删查,支持审核、封禁、权限设置等操作。界面如下图所示。
图5-10 系统用户界面
医生信息管理模块主要为管理员和医生用户提供管理医生信息功能。管理员可管理所有医生信息的发布、更新、删除等操作,提供搜索功能,支持查看和管控医生信息的评论内容。医生用户可增改删查自己的医生信息,查看其评论内容。界面如下图所示。
图5-11 医生信息管理界面
发布医生信息关键代码如下:
@PostMapping("/add")
@Transactional
public Map<String, Object> add(HttpServletRequest request) throws IOException {
service.insert(service.readBody(request.getReader()));
return success(1);
}
public Map<String, Object> addMap(Map<String,Object> map){
service.insert(map);
return success(1);
}
预约信息管理模块主要为管理员和医生用户提供管理和审核预约信息功能。管理员可管理所有预约信息,包括查询、删除预约信息,提供审核、就诊及取消等操作。医生用户可搜索和浏览提交给自己的预约信息,负责审核预约信息,记录就诊信息。界面如下图所示。
图5-12 预约信息管理界面
审核预约信息关键代码如下:
@PostMapping("/set")
@Transactional
public Map<String, Object> set(HttpServletRequest request) throws IOException {
service.update(service.readQuery(request), service.readConfig(request), service.readBody(request.getReader()));
return success(1);
}
宠物百科管理模块主要为管理员和医生用户提供管理宠物百科信息功能。管理员可管理所有宠物百科信息的发布、更新、删除等操作,提供搜索功能,支持查看和管控其评论内容。医生用户可增改删查自己的宠物百科信息。界面如下图所示。
图5-13 宠物百科管理界面
管理宠物百科信息关键代码如下:
@PostMapping("/add")
@Transactional
public Map<String, Object> add(HttpServletRequest request) throws IOException {
service.insert(service.readBody(request.getReader()));
return success(1);
}
public Map<String, Object> addMap(Map<String,Object> map){
service.insert(map);
return success(1);
}
@PostMapping("/set")
@Transactional
public Map<String, Object> set(HttpServletRequest request) throws IOException {
service.update(service.readQuery(request), service.readConfig(request), service.readBody(request.getReader()));
return success(1);
}
管理员可管理系统首页的轮播图信息,提供搜索功能,支持上传、删除、更新轮播图内容,可添加图片链接信息。界面如下图所示。
图5-14 系统管理界面
上传轮播图关键代码如下:
@PostMapping("/upload")
public Map<String, Object> upload(@RequestParam("file") MultipartFile file) {
log.info("进入方法");
if (file.isEmpty()) {
return error(30000, "没有选择文件");
}
try {
//判断有没路径,没有则创建
String filePath = System.getProperty("user.dir") + "/src/main/resources/static/";
File targetDir = new File(filePath);
if (!targetDir.exists() && !targetDir.isDirectory()) {
if (targetDir.mkdirs()) {
log.info("创建目录成功");
} else {
log.error("创建目录失败");
}
}
String fileName = file.getOriginalFilename();
File dest = new File(filePath + fileName);
log.info("文件路径:{}", dest.getPath());
log.info("文件名:{}", dest.getName());
file.transferTo(dest);
JSONObject jsonObject = new JSONObject();
jsonObject.put("url", "/api/upload/" + fileName);
return success(jsonObject);
} catch (IOException e) {
log.info("上传失败:{}", e.getMessage());
}
return error(30000, "上传失败");
}
商城管理模块主要为管理员和医生用户提供提供包括宠物商城、分类列表、订单列表、订单配送、订单售后等商城管理子功能。管理员可管理所有商城信息,医生用户只可管理自己的商城信息,包括发布、下架宠物商城商品,对宠物商城进行分类,处理订单,审核订单售后申请。界面如下图所示。
图5-15 商城管理界面
商城管理信息关键代码如下:
@RequestMapping("/get_obj")
public Map<String, Object> obj(HttpServletRequest request) {
List resultList = service.selectBaseList(service.select(service.readQuery(request), service.readConfig(request)));
if (resultList.size() > 0) {
JSONObject jsonObject = new JSONObject();
jsonObject.put("obj",resultList.get(0));
return success(jsonObject);
} else {
return success(null);
}
}
@PostMapping("/add")
@Transactional
public Map<String, Object> add(HttpServletRequest request) throws IOException {
service.insert(service.readBody(request.getReader()));
return success(1);
}
public Map<String, Object> addMap(Map<String,Object> map){
service.insert(map);
return success(1);
}
@PostMapping("/set")
@Transactional
public Map<String, Object> set(HttpServletRequest request) throws IOException {
service.update(service.readQuery(request), service.readConfig(request), service.readBody(request.getReader()));
return success(1);
}
测试是为了验证系统在功能、性能、安全性和用户体验等方面的表现。通过测试,可以发现并修复潜在的问题和缺陷,确保系统的正常运行和稳定性。功能验证确保各项功能按设计要求运行;性能评估评估系统的响应时间和并发处理能力;安全检测确保系统的身份认证和数据传输安全;用户体验评估提升界面友好性和操作流程;兼容性测试确保系统在不同设备和浏览器上的兼容性。通过全面的测试,系统将更可靠地支持用户需求,并提供优质的用户体验。
对以下功能进行测试,包括用户注册、用户登录、宠物商城搜索、宠物商城查看、宠物商城添加、立即购买、加入购物车、医生信息添加、预约信息添加和预约信息审核等,具体测试用例如下表所示。
表6-1 用户注册测试用例表
|
用例编号 |
用例名称 |
测试步骤 |
测试结果 |
|
6-1 |
用户注册 |
1. 输入有效注册信息,包括用户名、密码和联系方式。 |
注册成功,系统保存用户信息。 |
|
2. 点击注册按钮进行提交。 |
跳转至登录页面。 |
||
|
3. 检查是否成功注册并跳转至登录页面。 |
用户成功注册,可以登录使用。 |
表6-2 用户登录测试用例表
|
用例编号 |
用例名称 |
测试步骤 |
测试结果 |
|
6-2 |
用户登录 |
1. 输入正确用户名和密码。 |
登录成功,系统验证通过。 |
|
2. 点击登录按钮进行验证。 |
跳转至用户首页。 |
||
|
3. 检查是否成功登录并跳转至用户首页。 |
用户成功登录,进入用户首页。 |
表6-3 宠物商城搜索测试用例表
|
用例编号 |
用例名称 |
测试步骤 |
测试结果 |
|
6-3 |
宠物商城搜索 |
1. 在搜索框输入关键词,如宠物商城名称。 |
显示相关宠物商城列表。 |
|
2. 点击搜索按钮进行搜索。 |
匹配关键词的宠物商城显示在搜索结果中。 |
||
|
3. 检查是否显示相关宠物商城列表。 |
用户看到与搜索关键词匹配的宠物商城。 |
表6-4 宠物商城查看测试用例表
|
用例编号 |
用例名称 |
测试步骤 |
测试结果 |
|
6-4 |
宠物商城搜索 |
1. 点击宠物商城。 |
显示所有宠物商城列表。 |
|
2. 进入详情页浏览。 |
展示宠物商城详情页。 |
||
|
3. 检查是否显示宠物商城是否正常展示。 |
宠物商城展示正常。 |
表6-5 宠物商城添加测试用例表
|
用例编号 |
用例名称 |
测试步骤 |
测试结果 |
|
6-5 |
宠物商城添加 |
1. 进入后台宠物商城管理界面,点击添加按钮。 |
显示宠物商城添加页面。 |
|
2. 正确填写并提交相关信息。 |
信息填写完整准确。 |
||
|
3. 检查是否提交成功,并检查宠物商城是否成功添加至平台。 |
宠物商城成功添加至平台。 |
表6-6 加入购物车测试用例表
|
用例编号 |
用例名称 |
测试步骤 |
测试结果 |
|
6-6 |
加入购物车 |
1. 进入前台宠物商城详情页,点击加入购物车按钮。 |
显示加入购物车页面。 |
|
2. 用户正确填写并提交相关信息。 |
信息填写完整准确。 |
||
|
3. 检查是否提交成功,并检查商品是否成功添加至购物车中。 |
商品成功添加至购物车中,可在商城管理我的购物车中查看。 |
表6-7 立即购买订单添加测试用例表
|
用例编号 |
用例名称 |
测试步骤 |
测试结果 |
|
6-7 |
立即购买订单添加 |
1. 进入前台宠物商城详情页,点击立即购买按钮。 |
显示立即购买订单添加页面。 |
|
2. 用户正确填写并提交相关信息。 |
信息填写完整准确。 |
||
|
3. 检查是否提交成功,并检查立即购买订单是否成功添加至平台。 |
立即购买订单成功添加至平台,可在商城管理我的订单中查看。 |
表6-8 医生信息添加测试用例表
|
用例编号 |
用例名称 |
测试步骤 |
测试结果 |
|
6-8 |
医生信息添加 |
1. 进入后台医生信息管理界面,点击添加按钮。 |
显示医生信息添加页面。 |
|
2. 正确填写并提交相关信息。 |
信息填写完整准确。 |
||
|
3. 检查是否提交成功,并检查医生信息是否成功添加至平台。 |
医生信息成功添加至平台。 |
表6-9 预约信息添加测试用例表
|
用例编号 |
用例名称 |
测试步骤 |
测试结果 |
|
6-9 |
预约信息添加 |
1. 进入前台医生信息详情页,点击预约按钮。 |
显示预约信息添加页面。 |
|
2. 正确填写并提交相关信息。 |
信息填写完整准确。 |
||
|
3. 检查是否提交成功,并检查预约信息是否成功添加至平台。 |
预约信息成功添加至平台,可在个人中心预约信息中查看。 |
表6-10 预约信息审核测试用例表
|
用例编号 |
用例名称 |
测试步骤 |
测试结果 |
|
6-10 |
预约信息审核 |
1. 点击后台预约信息管理的审核按钮。 |
进入预约信息审核页面。 |
|
2. 相关负责人员(管理员或医生用户)进行审核。 |
信息填写完整准确。 |
||
|
3. 确认提交并检查预约信息是否成功审核至平台。 |
预约信息成功审核至平台,可在预约信息详情页面中查看。 |
经过对用户注册、用户登录、宠物商城搜索、宠物商城查看、宠物商城添加、立即购买、加入购物车、医生信息添加、预约信息添加和预约信息审核等功能的测试,系统表现稳定,用户注册流程顺畅,登录验证准确,宠物商城搜索、查看、添加功能有效,实现立即购买、加入购物车流程顺利,医生信息成功发布,预约信息添加和审核成功。各项功能符合预期,用户可以顺利注册登录,选择所需宠物商城进行浏览,可以成功将商品加入购物车,实现在线购买创建订单,浏览医生信息,提交预约信息至平台,同时相关人员可以对提交的预约信息信息进行审核。系统运行良好,用户体验良好,功能完善。
结 论
本研究围绕宠物诊所管理系统的设计与实现进行了深入探讨,旨在满足现代对便捷、高效宠物服务的需求。通过对用户需求的全面分析,明确了普通用户、医生用户和管理员的功能需求,实现了包括系统用户、专业领域管理、医生信息管理、预约信息管理、就诊信息管理、取消预约管理、宠物百科管理、系统管理、通知公告管理、资源管理、商城管理(宠物商城、分类列表、订单列表、订单售后)等核心功能,确保系统能够提供良好的用户体验和高效的管理工具。
本宠物诊所管理系统不仅提升了用户的宠物用户购物和宠物就诊便利性,还为宠物医生及诊所提供了更广阔的市场和更高效的运营管理工具和方式。系统的设计充分考虑了用户的多样化需求,采用了模块化架构,能够确保系统的可扩展性和灵活性。此外,安全性和性能的优化也为用户提供了更为安心的使用环境。
随着技术的不断进步和市场需求的变化,宠物诊所管理系统将面临更多的机遇与挑战。在后续的研究与开发中,可以引入智能技术,实现用户个性化推荐和智能客服的能力,以增强用户体验。同时,加强对用户行为和市场趋势的分析,利用大数据技术为商家提供更精准的市场洞察和决策支持。此外,随着支付技术和移动技术的发展,支持更多的支付方式,开发移动端应用将是提升用户满意度的重要因素。通过不断的创新与改进,宠物诊所管理系统可以在未来的发展中占据更为重要的市场地位,为用户和商家创造更大的价值。
参考文献
[1]Shao W ,Liu K.Design and Implementation of Online Ordering System Based on SpringBoot[J].Journal of Big Data and Computing,2024,2(3):
[2]Liu Y .Design and Implementation of a Student Attendance Management System based on Springboot and Vue Technology[J].Frontiers in Computing and Intelligent Systems,2024,8(1):91-97.
[3]姚紫畅,王一妃,王雪婷,等.宠物产业一站式外卖服务平台可行性研究分析[J].现代畜牧科技,2024,(04):118-120.DOI:10.19369/j.cnki.2095-9737.2024.04.034.
[4]王培培.基于SpringBoot的网上商城管理系统设计与实现[J].现代计算机,2024,30(07):117-120.
[5]艾钰承,朱海风,刘舟.基于SpringBoot的“喵站”宠物服务平台的设计与实现[J].科技资讯,2023,21(22):22-25.DOI:10.16661/j.cnki.1672-3791.2305-5042-0756.
[6]庞嵩昊,李盈,赵艺,等.基于Vue和SpringBoot前后端分离的宠物服务系统的设计与实现[J].电脑知识与技术,2023,19(21):42-45.DOI:10.14004/j.cnki.ckt.2023.1068.
[7]田斌.基于SSM框架的宠物医院系统设计[J].无线互联科技,2023,20(14):69-71.
[8]费天乐,刘君.宠物领养一站式服务平台可行性及运行模式研究[J].国际公关,2023,(12):170-172.DOI:10.16645/j.cnki.cn11-5281/c.2023.12.003.
[9]郑妍,张未名,张润园,等.基于云开发和微信小程序的爱宠家系统[J].电脑编程技巧与维护,2023,(06):79-81.DOI:10.16184/j.cnki.comprg.2023.06.050.
[10]王慧.一个宠物医院管理系统的设计与实现[J].电脑知识与技术,2023,19(10):67-70.DOI:10.14004/j.cnki.ckt.2023.0505.
[11]王志亮,纪松波.基于SpringBoot的Web前端与数据库的接口设计[J].工业控制计算机,2023,36(03):51-53.
[12]颜惠.基于Web的宠物店信息管理系统设计[J].软件,2023,44(02):147-149.
[13]陈小燕,朱映辉,余晓春.基于SpringBoot+Vue的好农物商城的设计与实现[J].电脑知识与技术,2022,18(22):37-39.DOI:10.14004/j.cnki.ckt.2022.1535.
[14]庄帅.宠物管理系统的设计及实现[J].福建电脑,2022,38(05):68-72.DOI:10.16707/j.cnki.fjpc.2022.05.017.
[15]付亚男.基于协同过滤的宠物用品在线购物系统的设计与实现[D].北京交通大学,2022.DOI:10.26944/d.cnki.gbfju.2022.002454.
[16]陈彦,周丰婕.大数据在宠物医疗中的应用与探索[J].当代畜禽养殖业,2022,(02):43-45.DOI:10.14070/j.cnki.15-1150.2022.02.007.
[17]张洁,何红斌,刘钰鑫.互联网背景下宠物管理新思路——以“宠物线上服务管家”微信小程序创新训练项目为例[J].甘肃畜牧兽医,2022,52(04):52-56.DOI:10.15979/j.cnki.cn62-1064/s.2022.04.004.
[18]田松涛,段元梅.基于SpringBoot的线上商城平台设计[J].无线互联科技,2022,19(01):56-57.
[19]金馨.基于SSM的宠物店线上运营系统的设计与实现[D].首都经济贸易大学,2021.DOI:10.27338/d.cnki.gsjmu.2021.000769.
[20]胡明生,网上宠物销售商城系统.河南省,郑州师范学院,2021-05-01.
在完成这篇论文之际,衷心感谢所有在此过程中给予我支持与帮助的人。
首先,我要特别感谢我的导师,XXX教授。您不仅在学术上给予我指导,也在研究方法和思维方式上影响了我。在您严谨治学的精神和耐心细致的指导下,我不断成长,受益良多。
其次,感谢我的同学和朋友们,与你们的讨论与交流不仅拓宽了我的视野,还为我提供了许多宝贵的意见和建议。与大家的相处让我的研究过程充满乐趣,充满温暖。
最后,我要感谢我的家人。感谢你们在我追求学术道路上的无私支持与理解。你们的鼓励和关爱始终是我前行的动力,让我在面临挑战时能够坚持下去。
再次感谢所有陪伴我走过这段旅程的人,是你们的支持造就了今天的我。
【关注博主 →免费赠送完整源码+数据库】
【关注博主 →免费赠送完整源码+数据库】
【关注博主 →免费赠送完整源码+数据库】
更多推荐



所有评论(0)