基于51单片机的轮胎胎压监测系统搭建之旅
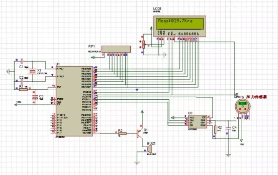
基于51单片机轮胎胎压监测系统-压力传感器(仿真+程序+报告)Proteus仿真版本:proteus7.8程序编译器:keil 4编程语言:C语言基于单片机的轮胎压力检测报警系统设计,51单片机控制,MPX4115压力传感器胎压检测,1602液晶显示电路,胎压过高蜂鸣器异常报警。仿真图(提供源文件):最近捣鼓了一个基于51单片机的轮胎胎压监测系统,感觉还挺有意思,来和大家分享分享。咱们这个系统用的
基于51单片机轮胎胎压监测系统-压力传感器(仿真+程序+报告) Proteus仿真版本:proteus7.8 程序编译器:keil 4 编程语言:C语言 基于单片机的轮胎压力检测报警系统设计,51单片机控制,MPX4115压力传感器胎压检测,1602液晶显示电路,胎压过高蜂鸣器异常报警。 仿真图(提供源文件):

最近捣鼓了一个基于51单片机的轮胎胎压监测系统,感觉还挺有意思,来和大家分享分享。咱们这个系统用的Proteus 7.8做仿真,程序编译器是keil 4,编程语言当然是经典的C语言啦。
核心部件 - MPX4115压力传感器
这个MPX4115压力传感器可是胎压检测的关键。它能将轮胎内的压力转化为电信号,让单片机可以识别。
1602液晶显示电路
1602液晶显示电路负责把检测到的胎压数据直观地展示出来。这样我们一眼就能看到轮胎的实时胎压情况。
蜂鸣器报警
当检测到胎压过高时,蜂鸣器就会发出声响,提醒我们轮胎可能存在危险。
仿真与程序实现
Proteus仿真
Proteus 7.8的仿真界面还是挺友好的。把51单片机、MPX4115压力传感器、1602液晶显示电路和蜂鸣器按照原理图连接好,就能开始模拟实际运行情况了。
C语言程序代码示例
#include <reg51.h>
#include <intrins.h>
#include <LCD1602.h> // 包含1602液晶显示驱动头文件
sbit Buzzer = P2^0; // 定义蜂鸣器引脚
unsigned int adc_value; // 用于存储ADC转换后的值
float pressure; // 用于存储换算后的压力值
void delay(unsigned int time) {
// 简单的延时函数
unsigned int i, j;
for(i = 0; i < time; i++)
for(j = 0; j < 1275; j++);
}
void adc_init() {
// ADC初始化代码,这里假设是简单的模拟通道配置
// 实际需根据ADC芯片手册配置
// 例如设置通道选择、转换模式等
}
unsigned int get_adc_value() {
// 获取ADC转换后的值
// 这里是模拟代码,实际需根据ADC芯片通信方式编写
// 可能涉及SPI、I2C或并行通信等
return adc_value;
}
void main() {
LCD_Init(); // 初始化1602液晶
adc_init(); // 初始化ADC
while(1) {
adc_value = get_adc_value();
// 将ADC值换算为实际压力值,这里是简单示意,需根据传感器特性校准
pressure = (float)adc_value * 0.1;
// 在1602液晶上显示压力值
LCD_SetCursor(0, 0);
LCD_Print("Pressure: ");
char buffer[10];
sprintf(buffer, "%.2f psi", pressure);
LCD_Print(buffer);
if(pressure > 35) { // 假设35psi为过高压力阈值
Buzzer = 1; // 蜂鸣器报警
} else {
Buzzer = 0;
}
delay(1000); // 延时1秒,避免数据刷新过快
}
}
代码分析
- 头文件包含:
#include引入51单片机的寄存器定义,#include提供一些特殊功能寄存器访问函数,#include是1602液晶显示的驱动头文件。 - 变量定义:
sbit Buzzer = P2^0;定义蜂鸣器连接在P2.0引脚。unsigned int adc_value;用来存放ADC转换后的值,float pressure;存储换算后的压力值。 - 延时函数:
delay函数通过两层循环实现简单的延时,控制程序执行节奏。 - ADC相关函数:
adcinit函数初始化ADC,虽然这里只是示意,实际要根据ADC芯片手册来配置,比如通道选择、转换模式等。getadc_value函数获取ADC转换后的值,同样实际编写要依据ADC芯片通信方式,可能是SPI、I2C或者并行通信等。 - 主函数:先初始化1602液晶和ADC,然后进入无限循环。在循环里获取ADC值并换算成压力值,显示在1602液晶上。当压力值超过设定阈值(这里假设是35psi),蜂鸣器报警。最后通过
delay(1000);延时1秒,防止数据刷新过快。
总的来说,这个基于51单片机的轮胎胎压监测系统从硬件到软件,都有不少有趣的地方,既能学到传感器应用,又能熟悉单片机编程,希望对大家有所启发。如果有啥问题,欢迎一起交流探讨。

基于51单片机轮胎胎压监测系统-压力传感器(仿真+程序+报告) Proteus仿真版本:proteus7.8 程序编译器:keil 4 编程语言:C语言 基于单片机的轮胎压力检测报警系统设计,51单片机控制,MPX4115压力传感器胎压检测,1602液晶显示电路,胎压过高蜂鸣器异常报警。 仿真图(提供源文件):


更多推荐



所有评论(0)