从原理图到 PCB:ESP32s3 多功能开发板完整设计分享
本文分享一套基于 ESP32 的多功能开发板设计方案,从原理图搭建、电源与接口选型、PCB 布局思路,到最终引脚定义与器件匹配,完整记录从方案到出图的全过程。内容包含多电源管理、自动下载电路、传感器接口、舵机 / 步进电机 / 直流电机 / 继电器驱动、WS2812B 灯带与 OLED 显示等模块,并提供明确的 IO 与功能分区规划,可直接用于物联网原型开发与教学实践。
·
本文分享一套基于 ESP32 的多功能开发板设计方案,从原理图搭建、电源与接口选型、PCB 布局思路,到最终引脚定义与器件匹配,完整记录从方案到出图的全过程。内容包含多电源管理、自动下载电路、传感器接口、舵机 / 步进电机 / 直流电机 / 继电器驱动、WS2812B 灯带与 OLED 显示等模块,并提供明确的 IO 与功能分区规划,可直接用于物联网原型开发与教学实践。
1. 设计需求与整体架构
在嵌入式与物联网项目开发中,开发板通常需要同时支持:传感器采集、电机控制、灯光输出、按键交互与多电源稳定供电。本项目围绕 “高兼容性与易扩展” 目标展开,整体架构包含:
- 主控:ESP32 (Wi‑Fi / 蓝牙 + 多 GPIO)
- 电源:宽压输入→多轨稳压(12V/5V/3.3V)
- 外设:温湿度 / 姿态 / 光敏传感器、OLED 显示、灯带、蜂鸣器
- 驱动:舵机、步进电机、直流电机、继电器
- 交互:按键、指示灯、串口通信
- 扩展:IO 排针与功能端子,方便二次开发
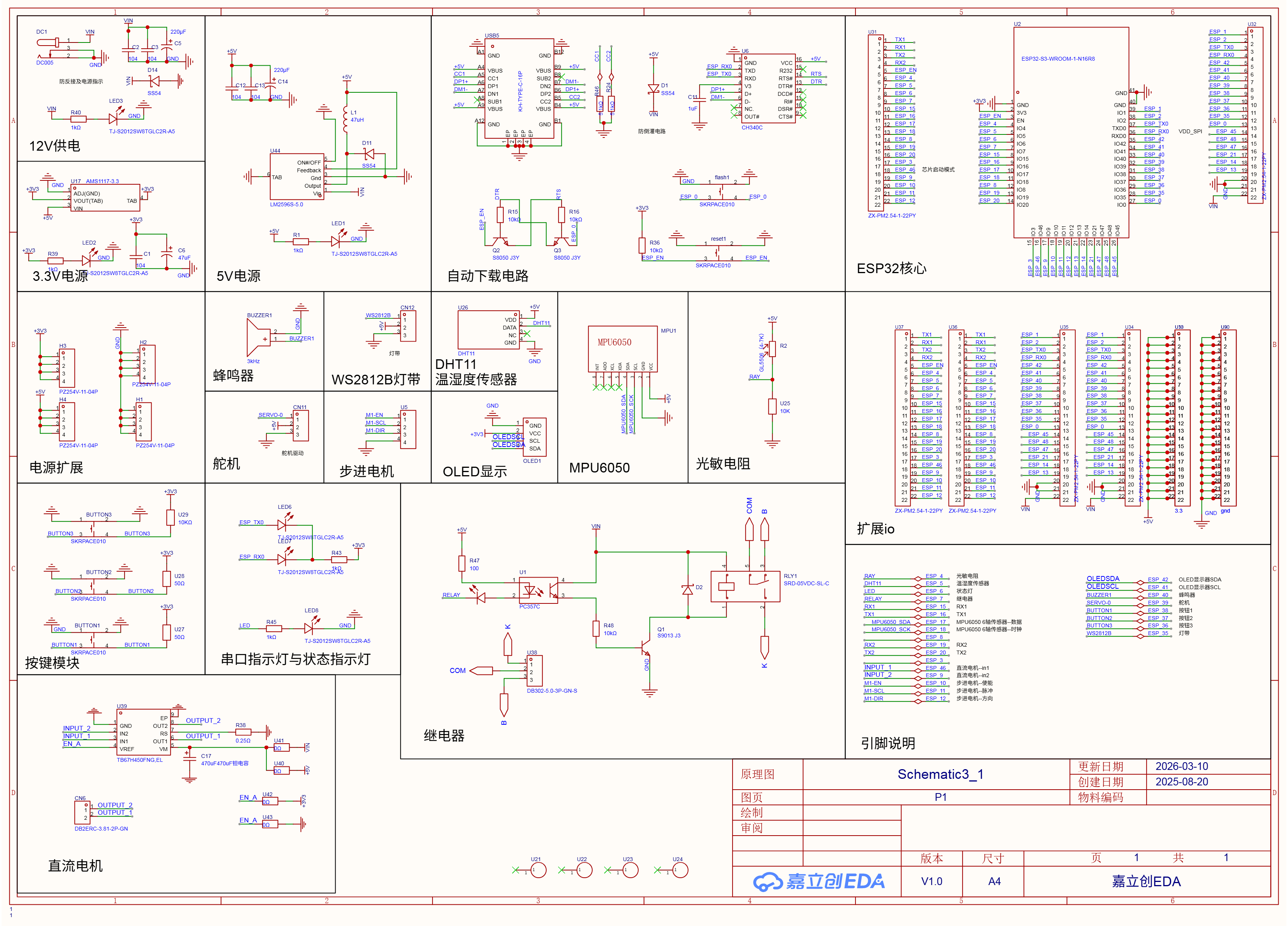
2. 原理图模块设计(核心要点)
使用 EDA 工具完成原理图分层设计,主要模块如下:
2.1 电源模块(12V/5V/3.3V)
- 12V 供电输入,经转换电路输出 5V,再进一步转 3.3V
- 关键关注:电源路径线宽、负载裕量、去耦电容、稳压效率与纹波控制
- 为主控、传感器、电机驱动与外设提供分级供电,保证系统长期稳定
2.2 ESP32 核心与自动下载电路
- ESP32-WROOM 系列模块最小系统:电源、复位、晶振、Flash 接口等
- 搭配 USB 转串口芯片,实现一键下载 / 串口调试,简化开发与烧录流程
- 预留 BOOT/RESET 按键,便于进入下载模式与硬复位
2.3 传感器与采集接口
- 温湿度传感器:I2C / 单总线接口(根据器件匹配)
- 姿态传感器(六轴):I2C 接口,引 SCL/SDA 并配置上拉
- 光敏电阻:分压采样,接入 ADC 通道
- 所有模拟 / 数字信号预留串联电阻 / 滤波电容,提升抗干扰与调试便利性
2.4 执行器驱动模块
- 舵机:PWM 驱动,预留电源与信号接口
- 步进电机:方向 / 使能 / 步进时钟信号接口,兼容通用驱动方案
- 直流电机:电机端子 + 电源端子,支持正反转 / 使能控制
- 继电器:光耦隔离驱动,支持感性负载开关控制
- WS2812B 灯带:单总线时序驱动,预留数据端与电源
- 蜂鸣器:有源 / 无源蜂鸣器接口,PWM 或简单 IO 控制
2.5 显示与交互
- OLED 显示:I2C 接口(SCL/SDA)
- 按键:上拉 / 下拉配置,带滤波(可选)
- 状态指示灯:电源灯 / 运行灯 / 故障灯,配合 GPIO 实现视觉反馈
- 串口指示灯:TX/RX 指示,方便调试
2.6 IO 扩展与引脚定义
- 将常用 GPIO 统一引出为排针,按功能分区命名(电源 / IO/ADC/UART/I2C/PWM)
- 端子区预留电机 + 继电器 + 灯带 + 传感器接口,接线更清晰
- 原理图与 PCB 丝印一一对应,降低上手成本
3. PCB 布局与布线原则
原理图验证后进入 PCB 阶段,以 “稳定、好焊、好接线” 为目标:
3.1 布局原则
- 先布局电源器件、接口端子与散热件,再布局主控与小信号器件
- 传感器与小信号区远离大电流驱动与继电器开关区,减少干扰
- 继电器 / 电机驱动区预留散热与走线空间,方便后续散热与维护
3.2 布线原则
- 电源轨:输入 / 5V/3.3V 主干走线适当加宽带电流能力,分区后再细引
- 地平面:尽量完整地平面,提升抗干扰与电源稳定性
- 敏感信号线(I2C、ADC、串口)短而直,关键路径加磁珠 / 滤波可选
- 步进 / 电机 / 继电器驱动信号与功率线分开布线,避免串扰与温升
4. 器件选型与匹配建议
- 稳压芯片 / 电源方案:按峰值电流选型,留足裕量
- 接口连接器:端子台 / 排针 / 排母根据安装方式与插拔频率选择
- 驱动器件:继电器线圈驱动与续流二极管匹配、三极管 / MOS 管规格匹配负载电流与电压
- 传感器:优先选择 I2C 接口(统一总线)降低占用,ADC 量程与分压电阻匹配
5. 可复用成果与后续扩展
本设计提供一套完整的:
- 原理图分层结构(便于修改与移植)
- 引脚分配表(功能分区清晰)
- 电源与接口规范(可直接套用到同类项目)后续可扩展:更丰富的传感器库、电机驱动库、OTA 升级、多设备联动等。



以上是这套 ESP32 多功能开发板的设计归档与思路复盘。后续会根据需要分篇更新:各模块电路图解析、关键器件参数与选型表、PCB 布线技巧、驱动例程与调试注意事项。如果你也在做 ESP32 硬件开发或教学项目,欢迎交流与评论提需求。
更多推荐



所有评论(0)