0598-双通道4种波形发生器(调幅+调频)-系统设计(51+1602+DA0832+KEY16)
摘要:本设计基于51单片机,采用两片DAC0832实现双通道波形发生器,可输出正弦波、方波、三角波和锯齿波。系统通过1602液晶显示双通道的频率和幅值,采用矩阵键盘设置波形参数(1-10Hz可调)。电路设计使用Altium Designer完成,仿真采用Proteus软件。主程序实现了波形生成和参数调节功能,通过P0-P3端口与外围电路连接,支持独立配置双通道波形参数。系统具有结构简单、功能完善的
功能描述
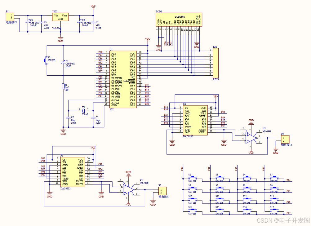
1、采用51单片机作为主控芯片;
2、采用两片DAC0832,支持输出正弦/方波/三角波/锯齿波;
3、双通道输出波形可以独立配置;
4、采用1602液晶显示双通道频率、幅值;
5、矩阵键盘设置波形振幅、频率(调节范围1-10Hz)。
电路设计
采用Altium Designer作为电路设计工具。Altium Designer通过把原理图设计、PCB绘制编辑、拓扑逻辑自动布线、信号完整性分析和设计输出等技术的完美融合,为设计者提供了全新的设计解决方案,使设计者可以轻松进行设计,熟练使用这一软件必将使电路设计的质量和效率大大提高。

单片机管脚说明:
P0端口(P0.0-P0.7):P0口为一个8位漏极开路双向I/O口,每个引脚可吸收8TTL门电流。当P1口的管脚第一次写1时,被定义为高阻输入。P0能够用于外部程序数据存储器,它可以被定义为数据/地址的第八位。在FIASH编程时,P0 口作为原码输入口,当FIASH进行校验时,P0输出原码,此时P0外部必须被拉高。
P1端口(P1.0-P1.7):P1口是一个内部提供上拉电阻的8位双向I/O口,P1口缓冲器能接收输出4TTL门电流。P1口管脚写入1后,被内部上拉为高电平,可用作输入,P1口被外部下拉为低电平时,将输出电流,这是由于内部上拉的缘故。在FLASH编程和校验时,P1口作为第八位地址接收。
P2端口(P2.0-P2.7):P2口为一个内部上拉电阻的8位双向I/O口,P2口缓冲器可接收,输出4个TTL门电流,当P2口被写“1”时,其管脚被内部上拉电阻拉高,且作为输入。并因此作为输入时,P2口的管脚被外部拉低,将输出电流。这是由于内部上拉的缘故。P2口,用于外部程序存储器或16位地址外部数据存储器进行存取时,P2口输出地址的高八位。在给出地址“1”时,它利用内部上拉优势,当对外部八位地址数据存储器进行读写时,P2口输出其特殊功能寄存器的内容。P2口在FLASH编程和校验时接收高八位地址信号和控制信号。
P3端口(P3.0-P3.7):P3口管脚是一个带有内部上拉电阻的8位的双向I/O端口,可接收输出4个TTL门电流。当P3口写入“1”后,它们被内部上拉为高电平,并用作输入。作为输入端时,由于外部下拉为低电平,P3口将输出电流(ILL)。P3口同时为闪烁编程和编程校验接收一些控制信号。
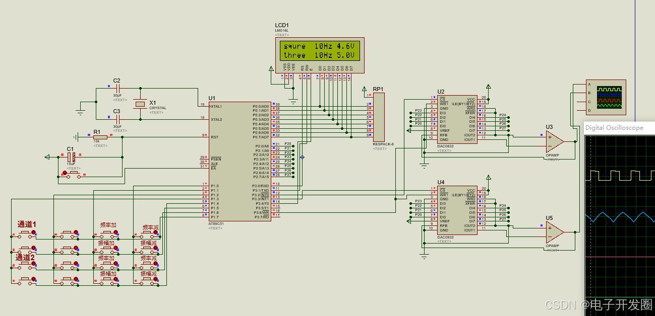
仿真设计
采用Proteus作为仿真设计工具。Proteus是一款著名的EDA工具(仿真软件),从原理图布图、代码调试到单片机与外围电路协同仿真,一键切换到PCB设计,真正实现了从概念到产品的完整设计。

主程序设计
void main()//主函数
{
unsigned char i1=0,i2=0,k=0;
uchar keynum=0;
uint tt1=0,tt2=0,set1=0,set2=0;//频率控制
init_1602();
disp();
while(1)
{
keynum=key_scan();//按键扫描
//通道1
if(tt1<set1)
tt1++;
else
{
tt1=0;
i1++;
CS1=0;//片选
if(mode1==0)//正弦波
{
P2=amp1*sinc[i1]/50;read=0;_nop_();read=1;
}
if(mode1==1)//方波
{
if(i1<125)
{
P2=amp1*0xff/50;read=0;_nop_();read=1;
}
else
{
P2=0;read=0;_nop_();read=1;
}
}
if(mode1==2)//三角波
{
if(i1<128)
{
P2=2*amp1*i1/50;read=0;_nop_();read=1;
}
else
{
P2=2*amp1*(255-i1)/50;read=0;_nop_();read=1;
}
}
if(mode1==3)//锯齿波
{
P2=amp1*i1/50;read=0;_nop_();read=1;
}
CS1=1;
}
源文件获取

👇👇👇 点击、扫码、发送关键字“仪器”获取
更多推荐



所有评论(0)