LP8773+LP35116P/PT--12V5A/60W隔离电源方案分析(隔离反激+副边同步整流典型电路、BOM表)
LP8773(原边 QR 反激控制器)+ LP35116P(副边同步整流驱动)是为≤60W 隔离 AC-DC打造的高性价比组合,完美匹配 12V5A 等低压大电流场景,具备高效率、低待机、低 EMI、易过认证的核心优势,是消费电子适配器、内置电源的优选方案。EMI 整改:原边增加共模电感,副边输出增加 π 型滤波,配合 LP8773 抖频,提升 EMI 性能。EMI 优化:LP8773 数字抖频技
LP8773(原边 QR 反激控制器)+ LP35116P(副边同步整流驱动)是为≤60W 隔离 AC-DC打造的高性价比组合,完美匹配 12V5A 等低压大电流场景,具备高效率、低待机、低 EMI、易过认证的核心优势,是消费电子适配器、内置电源的优选方案。
LP8773+LP35116P (12V5A)方案实物图:

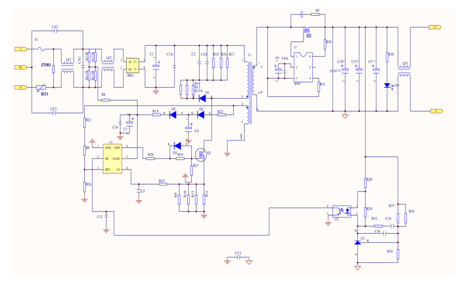
LP8773+LP35116P (12V5A)典型应用电路:

组合定位与核心价值
| 项目 | 规格与优势 |
|---|---|
| 功率范围 | 典型 60W(如 12V5A),适配 24–60W 适配器 / 内置电源 |
| 拓扑结构 | 隔离反激 + 副边同步整流(SR),兼容 QR/CCM/DFM/Burst 模式 |
| 核心价值 | 同步整流替代肖特基,降低导通损耗;原边数字抖频优化 EMI;无辅绕组供电简化设计 |
| 封装搭配 | LP8773(SOT23-6)+ LP35116P(SOT23-5),小封装适配高密度 PCB |
LP8773+LP35116P (12V5A)关键芯片特性(互补适配)
1. LP8773(原边控制器)
多模式控制:满载 QR/CCM、轻载 DFM、空载 Burst,待机功耗 < 100mW
数字抗抖动 + 抖频:无音频噪声,EMI 更优,易过认证
保护齐全:VDD 欠压 / 过压、OVP、逐周期 OCP、过载 / 短路、软启动
2. LP35116P(副边 SR 驱动)
200V 高耐压,支持 DCM/BCM/QR/CCM 全工况,无需辅绕组供电
专利开通判定 + 周期追踪:避免激磁振荡误触发,CCM 下关断延迟小
可编程死区时间:通过单个电阻调节,适配不同 MOS 与变压器,防止 CCM 直通
保护:VCC 欠压 / 过压钳位、启动前驱动防误导通。
典型应用:12V5A/60W 隔离电源
1. 关键参数
输入:85–265VAC 宽电压
输出:12V@5A(60W),纹波≤120mV
效率:满载≥93%(230VAC),待机 < 75mW
工作模式:QR(轻载)→ CCM(满载),自动切换。
LP8773+LP35116P (12V5A)核心连接逻辑(快速设计参考)
| 信号路径 | 连接方式 | 关键说明 |
|---|---|---|
| 原边控制 | LP8773 GATE→MOS 栅极;CS→电流采样电阻;DEM→变压器辅助绕组;FB→光耦发射极 | 光耦反馈稳压,DEM 检测退磁与 OVP |
| 副边 SR 驱动 | LP35116P D→副边 MOS 漏极;DRV→MOS 栅极;DT→外接电阻(死区调节);VCC→输出端(并联电容) | 无辅绕组,VCC 由输出直接供电;DT 电阻决定 CCM 关断死区 |
| 反馈与隔离 | 输出电压分压→TL431→光耦→LP8773 FB | 经典线性稳压反馈,适配隔离场景 |
LP8773+LP35116P (12V5A)方案BON表:



方案优势与注意事项
1. 核心优势
效率提升:同步整流相比肖特基,可降低损耗 3–5%,满载效率≥93%
设计简化:LP35116P 无需辅绕组,减少变压器绕组与外围元件,降低成本
EMI 优化:LP8773 数字抖频技术,配合合理 PCB 布局,易过 CE/FCC 认证
可靠性高:全工况保护覆盖,避免过压、过流、过热导致的器件损坏
2. 设计注意事项
死区时间调试:CCM 模式下需通过 DT 电阻优化死区,防止直通;轻载时确保无误导通
PCB 布局:原副边隔离带清晰;SR 驱动与 MOS 靠近,缩短栅极走线,减少寄生电感
变压器设计:兼顾漏感与励磁电感,漏感过大会增加尖峰,需配 RC 吸收电路
EMI 整改:原边增加共模电感,副边输出增加 π 型滤波,配合 LP8773 抖频,提升 EMI 性能。
替代与兼容参考:
同平台替代:LP35116P 可替换为 LP35116PT(更快关断速度,适配更高频率)
更多推荐



所有评论(0)