KT404C MP3 语音芯片上电爆破声po声产生原因及解决办法
文章摘要:针对KT1404C芯片板子上电时出现爆破声的问题,分析发现是功放芯片HA2018长期开启和DAC输出脚充放电导致。解决方案建议:1)将功放2脚和4脚的电容改为104,加快开关速度并降低爆破声;2)利用芯片12脚BUSY信号控制功放开关。该问题在音频产品中较为常见,核心思路是通过硬件调整避免用户听到上电冲击声,如增加DAC控制开关或耳放芯片。需权衡低音效果与爆破声抑制的取舍。
·
一、问题简介
用户使用KT1404C的sop16封装的mp3语音芯片设计的板子,发现板子每次上电,都会有 po 声,爆破声,这个该如何处理。不出现这个爆破声或者popo声
- 问题详细说明
客户的原理图如下:

可以看到产生爆破声的原因是:
1、功放芯片U503=HA2018音频功放芯片是长期打开的,其中HAA2018芯片【U503】的第一脚是功放的使能脚,拉低=开启功放,拉高3.3V-5V是关闭功放
2、然后KT404C的芯片上电的时候,dac输出脚充放电,不可避免的产生一个冲击声。而我们常规的应用12脚=BUSY就是用来干这个事情的,播放输出低,空闲输出高
3、这样刚好起到开关功放的作用,目的也是为了处理好开机的爆破声
再结合上面的原理图,优化建议如下:
- 建议功放2脚的电容C505改为104 ,这个的作用是加快功放开启和关闭的时间,减小是加快
- 建议功放4脚的电容C506改为104,电容改小,就降低了dac的po声大小
==》这两点的坏处,就是影响了音频的低音效果而已,权衡去取舍吧
三、最后的总结以及扩展
其实在硬件设置中,对于音频类的产品,这种问题非常的常见,其他语音芯片的使用,也可以按照这种思路去解决问题
- 只要是音频芯片在上电和断电的时候,dac输出就很容易产生冲击波,因为dac模块需要充电和放电,如果加了功放,这个声音就会被放大
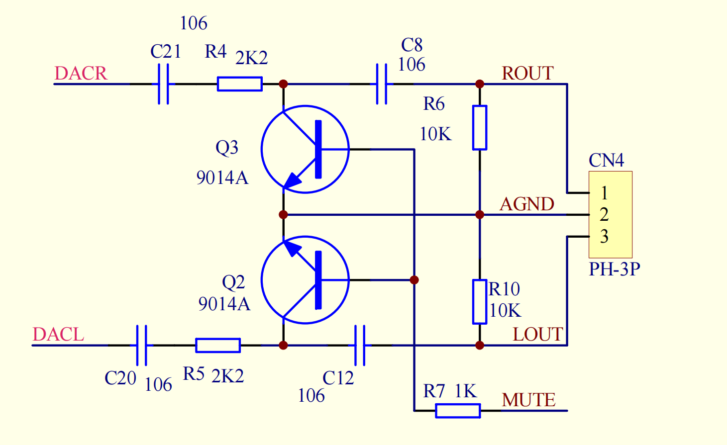
- 很多播放器直接戒3.5的耳机,使用没有开机的爆破声,原因有两种
第一种,内置了三极管dac控制开关电路,如下图:

第二种,增加了耳放芯片,也就是小功率放大器芯片
核心的逻辑就是不让用户听到这个爆破声而已了。

更多推荐



所有评论(0)