【PHP猫咖私人影院系统】(免费领源码+演示录像)|可做计算机毕设Java、Python、PHP、小程序APP、C#、爬虫大数据、单片机、文案
课题主要分为二大模块:即管理员模块和用户模块,主要功能包括:个人信息修改、用户信息、包厢信息、零食信息、猫咪信息、电影资讯等;
摘 要
快速发展的社会中,人们的生活水平都在提高,生活节奏也在逐渐加快。为了节省时间和提高工作效率,越来越多的人选择利用互联网进行线上打理各种事务,然后线上管理系统也就相继涌现。与此同时,人们开始接受方便的生活方式。他们不仅希望页面简单大方,还希望操作方便,可以快速锁定他们需要的线上管理方式。基于这种情况,我们需要这样一个界面简单大方、功能齐全的系统来解决用户问题,满足用户需求。
课题主要分为二大模块:即管理员模块和用户模块,主要功能包括:个人信息修改、用户信息、包厢信息、零食信息、猫咪信息、电影资讯等;
关键词:猫咖私人影院系统;
Abstract
In a rapidly developing society, people's living standards are improving and the pace of life is gradually accelerating. In order to save time and improve work efficiency, more and more people choose to use the Internet to manage various affairs online, and online management systems have emerged one after another. At the same time, people began to accept convenient lifestyles. They not only hope that the page is simple and elegant, but also that it is easy to operate and can quickly lock in the online management methods they need. Based on this situation, we need a system with a simple and elegant interface and complete functions to solve user problems and meet their needs.
The project is mainly divided into two modules: the administrator module and the user module. The main functions include: personal information modification, user information, box information, snack information, cat information, movie information, etc;
Keywords: Cat Cafe Private Cinema System;
目录
1绪论
对于当今社会的人们来说,互联网技术是必不可少的,随着经济和技术的不断发展,计算机已经深入到各个领域。猫咖私人影院系统将人们的时间需求与计算机技术结合起来,架起一座桥梁,使猫咖私人影院管理更加方便快捷。猫咖私人影院系统主要为人们提供系统化、个性化、专业化的服务,以提高人们的愉悦感[1]。
1.1 研究背景
网络发展的越来越迅速,它深刻的影响着每一个人生活的各个方面。每一种新型事务的兴起都是为了使人们的生活更加方便。猫咖私人影院系统是一种低成本、更加高效的电子商务方式,它已慢慢的成为一种全新的管理模式。人们不再满足于在互联网上浏览、发布信息和人与人之间的聊天,而是希望互联网能为人们的生活带来更多便利。伴随着网络的崛起,猫咖私人影院管理开始变得越来越普遍[2]。
1.1.1国内研究现状
在现实生活中,根据传统做法,有些人选择通过电话或短信进行交流。这种方法比较单一,在有些方面效率不高,需要大量人力和财力,已经接近淘汰。另一种方法是使用系统,但有些系统对计算机和用户的要求很高,使用起来非常复杂,无法快速锁定他们满意的信息。用户也将束手无策。目前,市场上很少有类似的系统能够真正满足用户的需求,帮助用户完成各项事务[3]。
1.1.2国外研究现状
在当今社会,由于国外经济的高度发达,对于服务于人们生活的猫咖私人影院系统,国外花费了大量的人力、物力和财力来开发这类系统。所以,国外的这种系统较为发达。另一个重要原因是,国外更开放,更容易接受新事物,对他们享受的服务更挑剔,因此,猫咖私人影院系统一开始可以被更多的人接受,更多的人提出更多的要求,使猫咖私人影院系统更加完善。经过多年的发展,该系统具有很高的艺术性,非常规范和完整[4]。
1.2研究的目的和意义
1.2.1研究目的
互联网发展的越来越快了,在当下社会节点,人们也开始越来越依赖互联网。通过互联网信息和数据,极大地满足用户要求[5]。猫咖私人影院系统使用了B/S模式,并且不需要安装第三方插件,他们甚至能直接在电脑上随机随地实现猫咖私人影院管理,还能实现更加准确的提供包厢信息。现社会无论各行各业都应尽量摒弃传递错误信息,尤其是口头传输信息。而网络却并不会像电话那样一次只能传输一次,效率低下还间连不断,如果用网络来处理信息也就会更加的容易。我们甚至可以通过网络技术节省时间和人力成本。于是传统的管理方式得到了更好的改进。从而提高了整体的工作效率[6]。
1.2.2 研究意义
线上管理猫咖私人影院系统提供了良好的发展空间,随着人们生活质量的提高,人们对计算机技术的要求越来越严格。人们希望拥有更好的线上管理体验。而且,猫咖私人影院系统有着传统线下管理比不了的便捷高效简单等优势。猫咖私人影院系统就是为广大用户提供这样一个方便的系统,以满足人们的需求。
1.3 论文的内容和结构
本文一共把内容主要分为六个大部分,采用传统面向对象的方法进行划分并描述和分析每个部分的需求:
第一章是前言部分,该部分主要是拓展了方案的背景,对此系统的意义做了思考,对价值做了评估[7]。
第二章是概述系统的相关技术,详细的介绍了系统所使用的相关语言和开发结构。
第三章是对系统的需求进行分析,对可行性需求,功能需求和流程等做相关分析。
第四章主要对程序的功能做分析,并描述了数据库等相关内容的设计。
第五章主要是将猫咖私人影院系统划分成管理员模块界面、前台用户模块界面,以及各部分相关功能页面。
2系统相关技术概述
2.1 PHP开发语言
PHP是一种面向对象的编程语言。类是PHP程序的基本组件。类包含属性和方法,可以在类中创建无数的对象。类的主要成员是字段和方法。字段指的是数据变量,方法指的是字段上的一组操作,包括为其他变量赋值和调用方法。PHP代码是在类主体中编写的,类主体中的每个数据项都可以看作是一个对象。PHP不支持类的多重继承,但它可以支持接口的多重继承,并支持类和接口的实现。由于PHP通常用于网络环境,因此PHP提供了一种针对恶意代码攻击的安全机制。同时,PHP具有强大的类型机制、自动垃圾收集、异常处理等特性,是PHP语言健壮性的重要保证。
1. PHP语言具有以下特性:
(1) PHP结合了C、php、Perl和自己的新语法,形成了自己独特的语法。
(2) PHP可以更快地执行动态网页,当然这只是与CGI或Perl相比,PHP可以在HTML文档中嵌入程序,并且可以执行,此外,PHP可以实现CGI的所有功能,因此PHP具有非常强大的功能。
(3)大多数流行的数据库和操作系统PHP语言都能支持。
(4) PHP语言最重要的特点是C和c++可以扩展
2. PHP语言具有以下优点:
(1)开放源代码:几乎所有的PHP源代码都是可用的。
(2)免费:PHP是开放源代码,是免费的
(3)快速性:对于初学者来说,PHP不仅编辑简单,可以嵌入到HTML语言中,而且程序开发和操作速度非常快,非常容易掌握。
(4)跨平台性强:PHP是一种可以在服务器上运行的脚本语言,因此可以在UNIX、Android、Mac OS、WINDOWS等操作平台上运行。
(5)效率高:PHP消耗的系统资源相对较少,因此效率高。
(6)图像处理:PHP不仅可以使用GD2处理图像,还可以完成图像的创建。
(7)面向对象:PHP4、PHP5对于PHP在面向对象方面有很多改进,PHP语言开发大型商业程序也可以胜任。
2.2 MySQL数据库技术简介
网站的发展必须与数据库相配套,数据库有一定的组织结构,可以存储和管理的数据信息,在过去的数据库的功能只是数据保存和管理操作,但时代的变化和发展,现在数据库已经演变成一种数据处理、数据库从一开始简单的存储的数据表信息现在可以存储成千上万的大型数据库中的数据,或者经历了很多改革。
本管理系统开发使用的数据库是MYSQL数据库,数据库运行速度快,安全性能也很高,而且使用平台没有任何限制,所以应该广泛的输送到系统的开发中去。MySQL是一个开源和多线程关系管理数据库系统,MySQL数据库是开源的,跨平台的阻力,尽管不是强大,导致很多人都知道的基本应用程序数据库在数据库中,每个表是对应的,每个都有自己的连接,数据库具有重要意义,你不能运行一个程序没有数据库的链接,你可以看到数据库和程序是多么重要,他们是如何紧密相连的。
2.3 B/S结构
B/S体系结构是浏览器和服务器建筑模型制作。伴随着移动互联网的发展趋势,用户操作面板根据WWW浏览器完成,一部分猫咖私人影院管理在浏览器中完成,但关键猫咖私人影院管理在服务器上完成,产生所说的三层构造。B/S体系结构是web盛行后的互联网体系结构实体模型,web浏览器是客户端最重要的系统软件。该模式根据融合客户端和集中化服务器系统功能的核心一部分,简单化了操作系统的开发设计、维护保养和应用。只需客户端上安裝了浏览器,服务器上便会安裝MySQL和别的数据库查询。浏览器就可以依托web服务器与数据库进行查找和交互。这大大简化了客户端电脑的负荷,降低了服务器维护和提升的成本费用和劳动量,减少了用户的成本费用。
2.4 VSCode 服务器
VSCode 全称Visual Studio Code,是微软出的一款轻量级代码编辑器,免费、开源而且功能强大。它支持几乎所有主流的程序语言的语法高亮、智能代码补全、自定义热键、括号匹配、代码片段、代码对比 Diff、GIT等特性,支持插件扩展,并针对网页开发和云端应用开发做了优化。软件跨平台支持Win、Mac 以及 Linux。对于它来说,写MarkDown简直是小菜一碟。
3系统需求分析
3.1需求分析概述
猫咖私人影院系统主要是为了提高管理员的工作效率,满足管理员对更方便、更快、更好地存储所有信息和数据检索功能的要求。通过对多个类似网站的合理分析,确定了猫咖私人影院系统的各个模块。考虑到用户的可操作性,经过深入调查研究,遵循系统优化和开发的原则[8]。
为了实现当前网络的分析功能和便利性,猫咖私人影院系统使管理员和用户能够在平台上直接查看他们需要的数据信息,不仅可以节省管理时间,还可以改变传统的管理模式。如果用户想要交换信息,他们需要满足双方交换信息的需要。由于时间有限,很难亲自会面和沟通,因此很难满足用户的需求。因此,迫切需要开发一个猫咖私人影院系统,以满足用户的需求,提高用户的使用率。猫咖私人影院系统必须更快、更有效地向用户或潜在用户提供信息。为猫咖私人影院系统建立更好的沟通平台,提高用户信息交流系统的服务效率。该系统可以满足大多数用户提出的问题,用户可以根据自己的需要获得相应的服务,为猫咖私人影院系统提供了一条快捷的途径[9]。
3.2可行性分析
猫咖私人影院系统研发出来可以为广大用户解决包厢预订、购买零食、取消预订的问题,大大降低时间成本,不需要将无谓的时间浪费在道路上,并且猫咖私人影院管理可以更大化的将信息展露在人们的眼前供其选择。它是一款多用户使用的系统,比较符合业务逻辑,是通过互联网解决复杂和单调问题的典型案例[10]。
3.2.1技术可行性
技术可行性是分析系统都需要用到哪些技术知识,语法是否规范标准,代码量多大,是否具有可移植性,在 MVC 在这种设计模式下能够真正的实现数据层和表示层的分离,以及前端页面是否可以做到美观实用,是否吸引眼球。网站是否足够稳定,后端管理页面是否足够方便管理,数据库的构建是否可以符合系统要求,是否需要搭建集群等等[11]。
3.2.2经济可行性
通过结合以上对系统的技术和可行性分析来判断对系统经济状况的预算是否大于系统开发资金的比例。因此,通过分析系统的业务模式和开发者模式,不会浪费大量资金,系统的使用价值大于资本价值。
3.2.3运营可行性
可操作性是指将系统开发所涉及到的所有功能全都实现,代码收尾工作完成后对用户消费水平,系统的业务能力是否与用户消费水平所对等,是否可以满足大部分消费者的需求,页面是否美观,能否让用户满意,代码显示是否为轻量级,操作和功能是否简单便捷,是否同时适用。系统能否同时应用于windows、linux等操作系统,这取决于系统的可移植性。php编程语言的适应性非常强,基本上能够较好的适应目前市场环境中所流行的各个平台。也就是说php的可移植性很强,那么系统的价值越高,可行性也就越强[12]。
3.2.4法律可行性
该猫咖私人影院系统是面向大众开源化和不收取任何费用的。它的主要目的是帮助用户进行包厢预订、购买零食、取消预订等。完全符合法律可行性要求,系统内部权限划分不会导致内部用户泄露系统机密。对于用户信息,系统有保护措施,用户密码在数据库中加密,并有严格的自我控制和商品价格解释[13]。
3.3系统功能需求分析
在功能方面,不需要管理员在指定场所进行猫咖私人影院管理,要保证可以在很大程度上满足用户解决繁琐问题,满足用户需求。
3.3.1系统功能概述
前台页面:若进入本网站,需要注册自己的账号和密码,输入正确的账号和密码,用户才可以成功登录到猫咖私人影院系统主页面,进入猫咖私人影院管理页面后,用户可以在搜索栏中查询自己所需的包厢信息、零食信息、猫咪信息、电影资讯等,在个人中心用户可以修改自己的个人详细信息。
后台管理员页面:主要是管理员登录本网站。管理员输入管理员账号密码后,校验无误后方可进入后台管理主界面,对用户使用的权限管理等管理以及对网站信息进行管理。
3.3.2用户管理模块
此模块允许用户登录。用户可以在这里对其信息注册登录。用户管理模块如表3-1所示。
表3-1 用户管理模块表
|
用例条目 |
描述 |
|
用例名称 主要参与者 描述 前置条件 后置条件 触发条件 基本流程 替代流程 结束 待解决问题 |
后台登录 管理员和用户 登录后台管理页面才能进行各种功能的操作; 实现用户注册的相关功能 账号、密码登录后才能进行管理员的管理功能 实现登录功能 (1)登陆用户输入身份信息和密码 (2)系统后台验证登陆用户的身份和密码 (3)返回验证登陆结果 (4)若登录成功,模块管理 (1)用户输入登录名称及密码错误显示登录失败 (2)登录成功并跳转到系统界面 (3)登录失败并跳转到登录界面 登录成功 |
3.4系统其他需求分析
3.4.1性能要求
在开发了一个功能较为良好系统之后,首要考虑的就是它的性能要求,比如当用户使用它进行点击或提交功能时,它会产生多久的延迟,系统响应速度快不快,如果短时间同时有较多用户访问网站是否会产生系统崩溃,是否采用高并发接口,另外,存储功能进行中的代码量是否满足算法和数据结构,以及是否占用较大内存等:
(1)系统应具备快速的反映时间,对于并发特征得到解决。
(2)系统对用户密码是否进行了加密并进行大量安全处理。
(3)系统代码量是否简洁,不会占用计算机太多内存。
3.4.2安全要求
对于安全要求要进行可靠性分析,可靠性分析有利于可实现安全性、可靠性设计与系统功能设计在数据源上的统一。就本系统的安全性能而言,数据的账户和密码需要以明文形式显示,并严格加密。更改密码、修改个人数据、添加信息需要相应权限。
3.4.3作业环境要求
(1)系统:Windows系统足够,兼容性强
(2)Web服务器:内置 VSCode,无需安装、运行和使用
(3)数据库服务器:MySQL 5.5及以上,图形界面为SQLYG
(4)浏览器:谷歌或Firefox开发者浏览器
(5)JDK1.8及以上,内置插件maven等。
3.5系统用例图
一个用例图就能对应出系统中的一个功能过程,系统中完整的功能都是由许多不同的用例图所组成的。
系统用例图如图3-1、图3-2所示。

图3-1 管理员用例图

图3-2用户用例图
3.6系统流程分析
(1)个人信息流程图
用户在成功进入系统以后,可以获得用户账号、用户姓名等个人信息。获得个人信息的流程见图3-3所示。

图3-3个人信息流程图
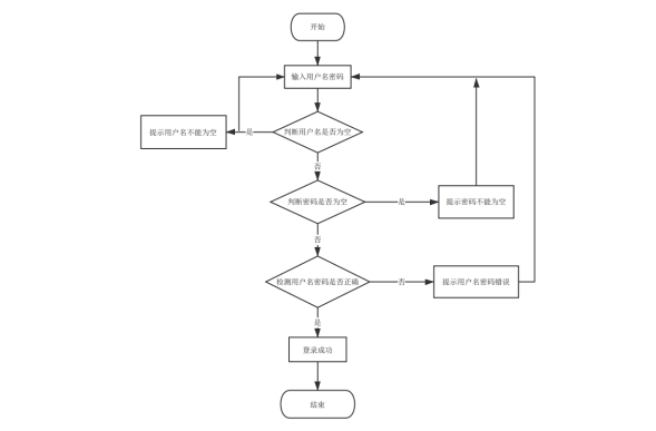
用户进行登录操作的流程图如图3-4。

图3-4 用户登录界面流程图
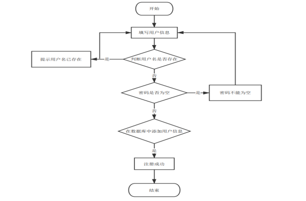
用户进行注册操作的流程图如图3-5。

图3-5 用户注册流程图
4 系统设计
4.1系统结构图
猫咖私人影院系统分为二个部分,即管理员模块和用户模块。该系统是根据用户的实际需求开发的,贴近生活。从管理员处获得的指定账号和密码可用于进入系统和使用相关的系统应用程序。管理员拥有最大的权限,其次是用户。管理员一般负责整个系统的运行维护和总体协调,系统结构如图4-1所示。

图4-1系统结构图
4.2数据库设计
所有的网站设计但凡有数据都离不开数据库,数据库是所有项目想实现如数据获取,数据传输等功能的基石。只有合理化的数据库设计才能满足商业化的要求,数据库的主键外键连接方式特别的重要,尽量避免多对多的复杂性,字段名命合理规范,且通俗易懂等,字段应根据业务进行设定,不允许操作多字段而对系统产生占用多余的内存。
4.2.1数据库设计原则
设计原则自然就是要符合范式的要求,多表之间的关系要合理,理应符合系统的实际情况。
4.2.2数据库的概念设计
概念设计是将整体分为在地面上表达出来的单个个体。E-R图形象的连接了实体模型和概念模型。因此,E-R图需要根据数据库表和表字段进行合理设计,表达的概念知识点用图形描述,可以直观地让相应人员清楚,并分解整个E-R图。我们通常表达不清晰没有概念的东西。但是通过E-R之间的联系,E-R模型法是对这种模糊概念的事务最简单、最常用的设计方法。
(1) 用户信息E-R图如下图4-2所示。

图4-2用户信息E-R图
(2) 包厢信息E-R图如下图4-3所示。

图4-3包厢信息E-R图
(3) 零食信息E-R图如下图4-4所示。

图4-4零食信息E-R图
(4) 取消预订E-R图如下图4-5所示。

图4-5取消预订E-R图
4.2.3数据库表设计
数据库表的设计通常是根据业务逻辑设置的。数据库模型在数据库中设计,并根据模型创建数据库表。
表4-1:零食分类
|
字段名称 |
类型 |
长度 |
字段说明 |
主键 |
默认值 |
|
id |
bigint |
主键 |
主键 |
||
|
addtime |
timestamp |
创建时间 |
CURRENT_TIMESTAMP |
||
|
lingshifenlei |
varchar |
200 |
零食分类 |
||
|
image |
longtext |
4294967295 |
图片 |
表4-2:购买零食
|
字段名称 |
类型 |
长度 |
字段说明 |
主键 |
默认值 |
|
id |
bigint |
主键 |
主键 |
||
|
addtime |
timestamp |
创建时间 |
CURRENT_TIMESTAMP |
||
|
dingdanbianhao |
varchar |
200 |
订单编号 |
||
|
lingshimingcheng |
varchar |
200 |
零食名称 |
||
|
tupian |
longtext |
4294967295 |
图片 |
||
|
jiage |
double |
价格 |
|||
|
shuliang |
int |
数量 |
|||
|
zongjine |
double |
总金额 |
|||
|
xiadanshijian |
datetime |
下单时间 |
|||
|
beizhu |
varchar |
200 |
备注 |
||
|
yonghuzhanghao |
varchar |
200 |
用户账号 |
||
|
yonghuxingming |
varchar |
200 |
用户姓名 |
||
|
shoujihao |
varchar |
200 |
手机号 |
||
|
ispay |
varchar |
200 |
是否支付 |
未支付 |
表4-3:零食信息评论表
|
字段名称 |
类型 |
长度 |
字段说明 |
主键 |
默认值 |
|
id |
bigint |
主键 |
主键 |
||
|
addtime |
timestamp |
创建时间 |
CURRENT_TIMESTAMP |
||
|
refid |
bigint |
关联表id |
|||
|
userid |
bigint |
用户id |
|||
|
avatarurl |
longtext |
4294967295 |
头像 |
||
|
nickname |
varchar |
200 |
用户名 |
||
|
content |
longtext |
4294967295 |
评论内容 |
||
|
reply |
longtext |
4294967295 |
回复内容 |
表4-4:用户
|
字段名称 |
类型 |
长度 |
字段说明 |
主键 |
默认值 |
|
id |
bigint |
主键 |
主键 |
||
|
addtime |
timestamp |
创建时间 |
CURRENT_TIMESTAMP |
||
|
yonghuzhanghao |
varchar |
200 |
用户账号 |
||
|
mima |
varchar |
200 |
密码 |
||
|
yonghuxingming |
varchar |
200 |
用户姓名 |
||
|
touxiang |
longtext |
4294967295 |
头像 |
||
|
shoujihao |
varchar |
200 |
手机号 |
||
|
xingbie |
varchar |
200 |
性别 |
表4-5:包厢信息评论表
|
字段名称 |
类型 |
长度 |
字段说明 |
主键 |
默认值 |
|
id |
bigint |
主键 |
主键 |
||
|
addtime |
timestamp |
创建时间 |
CURRENT_TIMESTAMP |
||
|
refid |
bigint |
关联表id |
|||
|
userid |
bigint |
用户id |
|||
|
avatarurl |
longtext |
4294967295 |
头像 |
||
|
nickname |
varchar |
200 |
用户名 |
||
|
content |
longtext |
4294967295 |
评论内容 |
||
|
reply |
longtext |
4294967295 |
回复内容 |
表4-6:用户表
|
字段名称 |
类型 |
长度 |
字段说明 |
主键 |
默认值 |
|
id |
bigint |
主键 |
主键 |
||
|
username |
varchar |
100 |
用户名 |
||
|
password |
varchar |
100 |
密码 |
||
|
image |
varchar |
200 |
头像 |
||
|
role |
varchar |
100 |
角色 |
管理员 |
|
|
addtime |
timestamp |
新增时间 |
CURRENT_TIMESTAMP |
表4-7:配置文件
|
字段名称 |
类型 |
长度 |
字段说明 |
主键 |
默认值 |
|
id |
bigint |
主键 |
主键 |
||
|
name |
varchar |
100 |
配置参数名称 |
||
|
value |
varchar |
100 |
配置参数值 |
||
|
url |
varchar |
500 |
url |
表4-8:关于我们
|
字段名称 |
类型 |
长度 |
字段说明 |
主键 |
默认值 |
|
id |
bigint |
主键 |
主键 |
||
|
addtime |
timestamp |
创建时间 |
CURRENT_TIMESTAMP |
||
|
title |
varchar |
200 |
标题 |
||
|
subtitle |
varchar |
200 |
副标题 |
||
|
content |
longtext |
4294967295 |
内容 |
||
|
picture1 |
longtext |
4294967295 |
图片1 |
||
|
picture2 |
longtext |
4294967295 |
图片2 |
||
|
picture3 |
longtext |
4294967295 |
图片3 |
表4-9:包厢预订
|
字段名称 |
类型 |
长度 |
字段说明 |
主键 |
默认值 |
|
id |
bigint |
主键 |
主键 |
||
|
addtime |
timestamp |
创建时间 |
CURRENT_TIMESTAMP |
||
|
yuyuebianhao |
varchar |
200 |
预约编号 |
||
|
baoxiangmingcheng |
varchar |
200 |
包厢名称 |
||
|
baoxiangleixing |
varchar |
200 |
包厢类型 |
||
|
rongnarenshu |
int |
容纳人数 |
|||
|
xiaoshijiage |
double |
小时价格 |
|||
|
yuyueshizhang |
int |
预约时长 |
|||
|
zongjine |
double |
总金额 |
|||
|
xiadanshijian |
datetime |
下单时间 |
|||
|
beizhu |
varchar |
200 |
备注 |
||
|
yonghuzhanghao |
varchar |
200 |
用户账号 |
||
|
yonghuxingming |
varchar |
200 |
用户姓名 |
||
|
shoujihao |
varchar |
200 |
手机号 |
||
|
sfsh |
varchar |
200 |
是否审核 |
待审核 |
|
|
shhf |
longtext |
4294967295 |
审核回复 |
||
|
ispay |
varchar |
200 |
是否支付 |
未支付 |
表4-10:收藏表
|
字段名称 |
类型 |
长度 |
字段说明 |
主键 |
默认值 |
|
id |
bigint |
主键 |
主键 |
||
|
addtime |
timestamp |
创建时间 |
CURRENT_TIMESTAMP |
||
|
userid |
bigint |
用户id |
|||
|
refid |
bigint |
商品id |
|||
|
tablename |
varchar |
200 |
表名 |
||
|
name |
varchar |
200 |
名称 |
||
|
picture |
longtext |
4294967295 |
图片 |
||
|
type |
varchar |
200 |
类型(1:收藏,21:赞,22:踩,31:竞拍参与,41:关注) |
1 |
|
|
inteltype |
varchar |
200 |
推荐类型 |
||
|
remark |
varchar |
200 |
备注 |
表4-11:电影资讯分类
|
字段名称 |
类型 |
长度 |
字段说明 |
主键 |
默认值 |
|
id |
bigint |
主键 |
主键 |
||
|
addtime |
timestamp |
创建时间 |
CURRENT_TIMESTAMP |
||
|
typename |
varchar |
200 |
分类名称 |
表4-12:包厢信息
|
字段名称 |
类型 |
长度 |
字段说明 |
主键 |
默认值 |
|
id |
bigint |
主键 |
主键 |
||
|
addtime |
timestamp |
创建时间 |
CURRENT_TIMESTAMP |
||
|
baoxiangmingcheng |
varchar |
200 |
包厢名称 |
||
|
baoxiangleixing |
varchar |
200 |
包厢类型 |
||
|
rongnarenshu |
int |
容纳人数 |
|||
|
xiaoshijiage |
double |
小时价格 |
|||
|
baoxiangzhuangtai |
varchar |
200 |
包厢状态 |
||
|
baoxiangjieshao |
longtext |
4294967295 |
包厢介绍 |
||
|
baoxiangtupian |
longtext |
4294967295 |
包厢图片 |
||
|
baoxiangfenlei |
varchar |
200 |
包厢分类 |
||
|
thumbsupnum |
int |
赞 |
0 |
||
|
crazilynum |
int |
踩 |
0 |
||
|
clicktime |
datetime |
最近点击时间 |
|||
|
clicknum |
int |
点击次数 |
0 |
||
|
discussnum |
int |
评论数 |
0 |
||
|
storeupnum |
int |
收藏数 |
0 |
表4-13:取消预订
|
字段名称 |
类型 |
长度 |
字段说明 |
主键 |
默认值 |
|
id |
bigint |
主键 |
主键 |
||
|
addtime |
timestamp |
创建时间 |
CURRENT_TIMESTAMP |
||
|
quxiaobianhao |
varchar |
200 |
取消编号 |
||
|
quxiaoshixiang |
varchar |
200 |
取消事项 |
||
|
xiadanshijian |
varchar |
200 |
下单时间 |
||
|
zongjine |
double |
总金额 |
|||
|
quxiaoyuanyin |
varchar |
200 |
取消原因 |
||
|
quxiaoshijian |
datetime |
取消时间 |
|||
|
yonghuzhanghao |
varchar |
200 |
用户账号 |
||
|
yonghuxingming |
varchar |
200 |
用户姓名 |
||
|
shoujihao |
varchar |
200 |
手机号 |
||
|
sfsh |
varchar |
200 |
是否审核 |
待审核 |
|
|
shhf |
longtext |
4294967295 |
审核回复 |
||
|
ispay |
varchar |
200 |
是否支付 |
未支付 |
表4-14:电影资讯
|
字段名称 |
类型 |
长度 |
字段说明 |
主键 |
默认值 |
|
id |
bigint |
主键 |
主键 |
||
|
addtime |
timestamp |
创建时间 |
CURRENT_TIMESTAMP |
||
|
title |
varchar |
200 |
标题 |
||
|
introduction |
longtext |
4294967295 |
简介 |
||
|
typename |
varchar |
200 |
分类名称 |
||
|
name |
varchar |
200 |
发布人 |
||
|
headportrait |
longtext |
4294967295 |
头像 |
||
|
clicknum |
int |
点击次数 |
0 |
||
|
clicktime |
datetime |
最近点击时间 |
|||
|
thumbsupnum |
int |
赞 |
0 |
||
|
crazilynum |
int |
踩 |
0 |
||
|
storeupnum |
int |
收藏数 |
0 |
||
|
picture |
longtext |
4294967295 |
图片 |
||
|
content |
longtext |
4294967295 |
内容 |
表4-15:包厢分类
|
字段名称 |
类型 |
长度 |
字段说明 |
主键 |
默认值 |
|
id |
bigint |
主键 |
主键 |
||
|
addtime |
timestamp |
创建时间 |
CURRENT_TIMESTAMP |
||
|
baoxiangfenlei |
varchar |
200 |
包厢分类 |
||
|
image |
longtext |
4294967295 |
图片 |
表4-16:在线留言
|
字段名称 |
类型 |
长度 |
字段说明 |
主键 |
默认值 |
|
id |
bigint |
主键 |
主键 |
||
|
addtime |
timestamp |
创建时间 |
CURRENT_TIMESTAMP |
||
|
name |
varchar |
200 |
姓名 |
||
|
|
varchar |
200 |
邮箱 |
||
|
mobile |
varchar |
200 |
电话 |
||
|
content |
longtext |
4294967295 |
留言内容 |
表4-17:猫咪信息
|
字段名称 |
类型 |
长度 |
字段说明 |
主键 |
默认值 |
|
id |
bigint |
主键 |
主键 |
||
|
addtime |
timestamp |
创建时间 |
CURRENT_TIMESTAMP |
||
|
maomimingcheng |
varchar |
200 |
猫咪名称 |
||
|
maomipinzhong |
varchar |
200 |
猫咪品种 |
||
|
maomitupian |
longtext |
4294967295 |
猫咪图片 |
||
|
maominianling |
varchar |
200 |
猫咪年龄 |
||
|
maomixingbie |
varchar |
200 |
猫咪性别 |
||
|
maomixiangqing |
longtext |
4294967295 |
猫咪详情 |
||
|
clicktime |
datetime |
最近点击时间 |
|||
|
clicknum |
int |
点击次数 |
0 |
||
|
storeupnum |
int |
收藏数 |
0 |
表4-18:关于我们
|
字段名称 |
类型 |
长度 |
字段说明 |
主键 |
默认值 |
|
id |
bigint |
主键 |
主键 |
||
|
addtime |
timestamp |
创建时间 |
CURRENT_TIMESTAMP |
||
|
title |
varchar |
200 |
标题 |
||
|
subtitle |
varchar |
200 |
副标题 |
||
|
content |
longtext |
4294967295 |
内容 |
||
|
picture1 |
longtext |
4294967295 |
图片1 |
||
|
picture2 |
longtext |
4294967295 |
图片2 |
||
|
picture3 |
longtext |
4294967295 |
图片3 |
表4-19:猫咪品种
|
字段名称 |
类型 |
长度 |
字段说明 |
主键 |
默认值 |
|
id |
bigint |
主键 |
主键 |
||
|
addtime |
timestamp |
创建时间 |
CURRENT_TIMESTAMP |
||
|
maomipinzhong |
varchar |
200 |
猫咪品种 |
||
|
image |
longtext |
4294967295 |
图片 |
表4-20:零食信息
|
字段名称 |
类型 |
长度 |
字段说明 |
主键 |
默认值 |
|
id |
bigint |
主键 |
主键 |
||
|
addtime |
timestamp |
创建时间 |
CURRENT_TIMESTAMP |
||
|
lingshimingcheng |
varchar |
200 |
零食名称 |
||
|
lingshifenlei |
varchar |
200 |
零食分类 |
||
|
tupian |
longtext |
4294967295 |
图片 |
||
|
pinpai |
varchar |
200 |
品牌 |
||
|
jiage |
double |
价格 |
|||
|
shuliang |
int |
数量 |
|||
|
baozhiqi |
varchar |
200 |
保质期 |
||
|
shangjiariqi |
varchar |
200 |
上架日期 |
||
|
lingshixiangqing |
longtext |
4294967295 |
零食详情 |
||
|
clicktime |
datetime |
最近点击时间 |
|||
|
clicknum |
int |
点击次数 |
0 |
||
|
discussnum |
int |
评论数 |
0 |
||
|
storeupnum |
int |
收藏数 |
0 |
5系统的实现
5.1前台用户系统功能实现
当游客打开系统的网址后,首先看到的就是首页界面。在这里,游客能够看到猫咖私人影院系统的导航条显示系统首页、包厢信息、零食信息、猫咪信息、电影资讯、个人中心等。系统首页界面如图5-1所示:

图5-1系统首页界面
在系统首页点击注册/登录按钮,在注册、登录界面填写信息完成后,单击注册或者登录操作,如图5-2 5-3所示:

图5-2用户注册界面

图5-3 用户登录界面
用户点击包厢信息,用户在搜索栏输入包厢名称、包厢类型、包厢状态,进行查询,也可以查看包厢名称、包厢类型、容纳人数、小时价格、包厢状态、包厢图片、包厢分类、点击次数等信息,如有需要可以点击预订、收藏或者评论等操作,如图5-4所示。

图5-4包厢信息界面图
用户点击零食信息,用户在搜索栏输入零食名称、零食分类、品牌,进行查询,也可以查看零食名称、零食分类、图片、品牌、价格、数量、保质期、上架日期、点击次数等信息,如有需要可以点击购买、收藏或者评论等操作,如图5-5所示。

图5-5零食信息界面图
用户点击个人中心,在个人中心页面可以更新个人详细信息,还可以对包厢预订、购买零食、取消预订、我的收藏进行详细操作;如图5-6所示:

图5-6个人中心界面
5.2后台管理员模块实现
管理员登录,在登录页面选择需要登录的角色,在正确输入用户名和密码后,点击登录操作;如图5-7所示。

图5-7 管理员登录界面
管理员进入系统主页面,主要功能包括对系统首页、用户、包厢分类、包厢信息、包厢预订、零食分类、零食信息、购买零食、取消预订、猫咪品种、猫咪信息、管理员、系统管理、用户资料等进行操作。管理员主页面如图5-8所示:

图5-8管理员主界面
管理员点击用户,在用户页面输入用户账号、用户姓名、头像、手机号、性别等信息,可以进行搜索,新增或删除用户信息等操作。如图5-9所示:

图5-9用户界面
管理员点击包厢信息,在包厢信息页面输入包厢名称、包厢类型、容纳人数、小时价格、包厢状态、包厢图片、包厢分类、点击次数、评论数、收藏数等信息,可以进行搜索,新增或删除包厢信息等操作。如图5-10所示:

图5-10包厢信息界面
管理员点击包厢预订,在包厢预订页面对预约编号、包厢名称、包厢类型、容纳人数、小时价格、预约时长、总金额、下单时间、备注、用户账号、用户姓名、手机号、是否支付、审核回复、审核状态等信息,可以进行搜索,新增或删除包厢预订等操作。如图5-11所示:

图5-11包厢预订界面
管理员点击零食信息,在零食信息页面对零食名称、零食分类、图片、品牌、价格、数量、保质期、上架日期、点击次数、评论数、收藏数等信息,可以进行搜索、新增或删除零食信息等操作。如图5-12所示:

图5-12零食信息界面
管理员点击购买零食,在购买零食页面对订单编号、零食名称、图片、价格、数量、总金额、下单时间、备注、用户账号、用户姓名、手机号、是否支付等信息,可以进行搜购买零食等操作。如图5-13所示:

图5-13购买零食界面
管理员点击取消预订,在取消预订页面对取消编号、取消事项、下单时间、总金额、取消原因、取消时间、用户账号、用户姓名、手机号、是否支付、审核回复、审核状态等信息,可以进行搜索取消预订等操作。如图5-14所示:

图5-14取消预订界面
管理员点击猫咪信息,在猫咪信息页面对猫咪名称、猫咪品种、猫咪图片、猫咪年龄、猫咪性别、点击次数、收藏数等信息,可以进行搜索、新增或删除猫咪信息等操作。如图5-15所示:

图5-15猫咪信息界面
管理员点击系统管理,在系统管理页面对电影资讯分类、关于我们、系统简介、轮播图管理、在线留言、电影资讯等信息,可以进行搜索、新增或删除系统信息等操作。如图5-16所示:

图5-16系统管理界面
6系统测试
在系统开发上市前都需要经过严格的系统测试。主要测试访问请求的延迟时间,对于一些未知和危险的问题,需要严格的测试和解决方案[14]。
6.1系统测试的重要性
对于程序来说,系统测试应该根据程序的指定业务、程序的承载能力、程序代码的效率、数据库服务器的存储和设计进行测试。
6.2性能测试
若同时有大量用户和大量请求进入是看服务器是否响应延迟时间来比较性能的。我们可以从代码,程序逻辑,接口使用,数据库优化等方面逐个做仿真测试。
为了保证测试的有效性和程序的安全性,我们主要从两个方面进行测试:一是系统功能节点测试,二是接口业务逻辑测试。
经过第一和第二两个部分的测试后,我们判定项目没有风险[15]。
6.3用户模块测试

测试编号:a。
目的:测试登录模块,测试系统能否对正确进行登录放行,拦截错误数据进行页面返回。
前提:未登录的用户进行登录,用户名为“aaaa”,初始密码为“00000”。
方法:实地测试。
测试用例表,如表6-1所示。
表6-1登录模块测试用例表
结 论
为了保证系统的稳定性,这次采用的是一个比较常用的php语言开发。在学期末完成发展计划。本系统分为管理员和用户二部分。这二个部分紧密相连,有着独特的关系。最终成为猫咖私人影院系统。
在做需求分析,代码实现和功能测试的过程中遇到了很多自己解决不了的难题,比如,代码不明白,我查了CSDN,问了辅导老师,比如中英文不懂,我挨个去百度翻译查。这段时光虽然很苦很累,但也是我的精神最富有的一段时光。我真的理解先痛苦后幸福的含义。当我看到代码行和程序的雏形时,前面的痛苦仿佛一扫而光。通过这让我知道,无论发生什么,坚持最重要。有了这些经验,我将来会越来越好,在每一次实践中都会提高自己。
参考文献
[1] 徐明华,邱加永. php基础与案例开发详解. 北京:清华大学出版社,2019.
[2] 李振捷,陈雄. php网站开发典型模块与实例精讲.北京:电子工业出版社,2020.
[3] 邓子云,燕锋. php网络编程从基础到实践(第二版).北京:电子工业出版社,2021.
[4] 张银鹤,刘治国. php动态网站开发实践教程. 北京:清华大学出版社,2020.
[5] 陶宏才.数据库原理及设计(第二版).北京:清华大学出版社,2020.
[6] 柯海丰,侯宏仑. php+Oracle网络应用系统开发与实例.人民邮电出版社,2021.
[7] Drozdek, Adam.Data Structures and Algorithms in php,Course Technology,2021.
[8] 史济民,顾春华. 软件工程-原理方法与应用(第二版) .北京:高等教育出版社,2021
[9] 刁成嘉. 面向对象技术导论-系统分析与设计. 四川:机械工业出版社,2021.
[10] 萨师煊,王珊. 数据库系统概论(第三版). 北京:高等教育出版社,2020.
[11] 赛奎春,白伟明,赵玉君,李南南. php信息系统开发实例精选.四川:机械工业出版社,2019.
[12] 周绪,管丽娜. MYSQL入门与提高(中文版).北京:清华大学出版社,2019.
[13] 卢翰.php项目开发案例全程实录(第2版).北京:清华大学出版社,2021.
[14] 林信良.Servlet&php学习笔记. 北京:清华大学出版社,2020.
[15] 郭珍,王国辉. php程序设计教程(第2版).北京:人民邮电出版社2019.
[16] Hong Jun Cao;Pei Zhang;Zhi Qiang Zhou. Design and Implementation of Recruitment Information Retrieval System Based on Low-Carbon Online Recruitment. Advanced Materials Research.2021,Vol.403-408:1883-1887.
[17] Jeffrey M Ferranti;William Gilbert;Jonathan McCall;Howard Shang;Tanya Barros;Monica M Horvath. FOCUS on clinical research informatics: The design and implementation of an open-source, data-driven cohort recruitment system: the Duke Integrated Subject Cohort and Enrollment Research Network (DISCERN) . J Am Med Inform Assoc.2020,Vol.19 (Especial 1):e68-e75.
[18] Jun Luo;Wen Xuan Gu. Establishment of Network Platform of Virtuai Teaching Laboratories in Colleges and Universities Based on php Technology. Advanced Engineering Forum.2018,Vol.4:189-192.
[19] Jing Ying Zhao;Hai Guo. Development of the php Basic Knowledge Learning Software. Advanced Materials Research.2019,Vol.831:481-485.
[20] Zeichick, Alan. J2EE 1.4 brings Web services to EJBs, adds language to php. Software Development Times.2020,No.70:6.
致 谢
经过几个月的努力,毕业设计终于完成了,这不仅提高了我的实践能力,也丰富了我的知识领域。在整个毕业设计过程中,他对我们非常友好,关心我们每个学生的选题,帮助我们分析哪些学生适合该学科,分析该学科的难度,并教我们如何处理可能出现的问题;在整个设计过程中,老师耐心地指导我,分析我的问题,帮助我找到解决方案。 同时,在设计过程中,也得到了同学和室友的大力支持。 他们帮助我查找信息并节省了宝贵的时间。
其次,我还要感谢在编程过程中帮助过我的同学们。 正是他们孜孜不倦的回答,才使猫咖私人影院系统的顺利建成。 我还要感谢我的学校为我们提供了一个学习的地方和一个舒适的学习和生活环境。 我要感谢我的导师对我的论文的客观评价。 学校老师不遗余力地给我们上课和指导,让我们更好地掌握知识,提高处理实际问题的能力。 因为老师的建议和指导对我的论文完成起了至关重要的作用。
免费领取项目源码,请点赞❤️关注收藏并私信博主,谢谢!
免费领取项目源码,请点赞❤️关注收藏并私信博主,谢谢!
免费领取项目源码,请点赞❤️关注收藏并私信博主,谢谢!
更多推荐



所有评论(0)