储能系统介绍2----储能PCS设计选型指南
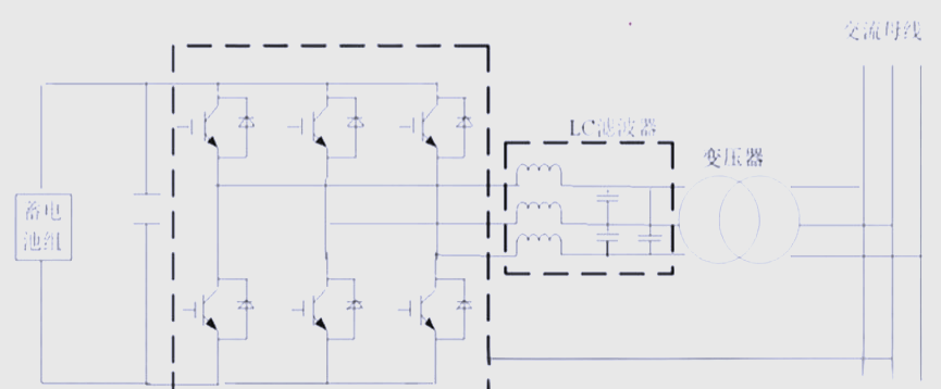
从电化学储能系统的成本构成来看,电池成本占据了大头,约为60%,而储能变流器(PCS)环节则约占20%,EMS和BMS的占比则分别为10%和5%。这些PCS的直流侧与储能电池簇相连,而交流侧则通过并联方式与升压变压器的低压侧相接。储能变流器(简称PCS)作为储能电站中的核心组件,其直流侧与电池系统紧密相连,而交流侧则与交流负荷及升压变压器的低压侧相接。在集中式布置中,多个电池簇的直流侧被并联起来,
·
储能变流器(简称PCS)作为储能电站中的核心组件,其直流侧与电池系统紧密相连,而交流侧则与交流负荷及升压变压器的低压侧相接。

从电化学储能系统的成本构成来看,电池成本占据了大头,约为60%,而储能变流器(PCS)环节则约占20%,EMS和BMS的占比则分别为10%和5%。
依据PCS布置方式分类
1) 组串式
在组串式布置中,每个模块的PCS都能独立运行。这些PCS的直流侧与储能电池簇相连,而交流侧则通过并联方式与升压变压器的低压侧相接。
- 集中式
在集中式布置中,多个电池簇的直流侧被并联起来,与单个PCS相连。而该PCS的交流侧则与升压变压器的低压侧进行连接。
此外,根据电路拓扑和变压器配置方式,PCS可分为工频升压型和高压直挂型。


更多推荐
所有评论(0)