NS1705SC 车灯外置MOS管大功率LED恒流驱动 耐压100V
摘要:NS1705SC是一款Buck型LED恒流驱动器,采用平均电流检测模式,工作电压8-100V,适用于非隔离大功率LED驱动。芯片具有140kHz固定PWM频率,提供优异的负载调整率和高精度输出电流,支持通过MODE引脚切换高亮/半电流低亮模式。内置VDD钳位稳压管和过温保护功能,简化外围电路并提高可靠性,采用SOT23-6封装。
·
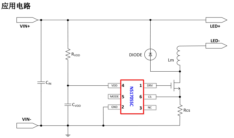
NS1705SC 是一款外围电路简单的 Buck 型平均 电流检测模式的 LED 恒流驱动器,适用于 8-100V 电压范围的非隔离式大功率恒流 LED 驱动领域。
芯片采用固定频率 140kHz 的 PWM 工作模式, 利用平均电流检测模式,因此具有优异的负载调整 率特性,高精度的输出电流特性。 芯片集成了高低亮功能,可以通过 MODE 端口 实现高低亮功能切换。在 MODE 引脚悬空或接地时, 为高亮模式,MODE 引脚接高电平时,为 1/2 电流 的低亮模式。 此外芯片内部集成了 VDD 钳位稳压管以及过温 保护电流等,减小了外围电路元件数量并提高了系 统的可靠性。
NS1705SC 采用了 SOT23-6 封装。



更多推荐
所有评论(0)