一个面向STM32F4系列微控制器的开源驱动库!
STM32F4 Discovery库是Tilen Majerle开发的开源驱动库,专为STM32F4系列微控制器设计。该库包含60多个外设驱动、传感器接口和通信协议实现,并配有示例工程,帮助开发者快速构建应用。项目采用模块化设计,提供完善的文档和代码注释,适用于各类嵌入式开发需求。
一、项目简介
STM32F4 Discovery库是由Tilen Majerle开发的一个面向STM32F4系列微控制器的开源驱动库集合。该项目包含60+个外设驱动、传感器接口、通信协议实现以及配套的示例工程。
https://github.com/MaJerle/stm32f429
在STM32开发中,经常面临以下痛点:
-
标准外设库API繁琐:配置一个GPIO需要填充大量结构体 -
代码重用性差:每个项目都要重写基础驱动 -
缺乏统一规范:不同外设的使用方式差异大
这个库通过统一的API设计和丰富的示例,将复杂的硬件操作简化为几行代码,让开发者可以专注于业务逻辑而非底层细节。
与HAL库或其他第三方库相比,该项目的核心优势在于:
-
教学友好:每个功能都配有独立的示例工程 -
跨平台支持:同时支持8款STM32F4开发板,一套代码多板运行 -
性能优先:关键操作使用宏定义,直接操作寄存器,零开销抽象 -
模块化设计:所有库文件集中管理,便于维护和定制
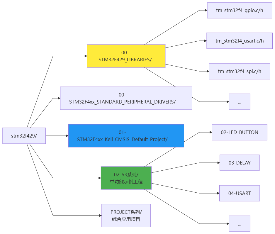
1. 目录结构解析
项目的目录组织体现了"集中管理、分散使用"的设计思想:
关键目录说明:
-
00-STM32F429_LIBRARIES:这是整个项目的核心,所有驱动库源码集中在这里。所有示例工程都引用同一份库文件,修改一处即可全局生效,极大提升了可维护性。
-
示例工程编号规则:02-63按功能复杂度递增编号,新手可以按顺序学习。每个工程都是独立的Keil项目,可直接编译运行。
-
多目标支持:每个示例工程内部的
project.uvprojx包含8个编译目标(Target),对应不同的开发板,通过条件编译实现一套代码适配多款硬件。
2. 模块间依赖关系
这个依赖图展示了三个关键设计原则:
-
向下依赖:高层模块只依赖低层接口,不反向依赖 -
最小依赖:每个模块只引入必需的依赖(如GPIO库不依赖USART) -
可替换性:底层标准外设库可替换为HAL库,上层代码无需修改
二、部分代码展示
1. 统一的API设计模式
所有驱动库遵循相同的命名和使用规范:
-
命名规则: TM_模块名_操作() -
所有初始化函数返回void或状态码 -
所有Get函数返回读取的值 -
所有Set函数接受要设置的值
TM_GPIO_Init();
TM_USART_Init();
TM_SPI_Init();
GPIO库的宏定义:
用宏实现高频操作,避免函数调用开销:
#define TM_GPIO_SetPinHigh(GPIOx, GPIO_Pin) ((GPIOx)->BSRRL = (GPIO_Pin))
#define TM_GPIO_SetPinLow(GPIOx, GPIO_Pin) ((GPIOx)->BSRRH = (GPIO_Pin))
#define TM_GPIO_TogglePinValue(GPIOx, GPIO_Pin) ((GPIOx)->ODR ^= (GPIO_Pin))
2. USART的循环缓冲区设计
串口是最常用的外设,该库使用中断+循环缓冲区实现无阻塞收发:
循环缓冲区工作流程:
这种设计的优势:
-
非阻塞:应用不必等待串口接收 -
自动接收:后台中断持续接收数据 -
可配置:每个USART可单独设置缓冲区大小 -
防丢失:缓冲区满时可选择覆盖或丢弃
3. 跨平台抽象:一套代码多板运行
该库支持8款开发板,实现方式是通过defines.h和条件编译:
编译目标切换流程:
4.弱符号机制
使用__weak关键字提供默认实现,用户可以在自己的代码中重写:
三、实战示例
1. 快速点亮LED
这是最简单的入门示例,展示了库的易用性:
2. 串口通信
展示如何使用USART库实现串口收发:
3. SPI驱动LCD
展示如何使用SPI库驱动ILI9341显示屏:
ILI9341库的层次结构:
四、总结
这个库特别适合:
-
快速原型开发:几小时内搭建完整系统 -
教学和学习:通过示例理解STM32工作原理 -
多板适配项目:需要在多款开发板上运行同一套代码
1. 值得学习的工程实践
1. 集中式库管理
所有库文件在00-STM32F429_LIBRARIES目录统一管理,项目通过包含路径引用。这种方式便于版本控制和跨项目共享。
2. 宏配置系统
通过defines.h提供编译时配置,可以在不修改库源码的情况下定制功能(如缓冲区大小、引脚映射等)。
3. 弱符号机制
使用__weak关键字提供默认实现,用户可以在自己的代码中重写:
更多推荐

所有评论(0)