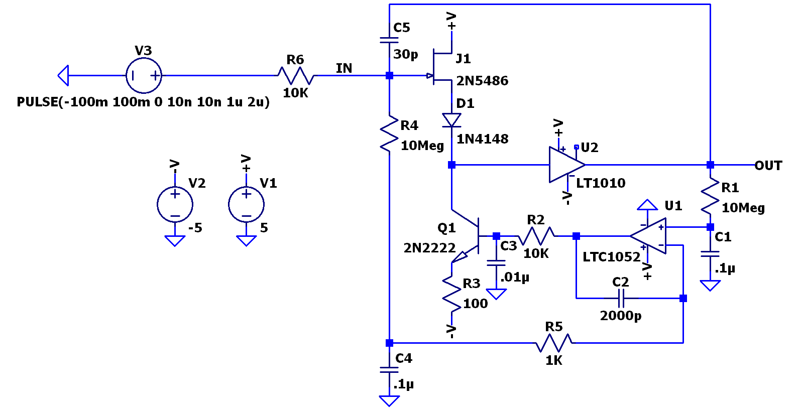
一个直流稳定场效应管探头电路
直流稳定场效应管探头电路由电源、输入缓冲、直流稳定和信号处理等模块组成。电源采用±5V双电源供电,满足场效应管和运放工作需求。输入缓冲模块通过10KΩ电阻隔离信号源,二极管提供过压保护。核心直流稳定模块利用场效应管和三极管构成负反馈电路,配合0.01μF电容抑制直流漂移。信号处理模块采用两级运算放大器实现信号隔离和放大,RC网络构成1.6Hz低通滤波器。该电路适用于高频小信号检测,能有效抑制直流漂

要详述直流稳定场效应管探头电路,需从电源、输入缓冲、直流稳定、信号处理等模块拆解,结合元件作用与电路原理分析:
一、电源模块(V1、V2)
元件:V1(+5V)、V2(-5V)为±5V直流电源,为电路提供正负供电。
作用:场效应管(J1、Q1)和运算放大器(U1、U2)工作需双电源供电(场效应管栅极需负压驱动,运算放大器需正负供电确保线性工作)。
二、输入缓冲与保护模块(R6、D1)
输入电阻R6(10KΩ):
o作为信号源负载,隔离输入信号源(PULSE)与后续电路,避免信号源因负载变化失真。
o阻值大(10KΩ)可减少对信号源的电流抽取,适合高阻抗信号源(如脉冲发生器)。
二极管D1(1N4148):
o过压保护:当输入信号(IN)出现负过压(远低于-5V电源)时,D1反向导通,将过压钳位在二极管压降(≈0.7V)附近,保护后续电路(如J1栅极)不被击穿。
三、直流稳定模块(J1、Q1、R3、C3、R2)
此模块是直流稳定的核心,通过场效应管+电阻+电容的负反馈,抑制直流漂移。
J1(2N5486,N沟道场效应管):
o作为信号传输开关,其栅极(G)受Q1控制,漏极(D)接U2的负输入,源极(S)接地。
o2N5486为结型场效应管,栅极阈值电压低(≈0.5V),适合小信号放大。
Q1(2N2222,NPN三极管):
o构成负反馈放大器:其基极(B)通过R3(100Ω)接J1的漏极(D),发射极(E)接地,集电极(C)接R2(10KΩ)与U1的输出端。
o负反馈原理:若J1漏极电压因漂移变化,Q1的基极电压变化→集电极电流变化→R2电压变化→U1输出电压变化→J1栅极电压变化→漏极电压恢复,闭环稳定直流电平。
电容C3(0.01μF):
o高频旁路:对Q1基极高频信号旁路,避免高频信号因负反馈过强而失真,同时保留直流稳定功能。
四、信号处理与放大模块(U1、U2、R1、C1、C2、R5)
此模块实现信号调理(滤波、放大),确保输出信号的直流稳定与带宽适配。
U1(LTC1052,精密运算放大器):
o构成电压跟随器(同相放大):其正输入接J1漏极(信号输入),负输入接输出,输出接Q1基极。
o作用:隔离信号源与后续电路,同时放大信号(因电压跟随器增益≈1,但输入阻抗极高、输出阻抗极低,实现阻抗变换)。
U2(LT1010,高精度运算放大器):
o构成差分放大器:正输入接J1漏极(信号),负输入接R1(10MΩ)与C1(0.1μF)构成的RC网络。
o差分放大作用:对J1漏极信号与R1-C1网络的电压差进行放大,实现直流稳定与交流信号放大。
RC网络(R1、C1):
o低通滤波:对U2负输入端的信号进行滤波,截止频率( f_c = \frac{1}{2\pi R_1C_1} \approx 1.6Hz ),抑制高频噪声。
电容C2(2000pF):
o高频补偿:对U2负输入端的高频信号进行补偿,提升电路高频稳定性,避免放大器自激。
电阻R5(1KΩ):
o偏置电阻:为U2负输入端提供微小偏置电流,确保放大器工作在线性区,避免输入失调电压影响。
五、输入信号源(V3、PULSE)
PULSE信号:代表脉冲发生器,参数“(-100m 100m 0 10n 10n 1u 2u)”表示:
o幅度:-100mV(负脉冲)→ 100mV(正脉冲);
o周期:10ns;
o宽度:10ns;
o上升/下降时间:1us;
o延迟:2us。
作用:模拟实际测试中小幅度、高频脉冲信号,验证探头对直流漂移的抑制与信号保真度。
六、电路核心逻辑总结
1.直流稳定:J1漏极电压由Q1的负反馈锁定,R3、C3、R2构成的负反馈回路实时调整J1栅极电压,抑制直流漂移。
2.信号调理:U1隔离信号源,U2差分放大实现“直流稳定+交流信号放大”,R1-C1滤波抑制噪声,C2补偿高频稳定性。
3.保护与兼容:D1钳位过压,R6隔离信号源,确保电路在输入异常时安全工作。
电路应用场景
此类探头常用于高频、小幅度信号的直流漂移抑制,如脉冲信号的触发测试、精密仪器的直流漂移检测等,通过“负反馈+运算放大器”的组合,实现直流稳定与信号保真度的平衡。
更多推荐
所有评论(0)