一个实用的液晶显示+冷阴极荧光灯管驱动电路
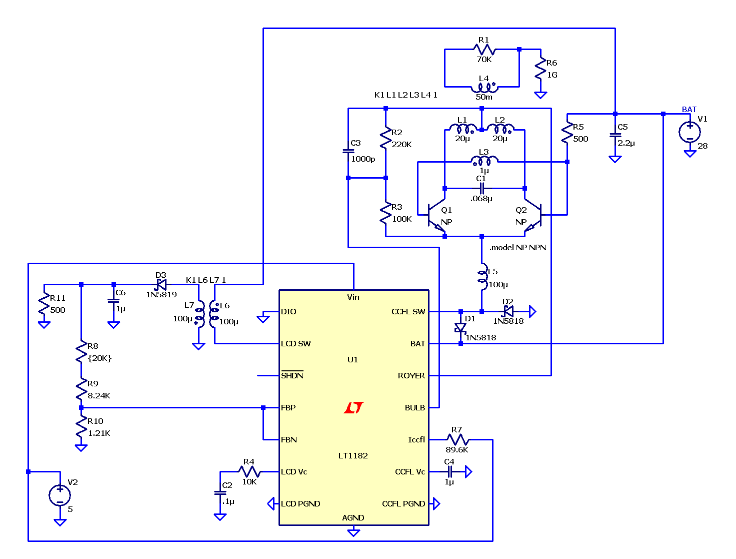
该电路基于LT1182芯片实现LCD屏幕与CCFL背光的驱动控制。系统采用28V电池供电,通过LT1182集成控制LCD电源轨(DC-DC转换)和CCFL背光驱动(Royer逆变器)。核心部分包含:1)LCD电源控制,通过开关信号和电感实现电压转换;2)CCFL驱动,由三极管Q1/Q2和电感L1-L3组成自激振荡电路,产生高频交流点亮灯管。LT1182同时提供电压监测和保护功能,适用于便携设备。系

这是基于 LT1182(LCD/CCFL 电源管理芯片) 的液晶显示(LCD)与冷阴极荧光灯管(CCFL)驱动电路,核心实现 “电池供电 → 多电压转换 →
LCD 背光 / 屏幕驱动”,以下分层解析:
一、核心元件与功能角色
1.LT1182(U1):
◦集成 LCD 电源控制、CCFL 背光驱动、状态监测功能,引脚 Vin 接电池,LCD SW/CCFL SW 输出开关信号,ROYER 控制 CCFL 逆变器。
1.外部器件:
◦Q1/Q2(NPN 三极管):组成 Royer 逆变器,将直流转换为高频交流,驱动 CCFL 背光;
◦L1-L7(电感):储能、滤波,配合开关电路实现电压转换;
◦D1-D3(二极管):整流、保护,确保电流单向流动;
◦V1(BAT 28V):电池电源,为系统供电;
◦V2(5V):辅助电源,为 LT1182 提供控制电压;
◦CCFL 灯管:由 Royer 逆变器驱动,实现 LCD 背光;
◦LCD 负载:由 LT1182 控制 LCD 电源轨(如 LCD SW 输出 )。
二、“LCD 与 CCFL 驱动” 系统架构
电路分为 “LCD 电源轨控制” + “CCFL 背光驱动(Royer 逆变器)” 两部分,均由 LT1182 统一管理:
- LCD 电源控制(LCD SW 引脚)
•LT1182 检测 Vin(电池电压)与 V2(5V 控制电压 ),通过 LCD SW 输出开关信号;
•配合 L6/L7、D3 等组成DC-DC 转换电路,为 LCD 提供稳定电源轨(如 5V/12V );
•公式:V_LCD ≈ V_BAT × D(D 为 LCD SW 占空比 )。 - CCFL 背光驱动(Royer 逆变器 + CCFL SW )
•Royer 逆变器(Q1/Q2、L1-L3 ):
◦LT1182 ROYER 引脚输出驱动信号,使 Q1/Q2 交替导通,将电池电压(28V )转换为高频交流(如 50-100KHz );
◦原理:利用电感 L1/L2 储能与 Q1/Q2 开关,产生高频方波,驱动 CCFL 灯管。
•CCFL 启动与稳定:
◦CCFL SW 控制灯管启动,D1/D2 整流保护,L5 滤波;
◦高频交流电压击穿 CCFL 内部气体,使其发光,亮度由逆变器频率 / 占空比调节。
三、完整工作流程
1.上电与初始化:
◦电池 V1(28V )接入 Vin ,V2(5V )为 LT1182 提供控制电压;
◦LT1182 检测 SHDN(关断 )引脚状态,若为使能(低电平 ),启动内部时序。
1.LCD 电源启动:
◦LT1182 LCD SW 输出开关信号,驱动 L6/L7、D3 组成的 DC-DC 电路;
◦转换后电压通过 LCD Vc 反馈给 LT1182,闭环调节输出稳定 LCD 电源轨(如 5V )。
1.CCFL 背光启动:
◦LT1182 ROYER 引脚输出驱动信号,使 Q1/Q2 交替导通,Royer 逆变器工作;
◦L1-L3 与 Q1/Q2 产生高频交流,通过 CCFL SW 点亮 CCFL 灯管;
◦D1/D2 整流保护,确保 CCFL 电流稳定。
1.状态监测与保护:
◦LT1182 监测 BAT 引脚电压(电池状态 )、FBP/FBPN 反馈(输出电压 );
◦若过压 / 欠压,自动调整 LCD SW/ROYER 信号,保护 LCD 与 CCFL 。
四、“Royer 逆变器” 核心逻辑(Q1/Q2、L1-L3 )
Royer 逆变器是自激式推挽电路,核心实现 “直流→高频交流” 转换,驱动 CCFL:
1.启动与振荡:
◦电池电压通过 L1/L2 施加到 Q1/Q2 基极,因三极管参数差异,某一路(如 Q1 )先导通;
◦Q1 导通后,L3 储能,通过互感使 Q2 基极电压反向,Q2 关断;
◦交替导通形成高频振荡(频率由 L1-L3、C1 决定 )。
1.CCFL 驱动:
◦振荡产生的高频交流电压(>100V )通过变压器(L1-L3 等效 )升压,击穿 CCFL 内部气体;
◦CCFL 点亮后,维持电流由逆变器提供,亮度由振荡幅度调节(通过 LT1182 控制 )。
五、完整工作流程
1.电池供电(V1 28V ):
◦V1 为 LT1182、Royer 逆变器、LCD 负载供电,V2(5V )为 LT1182 提供控制电压。
1.LT1182 初始化:
◦检测 Vin/V2 有效后,启动 LCD SW 与 ROYER 信号,初始化 LCD 电源与 CCFL 背光。
1.LCD 电源转换:
◦LCD SW 驱动 DC-DC 电路,输出稳定电压给 LCD 屏幕,FBP/FBPN 反馈调节电压。
1.CCFL 背光启动:
◦ROYER 信号使 Q1/Q2 振荡,Royer 逆变器输出高频交流,点亮 CCFL 背光;
◦D1/D2 整流保护,L5 滤波稳定电流。
1.状态监测与保护:
◦LT1182 实时监测电池电压、负载状态,异常时关断驱动,保障系统安全。
六、关键特性与应用场景
•集成驱动:LT1182 统一控制 LCD 电源与 CCFL 背光,适配便携式设备(如笔记本电脑 );
•高效转换:Royer 逆变器高频工作,提升能效,适合电池供电场景;
•保护完善:过压 / 欠压保护、过流保护,增强系统可靠性。
若需验证振荡频率、电压波形,可通过 示波器观测 Q1/Q2 集电极电压、CCFL 输入电压;或结合 LT1182 数据手册,调整反馈电阻(如 R8-R10 )修改 LCD 输出电压。核心逻辑围绕 “LT1182 智能控制 + Royer 逆变器高效驱动”,实现 LCD 与 CCFL 一体化供电。
更多推荐
所有评论(0)