三极管的几种常见电路分析
三极管电路应用摘要 本文介绍了三极管在多种电路中的典型应用。串联型稳压电源通过调整管、误差放大电路和稳压管实现电压稳定;开关电路利用基极电流控制集电极电流通断,实现小电流控制大负载;驱动电路(如扬声器、风扇)通过控制信号调节三极管导通状态,配合保护二极管防止反向击穿;继电器驱动采用稳压管和二极管保护,控制开关动作;基于TL494的PWM电路用于开关电源和逆变器,实现电能变换。文末总结了三极管截止、
1,串联型线性稳压电源里的应用
核心元件:调整管(等效可变电阻,实现电压调节)、误差放大管(放大电压偏差信号)、稳压二极管 D Zener(提供稳定参考电压 ) 。
功能模块:R1、R2 与误差放大管构成误差放大电路;R3、VRes、R4 组成电压取样和调节电路;稳压管提供参考电压 ,通过负反馈自动调整调整管压降,稳定输出电压 (V_{\text{out}}) 。
2,三极管开关电路1
元件:按钮开关 S2(SW - PB 类型 )、电阻 R4(4.7kΩ )、三极管(b 为基极、e 为发射极、c 为集电极 )、负载电阻 RL、电源 VCC、+5V 电源 ,还有基极电流 Ib、集电极电流 Ic 标识 。
原理:按下 S2,+5V 经 R4 提供 Ib,三极管导通,Ic 流过 RL ;松开 S2,Ib 切断,三极管截止,实现通过小电流 Ib 控制大电流 Ic 通断,是典型的三极管开关应用电路 。
3,三极管开关电路2
元件:按钮开关 S3(SW - PB 类型 )、电阻 R11(4.7kΩ )、三极管(标注 b 基极、e 发射极、c 集电极 )、负载电阻 RL ,有电源 VCC、地 GND ,还标识了基极电流 Ib、集电极电流 Ic 。
原理:按下 S3,VCC 经三极管 e - b 极、R11 形成 Ib,三极管导通,Ic 流过 RL ;松开 S3,Ib 切断,三极管截止,利用三极管电流控制特性实现开关功能 。
4,三极管驱动的扬声器控制电路
元件:1N4148 二极管(起反向保护等作用 )、三极管(未标型号,通过控制信号驱动 )、扬声器(Speaker )、电阻 R6(2.4kΩ )、R7(10kΩ ),还有电源 VCC、地 GND ,以及 “控制信号” 输入端 。
原理:控制信号经 R6 输入,改变三极管基极电位,控制三极管导通 / 截止,进而驱动 Speaker 发声;1N4148 用于保护,避免扬声器反向电动势损坏三极管
5,三极管驱动的风扇控制电路
元件:1N4148 二极管(起反向保护作用 )、三极管(未标型号,用于开关控制 )、风扇(FAN,标识为 M )、电阻 R8(2.4kΩ )、R9(10kΩ ),有电源 VCC、地 GND ,以及 “控制信号” 输入端 。
原理:控制信号经 R8 输入,改变三极管基极电位,控制三极管导通 / 截止,从而控制 FAN(风扇)的通电 / 断电;1N4148 用于保护,避免风扇电机反向电动势损坏三极管 。
6,继电器驱动控制电路
元件:1N4148 二极管(反向保护 )、D5(普通二极管 )、D Zener(稳压二极管 )、三极管(开关作用 )、继电器线圈(带 “+”“-” )、开关 K1、电阻 R13(2.4kΩ )、R15(10kΩ ),有电源 VCC、地 GND ,以及 “控制信号” 输入端 。
原理:控制信号经 R13、D5 输入,三极管基极电位受稳压管等调节,控制三极管导通 / 截止,进而控制继电器线圈通电 / 断电,实现 K1 开关的吸合 / 断开;1N4148 保护三极管免受继电器反向电动势损害 。
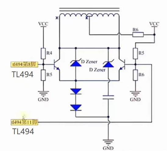
7,基于 TL494(PWM 控制芯片 )的电路
核心芯片:TL494 ,第 8 脚、第 11 脚为其引脚,用于输出 PWM 信号等功能
元件:电阻(R4、R5、R6 )、稳压二极管(D Zener ,起稳压、钳位 )、电容(滤波等 )、三极管(信号放大 / 开关 )、变压器(绕组实现电压变换、隔离 )
电源与地:VCC(电源正极 )、GND(接地 )
电路作用:利用 TL494 生成 PWM 信号,经三极管放大、稳压管稳压,配合变压器,常用于 开关电源、逆变器 等,实现电能的变换与控制 ,是电力电子电路中常见的 PWM 驱动 / 功率变换前级拓扑 。
工作原理小结:
三极管的三种工作状态的条件
1、截止状态:集电结反偏 发射结反偏。
三个极的电压关系是:Vb<Ve 且 Vb<Vc。
2、放大状态:集电结反偏,发射结正偏。
三个极的电压关系是:Vc> Vb>Ve 。
3、饱和导通状态:集电结正偏,发射结正偏。
三个极的电压关系是:Vb> Vc > Ve 。
更多推荐
所有评论(0)