光伏发电系统与储能装置的协调运行以及控制研究
此时,储能装置的充电功率不超过预设值,若储能装置完成充电,则设置P2=P1,完成光伏功率的全部输出。限制反向功率流的运行,其主要目的在于最大程度避免光伏系统向电网输出功率,其主要原理为当P1>P0时,相关储能模块会第一时间进入充电状态,而当P1<P0,储能模块则会第一时间转变为放电状态,以此补充光伏输出功率的不足与缺额。计划运行控制,其目的在于维持储能电池功率恒定,原理为当P1>P0,则储能模块同
分布式光伏多接入配电网,需考虑线路电阻。配电网电压分布与传输功率直接相关,无光伏时电压沿线路递减;接入光伏后,若其输出功率(P1)大于负荷功率(P0),超额部分会形成反向功率流,导致电网末端电压大幅上升,甚至越限。这会限制光伏向电网输出电能,造成功率受限、电能损失大,降低光伏利用率。
制定完善的协调控制策略
为了解决上述光伏发电系统与储能装置协调运行时产生的电压越限问题,切实消除输出功率限制状况,需要利用储能装置完成并网功率的调节,储存系统无法输出的光伏功率,确保光伏电池能够实现最大化输出。在引入储能装置后,为了更好地实现两者的协调控制,可采用下述4种控制策略。
1
限制反向功率流的运行,其主要目的在于最大程度避免光伏系统向电网输出功率,其主要原理为当P1>P0时,相关储能模块会第一时间进入充电状态,而当P1<P0,储能模块则会第一时间转变为放电状态,以此补充光伏输出功率的不足与缺额。
2
计划运行控制,其目的在于维持储能电池功率恒定,原理为当P1>P0,则储能模块同样会进入充电状态,直至充电功率低于限值,当P1<P0时,则储能模块会进入放电状态,从而补足光伏输出功率。
3
削峰运行控制,是指保证反向功率流不会超高于限值,控制原理为当P1>P0,同时可以维持既定的反向功率流时,则储能模块会进入充电状态。反之储能模块则会进入放电状态。
4
控制电压运行,其主要目的在于保证光伏系统接入点电压始终不超出容许范围,至于控制原理则表现为:当接入点电压超过限值时,储能模块会迅速转变为充电状态,反之,则会进入放电状态,保证从电网获取的功率始终低于限值。
算法设计
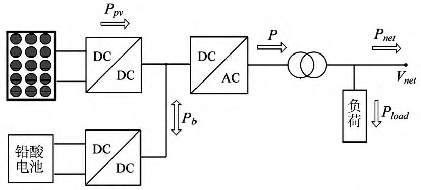
具备储能装置的分布式光伏发电系统如下图所示。

由于有功功率具有可调控的特点,因此上文阐述的储能协调控制策略均可将其作为应用前提,借助设计与之对应的算法来得到有功功率参考值(P2)。
反向功率流限制
根据其控制原理,可设计下述算法获取有功功率参考值,当P1<P0,若储能并未处于充电状态,则要设定P2=P1,从而将储能装置的全部输出传递至负荷,达到供电的目的。如果装置完成充电,则要设定P2=P0,借助光伏电池与储能设备一同完成负荷功率提供。当P1>P0,若储能不满,则设置P2=P0,借助光伏电池提供负荷功率,其余光伏输出则需通过储能设备进行吸收。若储能设备已满,则设置P2=P1,实现光伏功率的全部输出。
计划运行控制
假设充电功率限值为P3,设计以下算法来获取光伏并网功率的参考值。
当P1<P0,储能未充电,设置P2=P1,此时光伏功率将全部输出到负荷供电。若储能装置完成充电,则设置P2=P0,利用光伏电池与储能设备提供负荷功率。当P0<P1<P0+P3,若储能未满,设置P2=P0,借助光伏电池提供负荷功率,至于剩余的光伏输出,则会利用储能装置完成吸收。此时,储能装置的充电功率不超过预设值,若储能装置完成充电,则设置P2=P1,完成光伏功率的全部输出。当P3+P0<P1,则设定P2=P1-P3,储能设备将会以恒定功率完成充电。若储能设备已满,则要设置P2=P1,并将光伏功率全部输出。
削峰运行控制
设定反向功率流限值P4,根据以下算法获取有功功率参考值。
当P1<P0时,若储能未实现充电,则设定P2=P1,实现光伏功率的全部输出。若储能设备已完成充电,则设定P2=P0,借助光伏电池与储能设备一同提供负荷功率。若P0<P1<P0+P4,则设定P2=P1,完成光伏功率的输出。当P0+P4<P1时,若储能未充满,则设P2=P0+P4,借助光伏电池提供相应负荷功率,同时能够保持反向功率流限值不变,其余功率则通过储能设备进行吸收。如果储能设备维处于充满电的状态,则设定P2=P4,完成光伏功率的输出。
控制电压运行
预设并网点的电压限值为V0,设定由电网获取的功率限值为P5,设计以下算法获取有功功率参考值。
当P1<P0时,若储能未充电,则设定P2=P1,输出全部光伏功率。若储能完成充电,则P2=MAX(P0-P5,P1),以此确保由电网获取的功率不超过限值。若P0-P5>P1,且储能为放电状态,需要补充光伏输出功率。当P0<P1时,若储能完成充电,则设定P2=P1,输出全部光伏功率。若储能尚未充满,则要设定P2=P1,结合电压控制装置完成功率限值的获取。因为P5<P1时,剩余光伏功率将会被储能设备所吸收。根据电压控制器的设计,若并网点电压不超过并网点电压限值,则P5的输出限值应为P1。当并网点电压超过并网点电压限值时,则要适当减小预定值,以此降低反向功率,更好地完成电压调节。综上所述,利用电压控制器可以更好地维持并网点电压不超过并网点电压限值。
协调控制策略的对比分析
协调控制策略的比对探究需要从以下两方面进行。一方面,是电压越限问题的处理效率,前文阐述的
四种储能协调控制策略中,反功率流限制策略为了更好地保证电压不越限,需要保证较高的储能容量。而计划运行控制为了防止电压越限,需采用适合的储能充电功率限值。至于削峰运行控制为了避免电压越限,则要选取适合的反向功率流限值。而控制电压运行能够确保并网点不超过设定范围。至于其他两种控制方法均可对并网点的电压保持优良的改善效果,也能防止受电网电压水平等因素的影响,至于其余两种控制方法做会受负荷以及光伏电池输出影响,难以有效确定储能充电功率限值以及反向功率流限值。综上所述,若站在避免低压越限的层面进行思考,控制电压运行以及反功率流限制是最优的协调控制方法。
另一方面,是储能容量的要求,四种储能控制策略中反功率流限制的电池充电状态变化最大,证明该运行方式对储能容量要求偏高,因为此类运行方式会在一定程度上限制反向功率流。而计划运行控制对储能容量的要求大小则主要与充电功率限值有关,其数值越高,则储能容量要求越大。至于削峰运行控制方式同样由反向功率限值决定储能容量要求,两者呈现正比关系。而控制电压运行方式对储能容量的要求大小,则与电压限值有关,电压限值越小则储能容量要求越高。
虽然后三种方式需要根据运行参数来决定对储能容量的要求情况,但根据分析后发现,其对容量的要求均不超过反向功率流限制,由此可知,站在储能容量角度进行考虑,三种方式的应用效果更佳。此外,在不考虑储能容量限值的基础上,反向功率流的限制是最佳的电压越限控制方法。若进行综合考虑,以降低储能容量要求为基础,满足并网电压要求,则电压运行控制是最佳协调控制策略。由此可知,在实际运行时,需要结合多方面的因素进行综合考虑,以此选择最佳的运行方式。
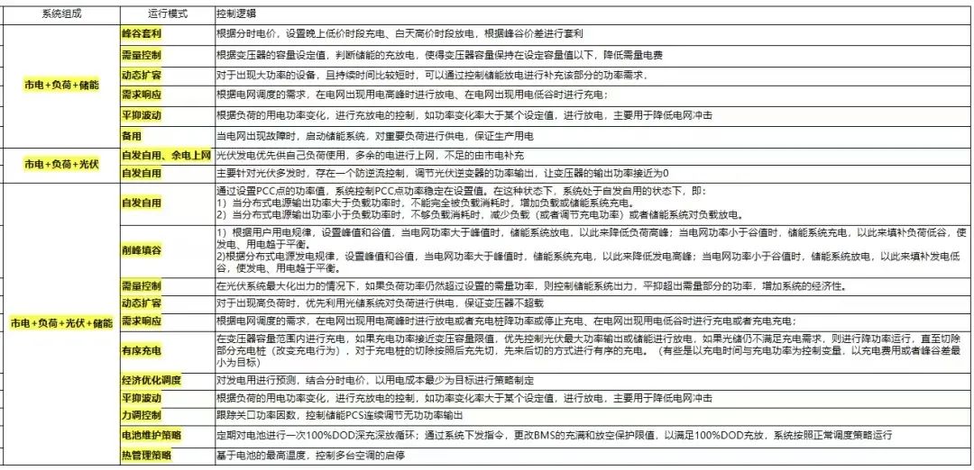
安科瑞光储充微电网能量管理系统解决方案
微电网系统的组成:由分布式电源、储能装置、能量转换装置、相关负荷和监控、保护装置汇集而成的小型发配电系统,是一个能够实现自我控制、保护和管理的自治系统。

微电网的分类:
并网型:既可以与外部电网连接运行,也支持离网独立运行,以并网为主。
离网型:不与外部电网联网,实现电能自发自用,功率平衡微电网。
相关控制策略:

计划曲线:控制储能系统使其按照预定的计划曲线安排充、放电计划。针对微电网内部负荷相对比较稳定,负荷存在明显的峰谷差,且峰谷电价较大的场景,宜适合这种策略。


需量控制:
控制系统从电网取电的需量值,防止需量增加,增加基础电费或罚款。

读取并网点功率,并与设置的最大需量值进行比较,当超过设置的最大需量值时,储能放电降低峰值功率,若仍不能满足则需要按负荷等级切除负荷来满足。若不超过设置的最大需量值,则储能进行充电,同时保证储能充电时仍然不超过设置的最大需量值。

防逆流控制:
控制光伏发电优先供给负载,多余电能存储到储能系统,当储能系统和负荷不能消纳的情况下,通过下调光伏逆变器对外输出功率,限制光伏出力。
首先判断并网功率是否超过了设定值,若超过需要进行防逆流的控制,然后判断储能状态,排除SOC不符合要求的储能单元后,根据储能的状态做储能降功率放电或者充电或者光伏降功率。

削峰填谷控制:在用电高峰期作为电源释放电能,在用电低谷期作为负荷吸收电能,提高电网运行的经济性和安全性。

动态扩容:
短期用电功率大于变压器容量时,储能快速放电,或改变可调负荷,满足安全用能要求。
系统监测变压器的带载率,如果监测到有大负荷冲击,导致变压器满载或过载控制储能系统放电来削减峰值功率,从而达到动态扩容的效果。

并离网运行:并网下市电、光储协调控制,离网下光储(柴)协同运行。
并网模式:
在并网情况下,光伏优先供给负荷,当光伏发电功率大于负荷需求功率时,控制储能进行充电,当SOC大于SOCmax时,光伏降功率防止逆流。当光伏发电功率小于负荷需求功率时,控制储能放电,当SOC小于SOCmin时,储能停止放电,此时负荷由市电和(或)光伏供电。
离网模式:
A. 计划性停电:全场计划性停电,光伏及储能系统人工遥控停机。
B. 非计划性停电
(1)并网转离网
全场非计划性停电(如突然停电或线路断电),当STS(或系统)监测到市电断电时,STS与PCS进行通讯,切断与市电连接,并将PCS转为离网模式,整个过程STS自动控制切换。同时EMS向断路器发送跳闸命令。此时储能作为主电源与光伏一起为负荷供电。
当储能SOC低于SOCmin时与柴发通信,并下发启动指令,此时柴发与光伏一起为负荷与储能供电(此时储能转为PQ模式,由储能EMS本身控制)。
当储能SOC高于SOCmax时,EMS与柴发通信,并下发停机指令,此时储能与光伏一起为负荷供电。
(2)离网转并网
当STS监测到市电来电时,STS自动执行离网转并网控制指令,同时EMS控制柴发停机(如有运行)和控制断路器(遥控或手动)闭合,此时市电、储能、光伏为负荷供电。
结语
通过对配电网线路特点开展分析讨论,阐述电压越限问题的处理手段,阐述4种储能协调控制策略,并设计相应算法,借助仿真验证相关设计算法的可行性与可靠性。同时也证明了各类储能协调控制策略均可解决电压越限问题,之后对多种协调控制策略实施定性比对,从符合并网电压要求的角度进行考虑,最终得出控制电压运行是现阶段最优的协调控制策略。
最后呈现了安科瑞光储充微电网能量管理系统的解决方案,涵盖系统组成、分类、控制策略、并离网运行及管理系统界面等内容,全面展现了光储微网在实际应用中的系统构建与运行管理思路。
更多推荐

所有评论(0)